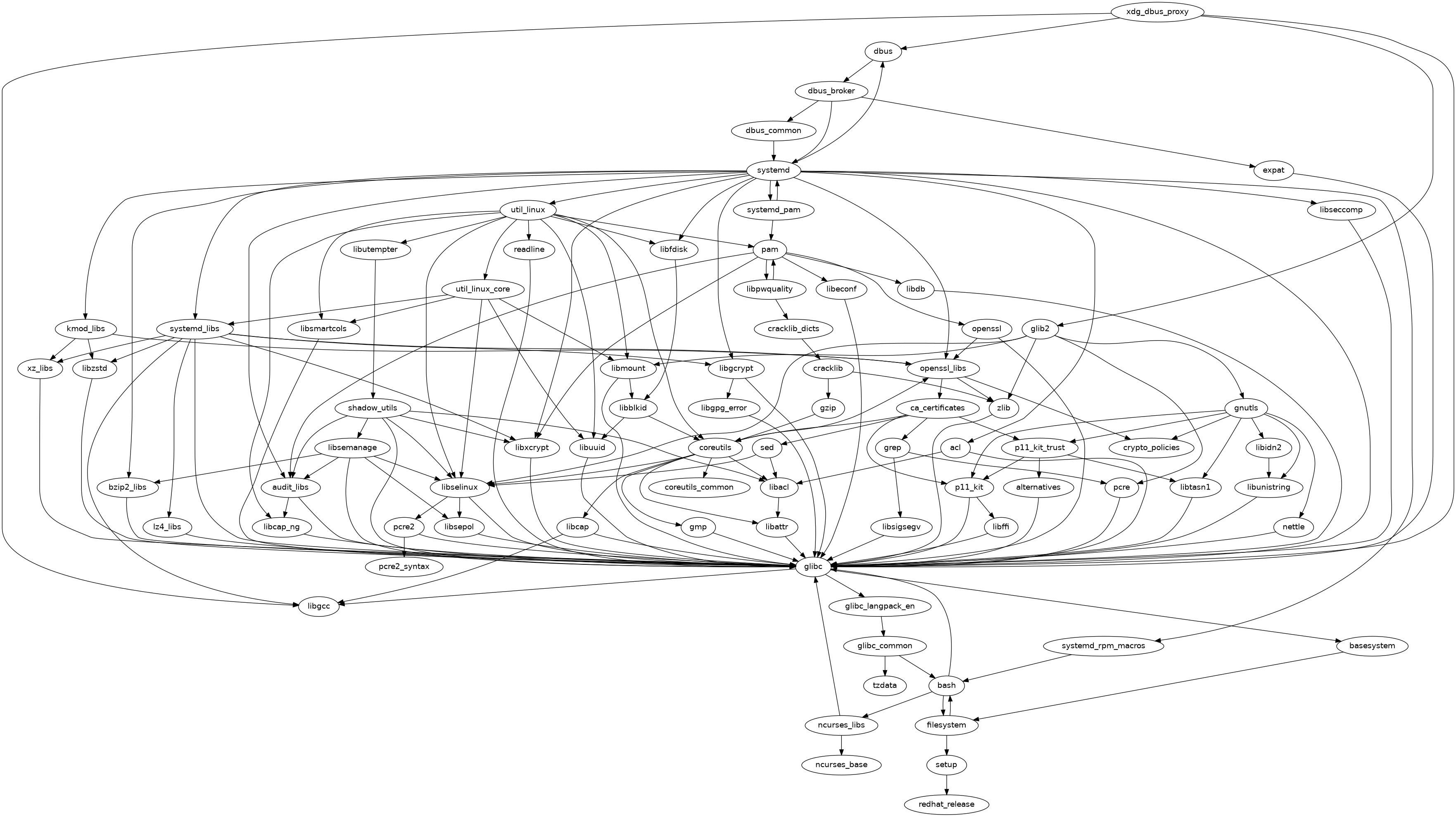
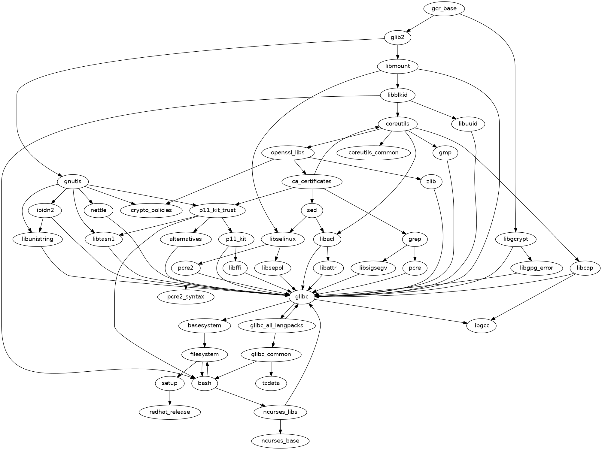
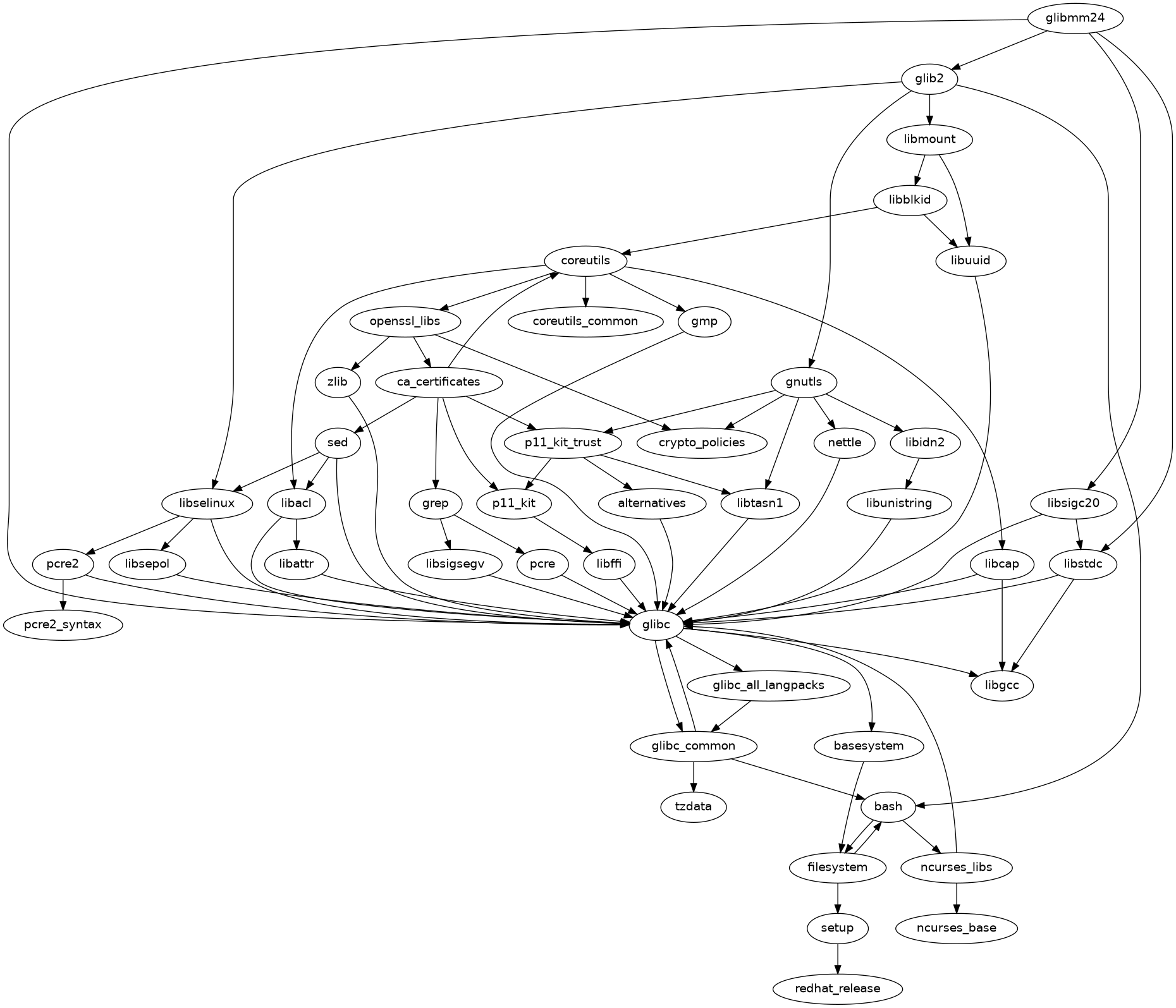
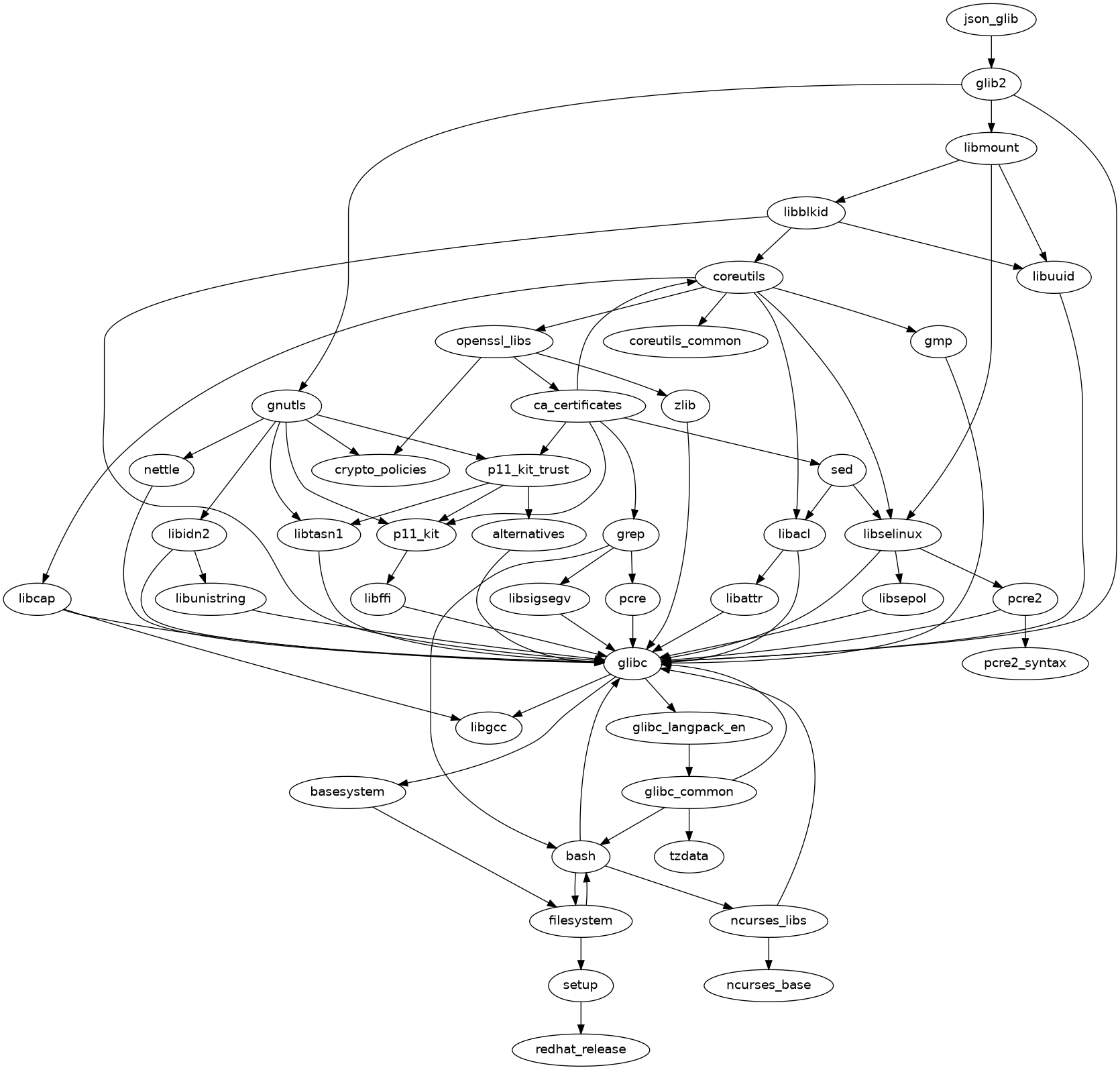
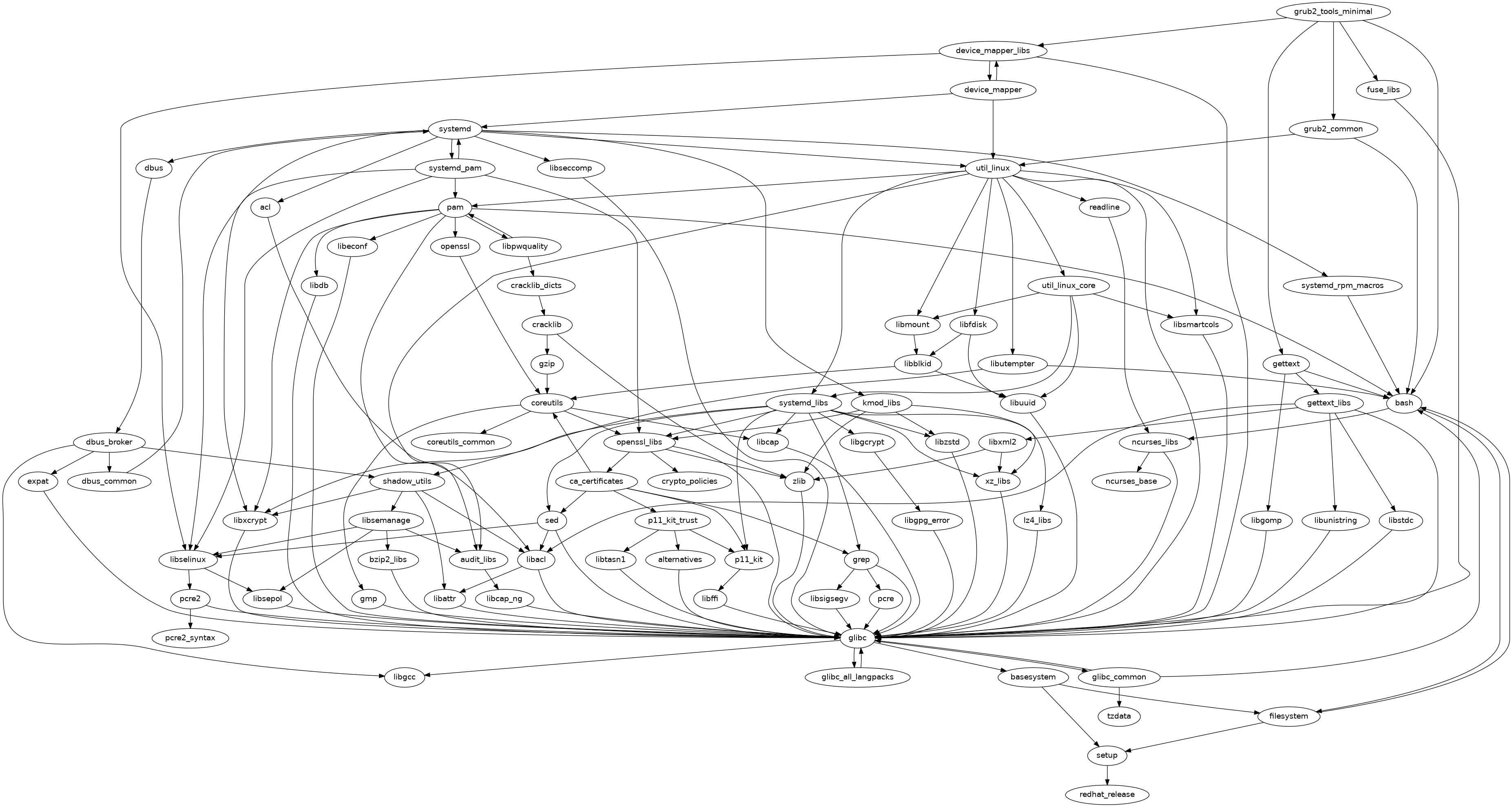
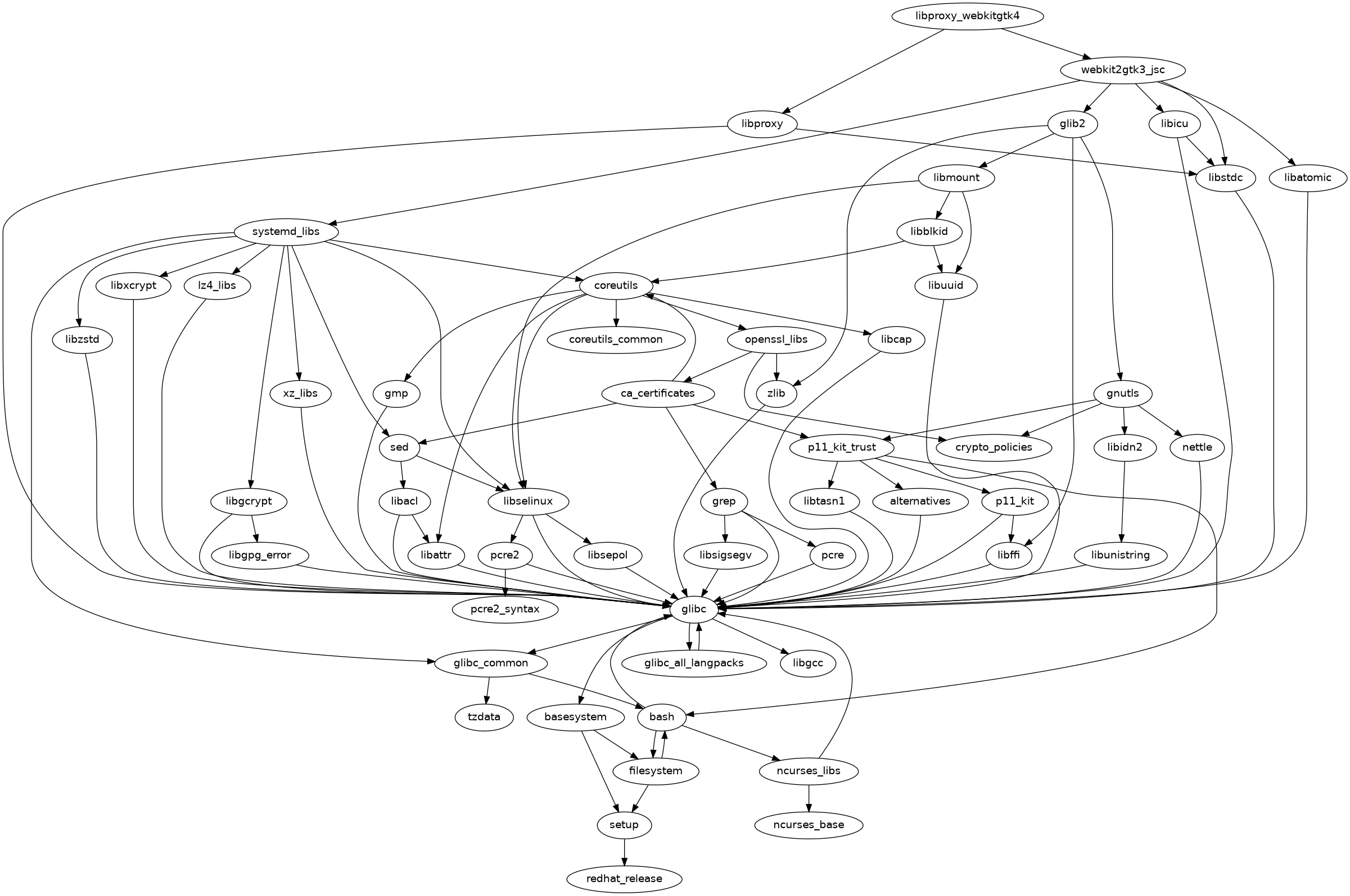
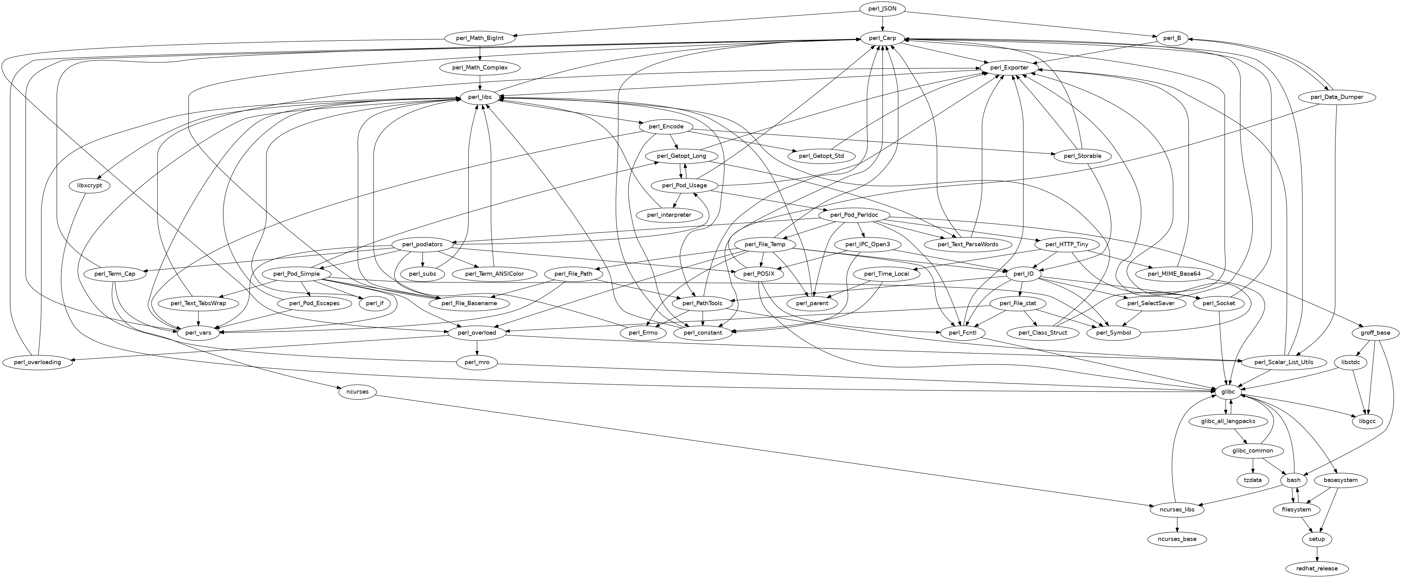
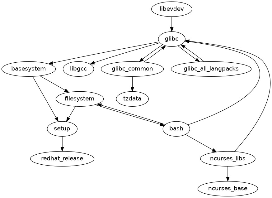
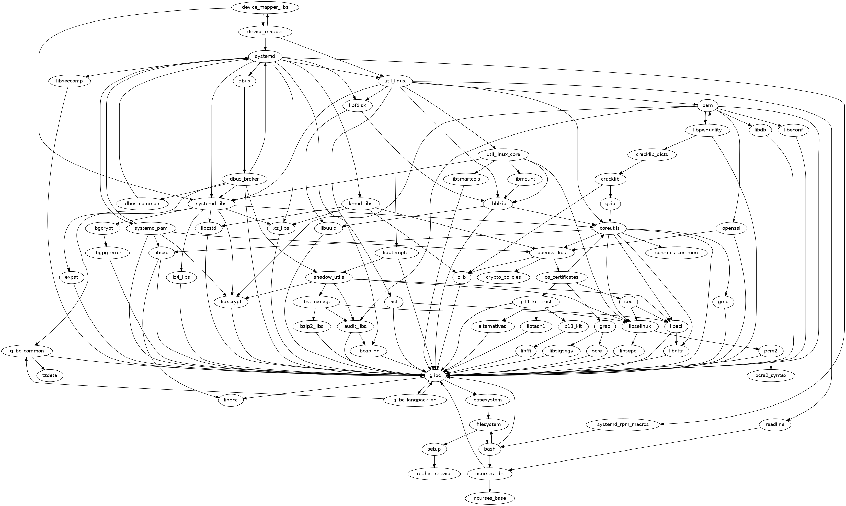
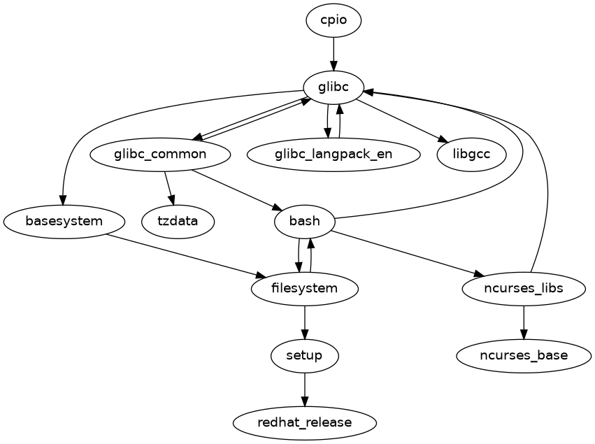
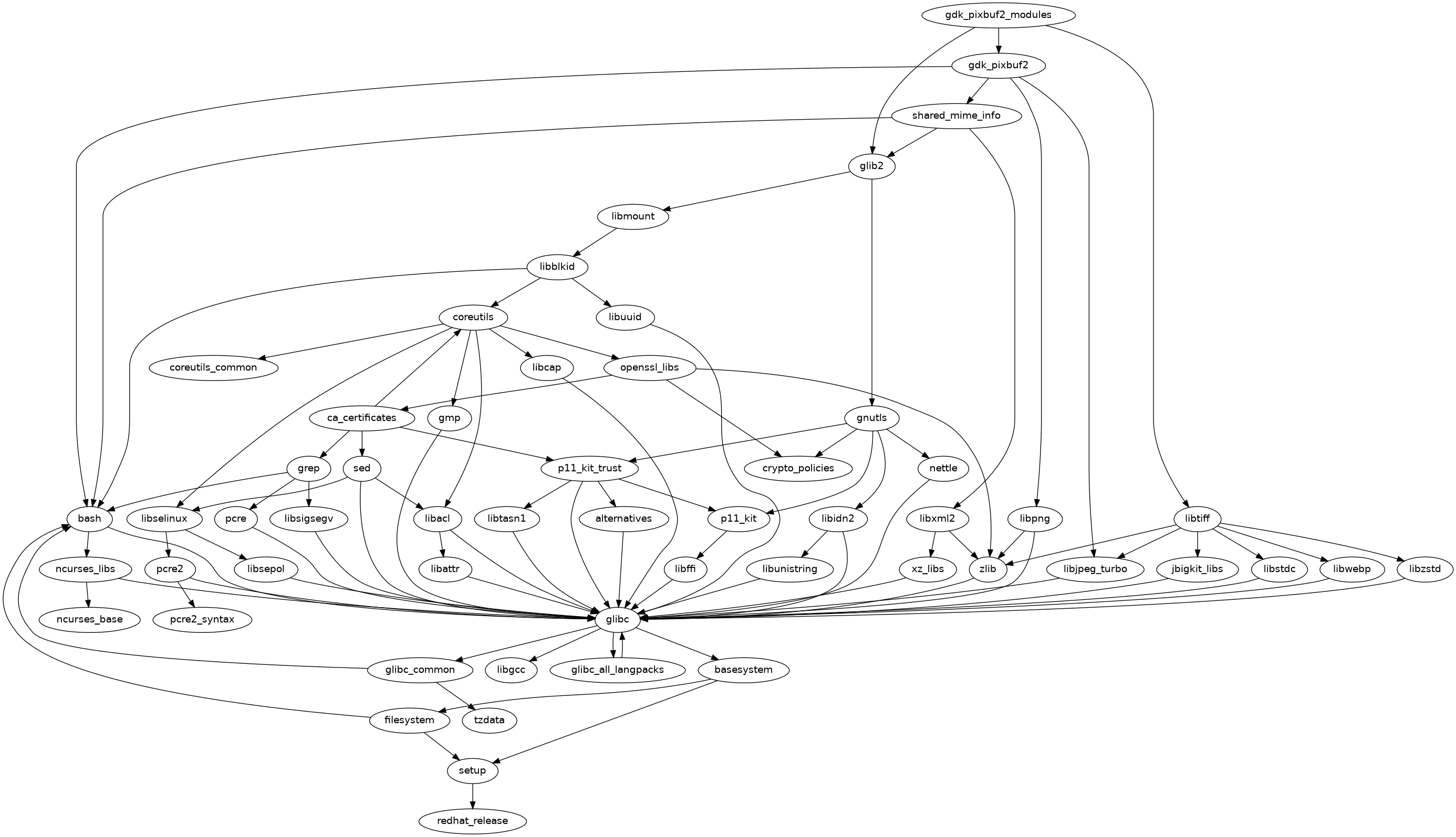
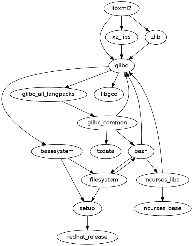
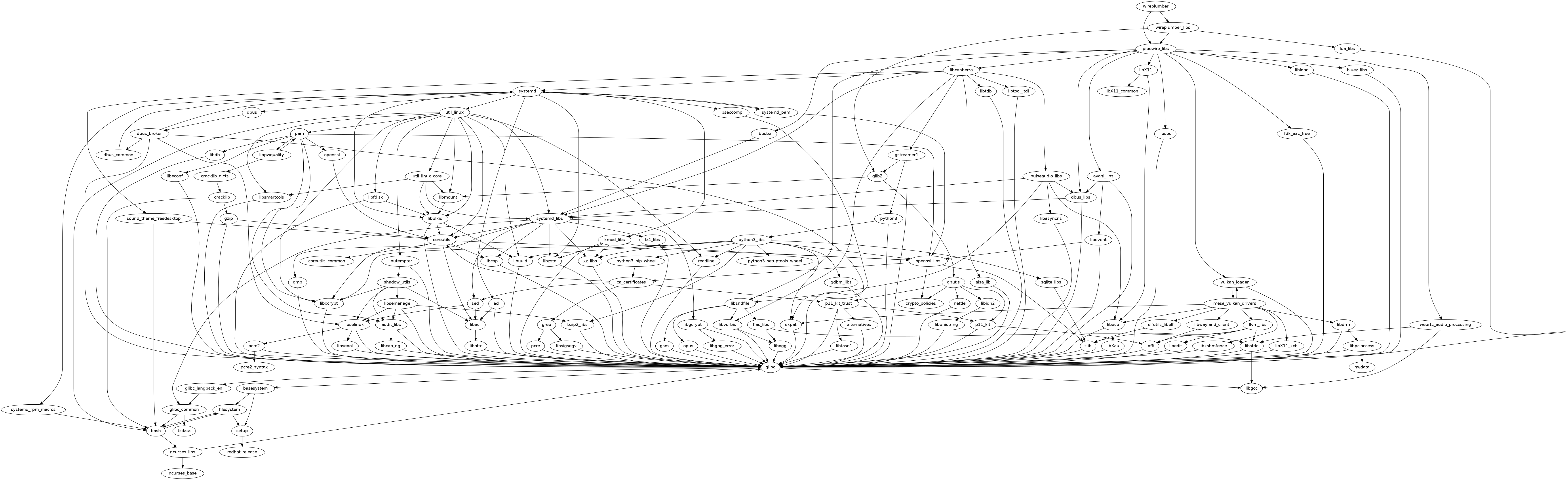
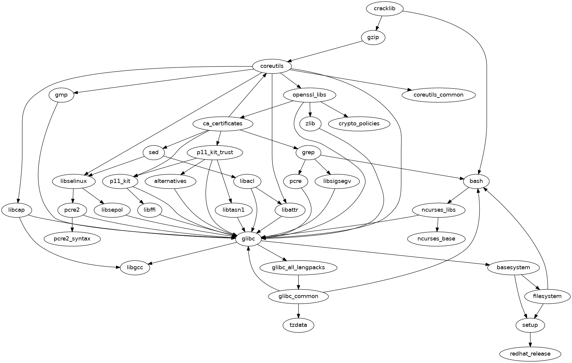
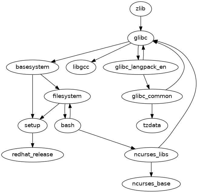
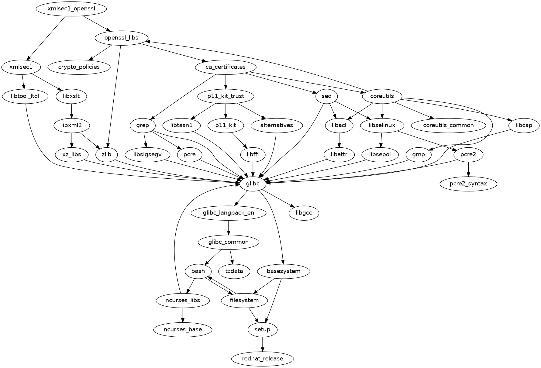
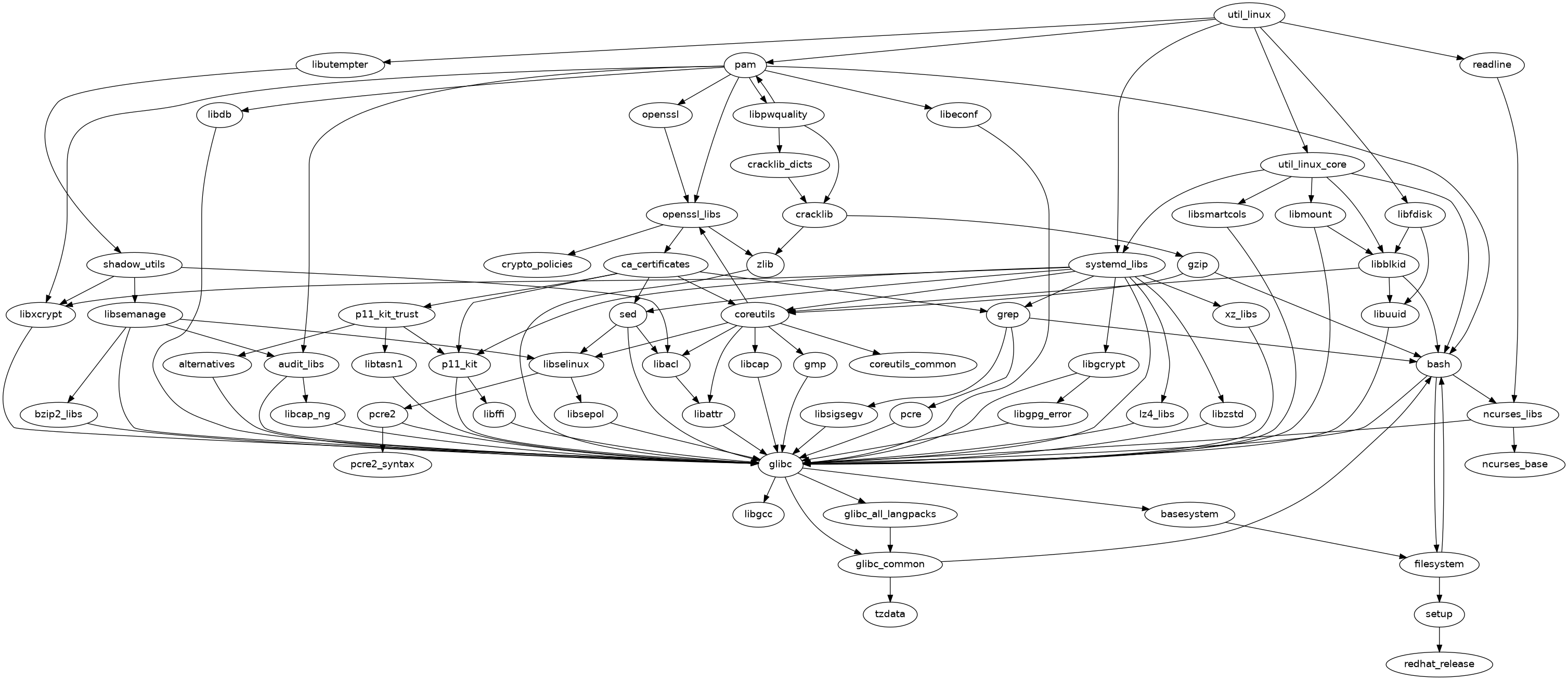
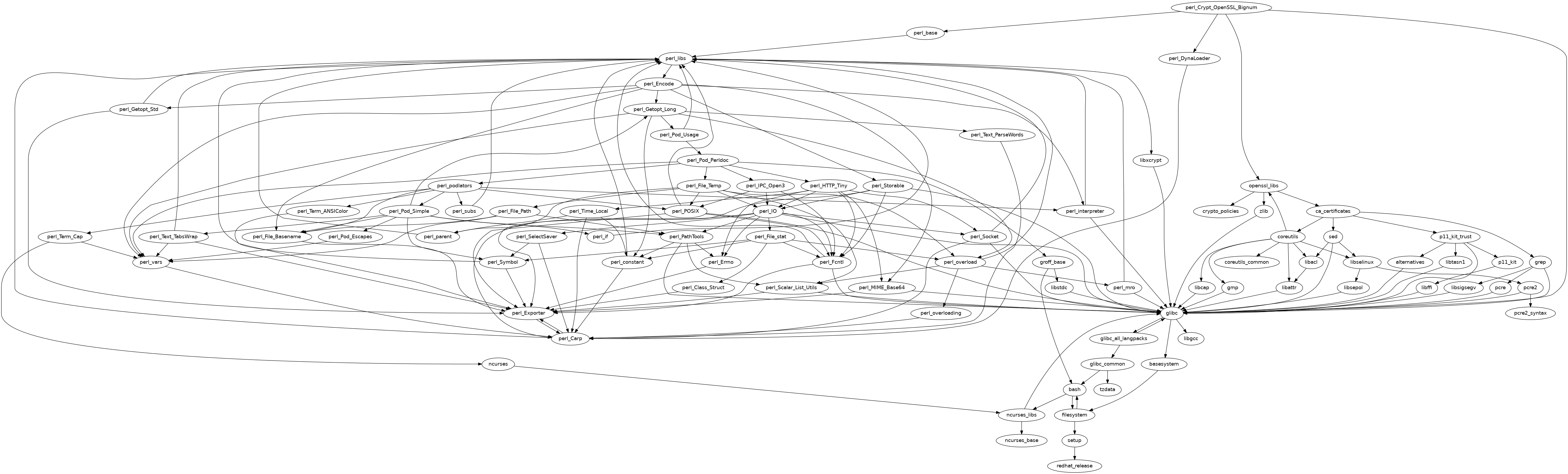
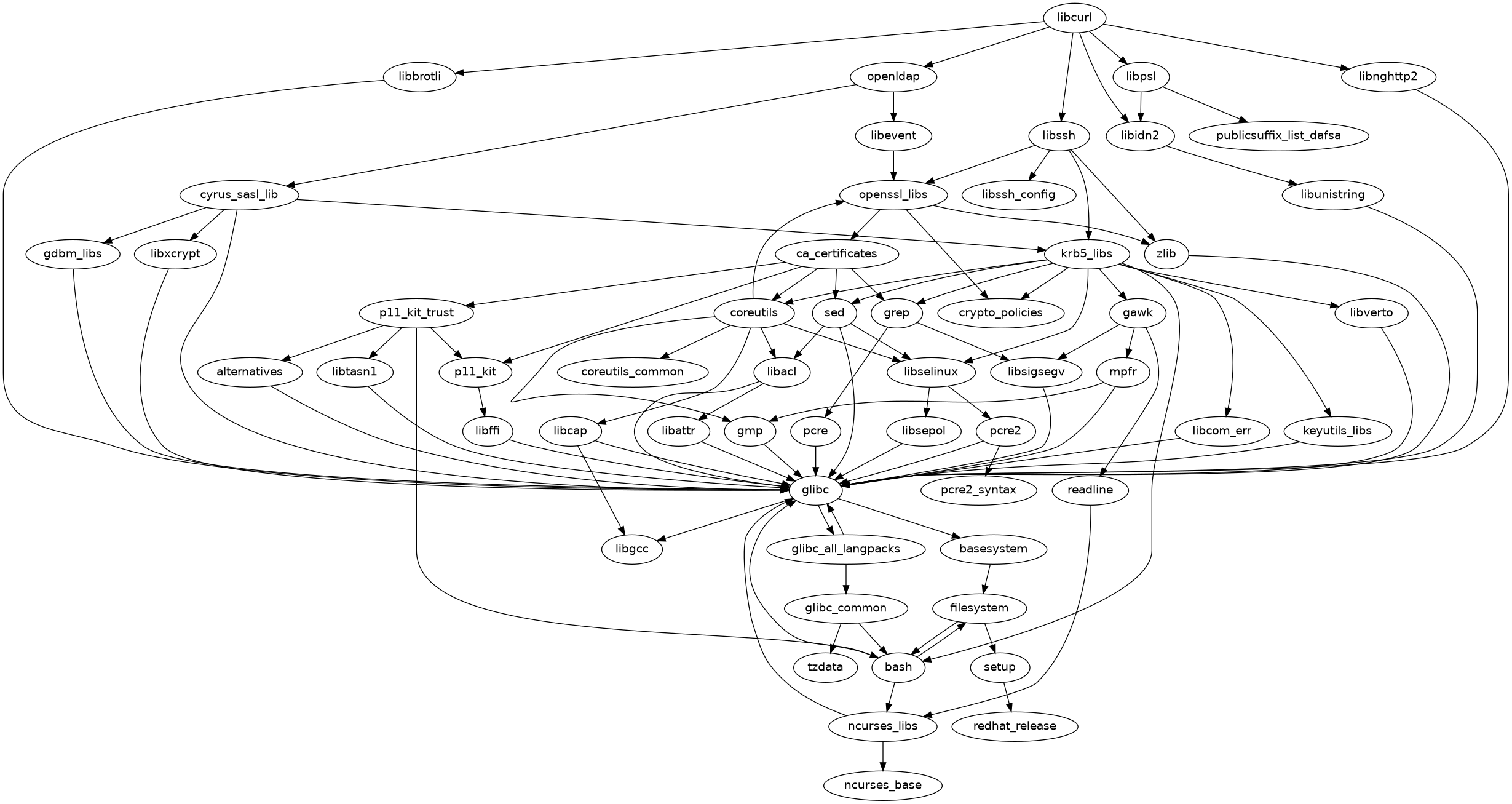
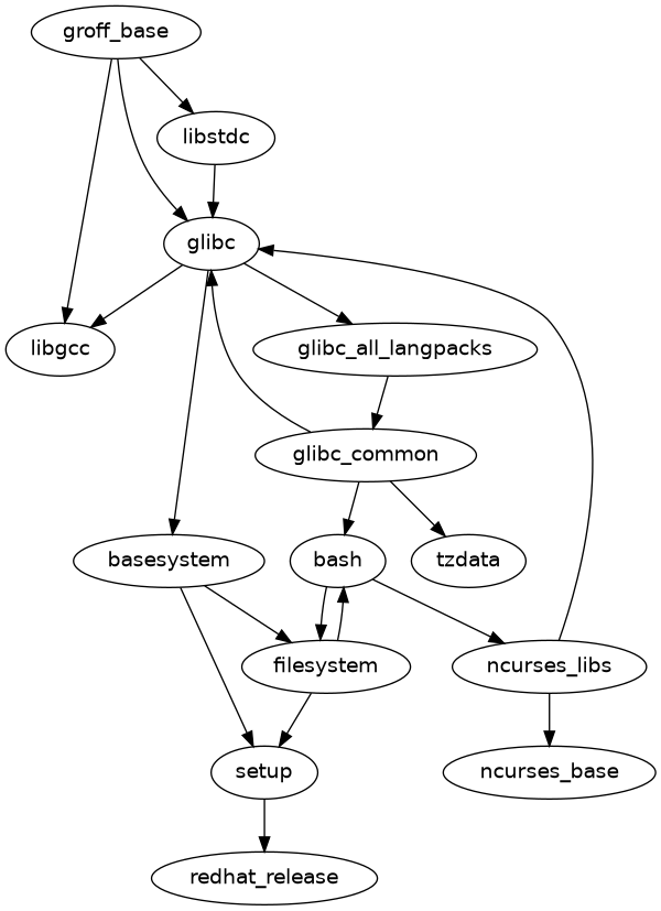
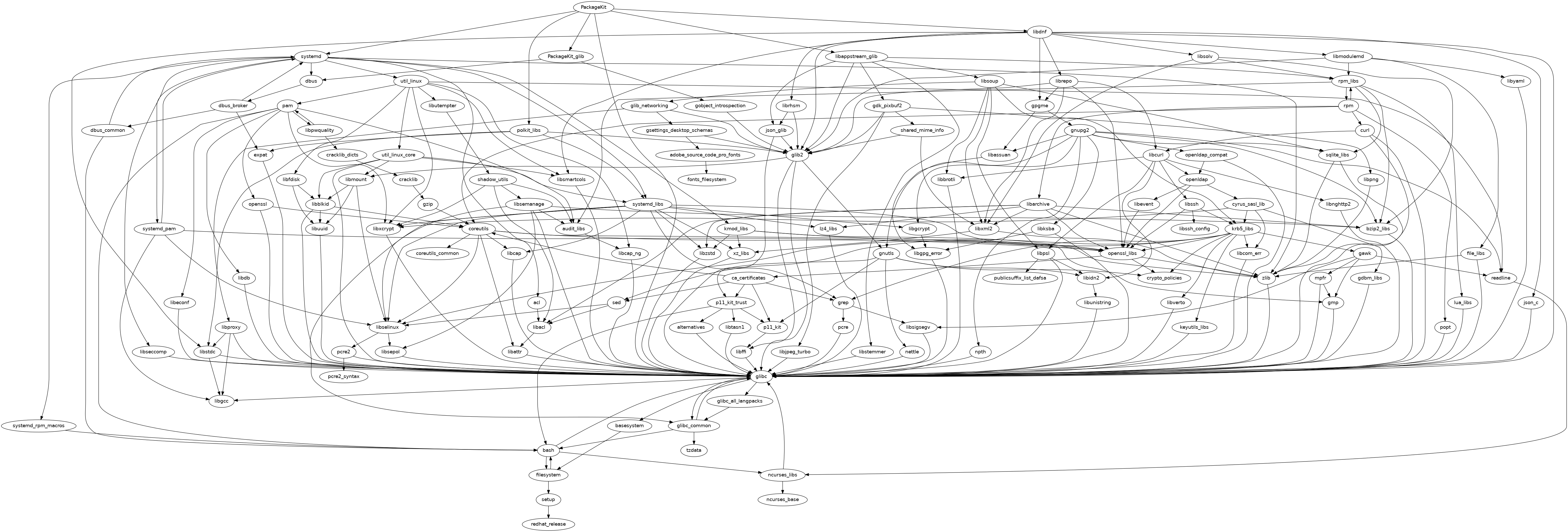
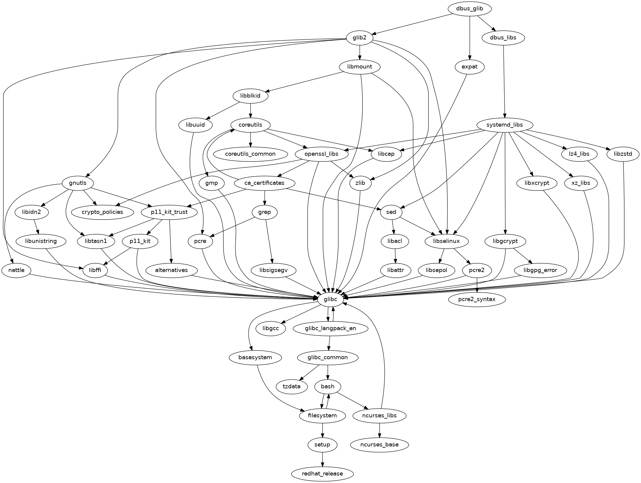
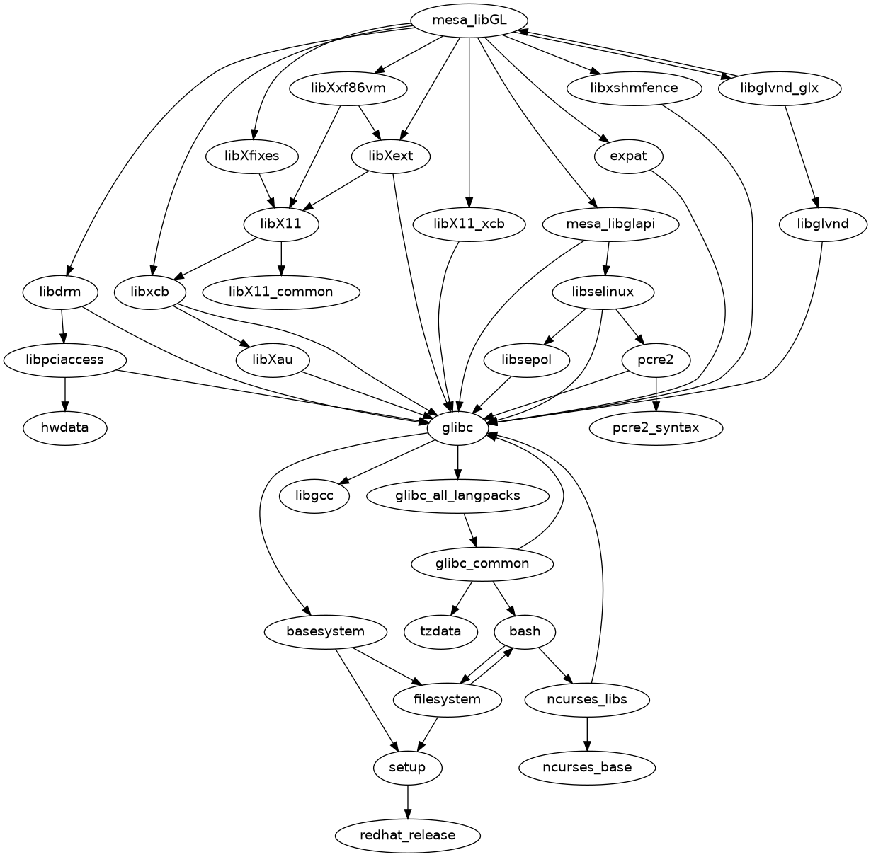
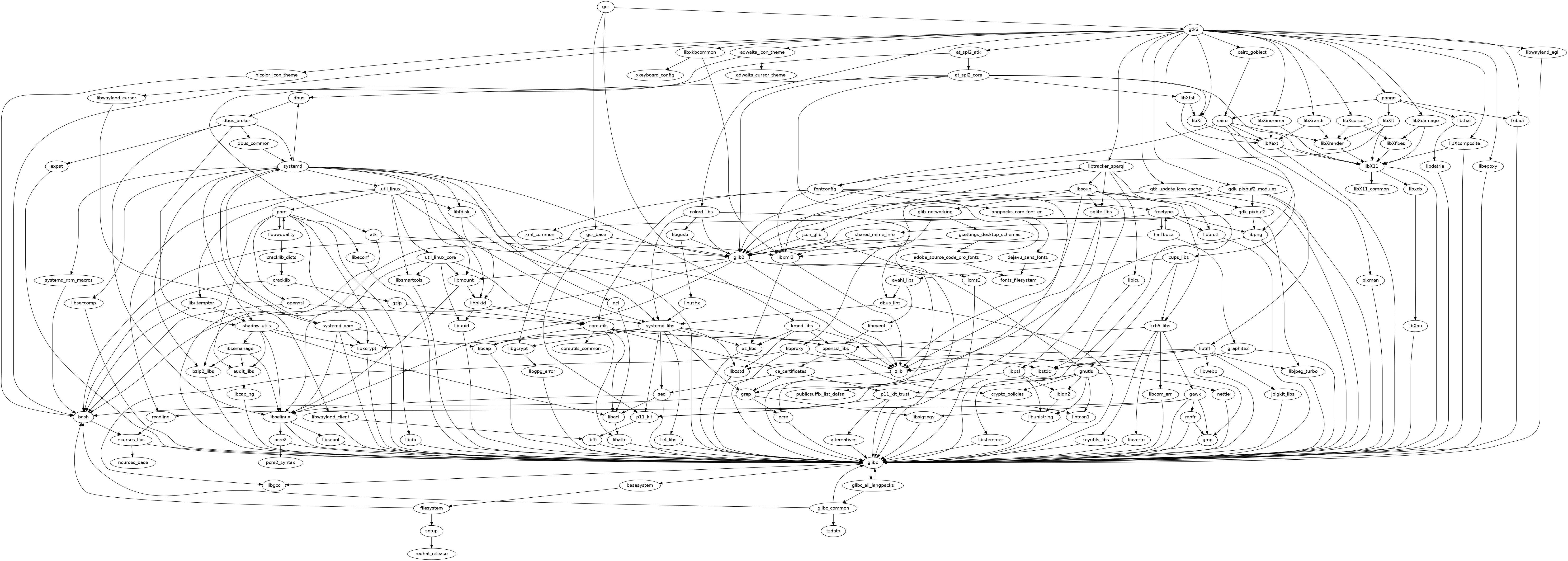
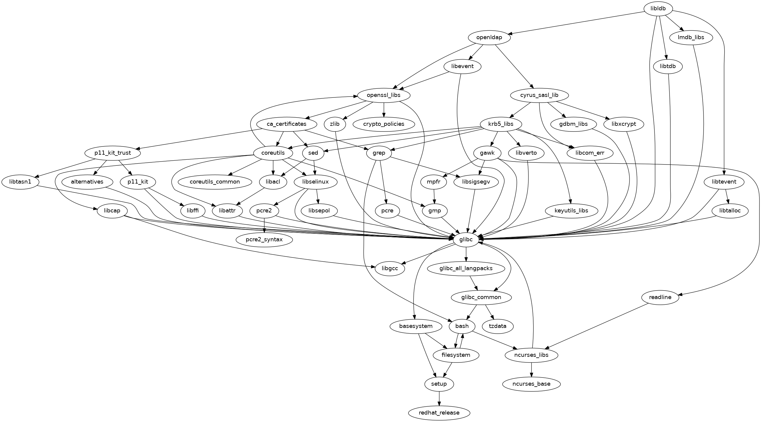
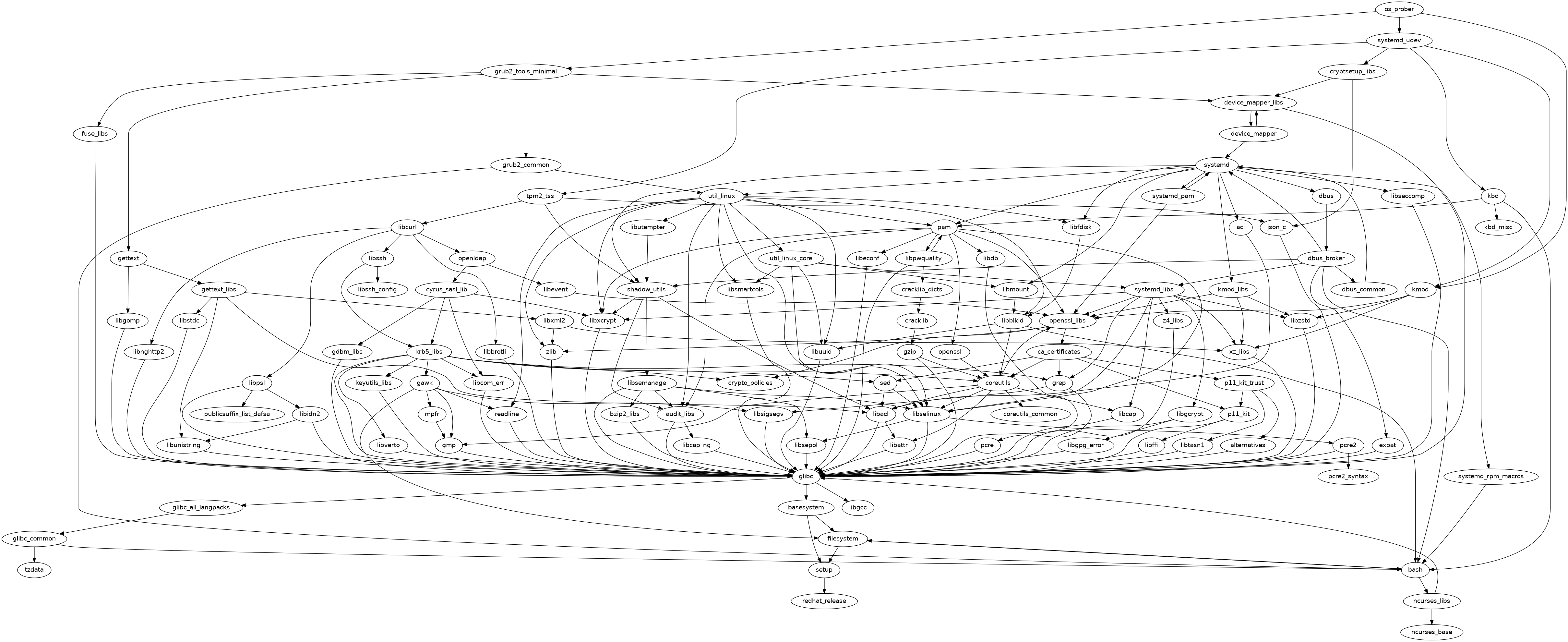
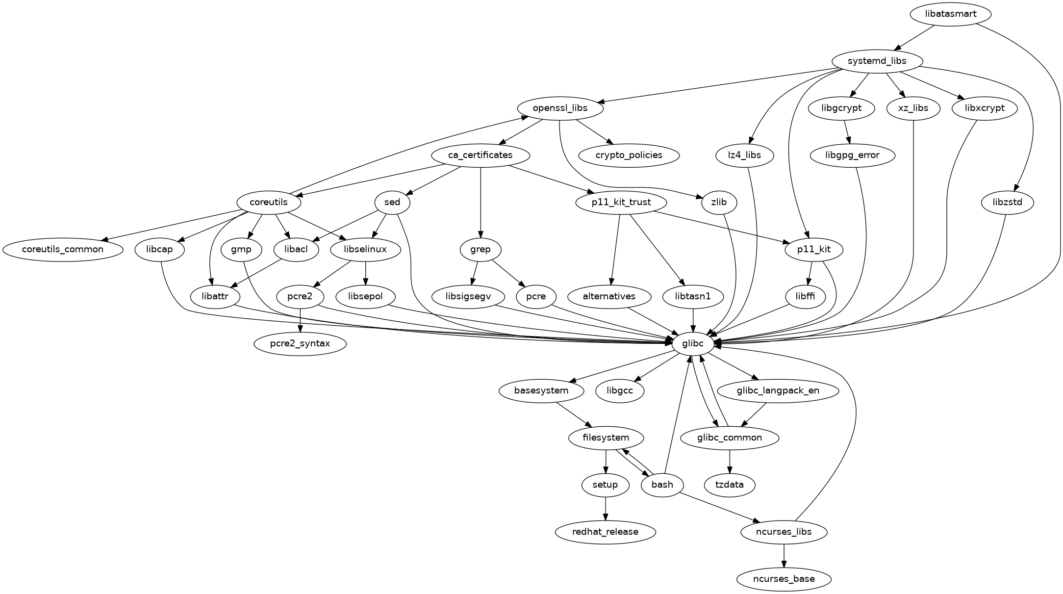
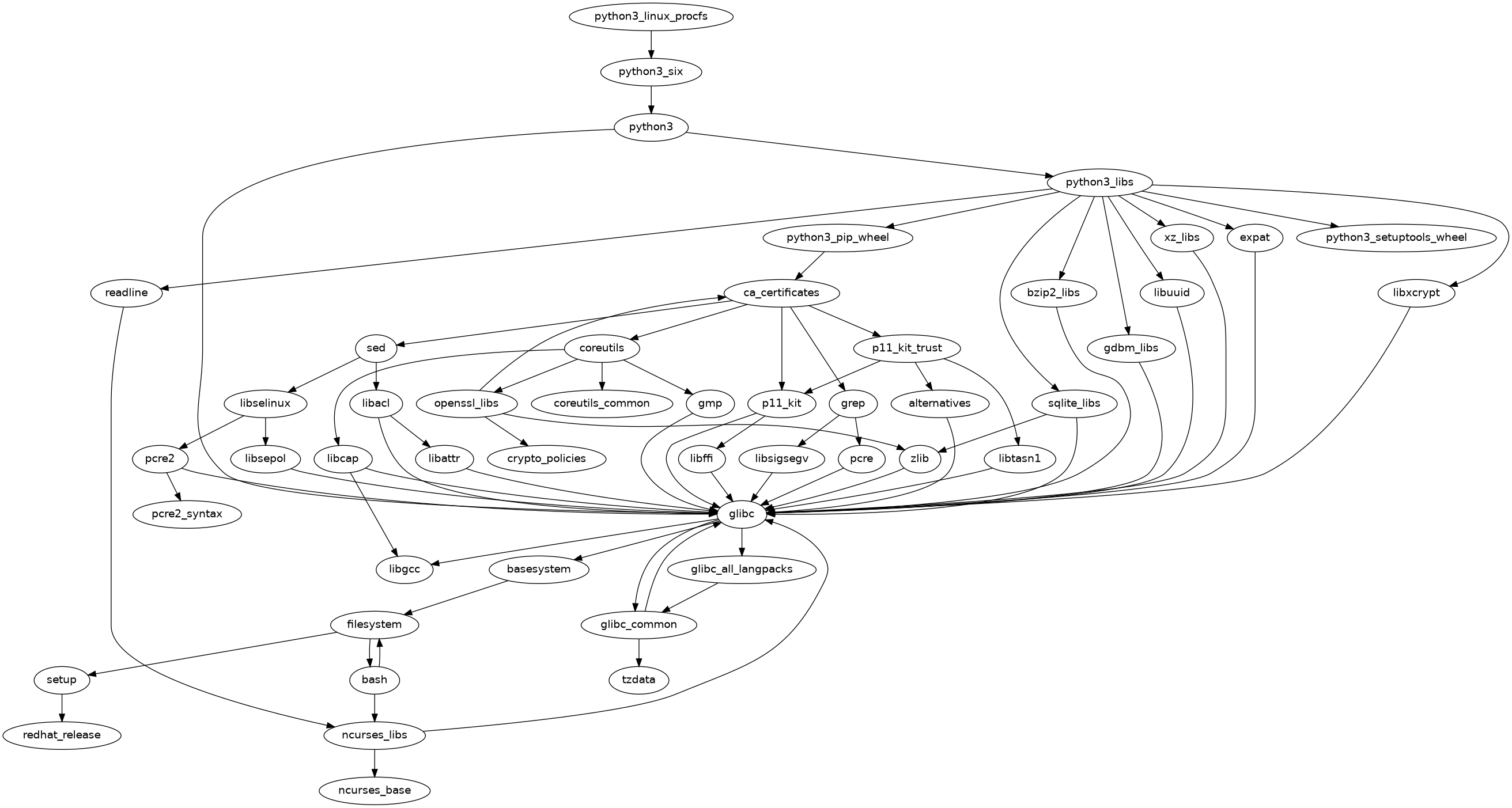
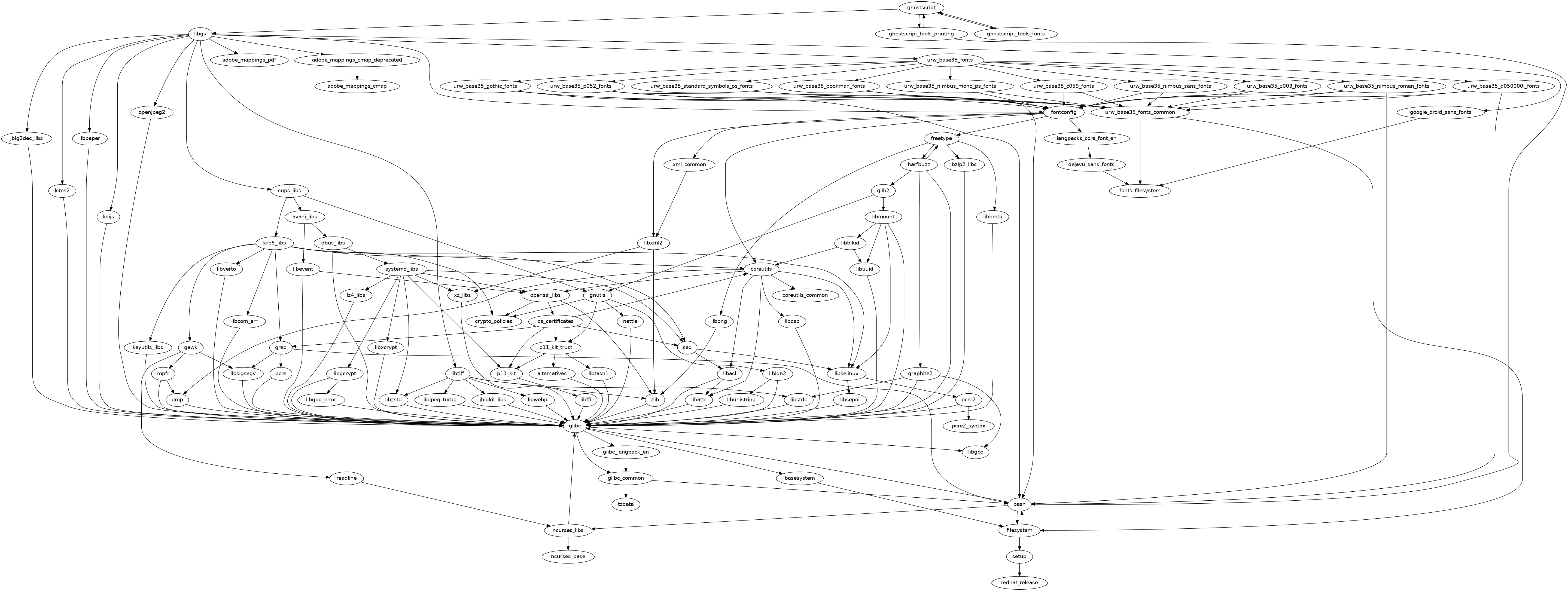
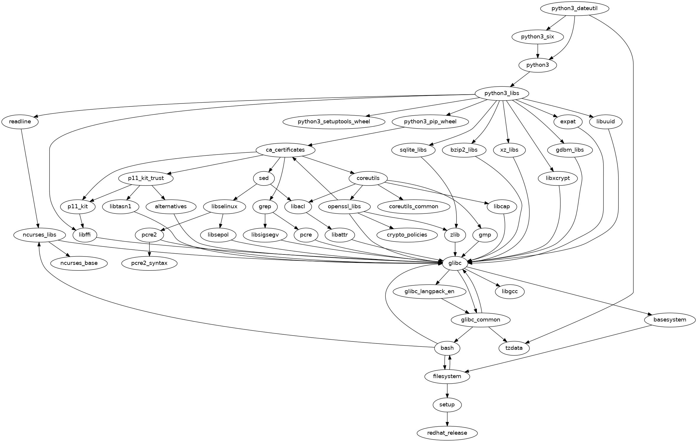
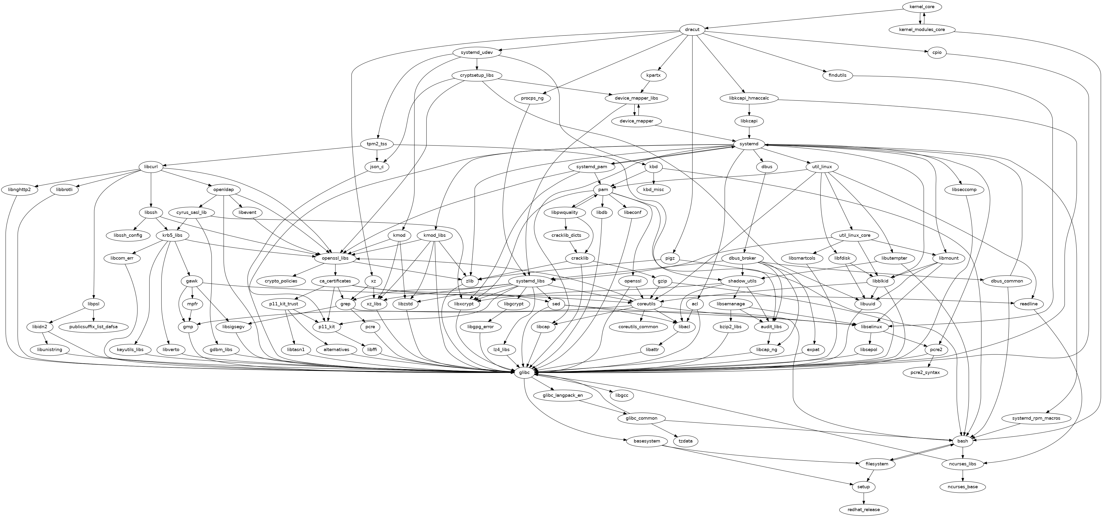
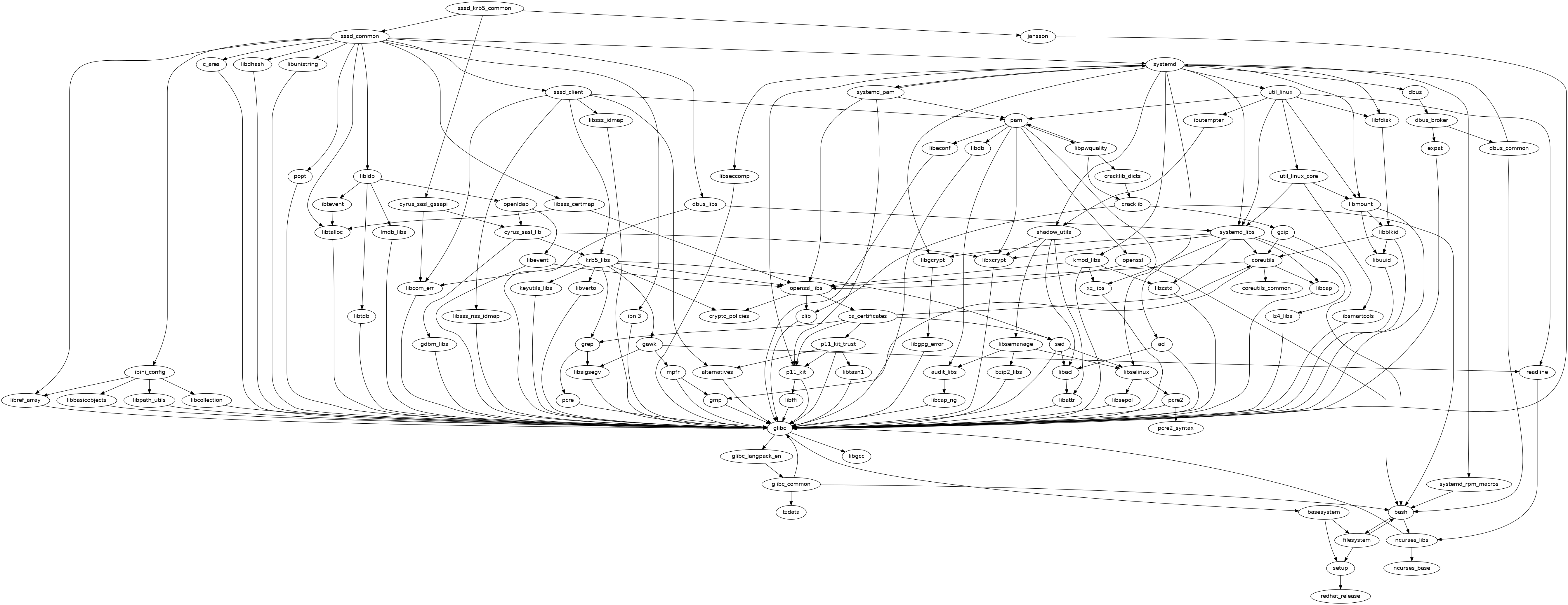
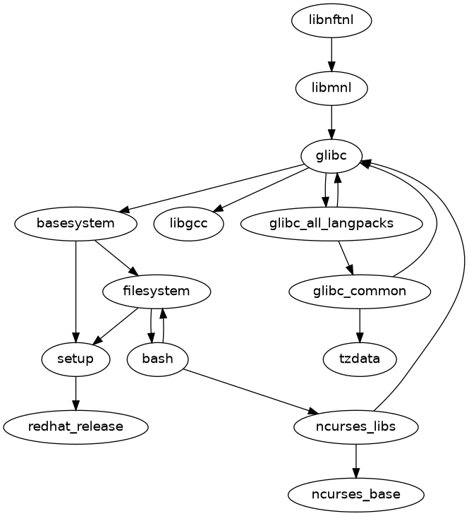
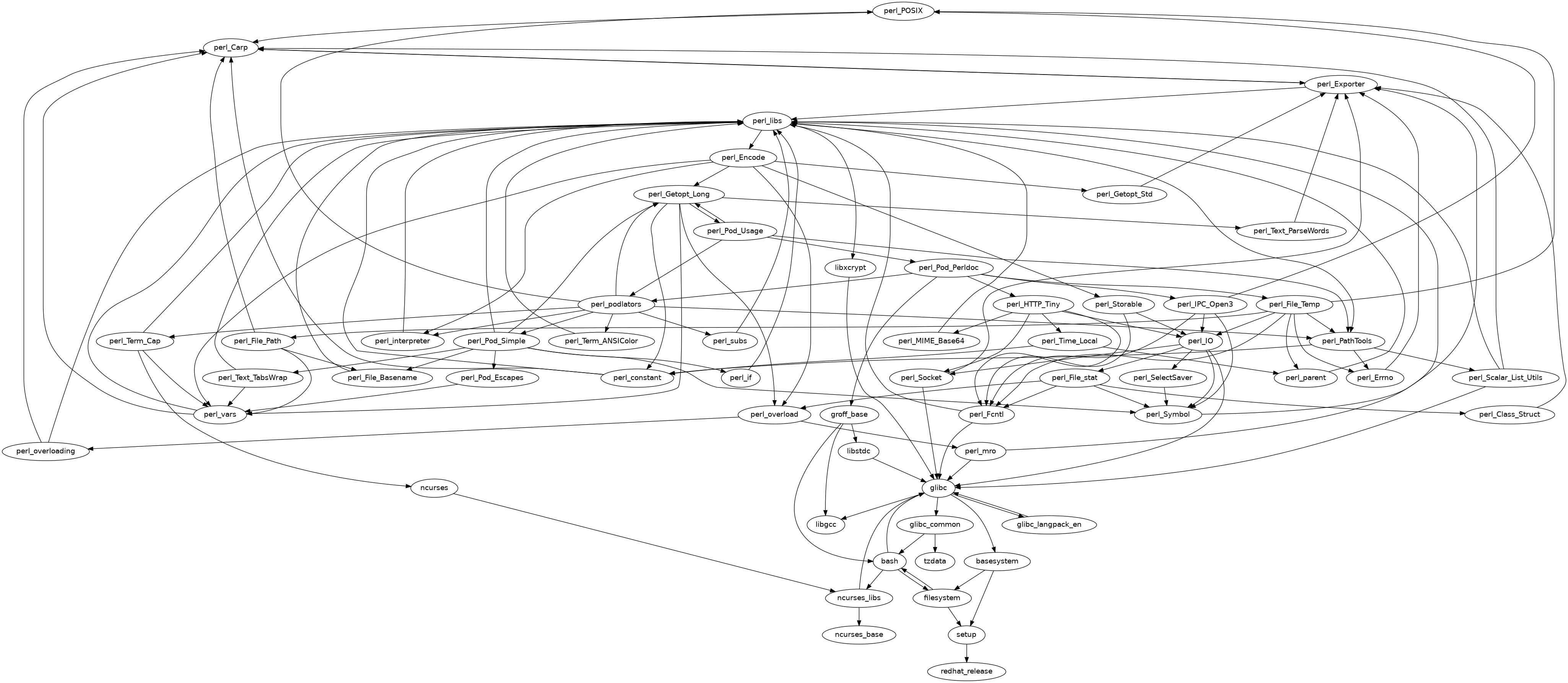
Red Hat Enterprise Linux 9.2 Package Dependancies

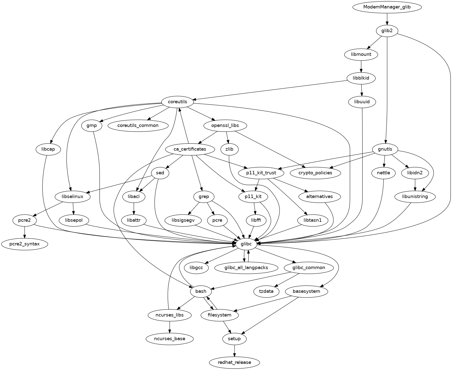
  1. ModemManager
  2. ModemManager-glib
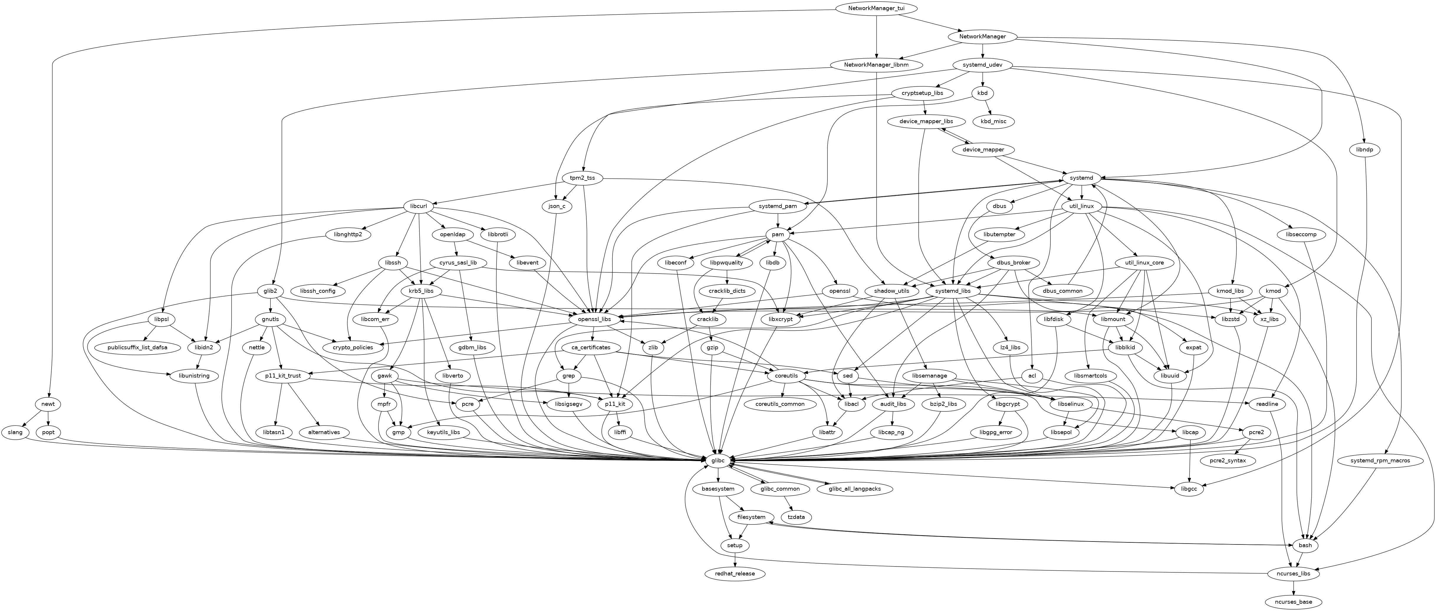
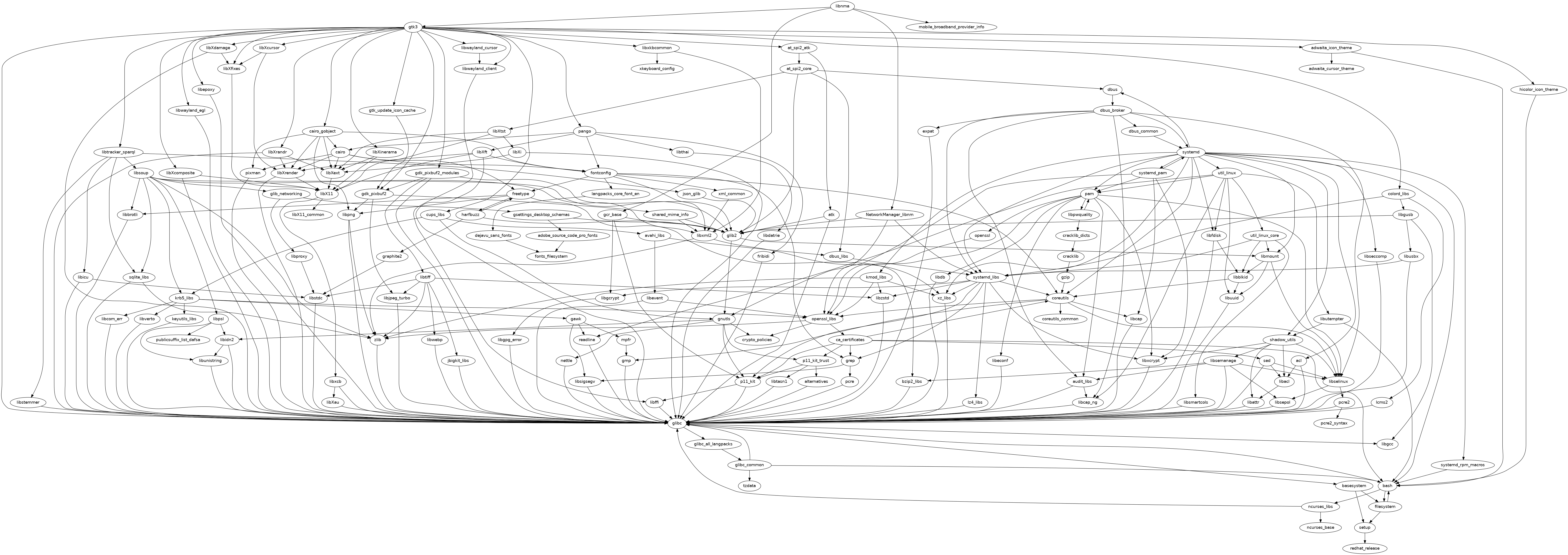
  3. NetworkManager
  4. NetworkManager-adsl
  5. NetworkManager-bluetooth
  6. NetworkManager-config-server
  7. NetworkManager-libnm
  8. NetworkManager-team
  9. NetworkManager-tui
  10. NetworkManager-wifi
  11. NetworkManager-wwan
  12. PackageKit
  13. PackageKit-command-not-found
  14. PackageKit-glib
  15. PackageKit-gstreamer-plugin
  16. PackageKit-gtk3-module
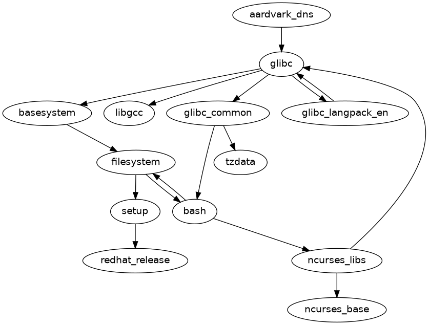
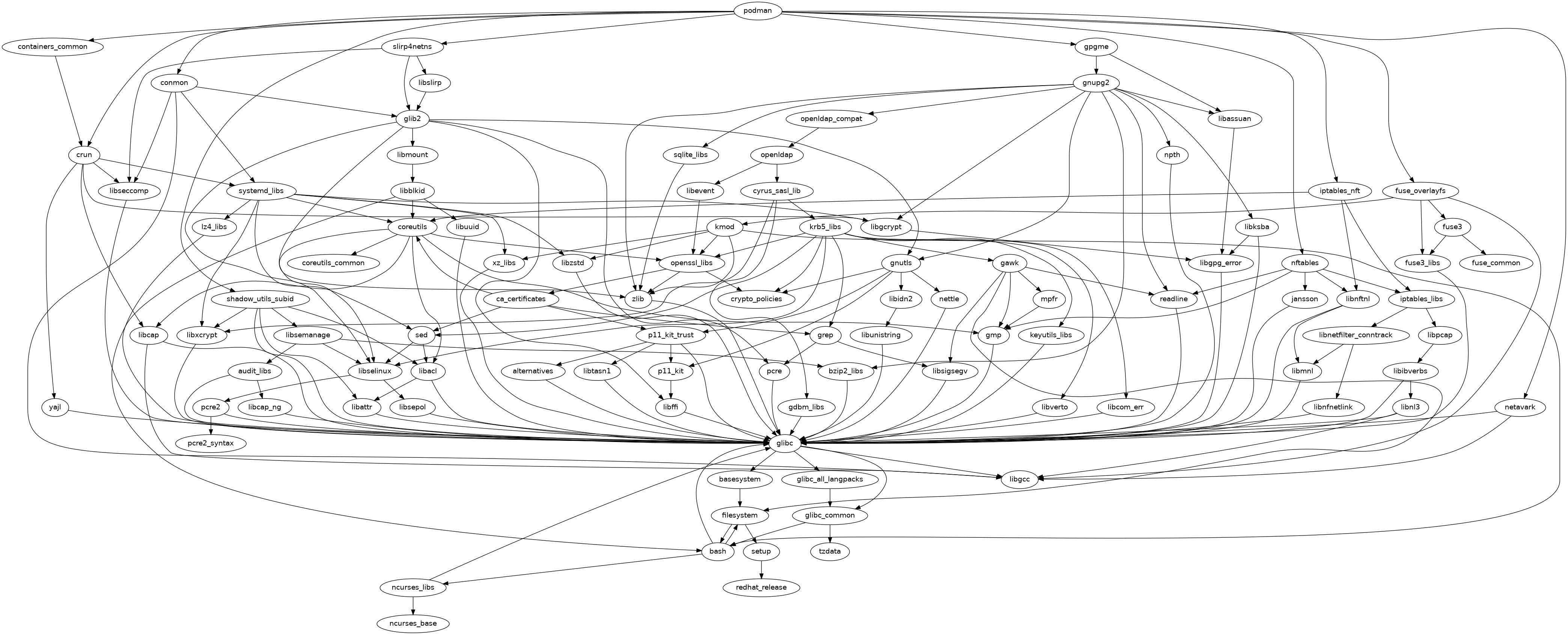
  17. aardvark-dns
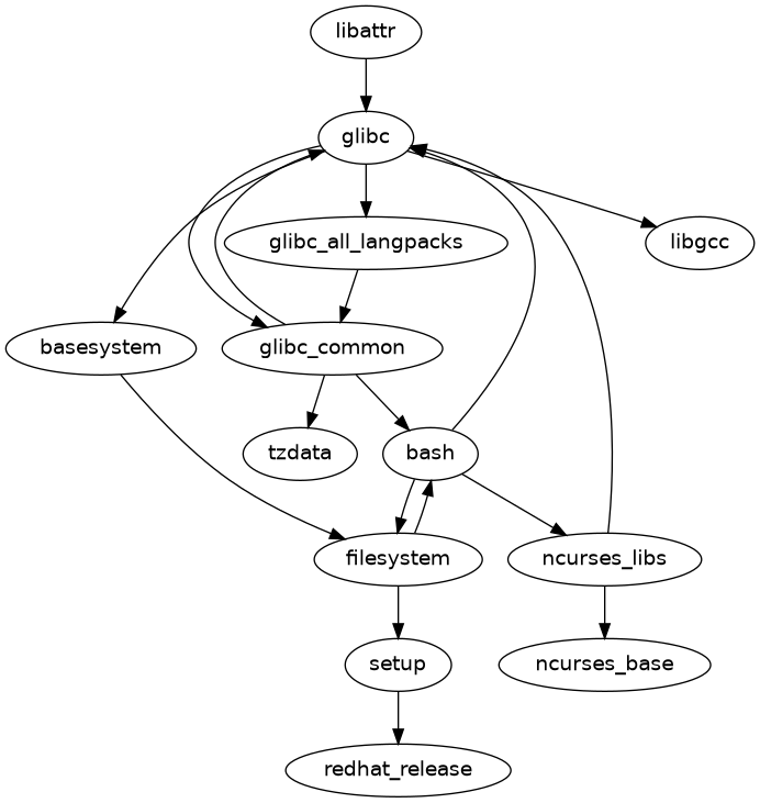
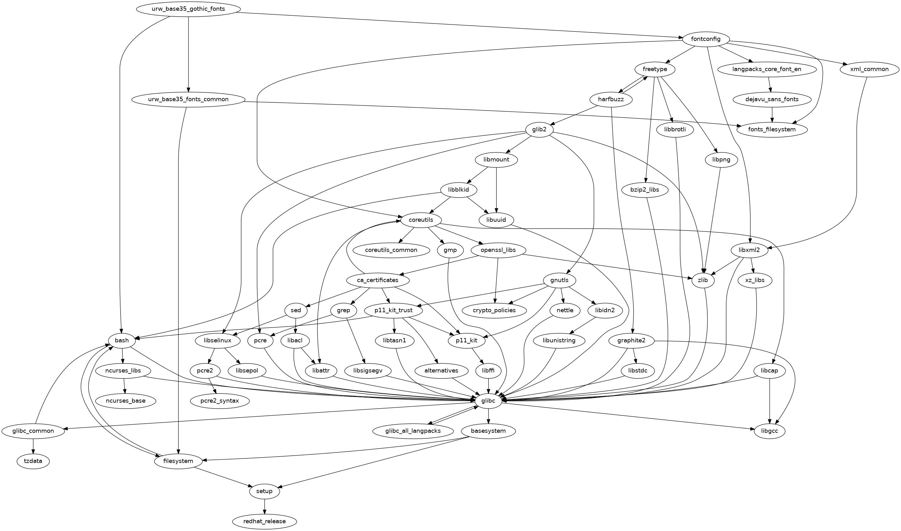
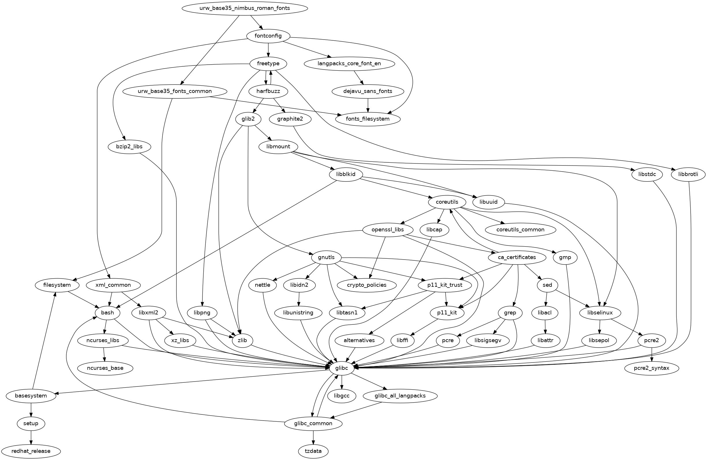
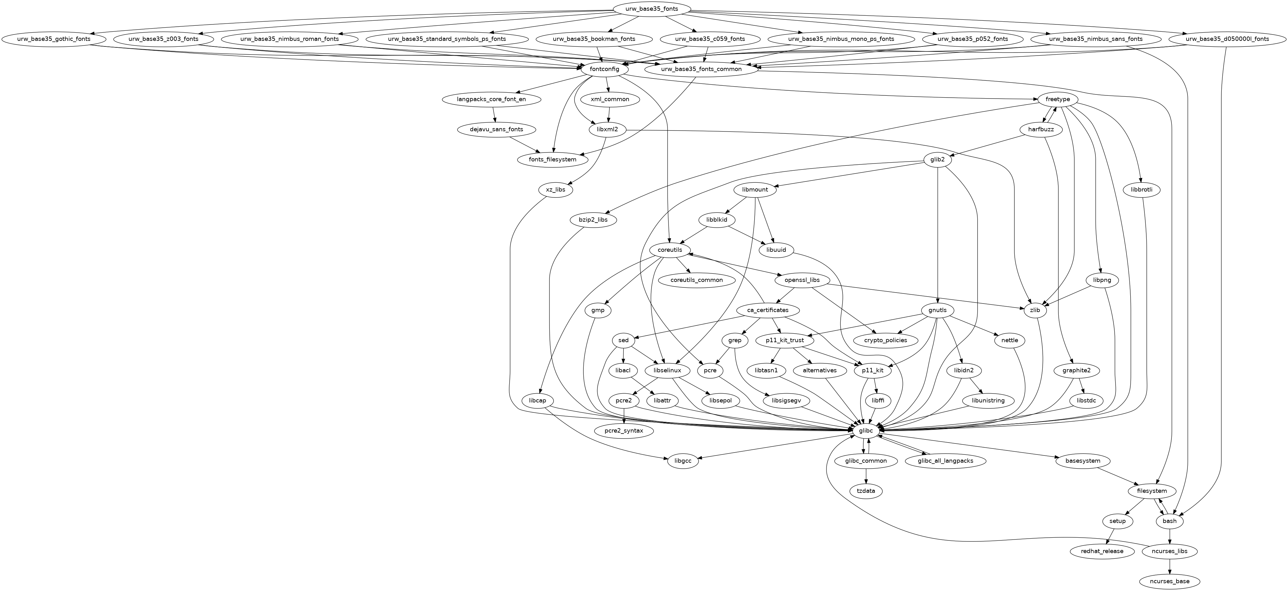
  18. abattis-cantarell-fonts
  19. accountsservice
  20. accountsservice-libs
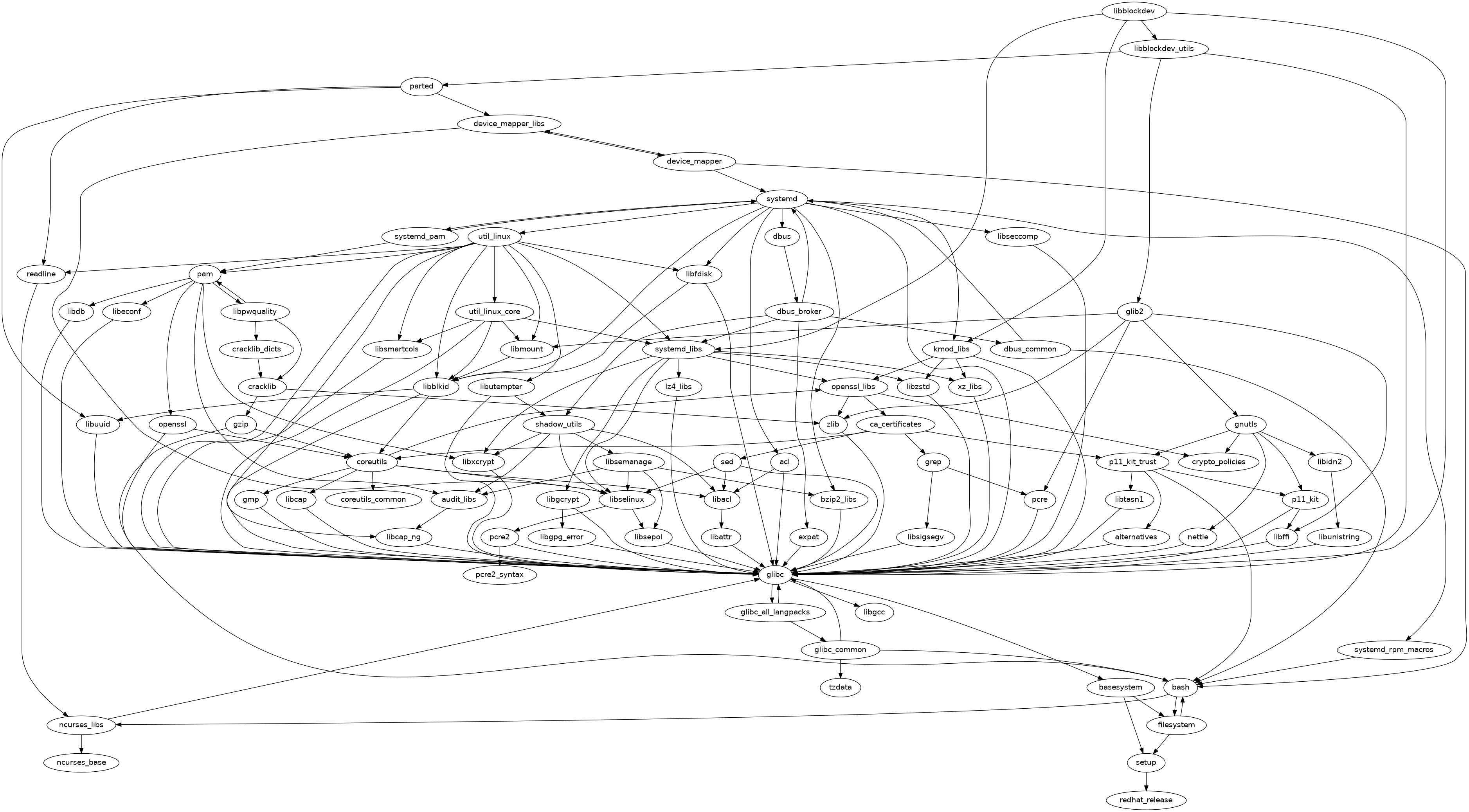
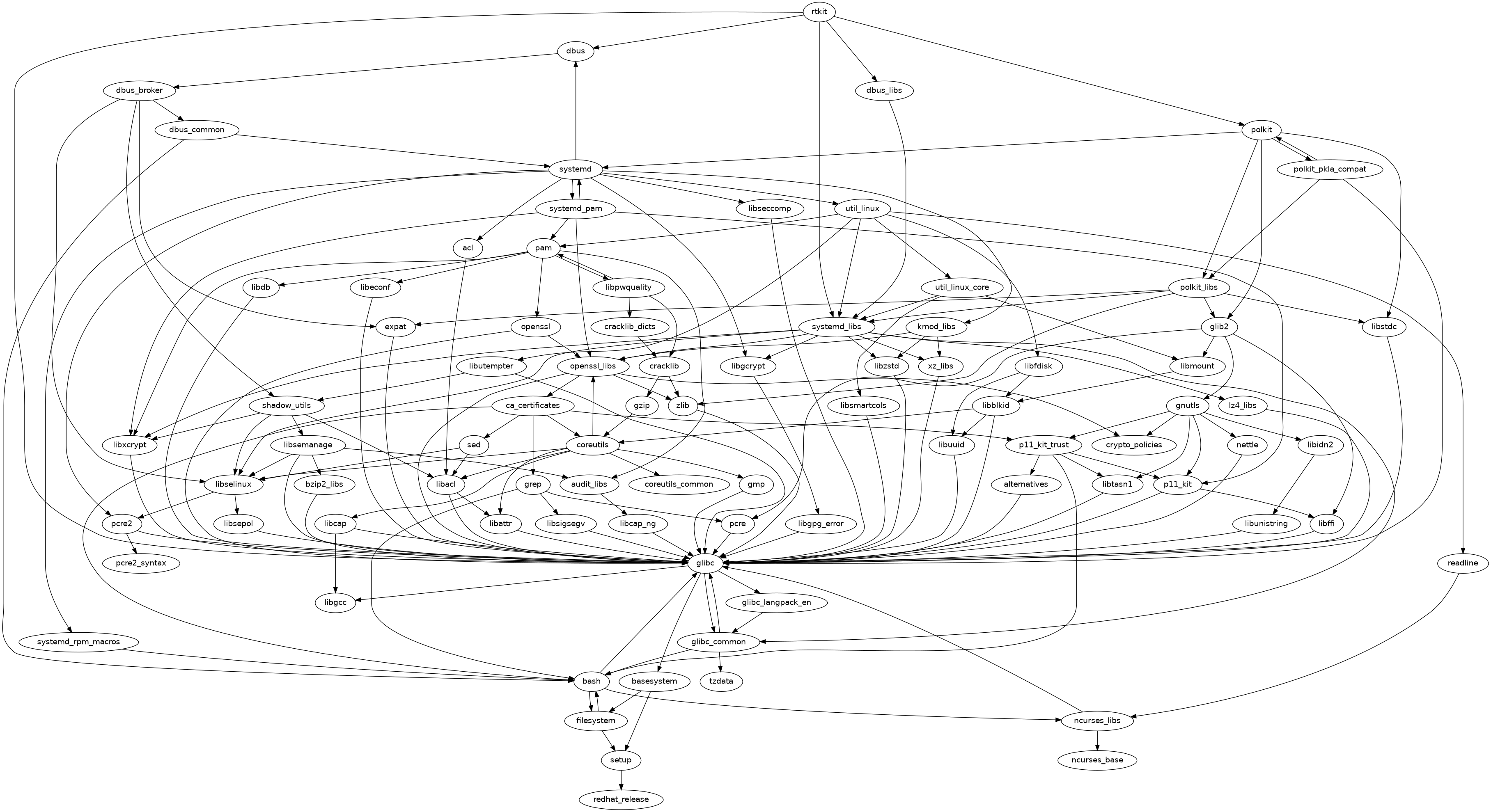
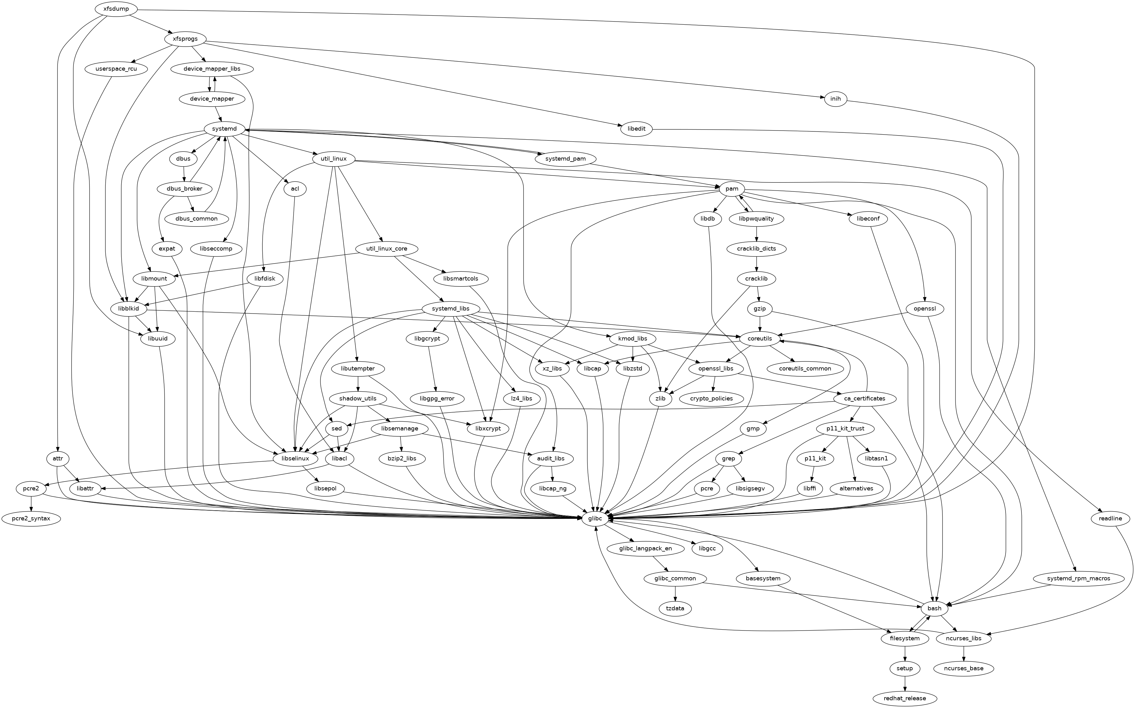
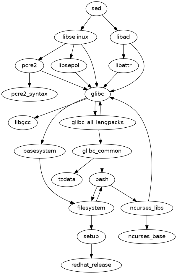
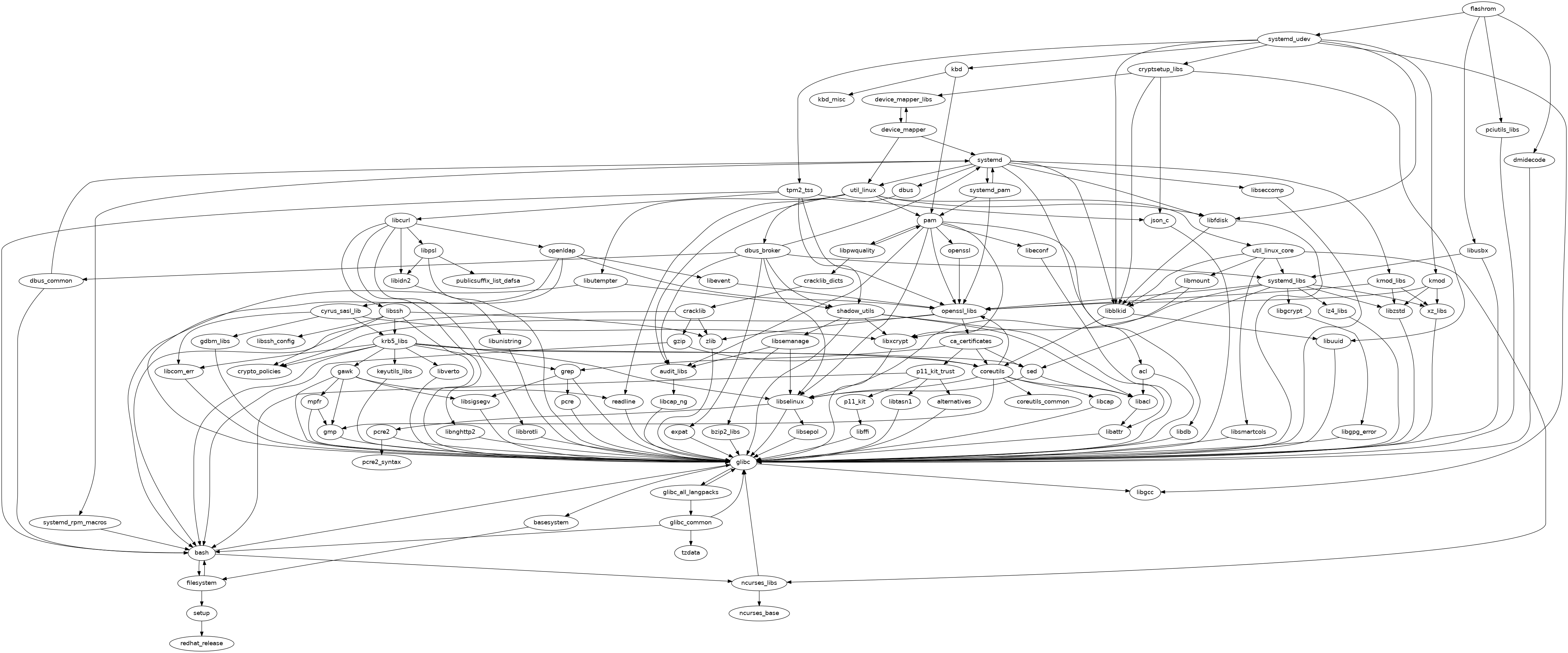
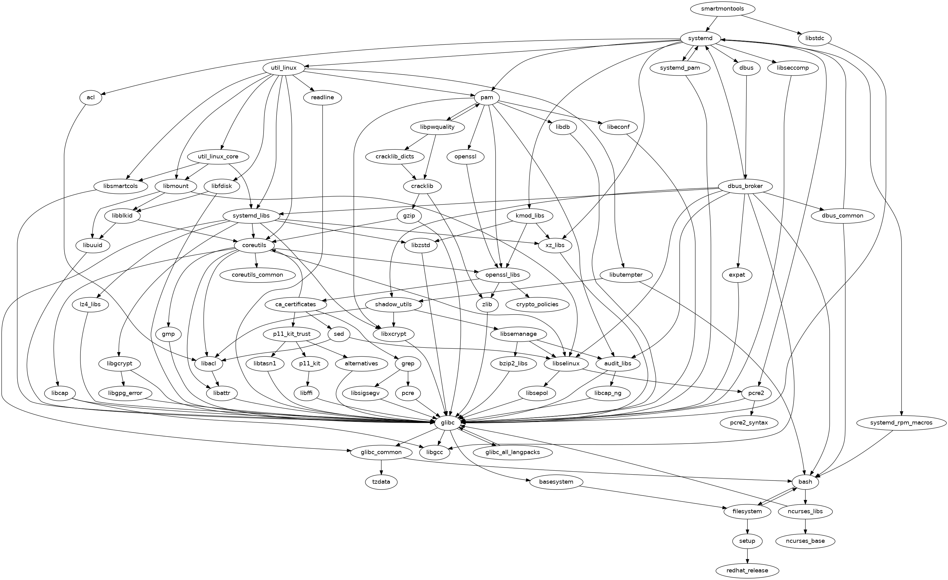
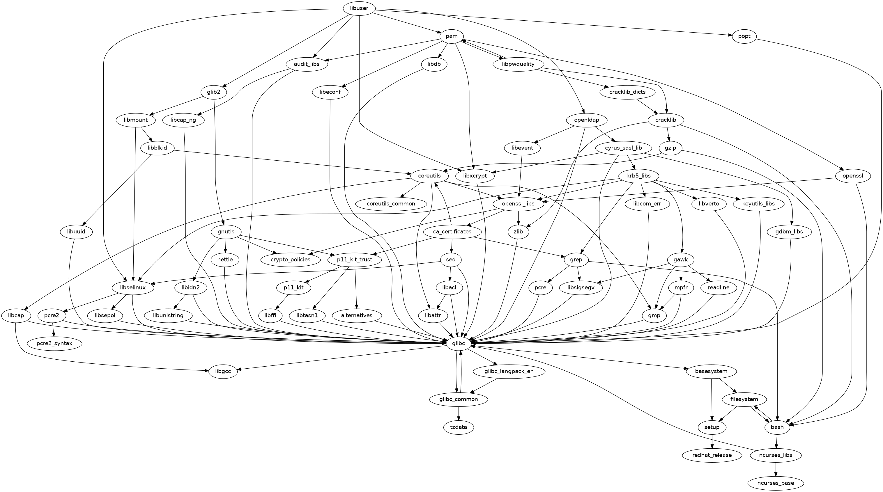
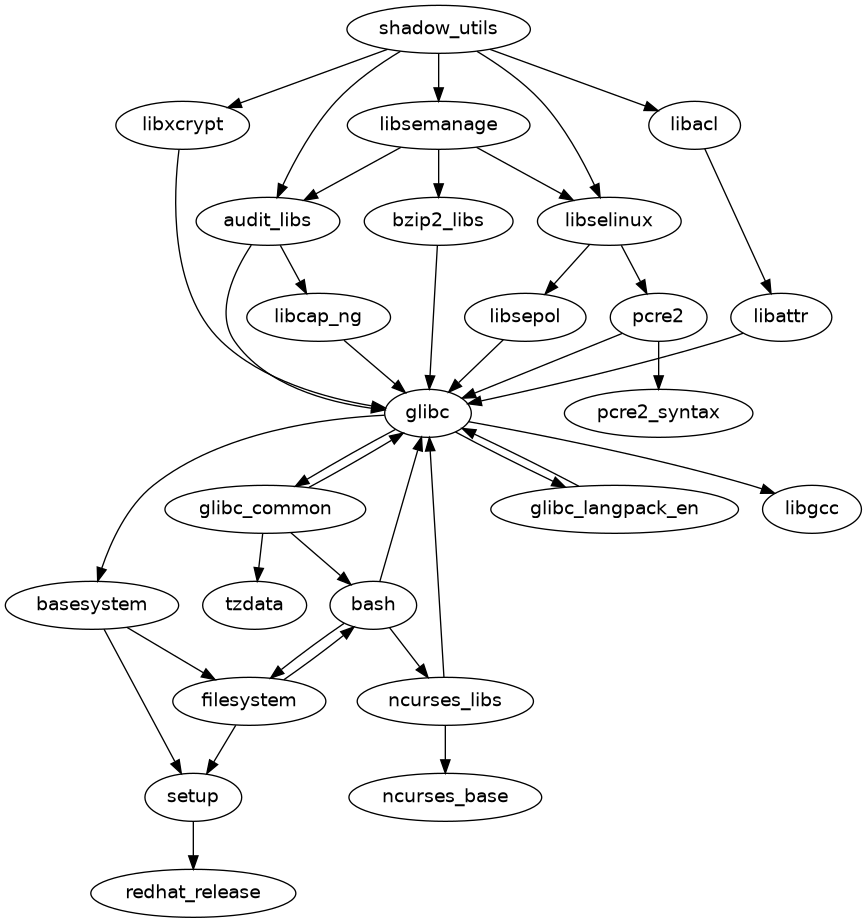
  21. acl
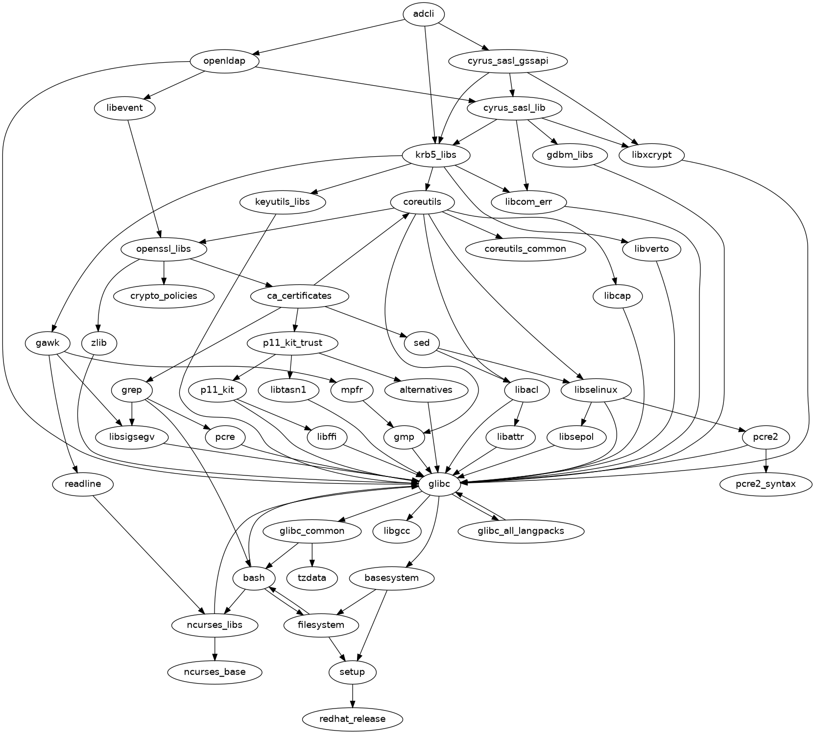
  22. adcli
  23. adobe-mappings-cmap
  24. adobe-mappings-cmap-deprecated
  25. adobe-mappings-pdf
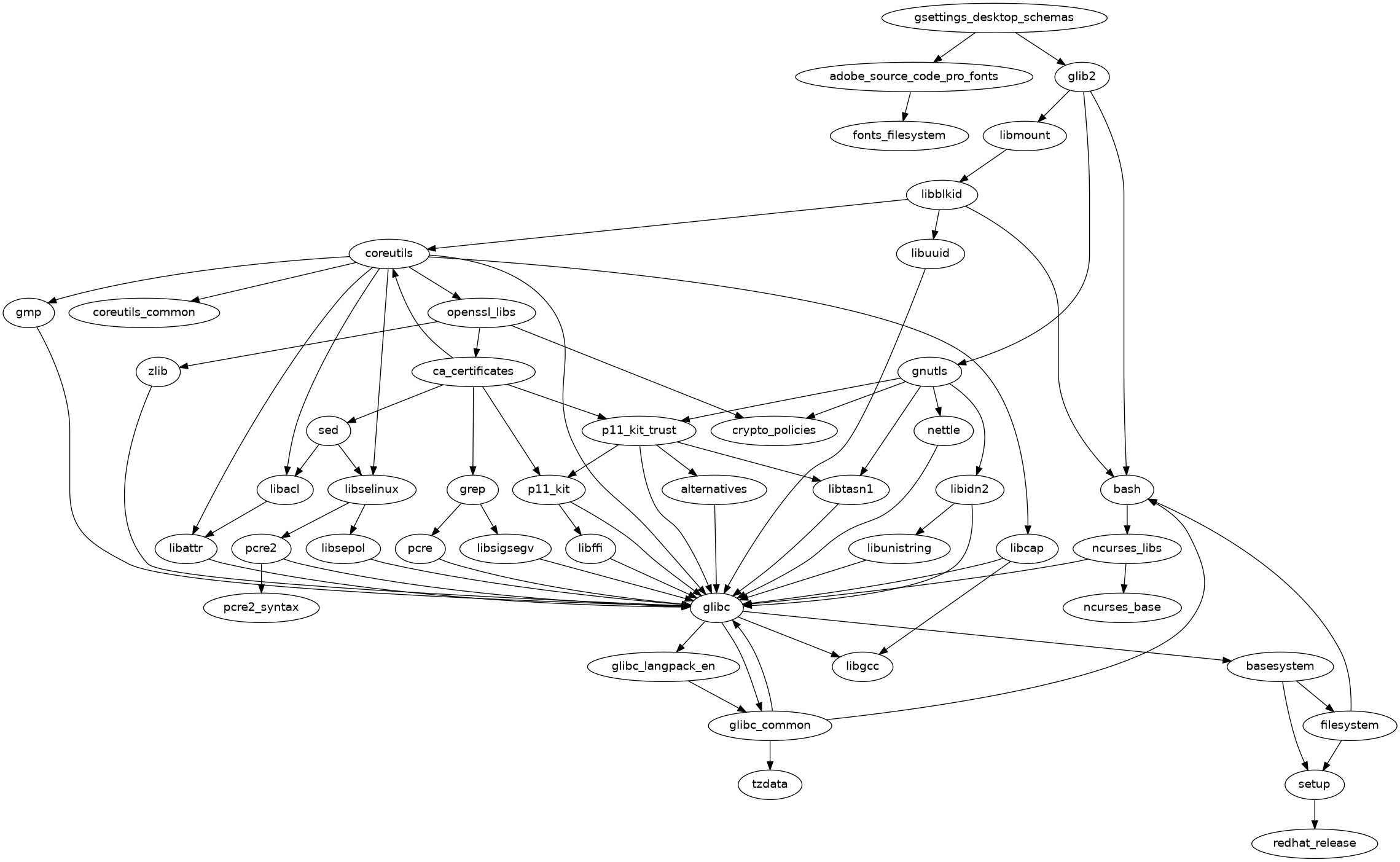
  26. adobe-source-code-pro-fonts
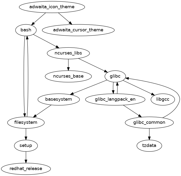
  27. adwaita-cursor-theme
  28. adwaita-icon-theme
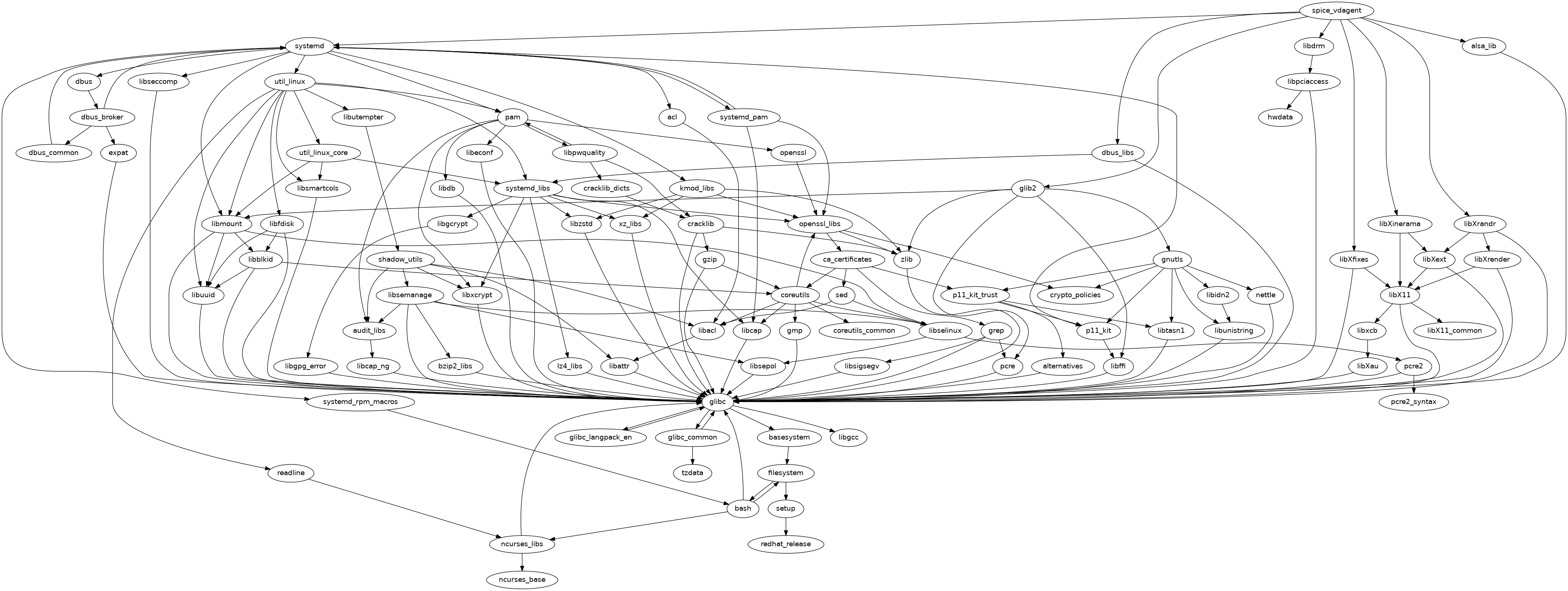
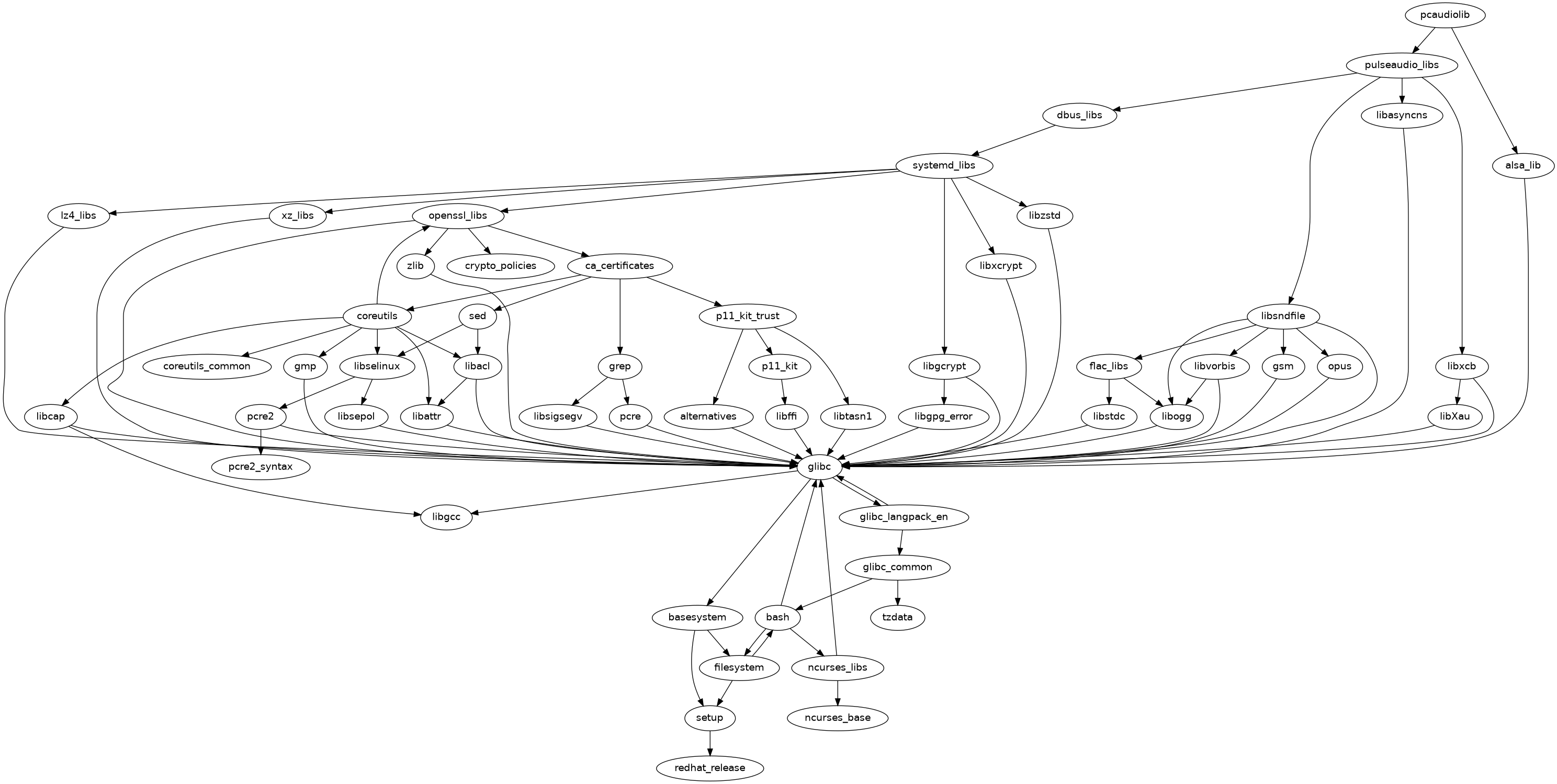
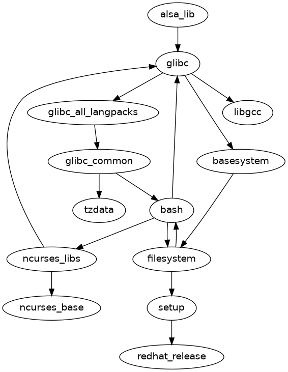
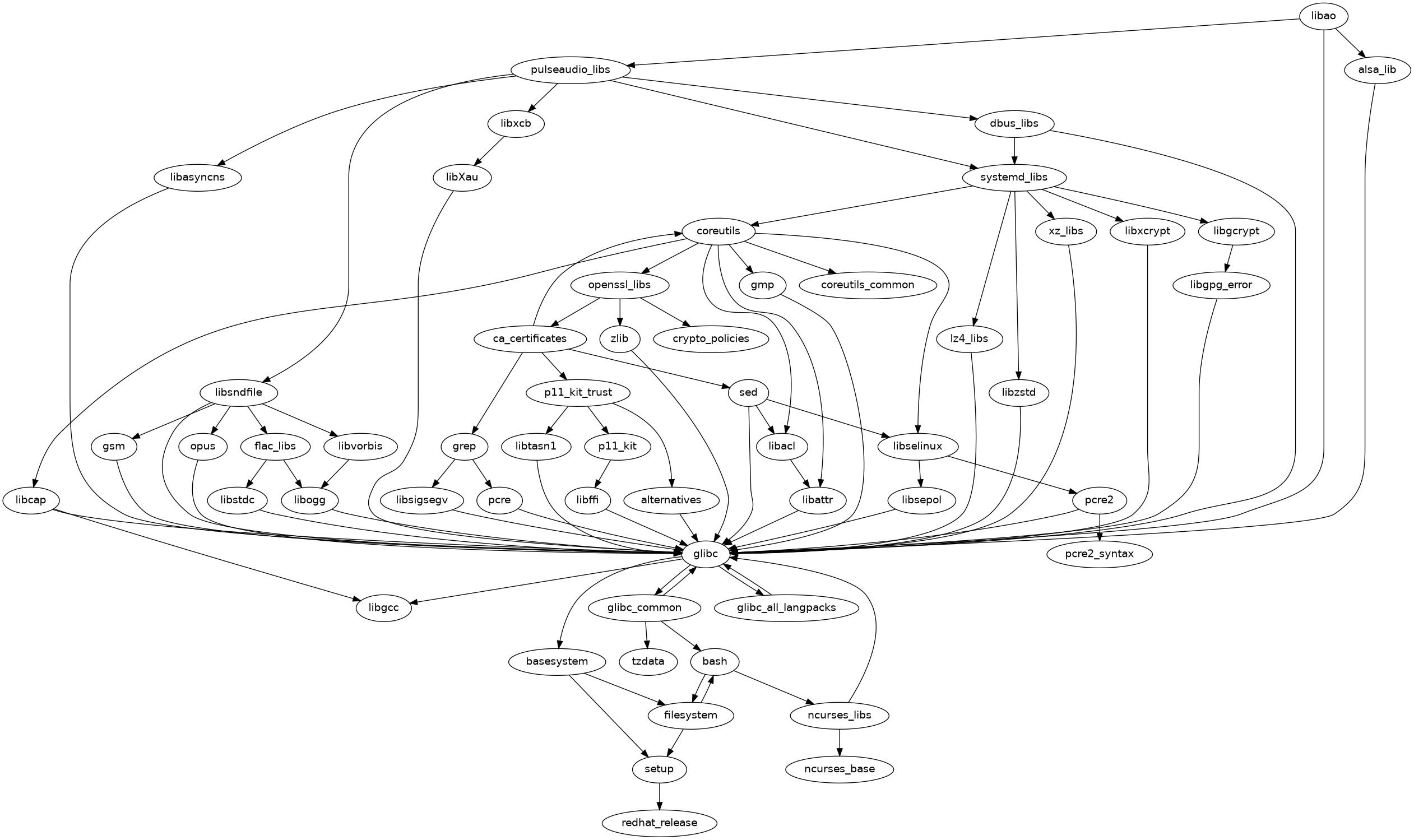
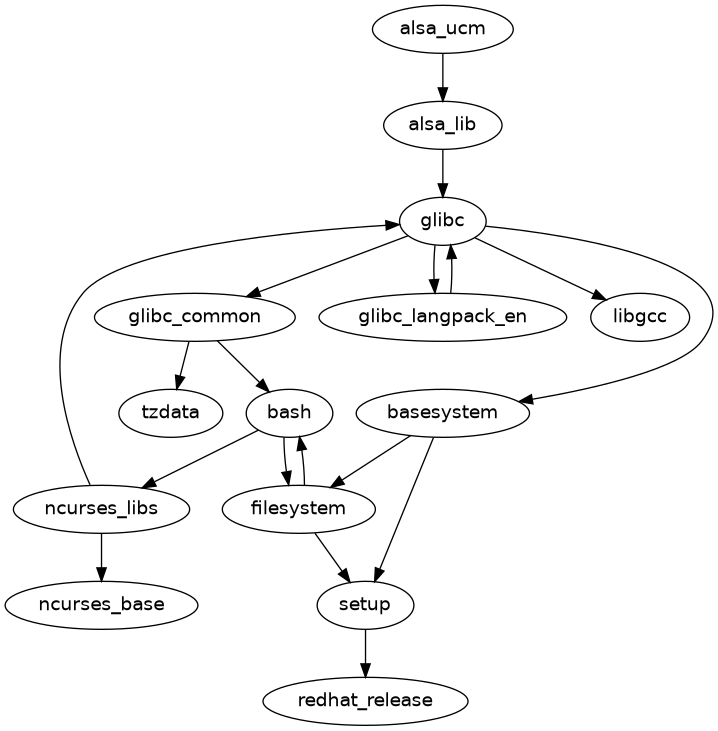
  29. alsa-lib
  30. alsa-ucm
  31. alsa-utils
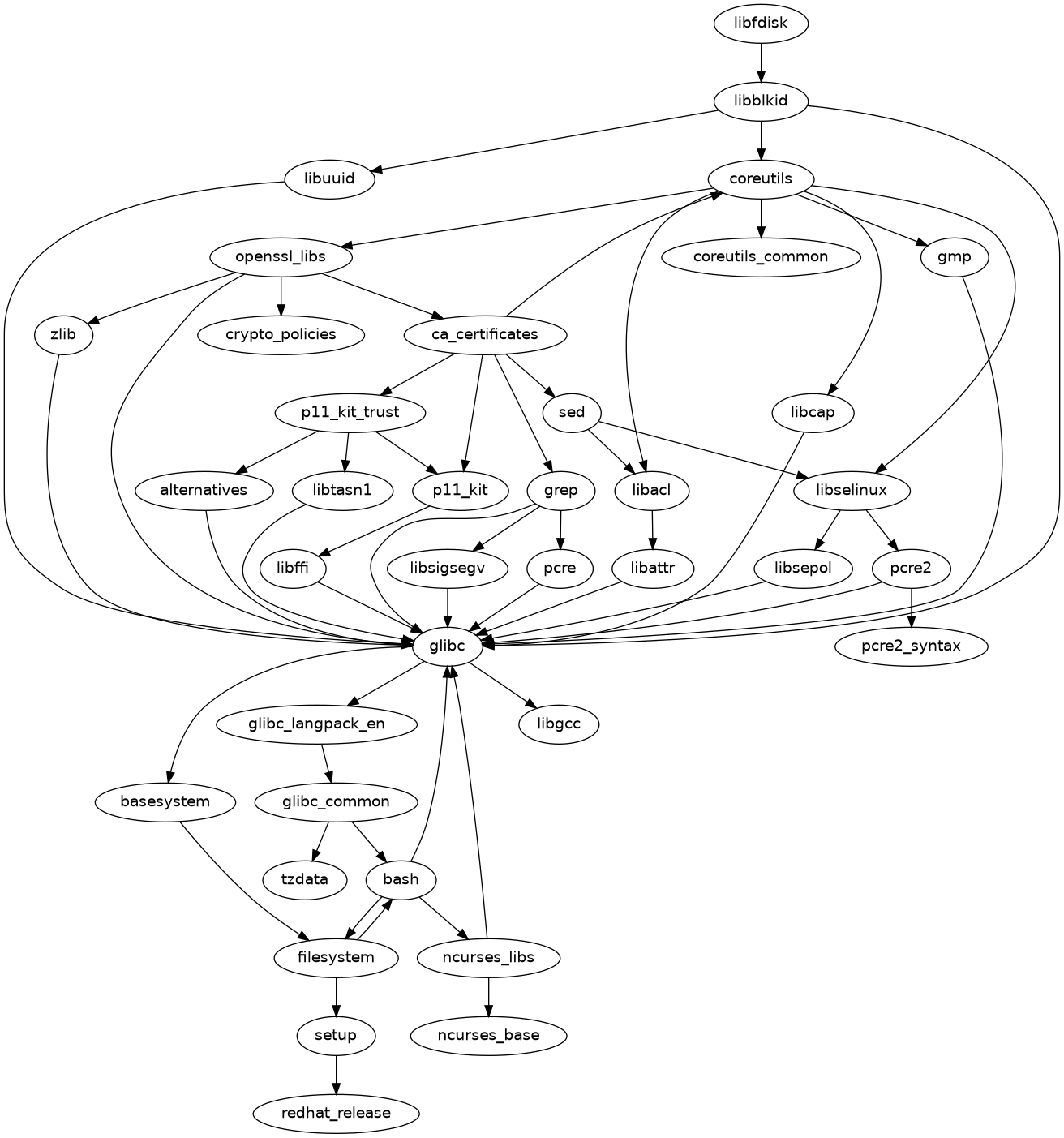
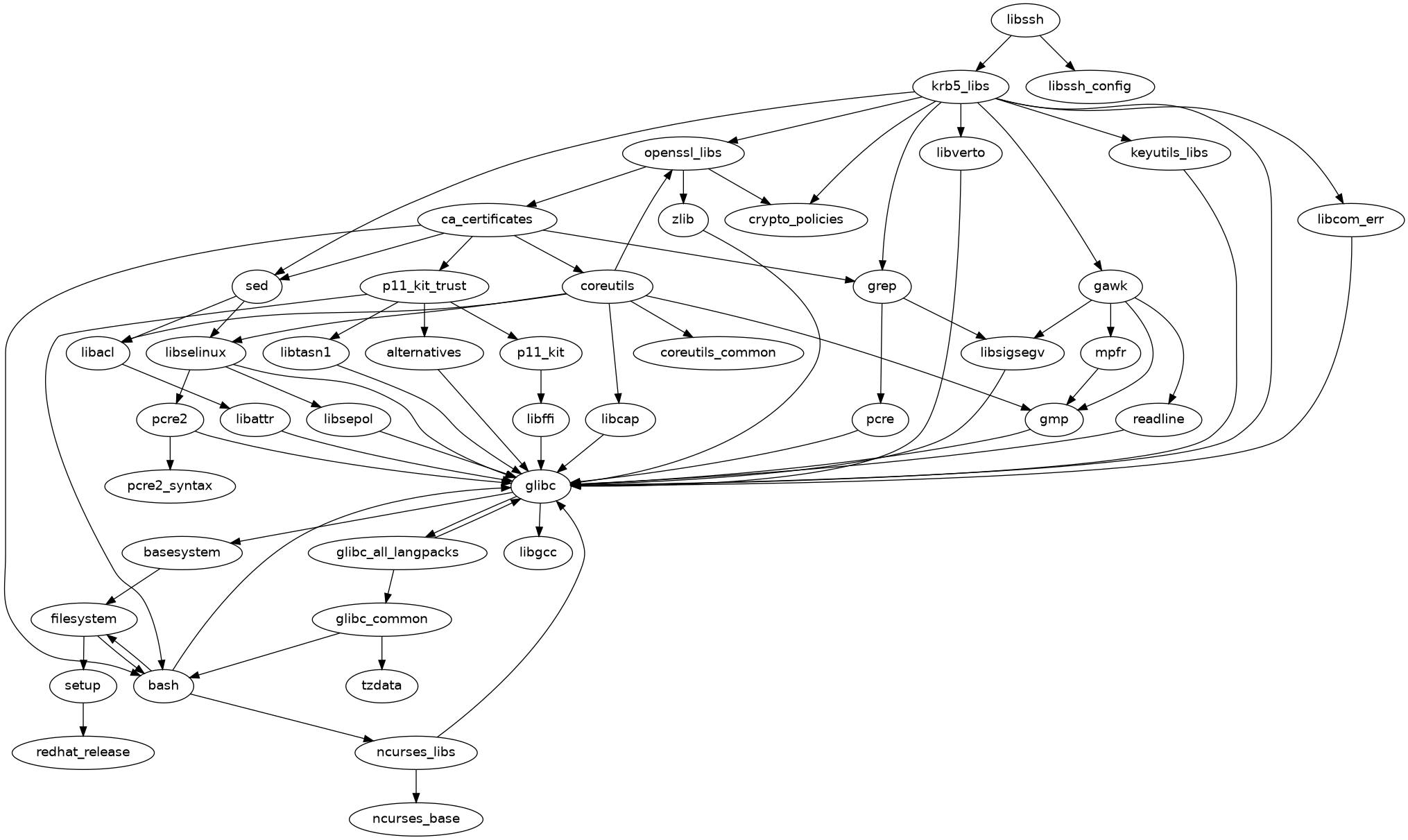
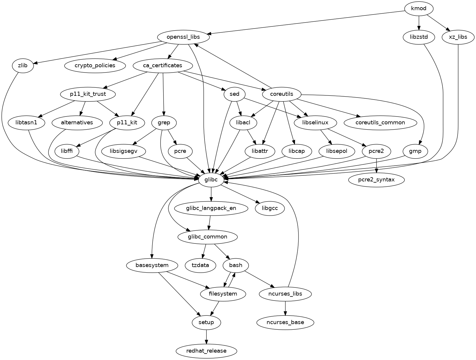
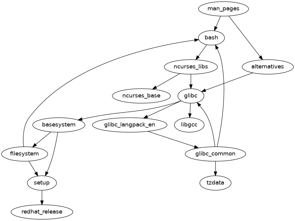
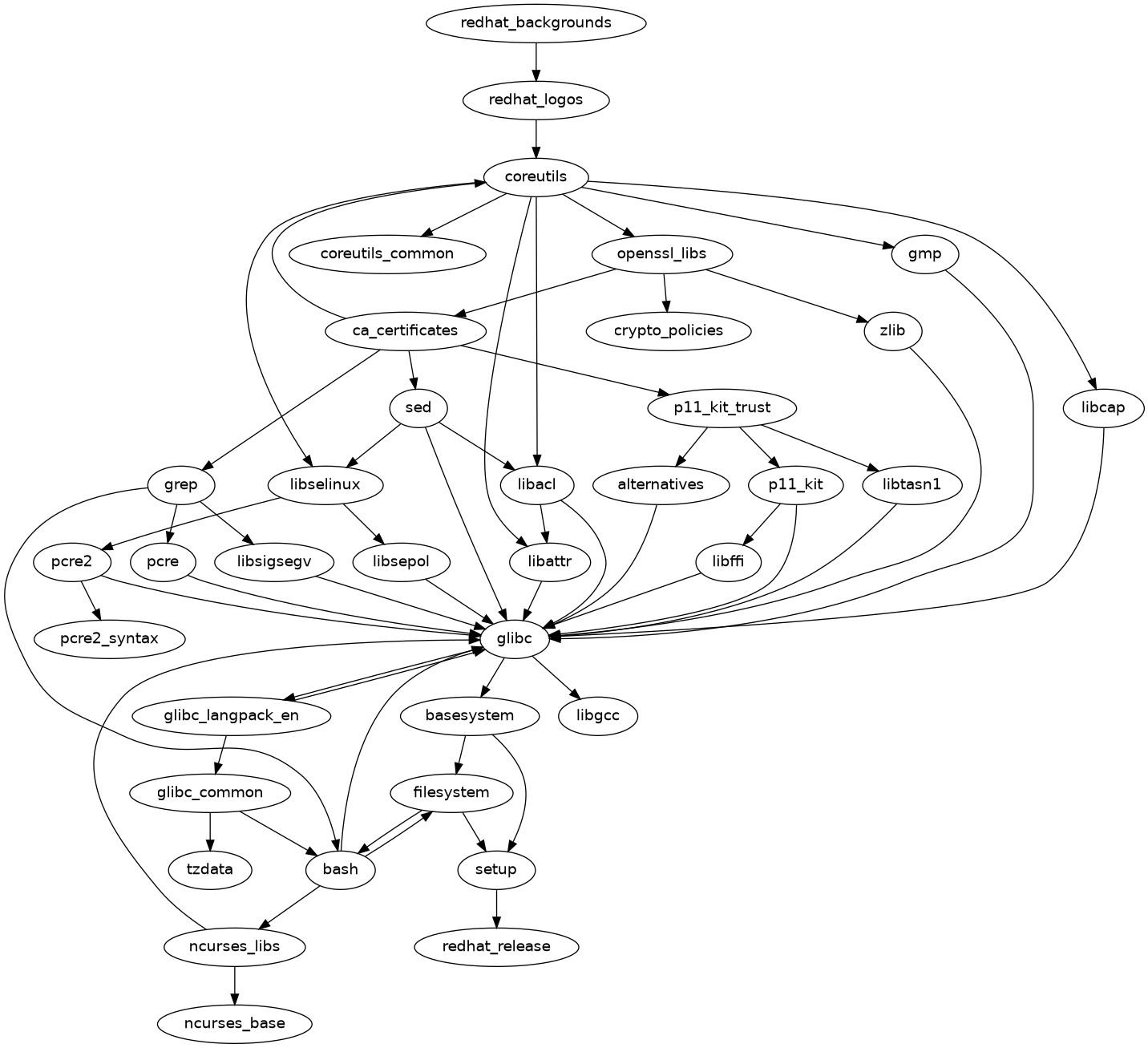
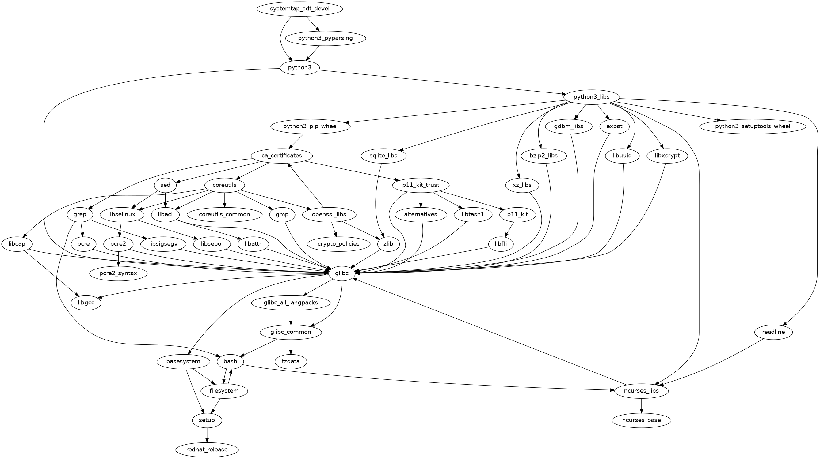
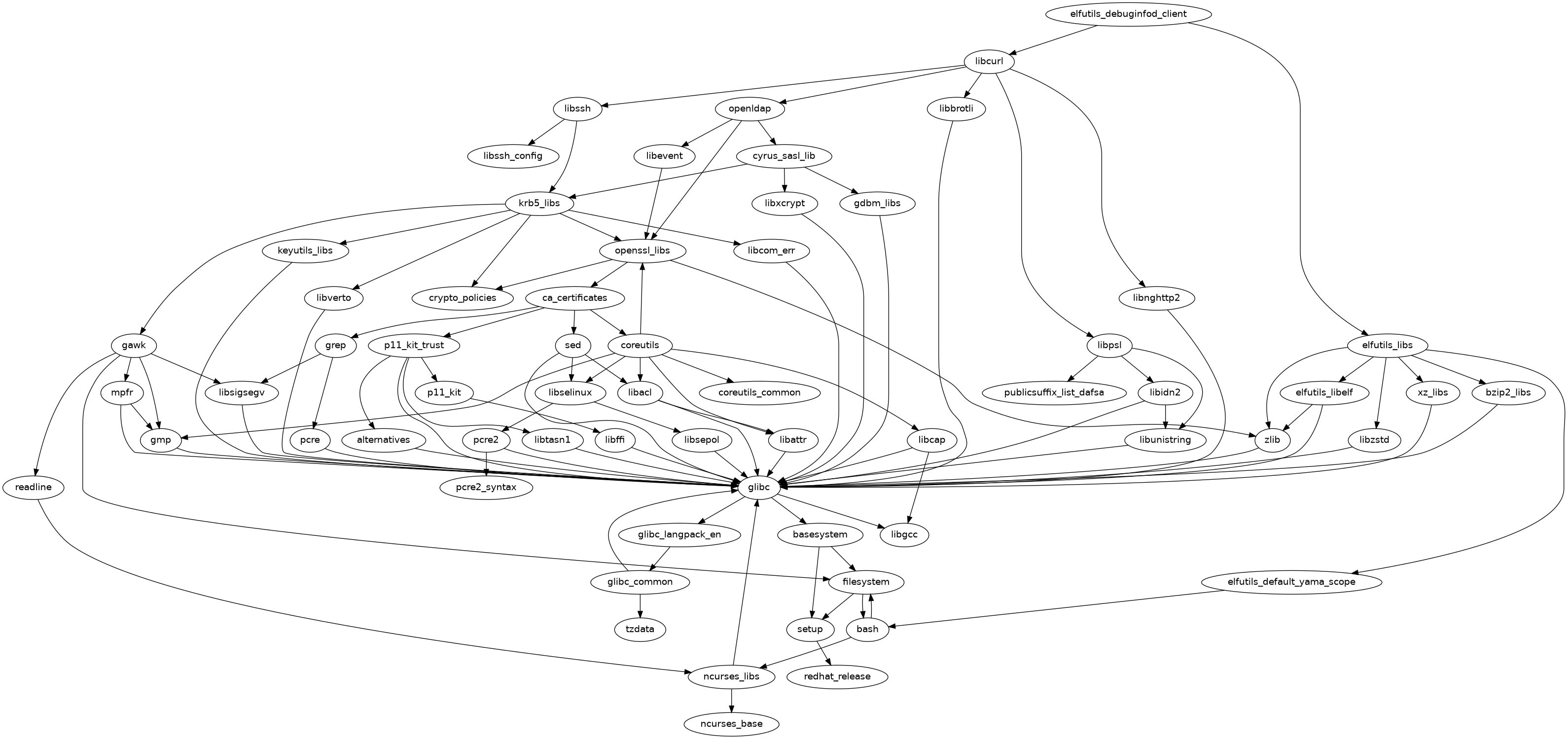
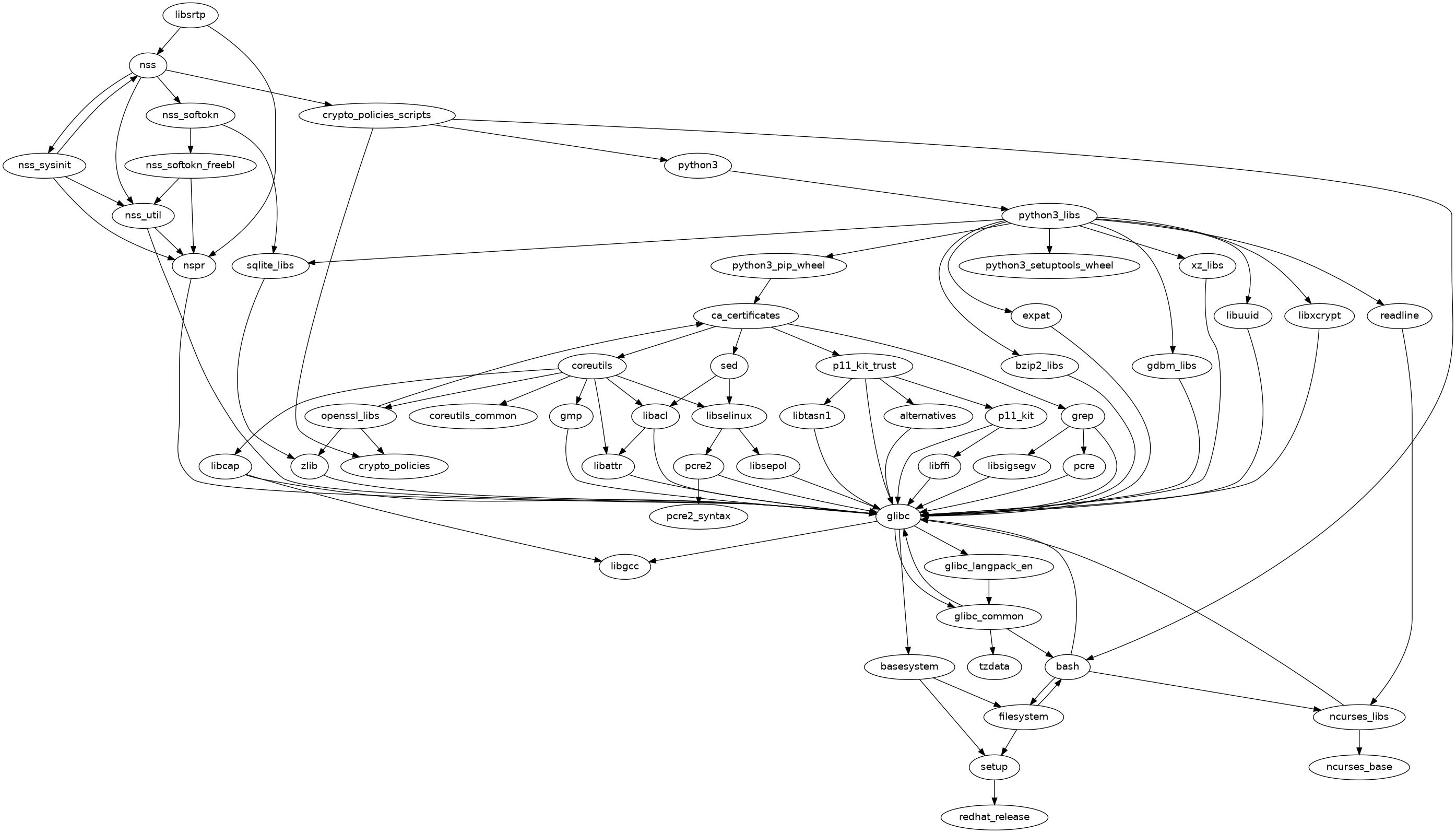
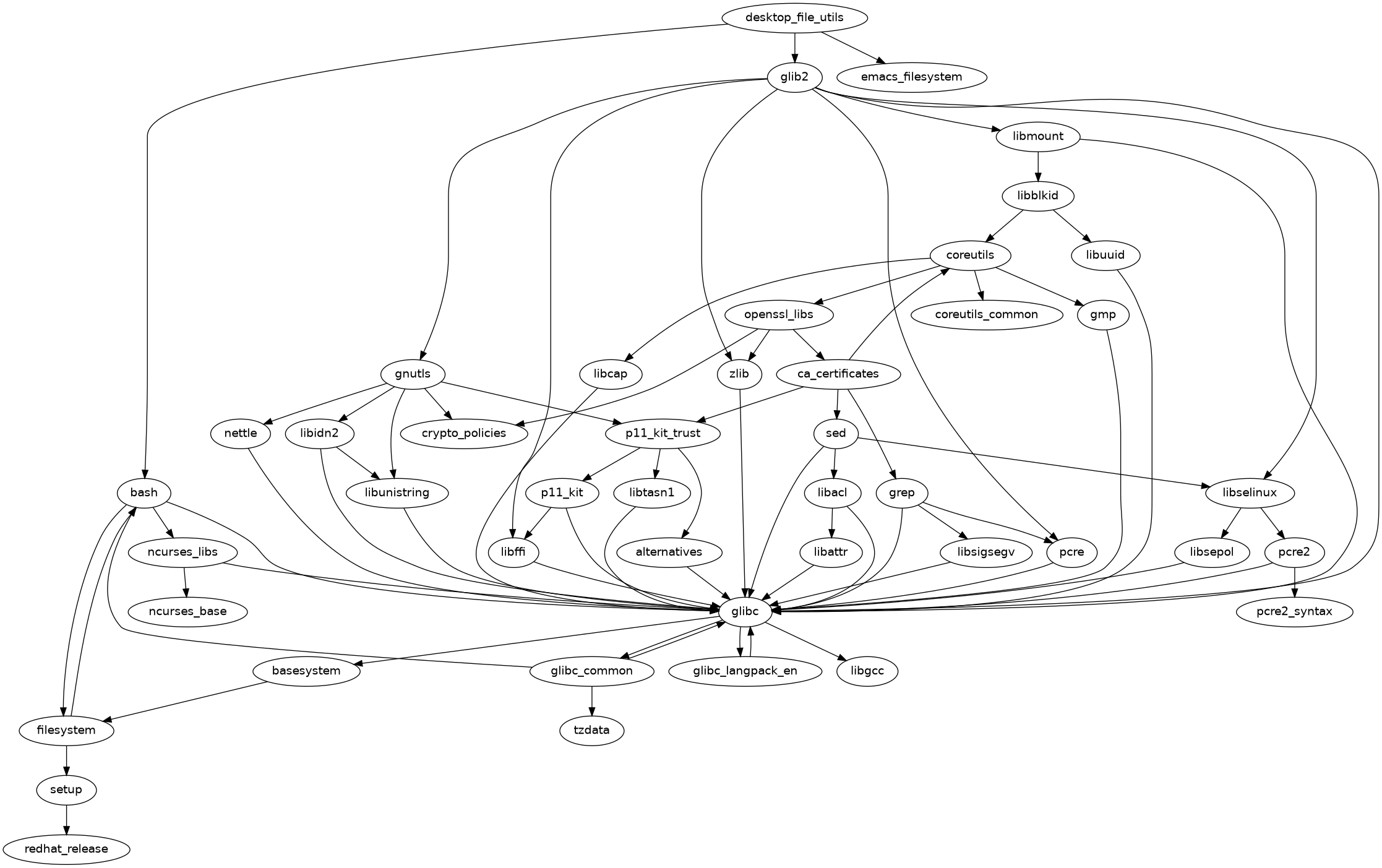
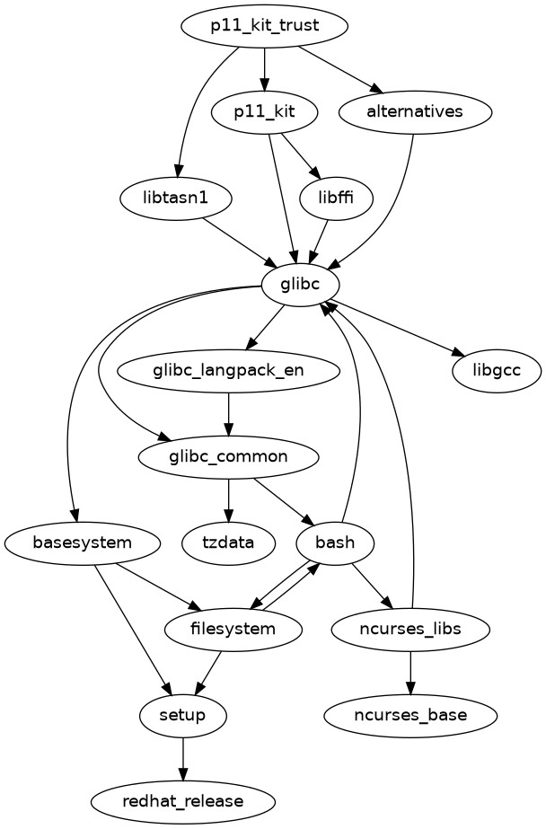
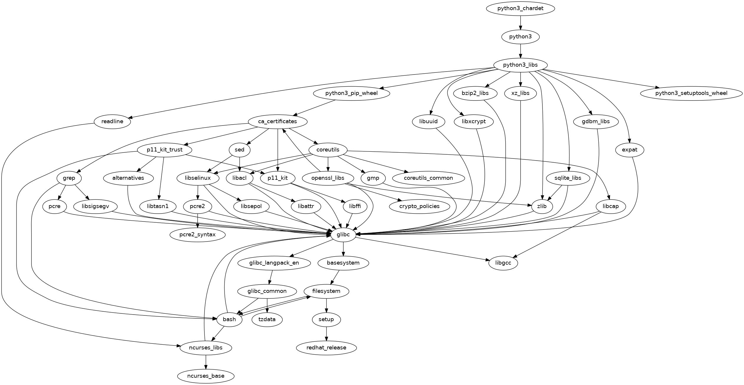
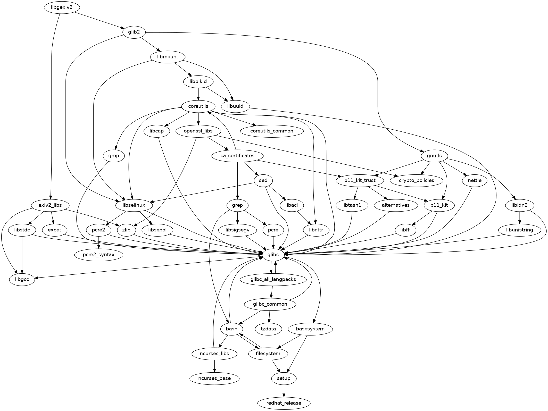
  32. alternatives
  33. annobin
  34. appstream
  35. appstream-data
  36. at
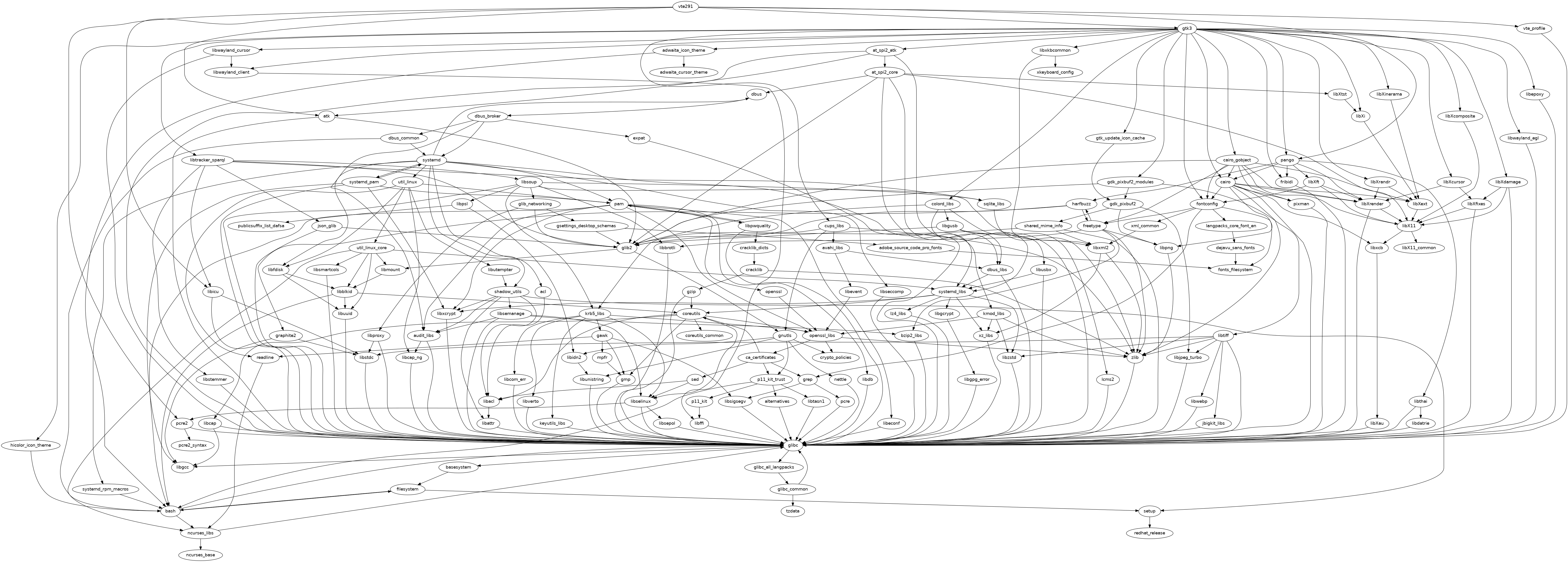
  37. at-spi2-atk
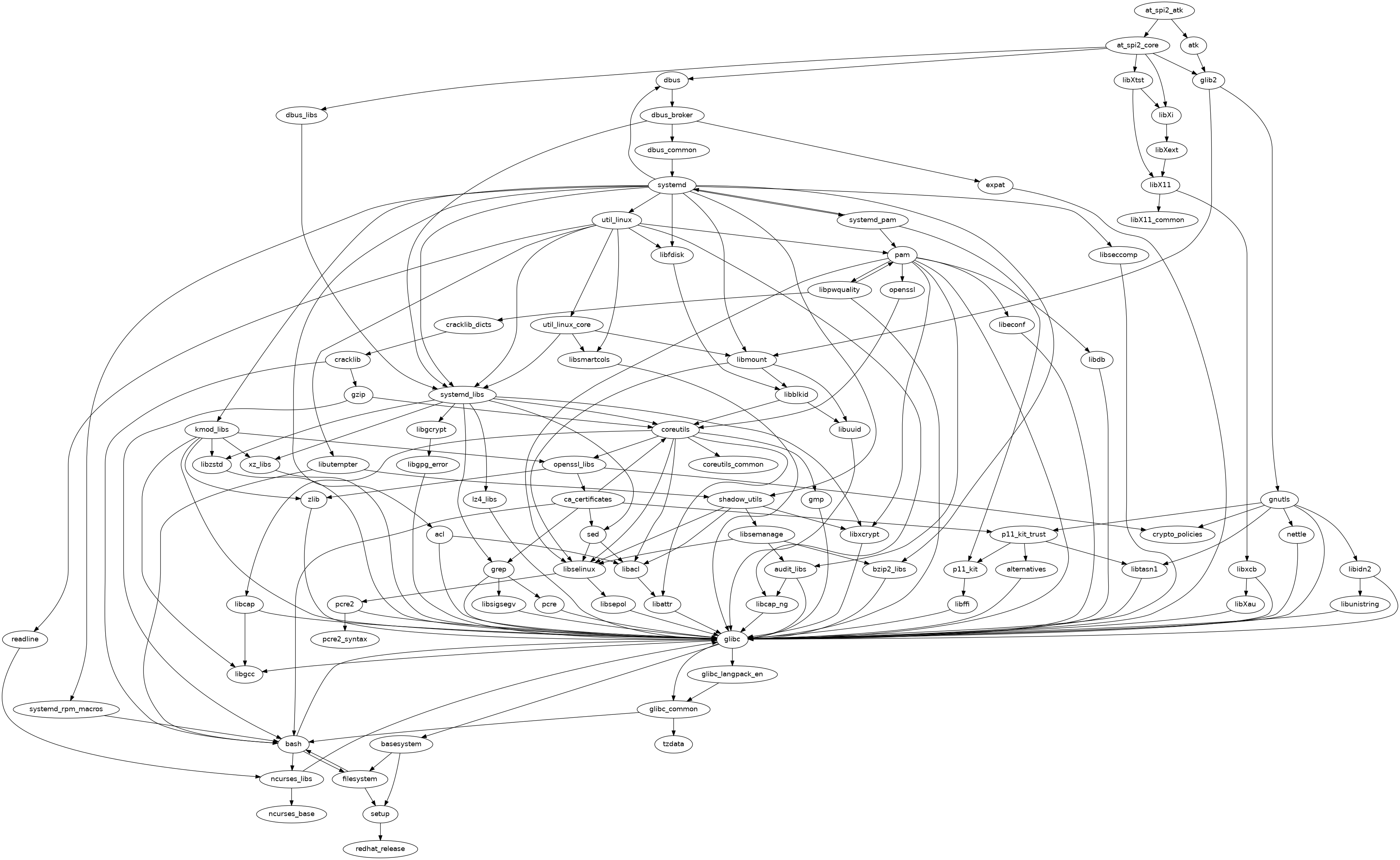
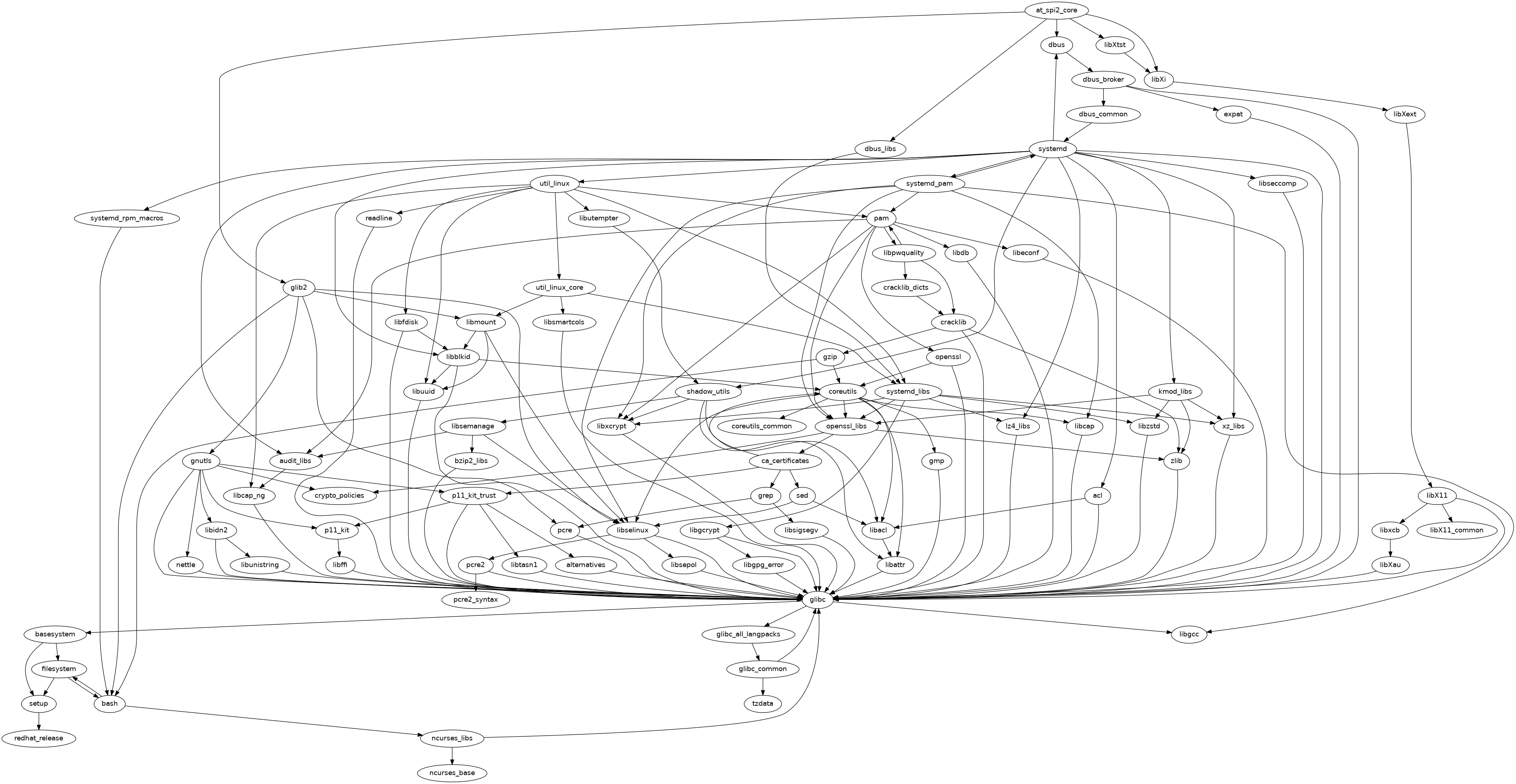
  38. at-spi2-core
  39. atk
  40. atkmm
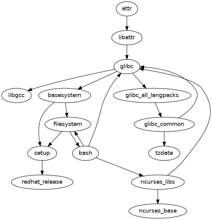
  41. attr
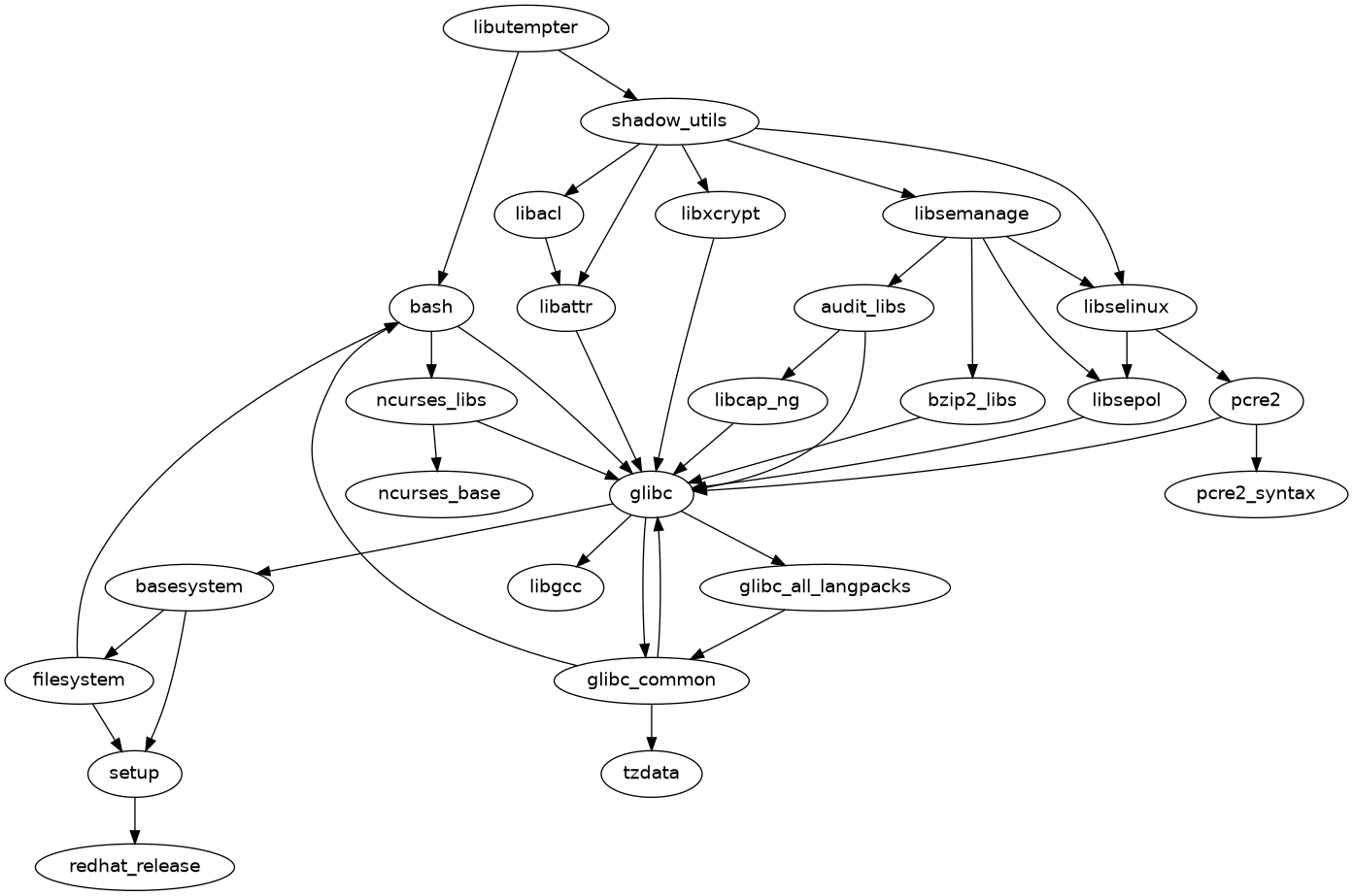
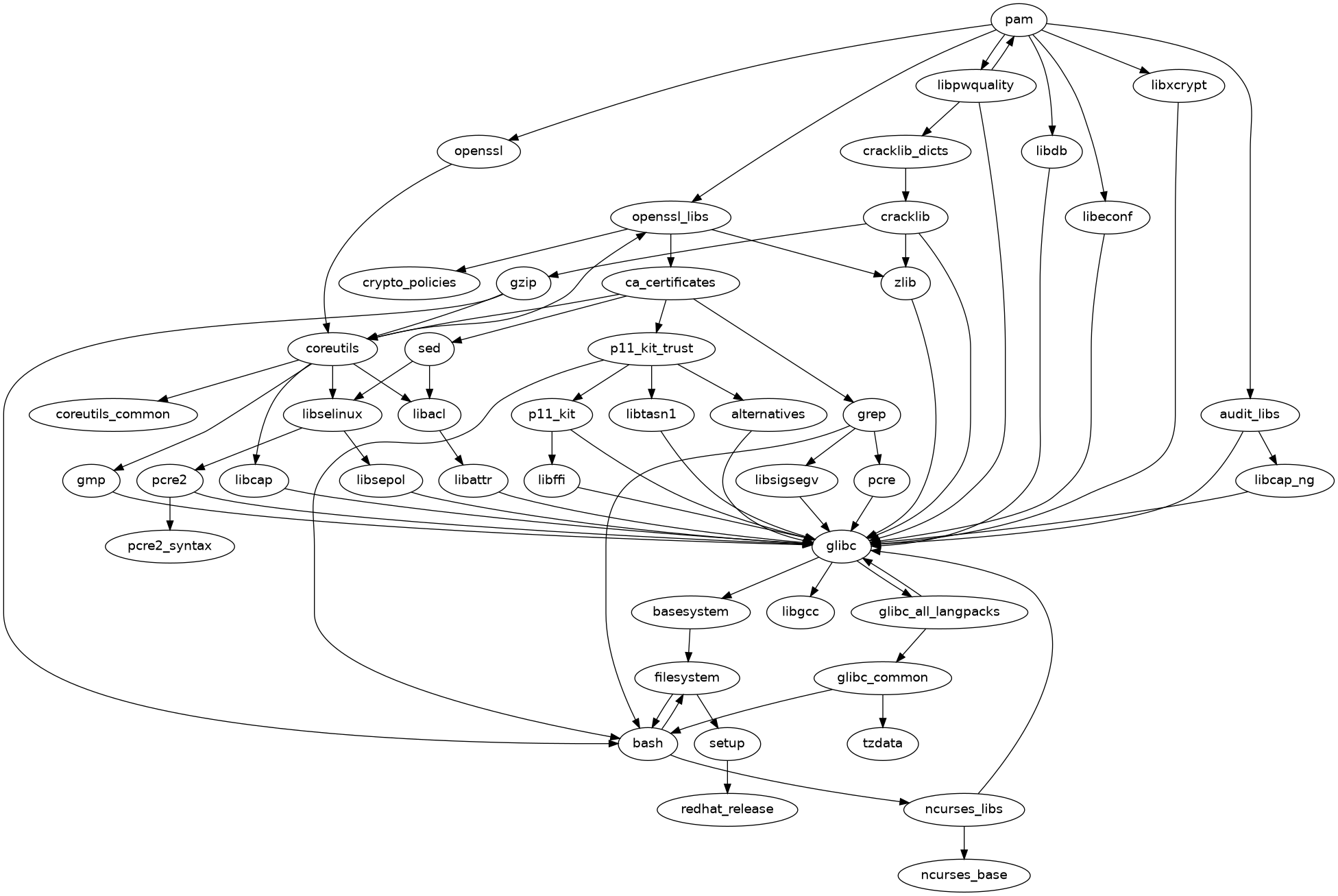
  42. audit
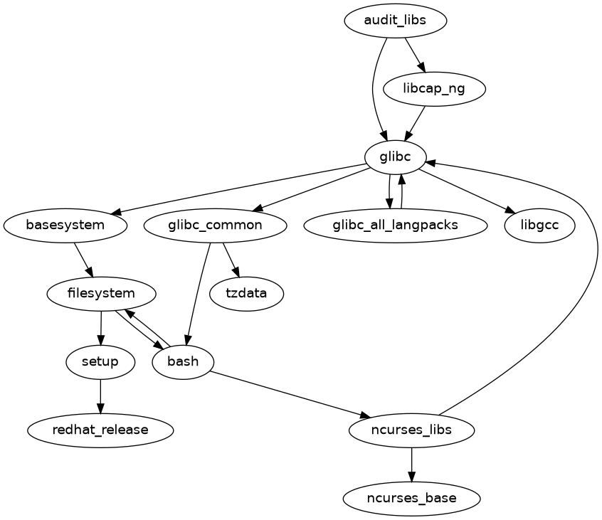
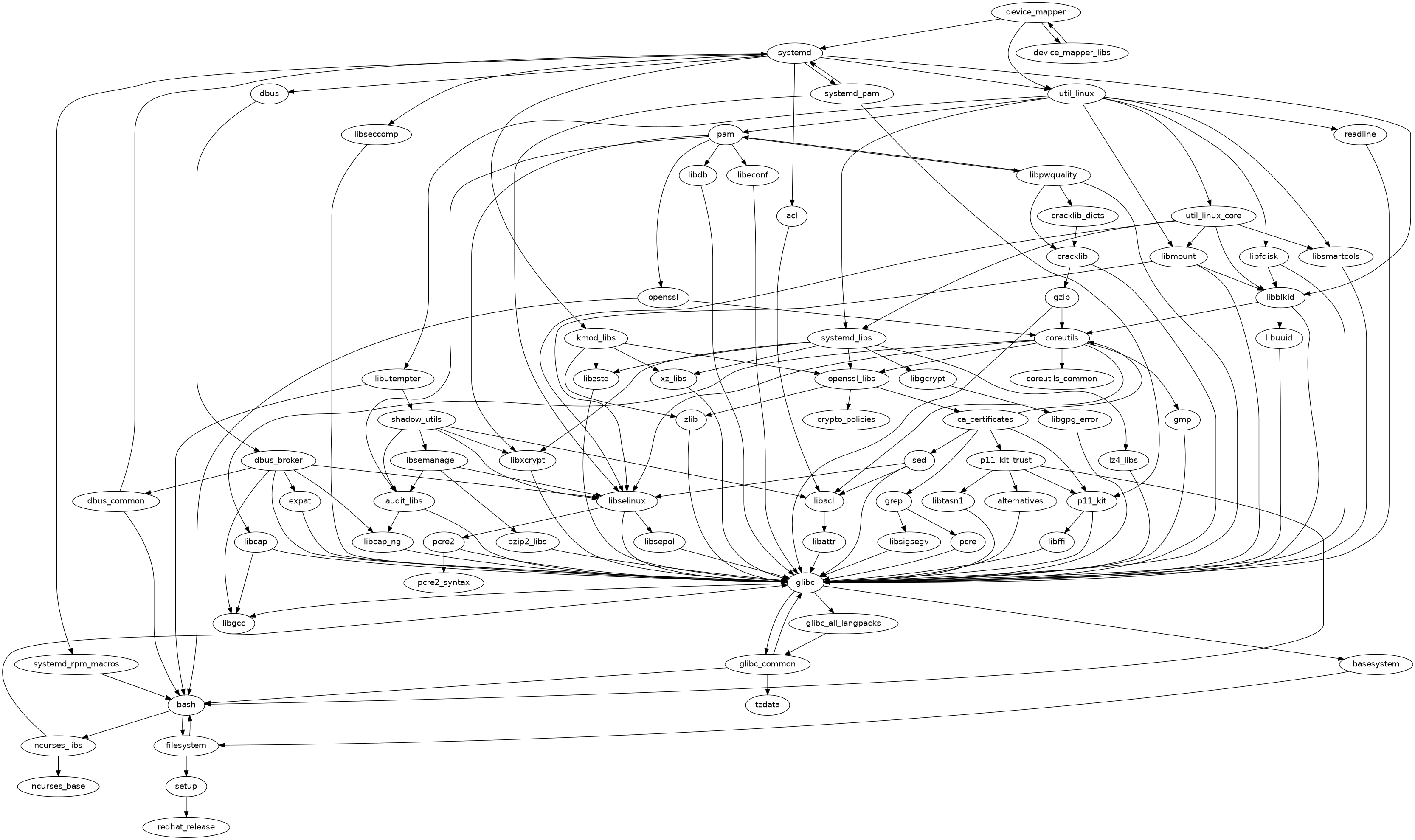
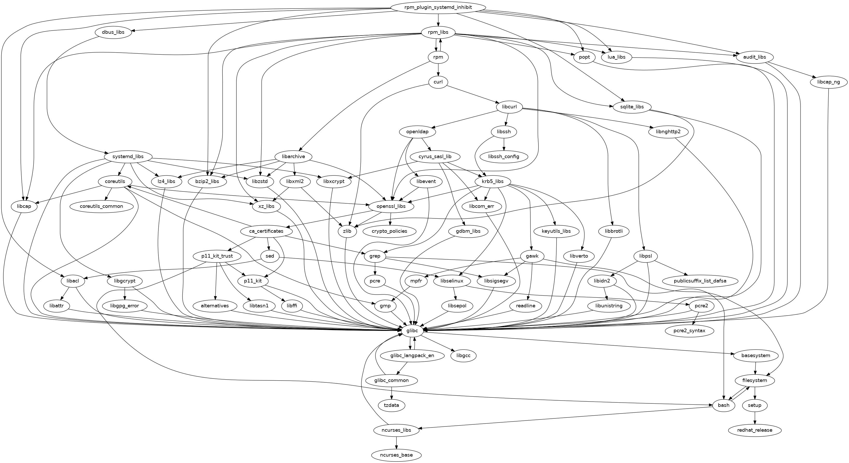
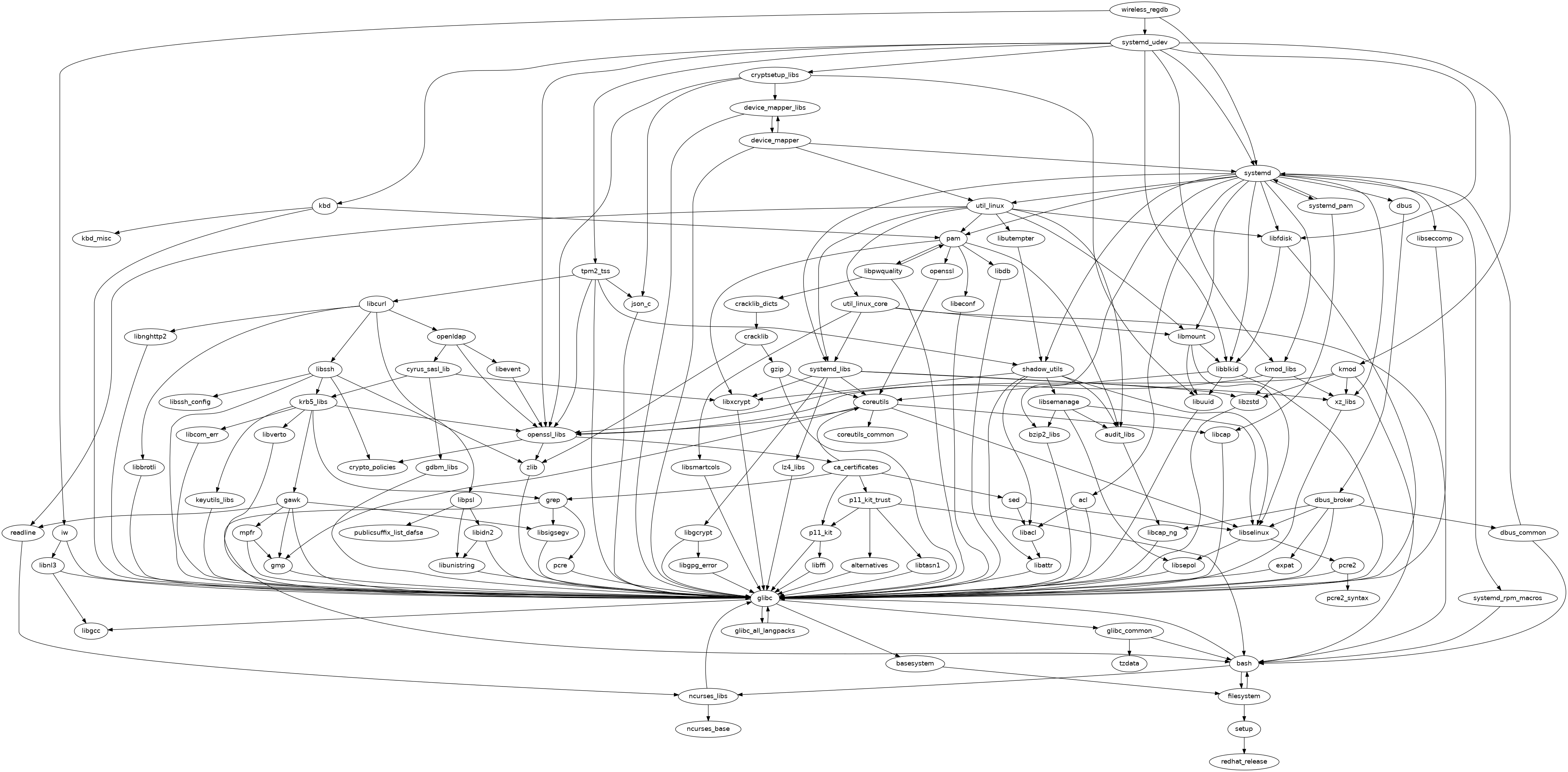
  43. audit-libs
  44. authselect
  45. authselect-libs
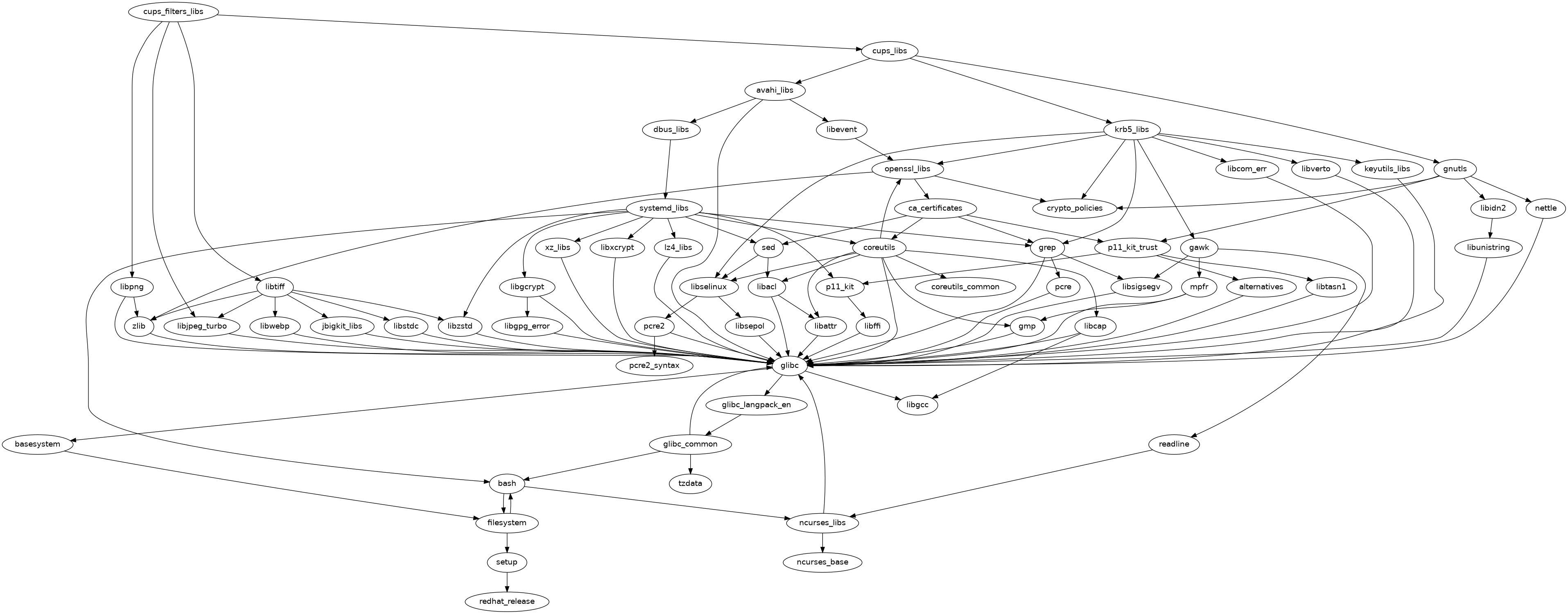
  46. avahi
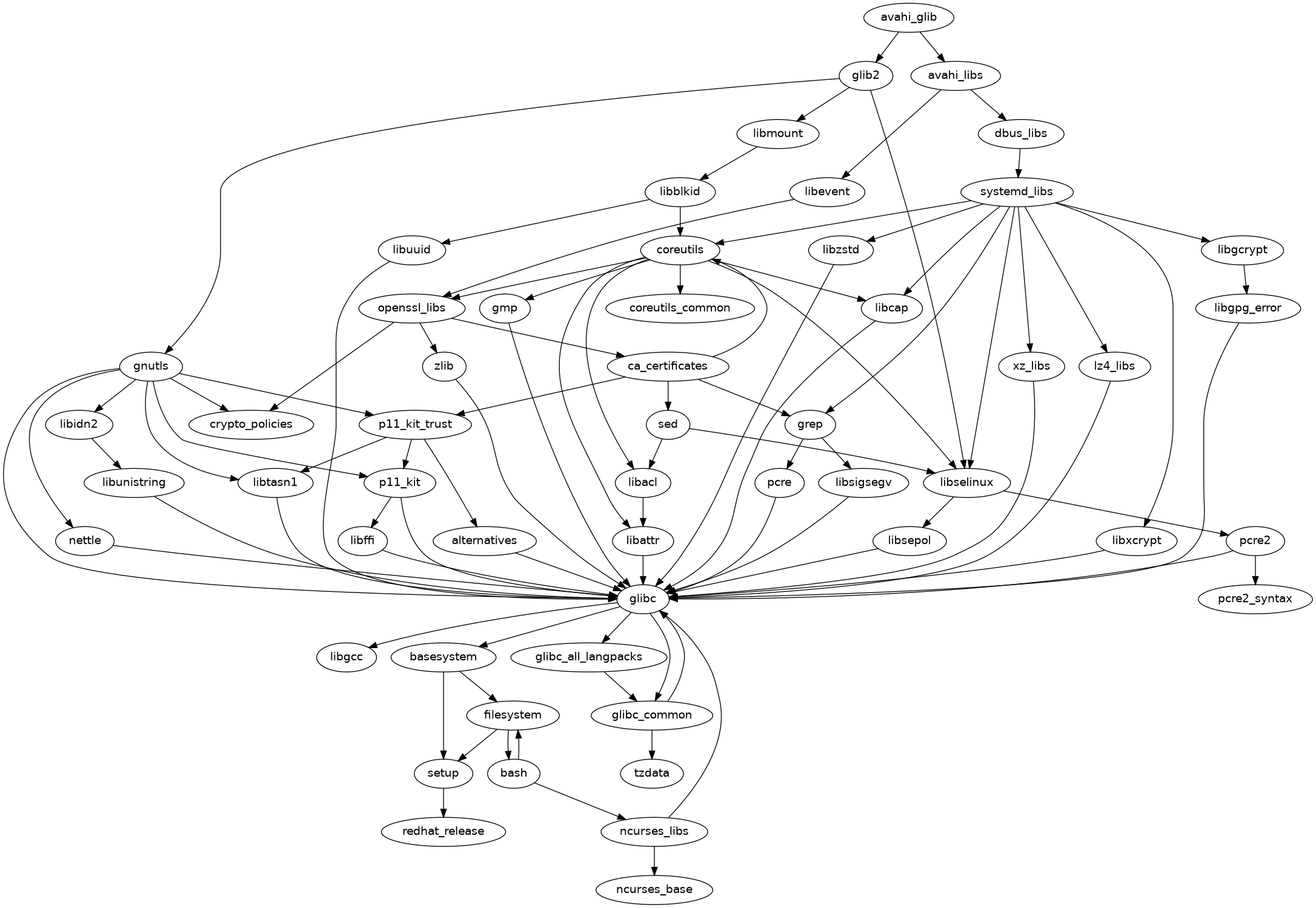
  47. avahi-glib
  48. avahi-libs
  49. baobab
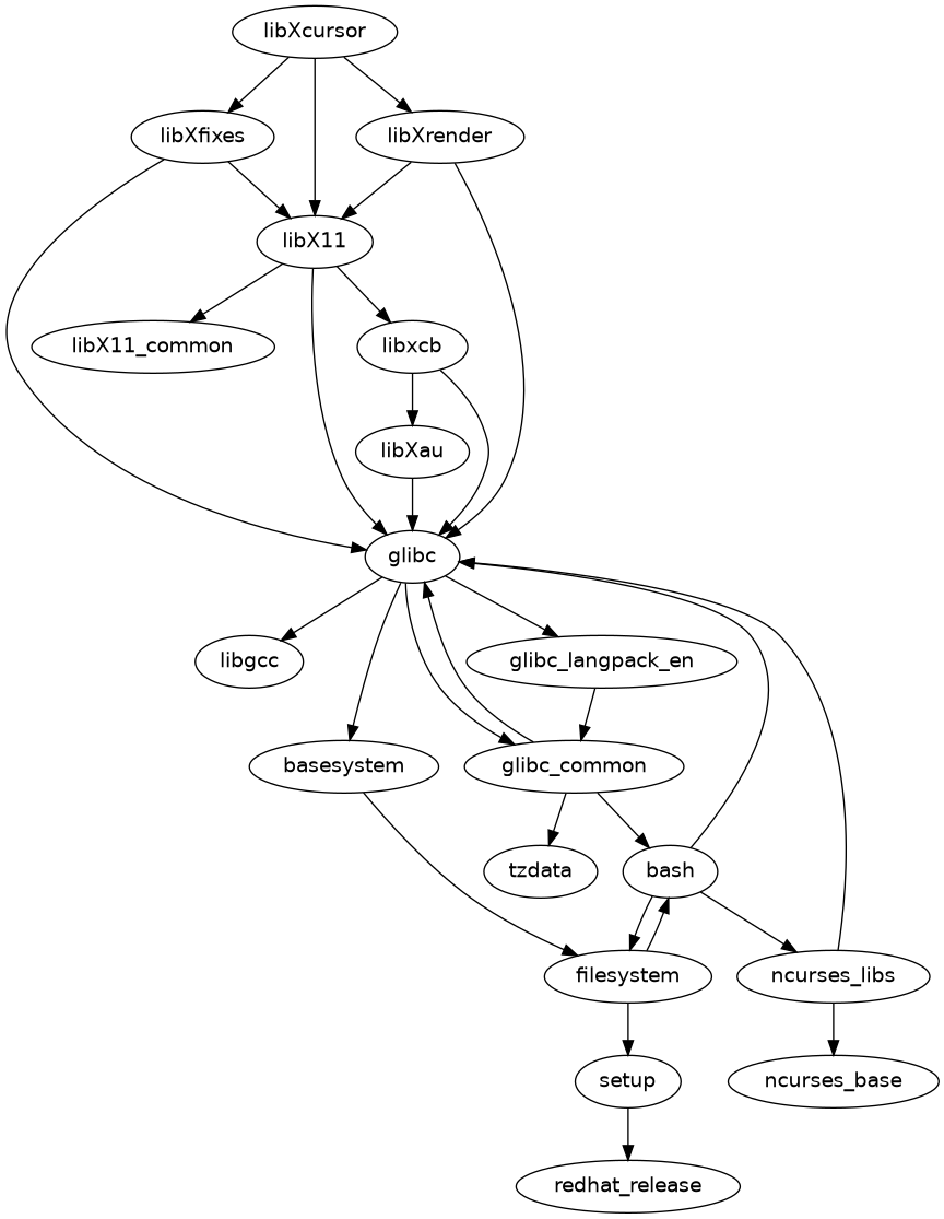
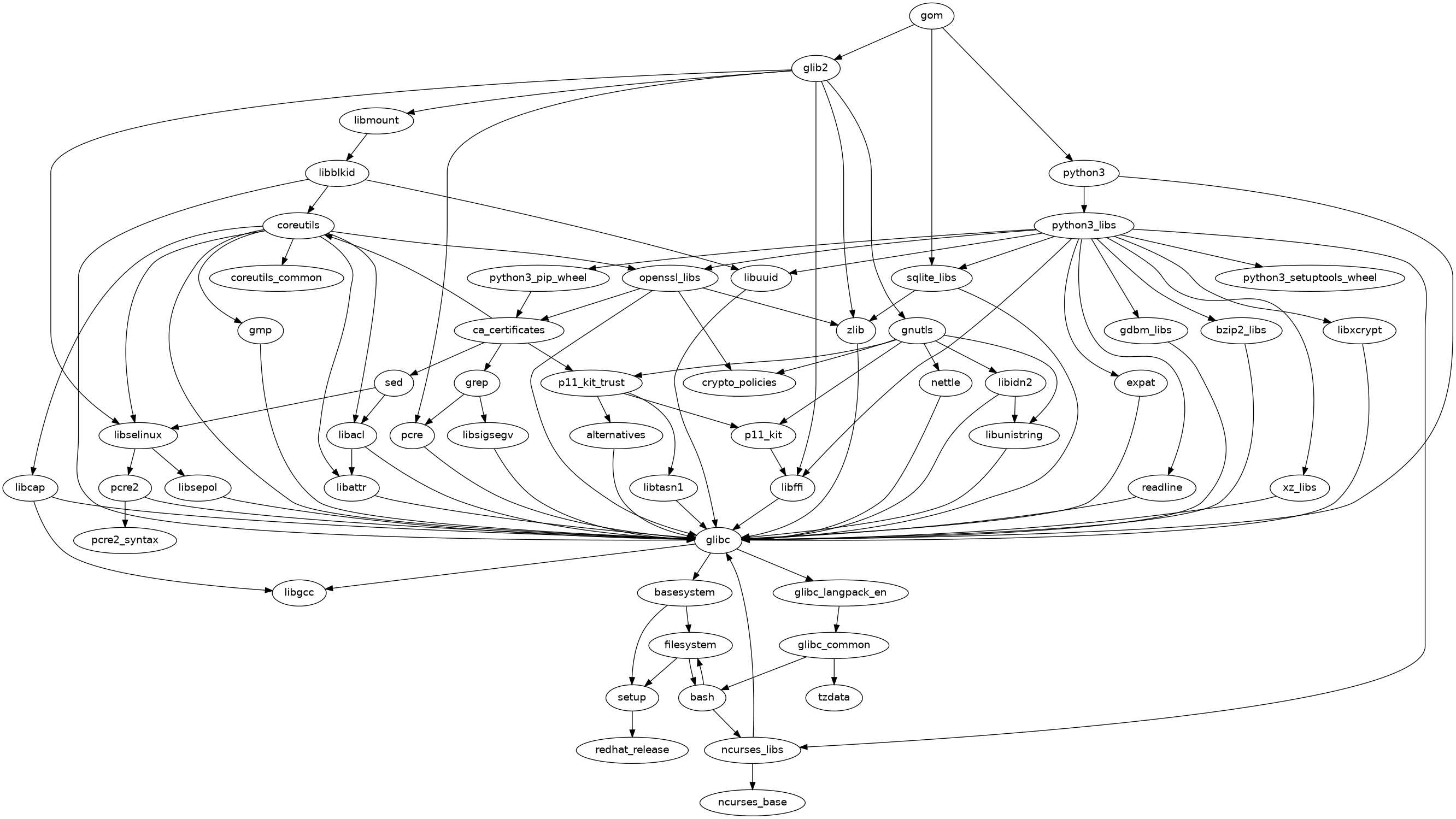
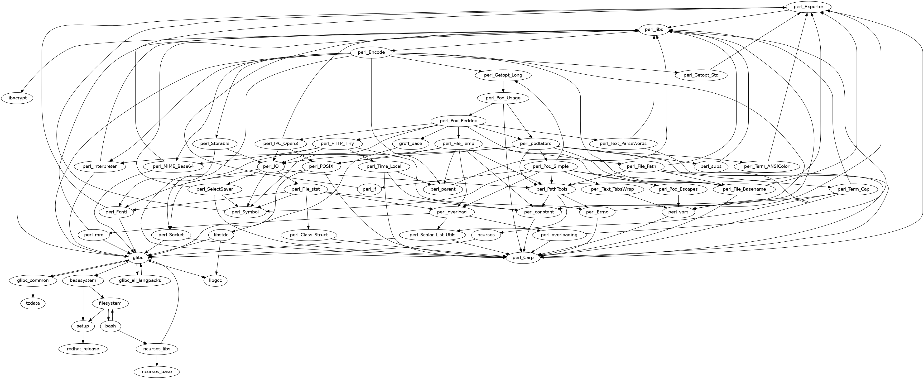
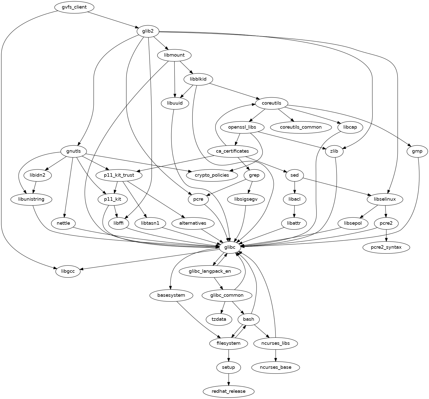
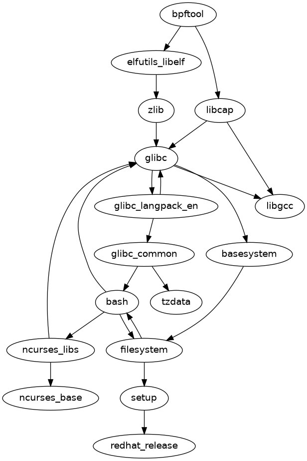
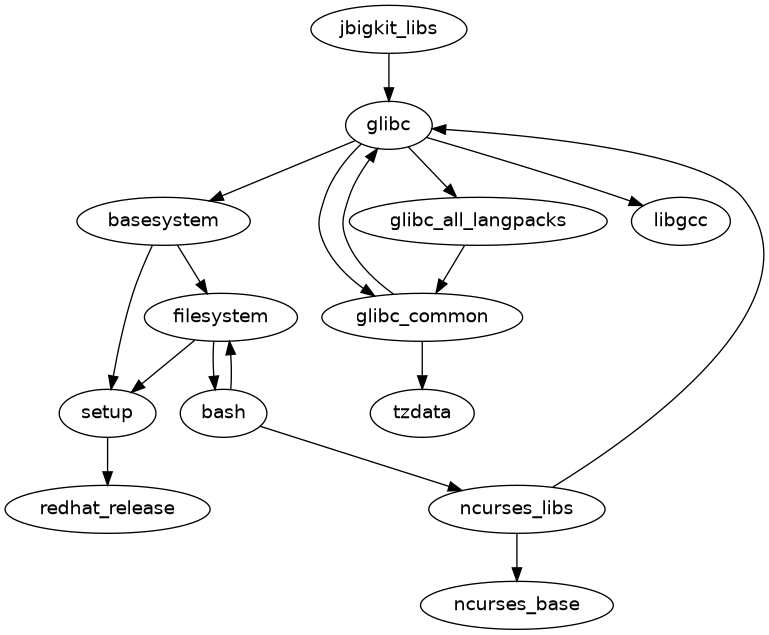
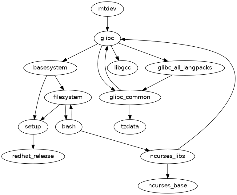
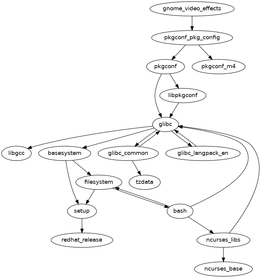
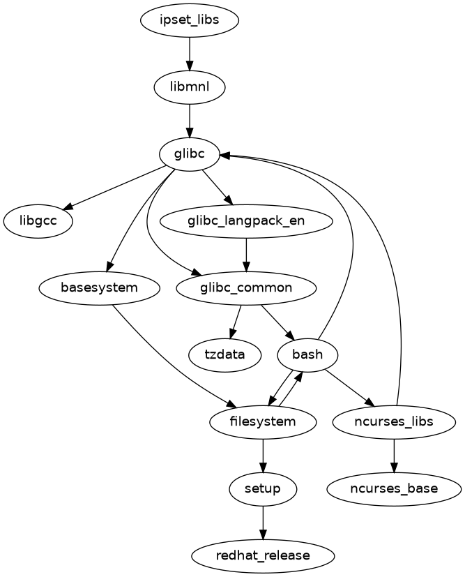
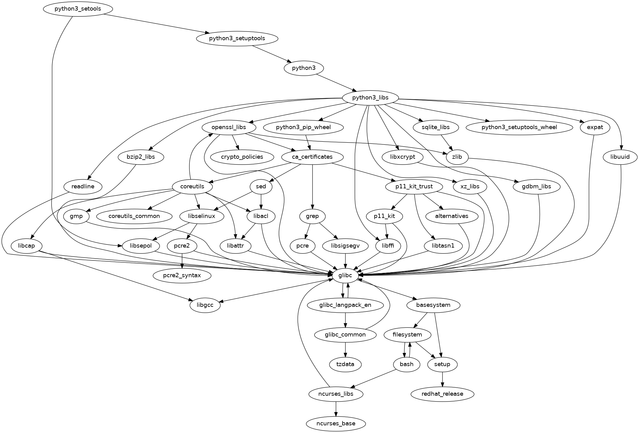
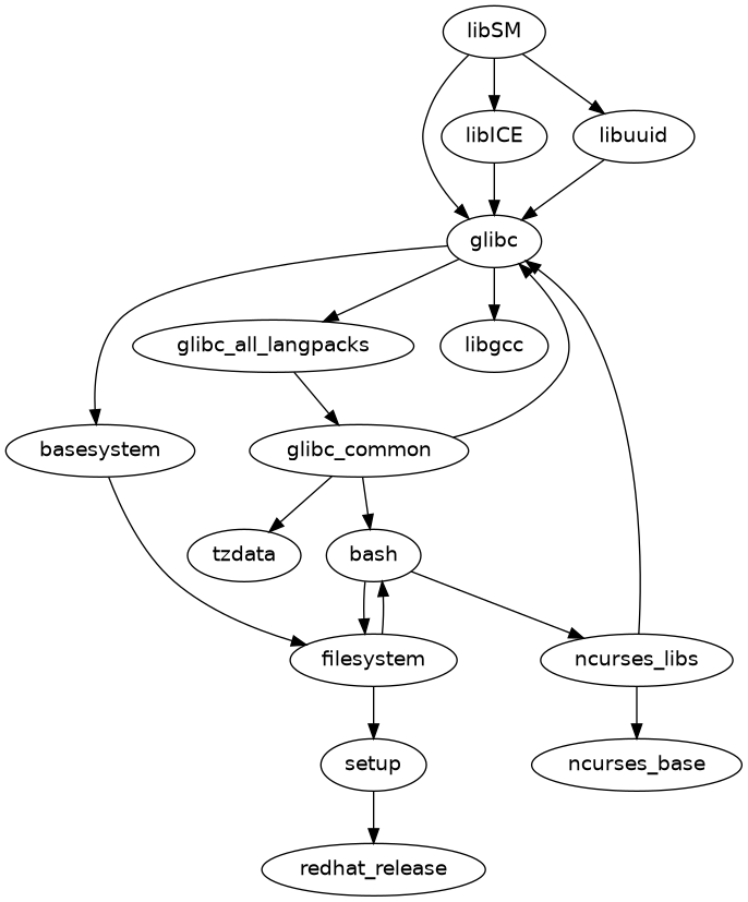
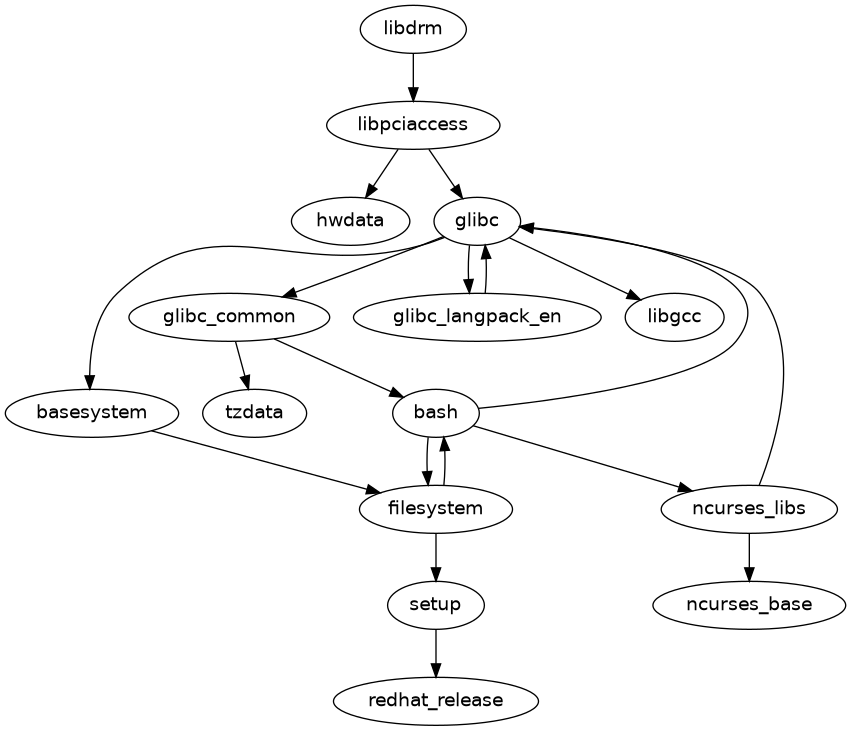
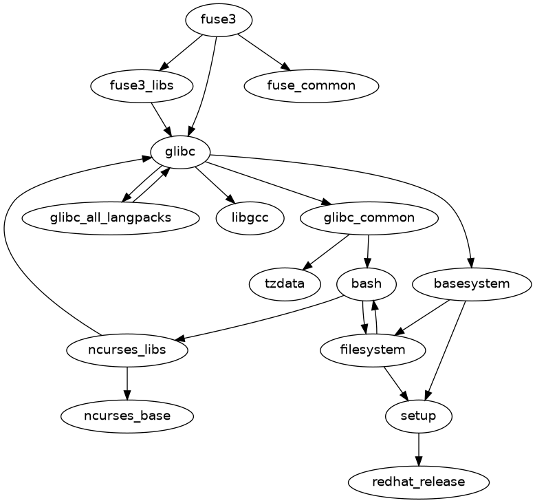
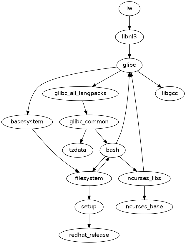
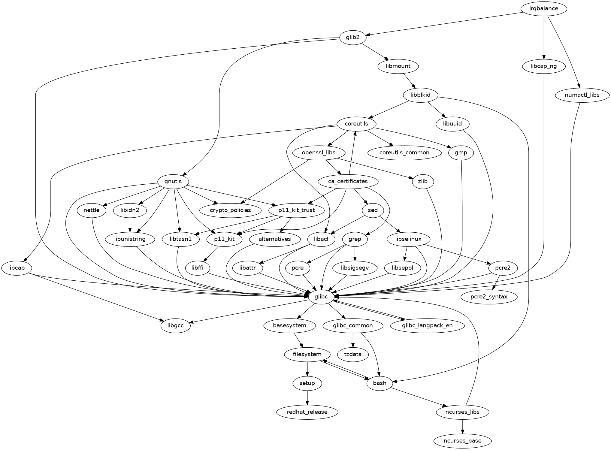
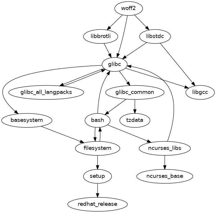
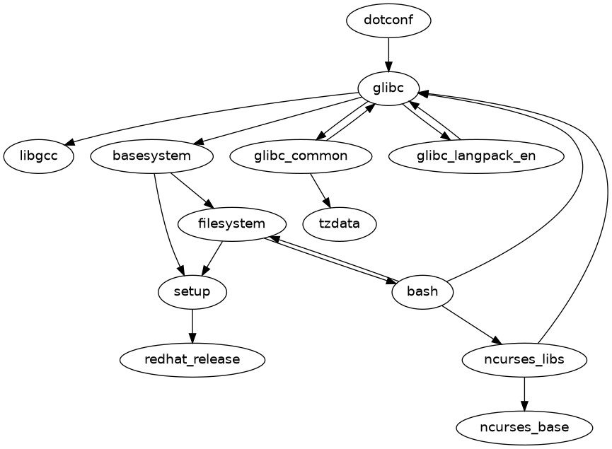
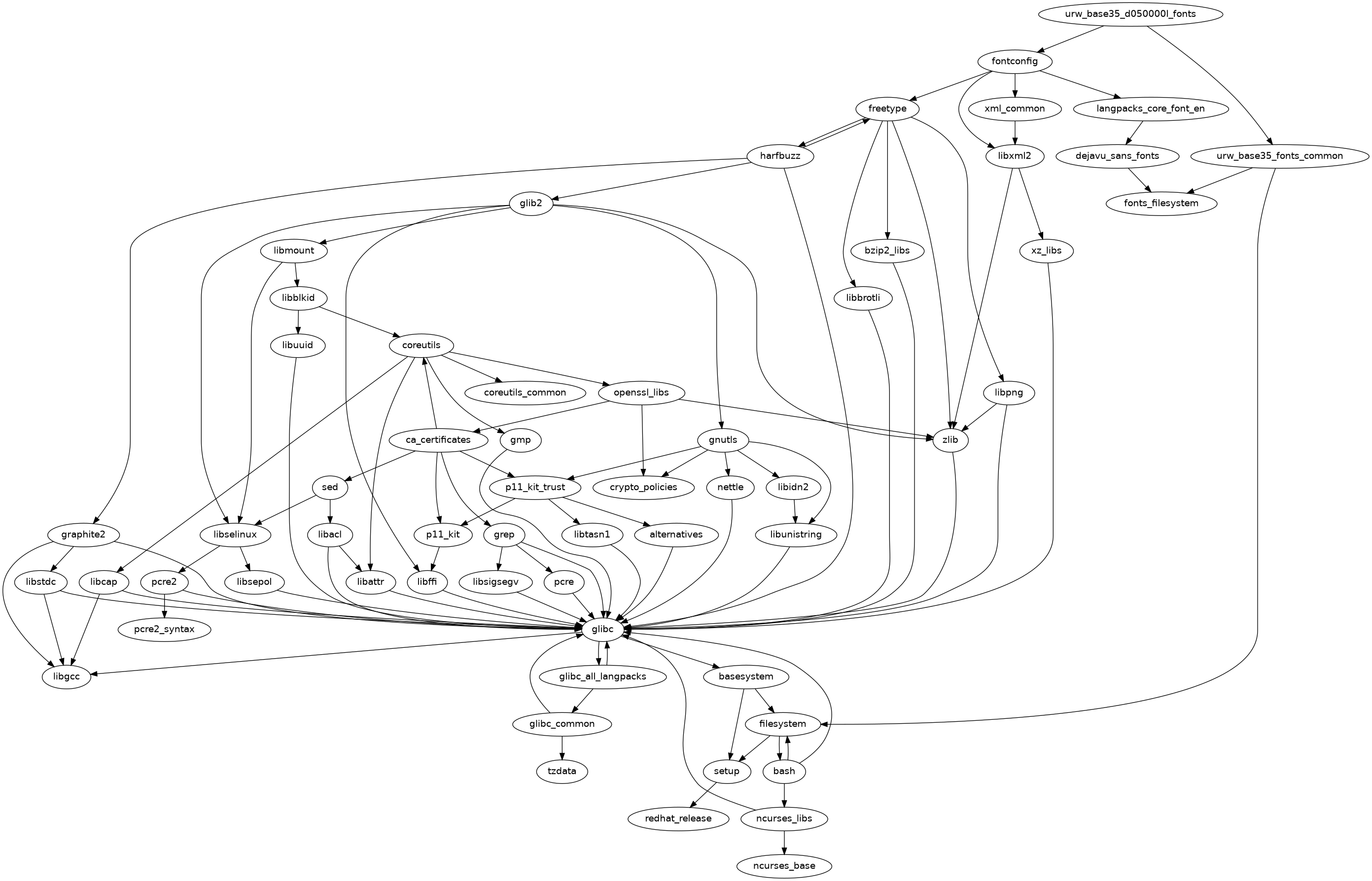
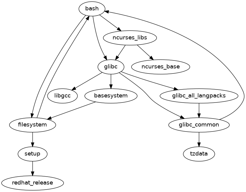
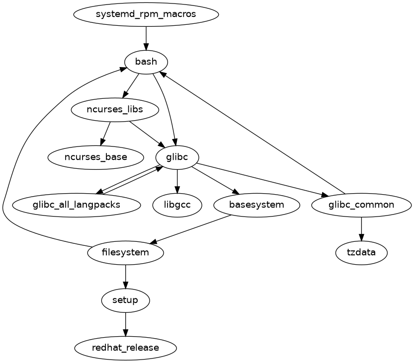
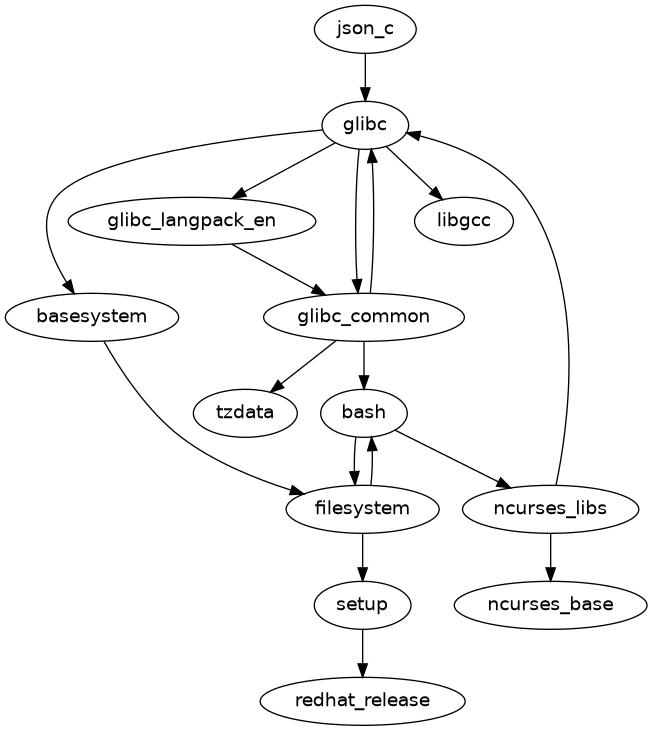
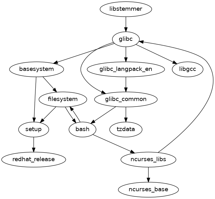
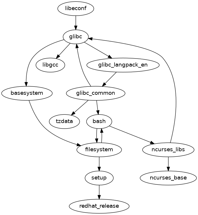
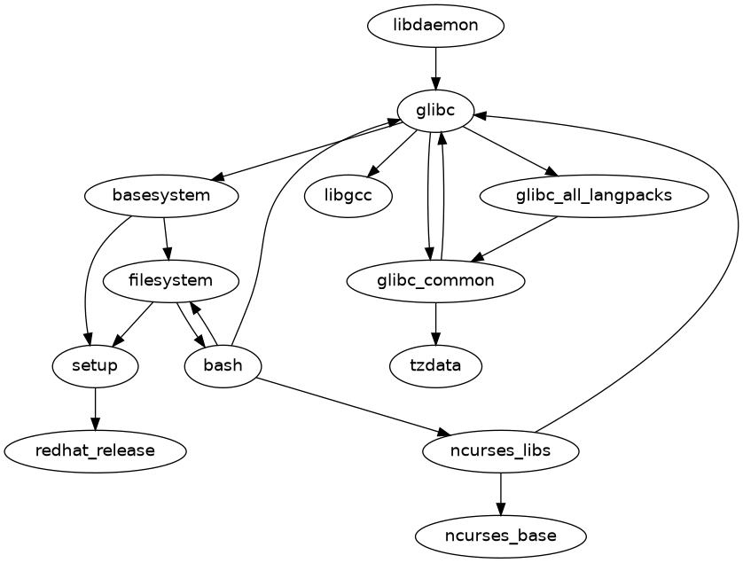
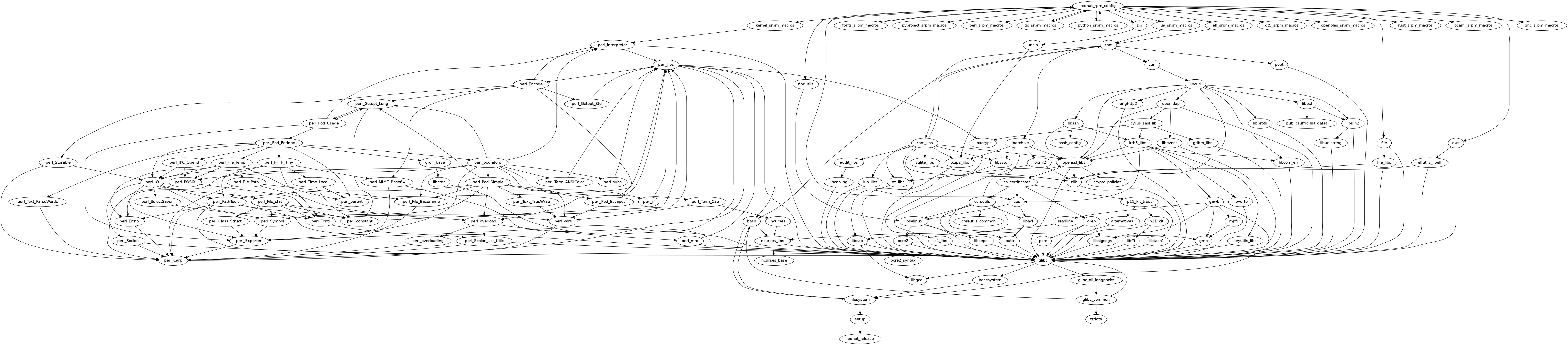
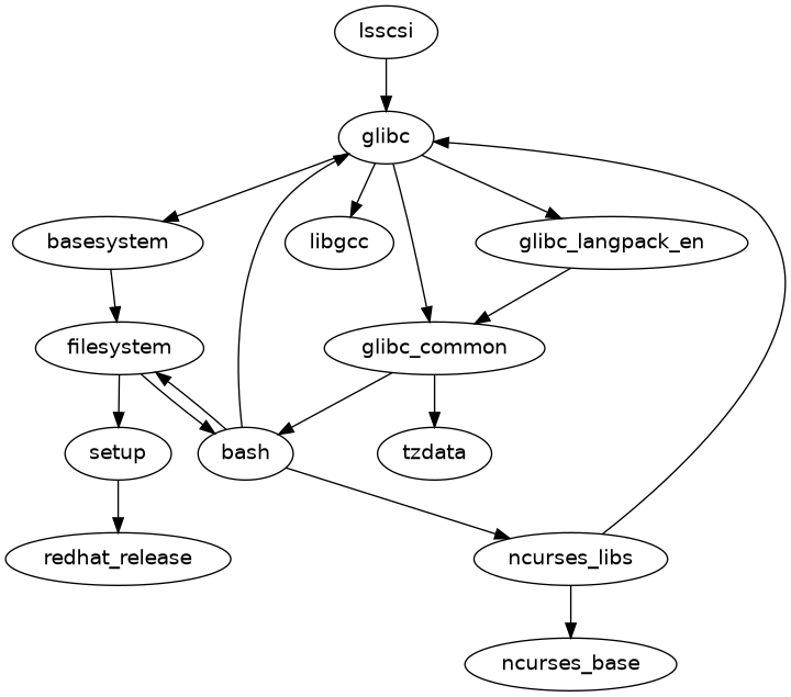
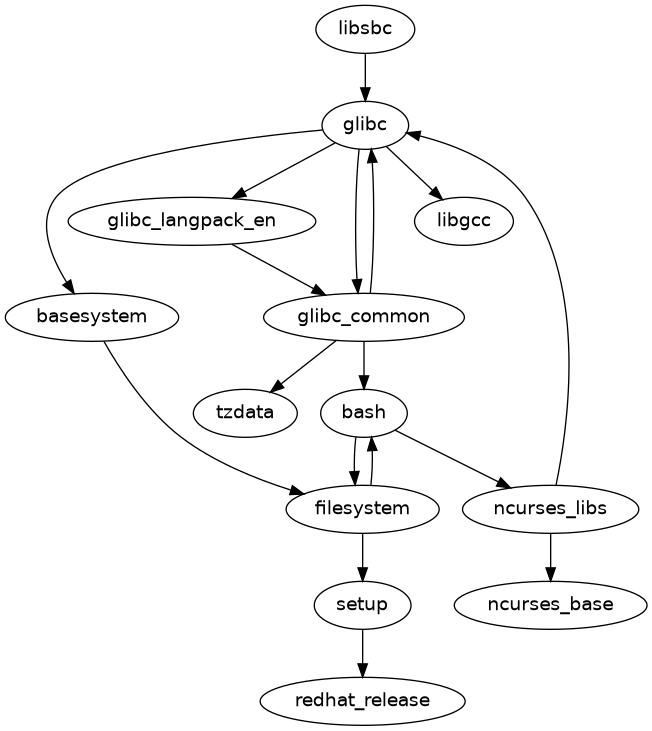
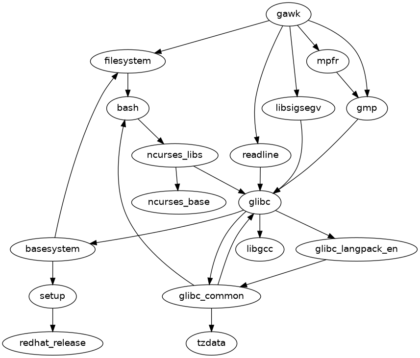
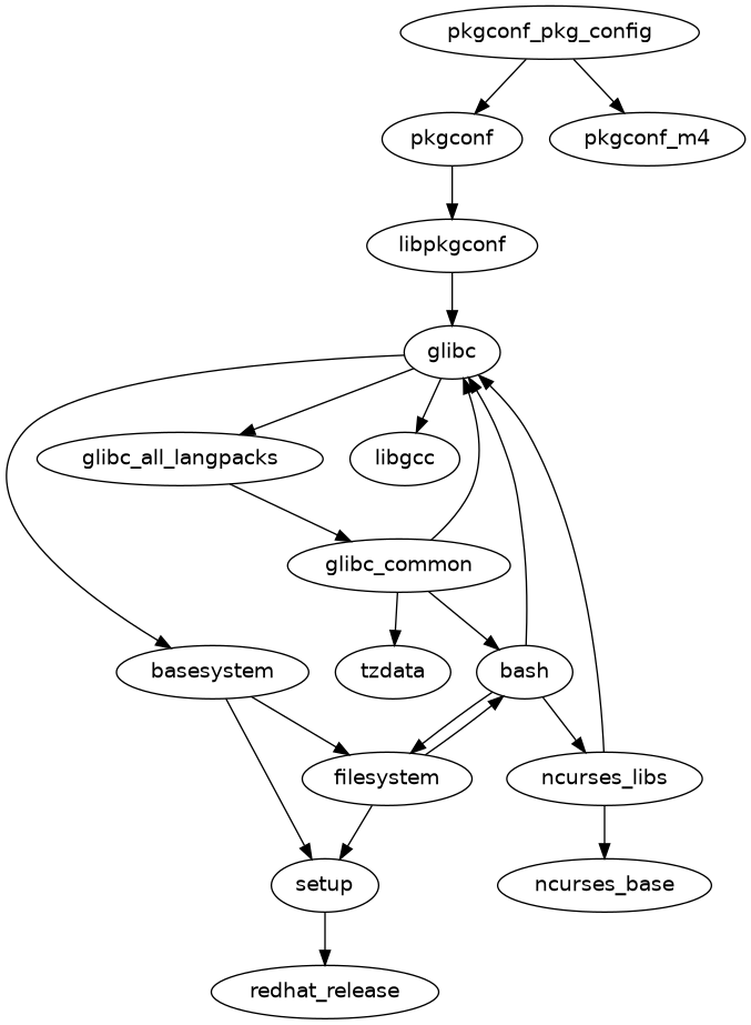
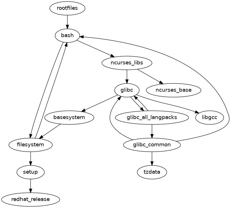
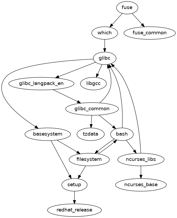
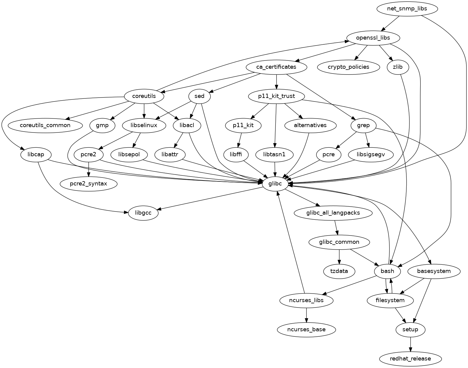
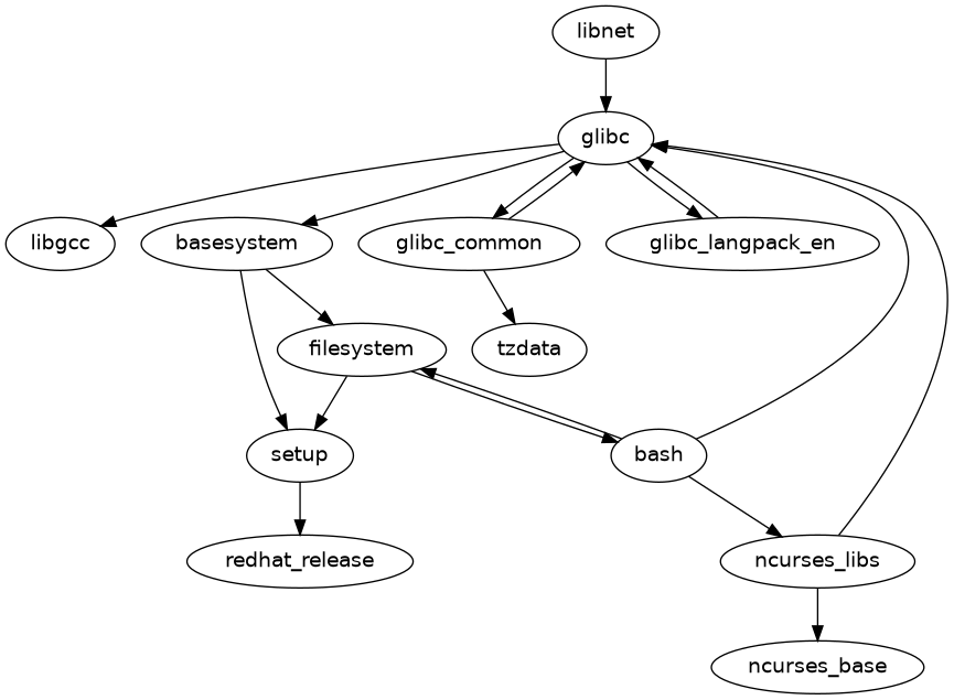
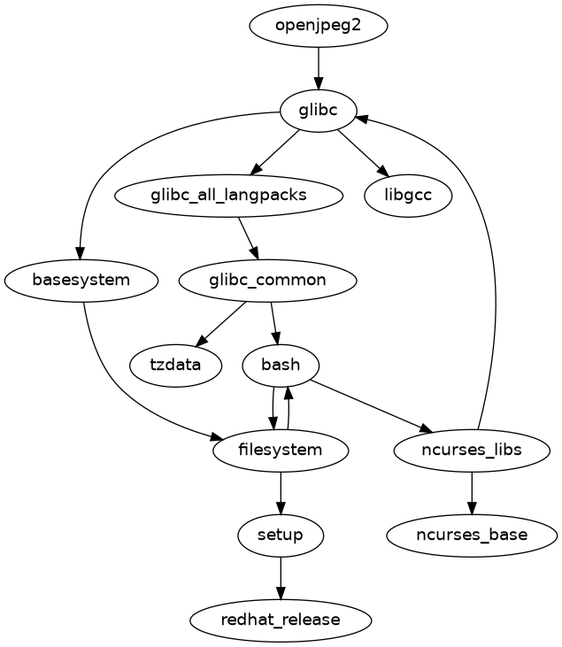
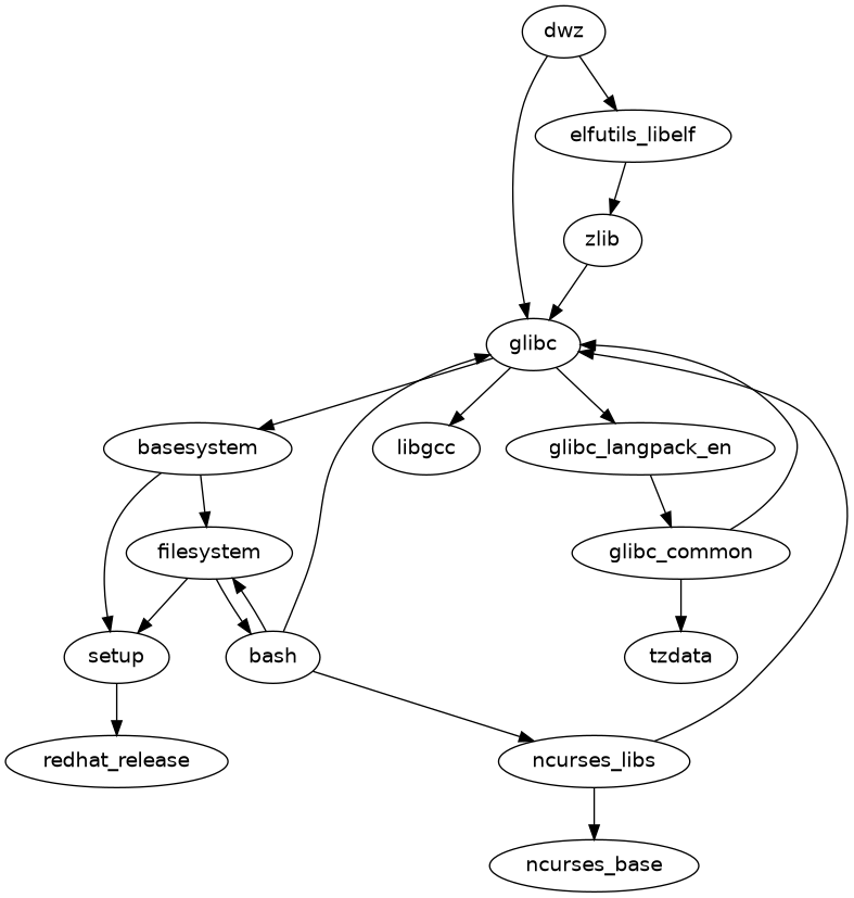
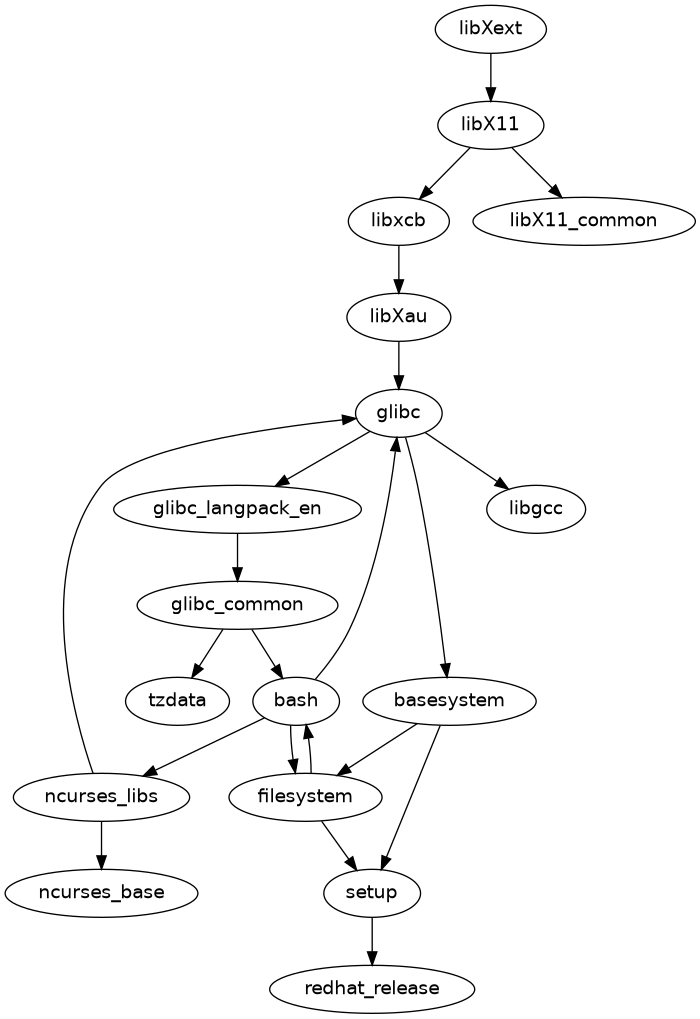
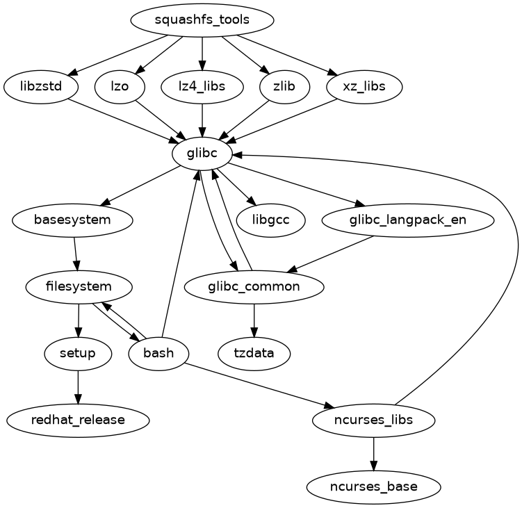
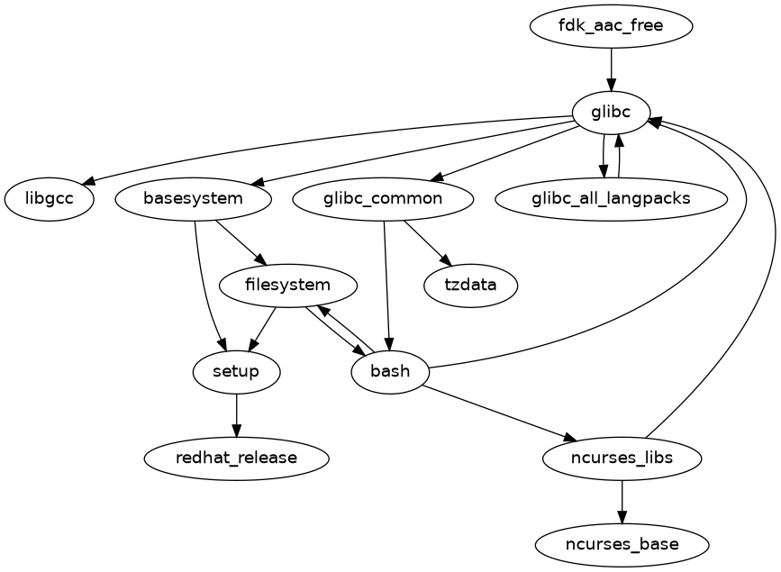
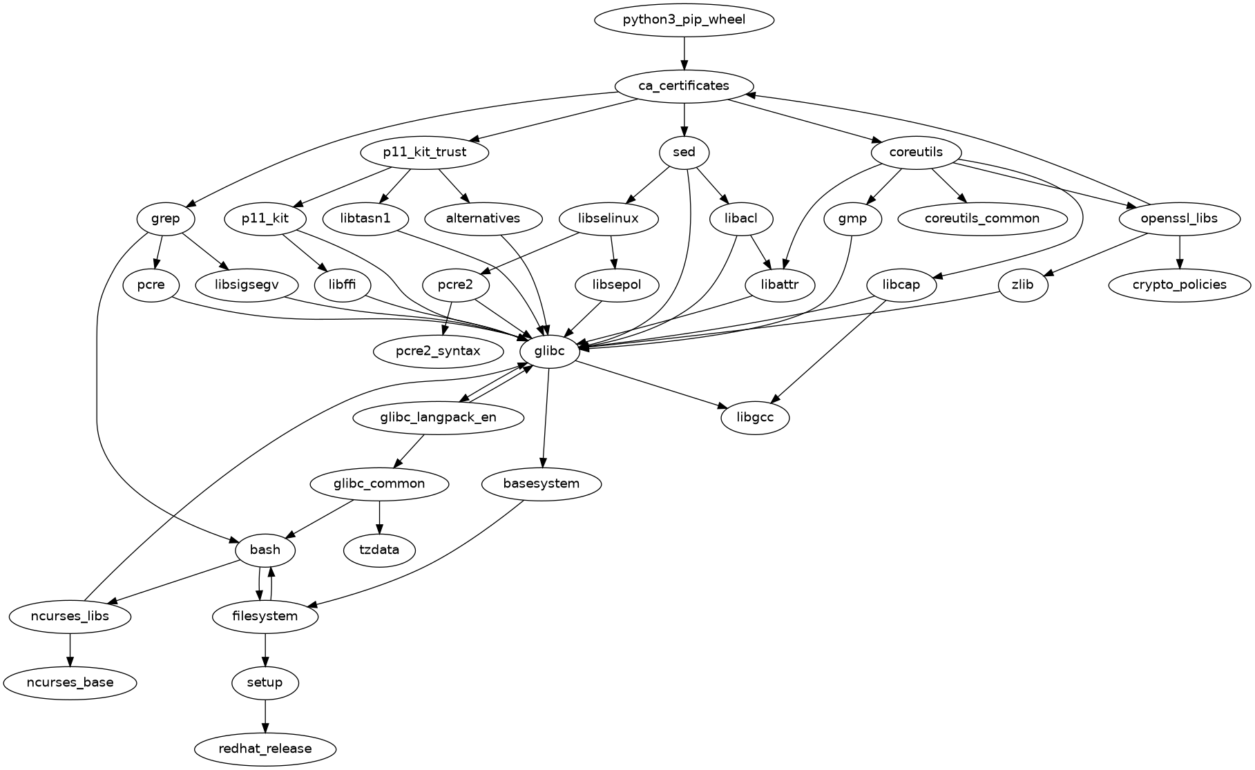
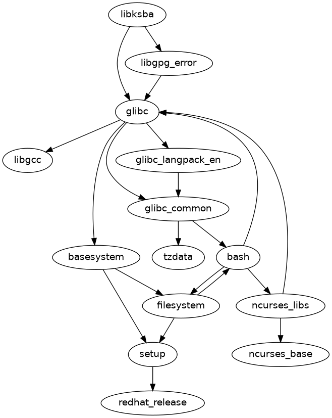
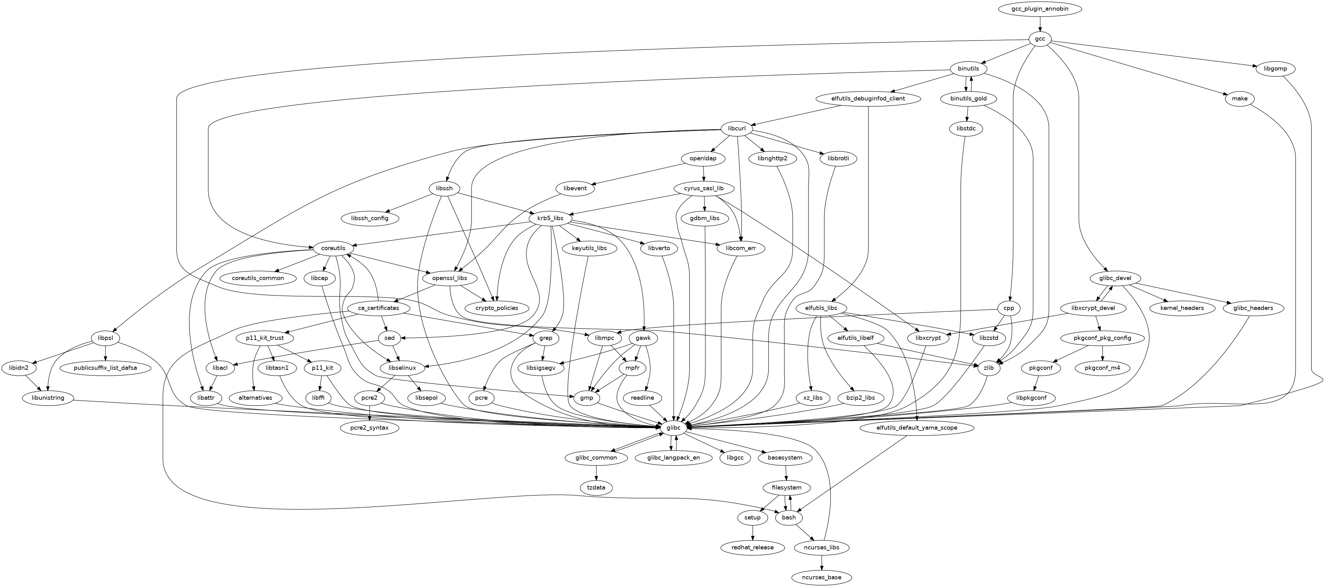
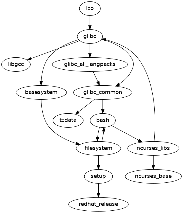
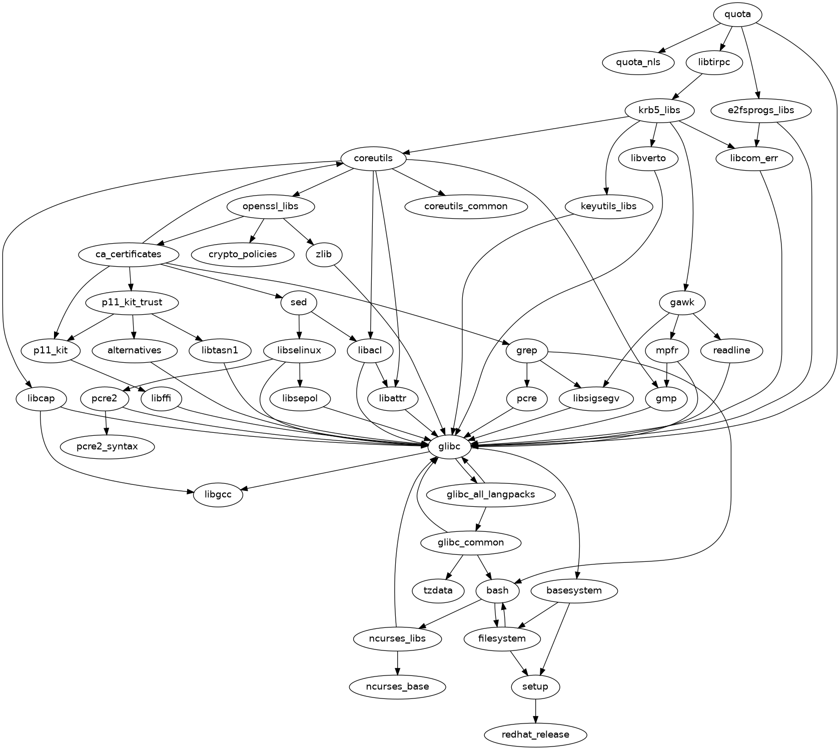
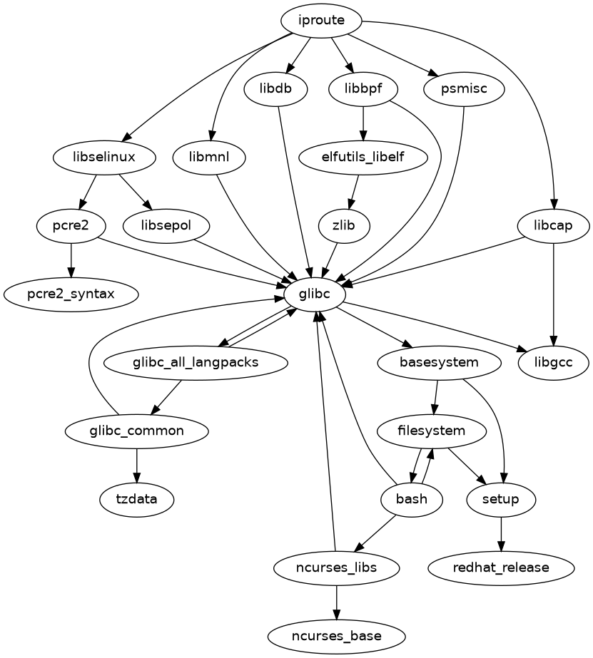
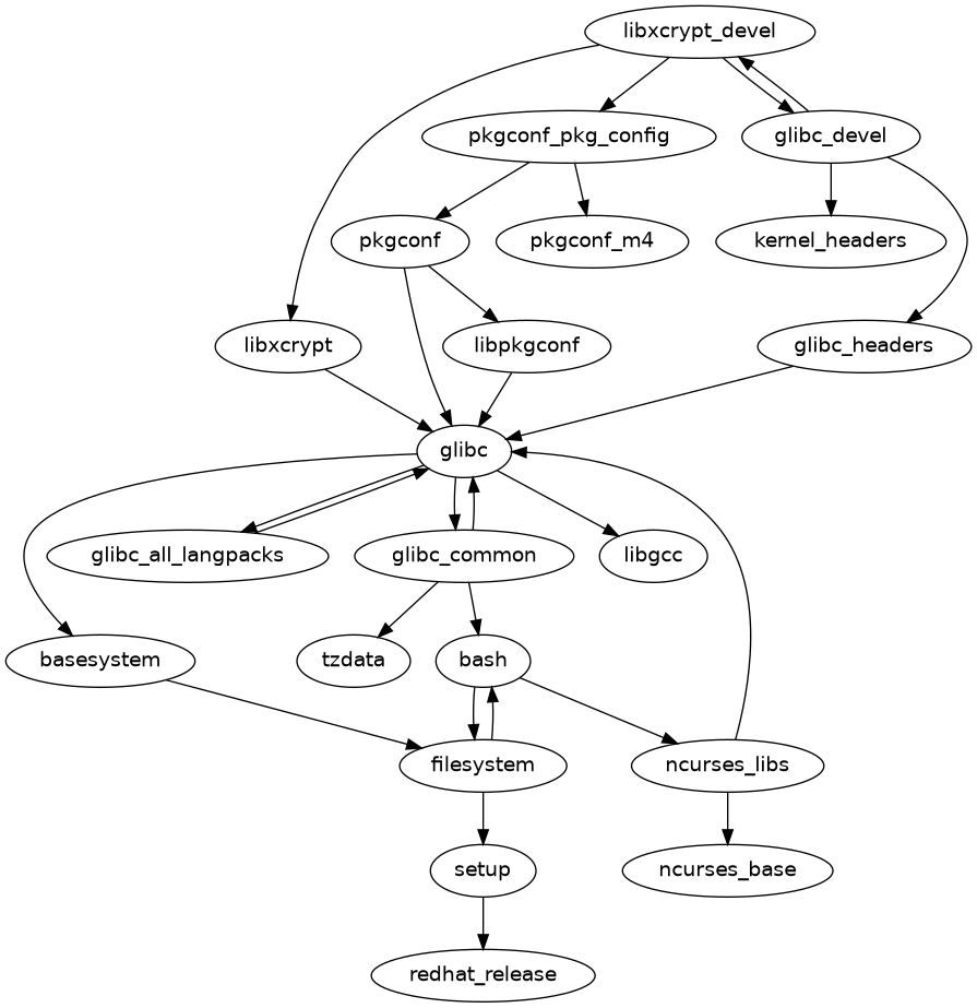
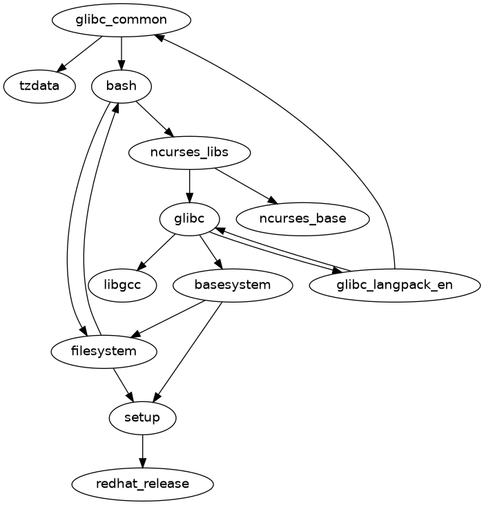
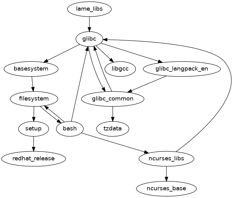
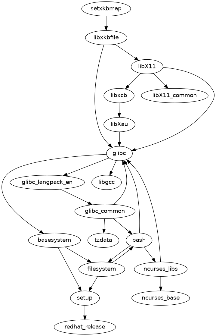
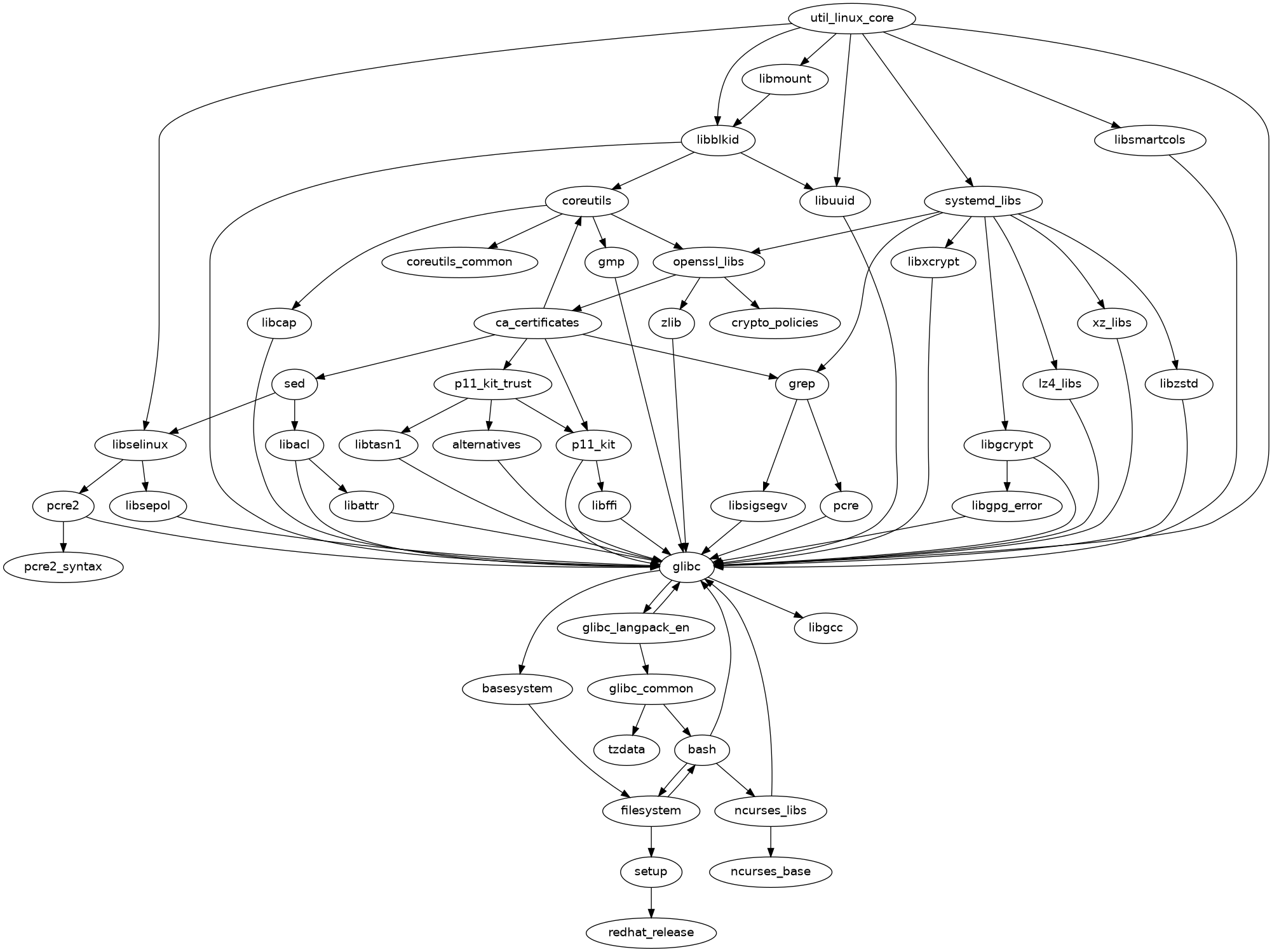
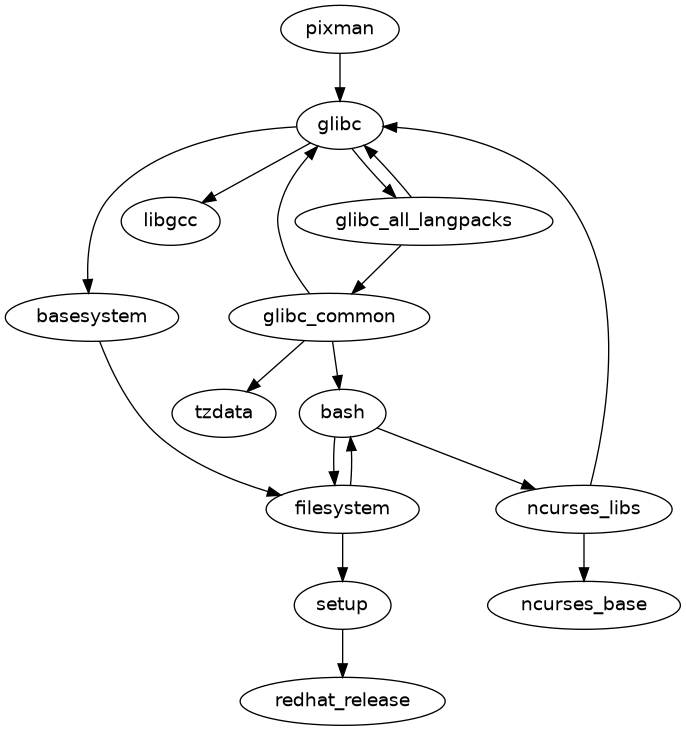
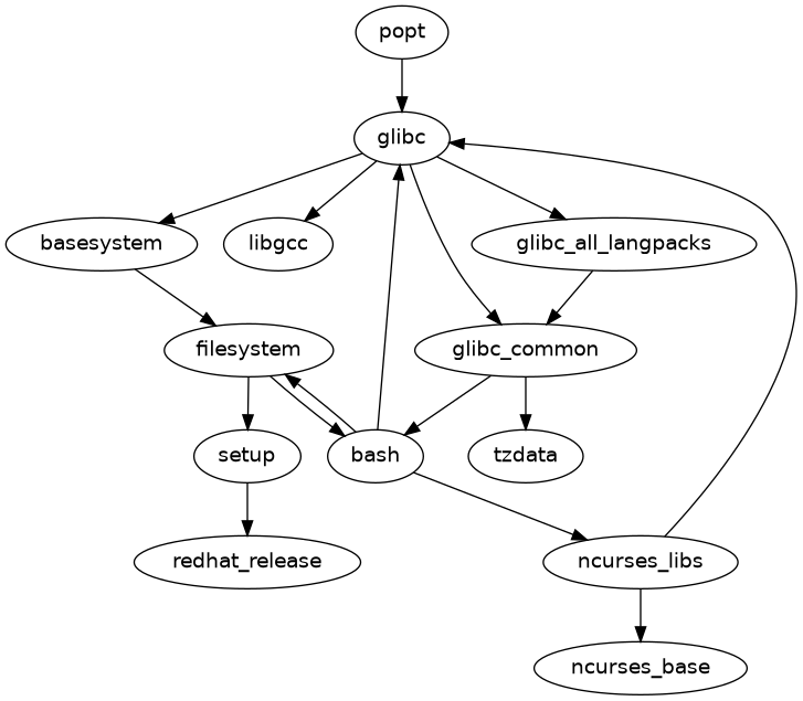
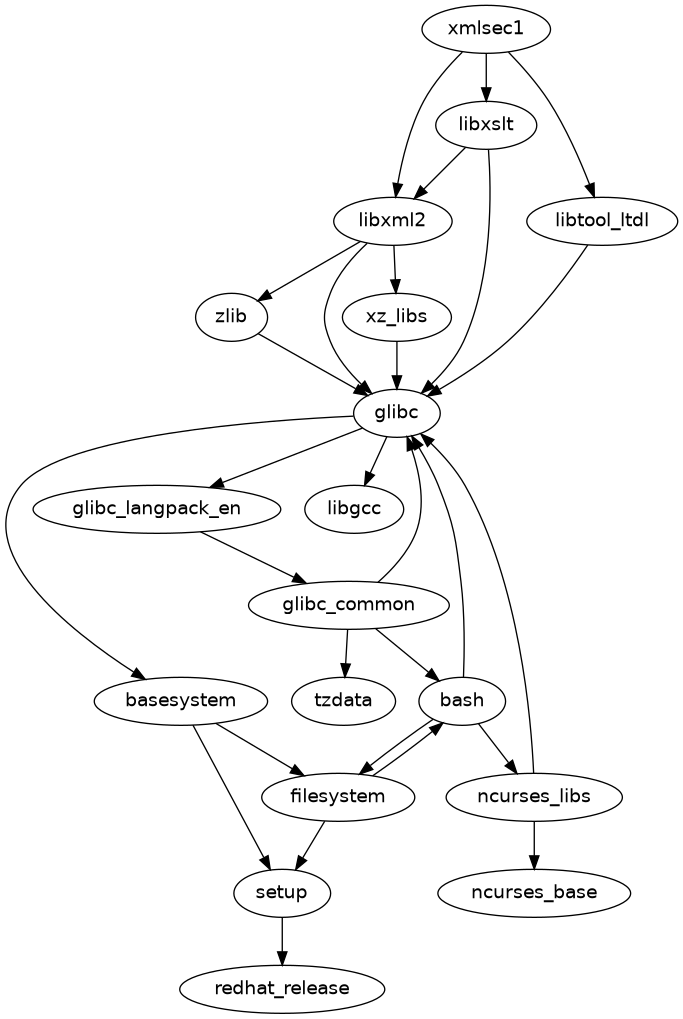
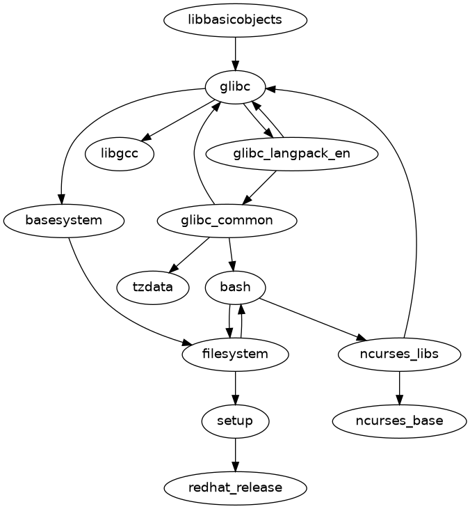
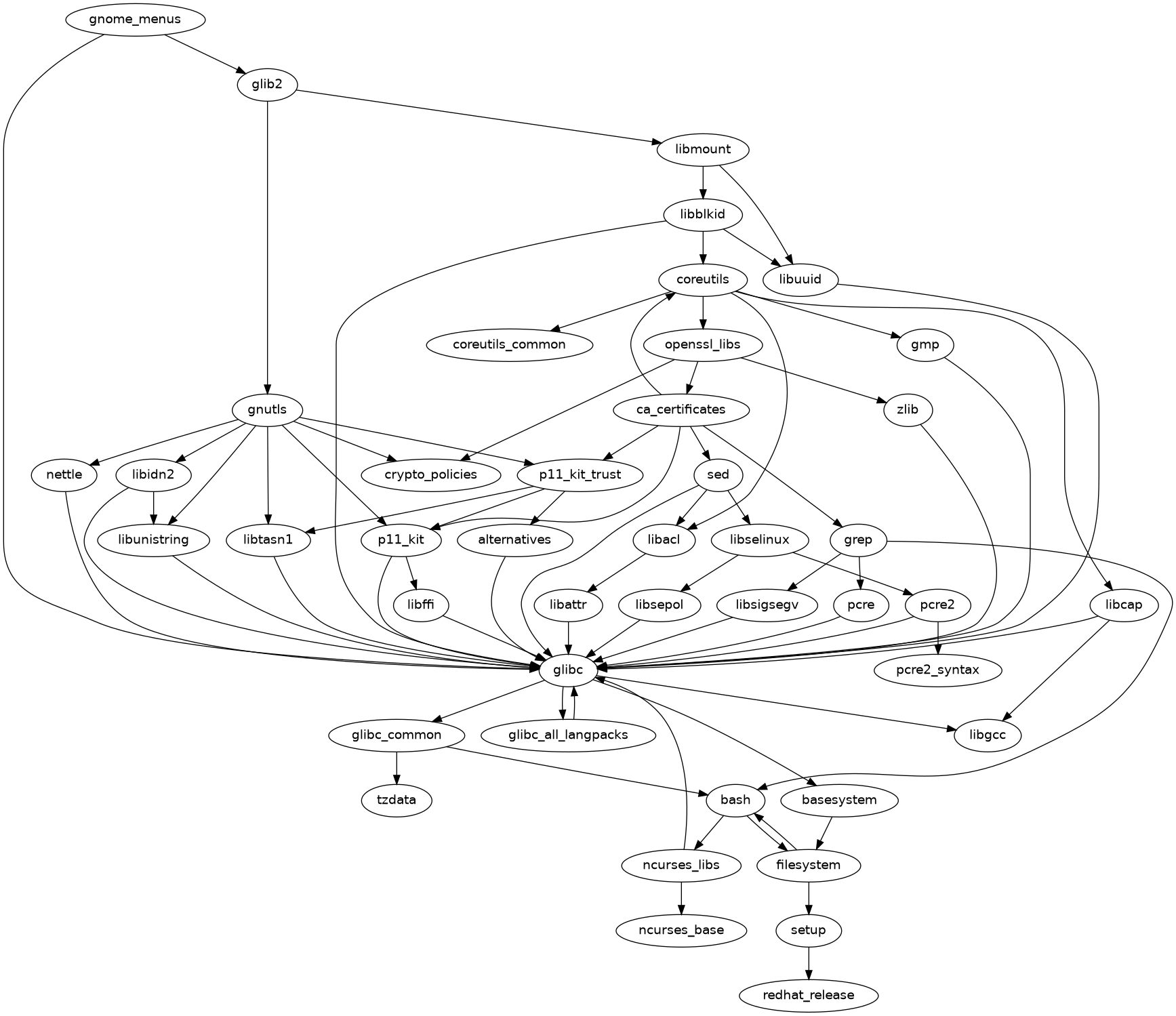
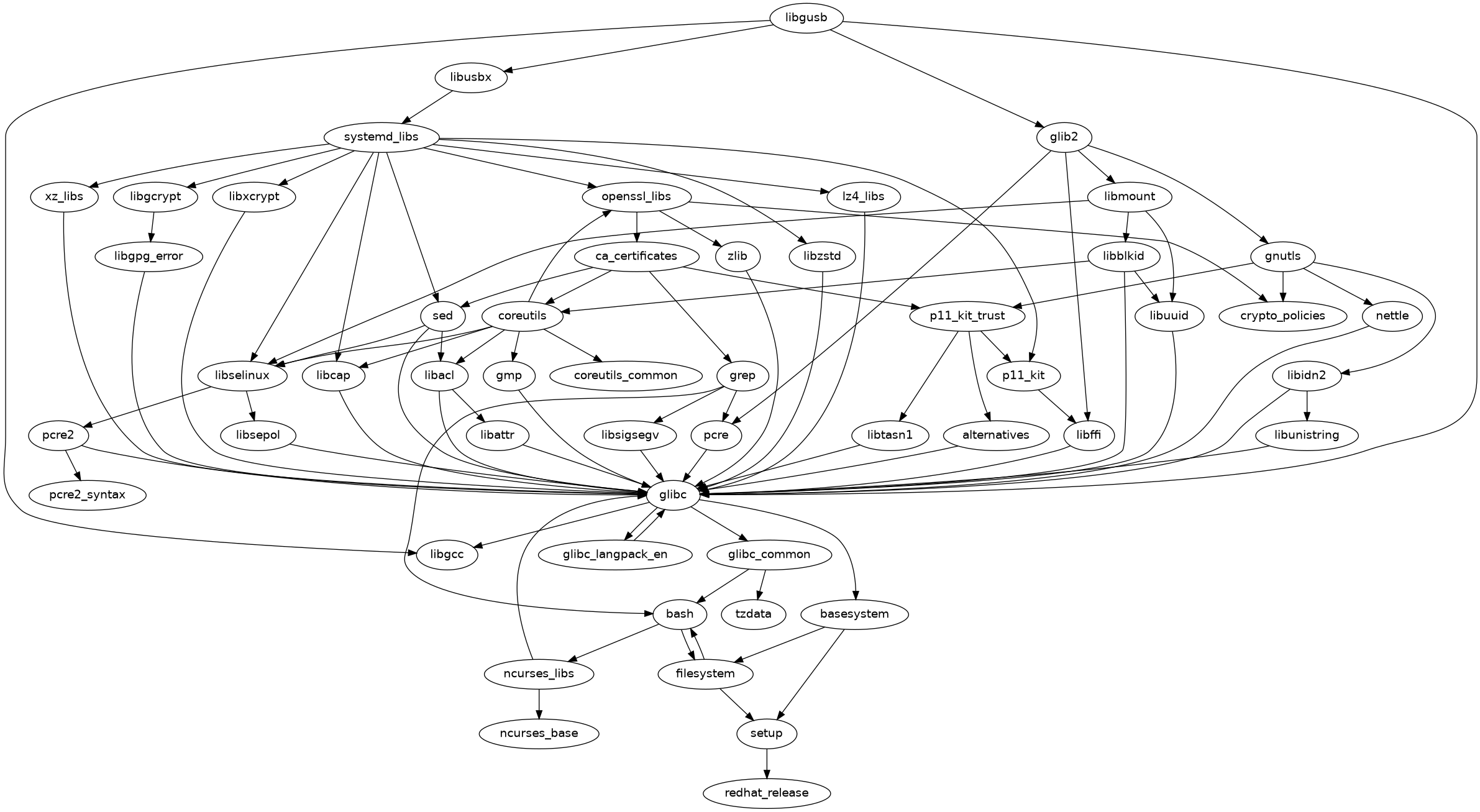
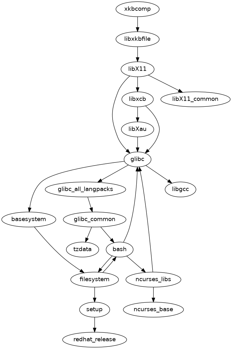
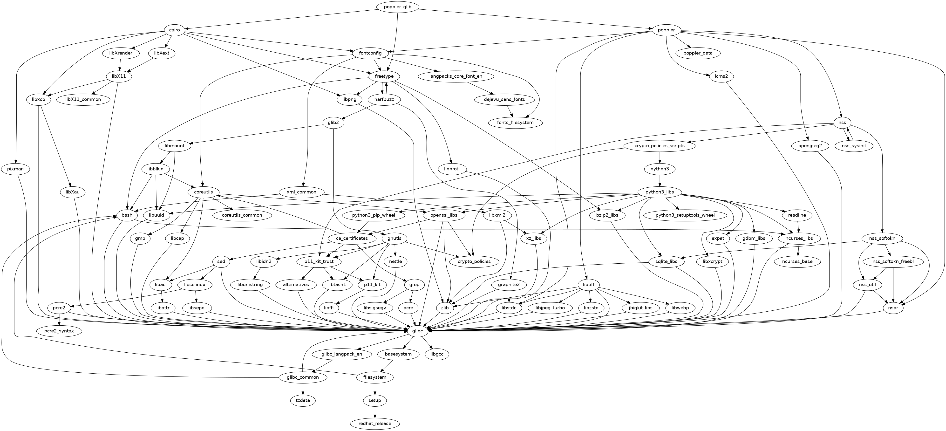
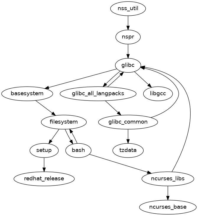
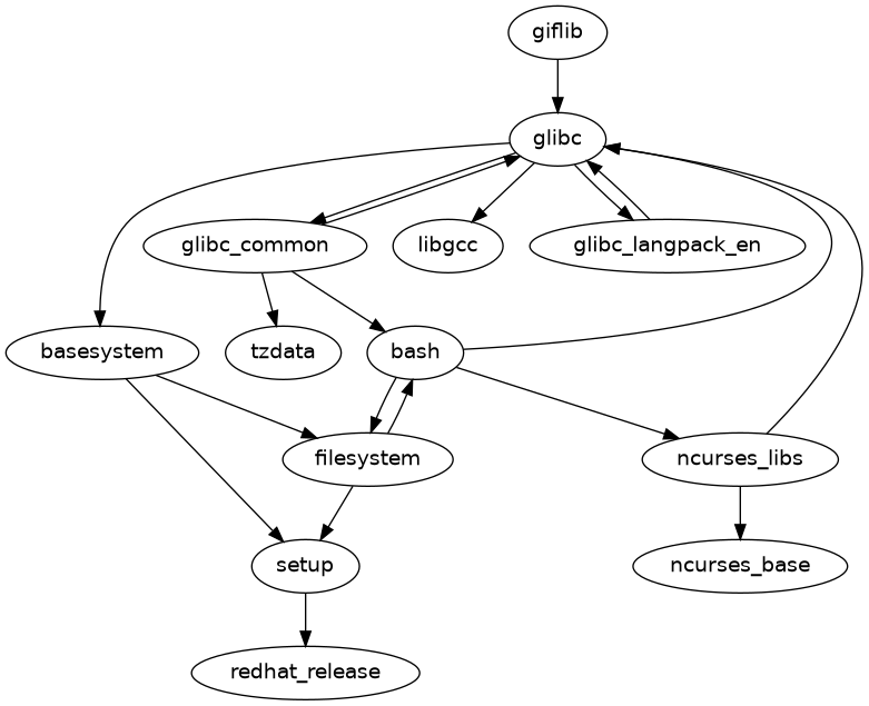
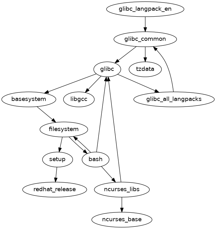
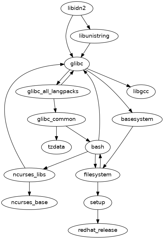
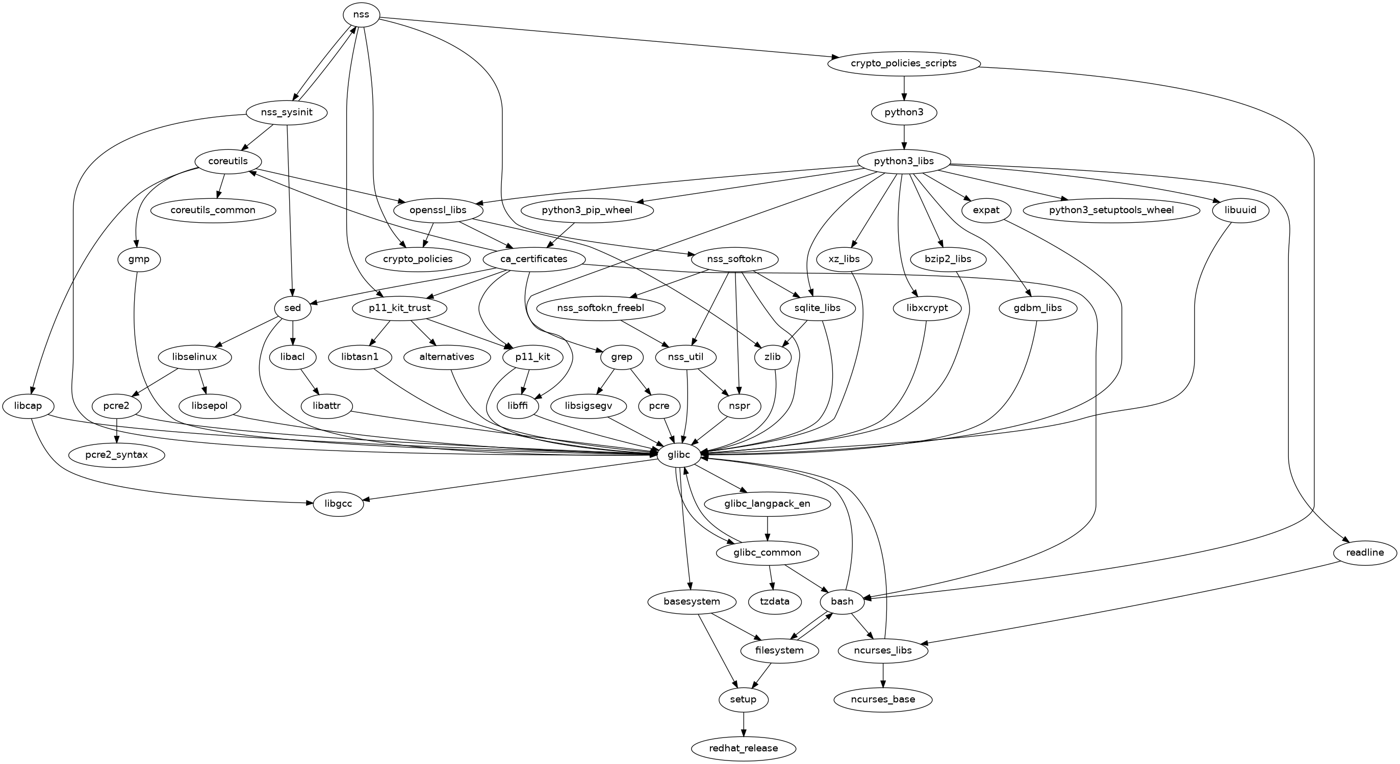
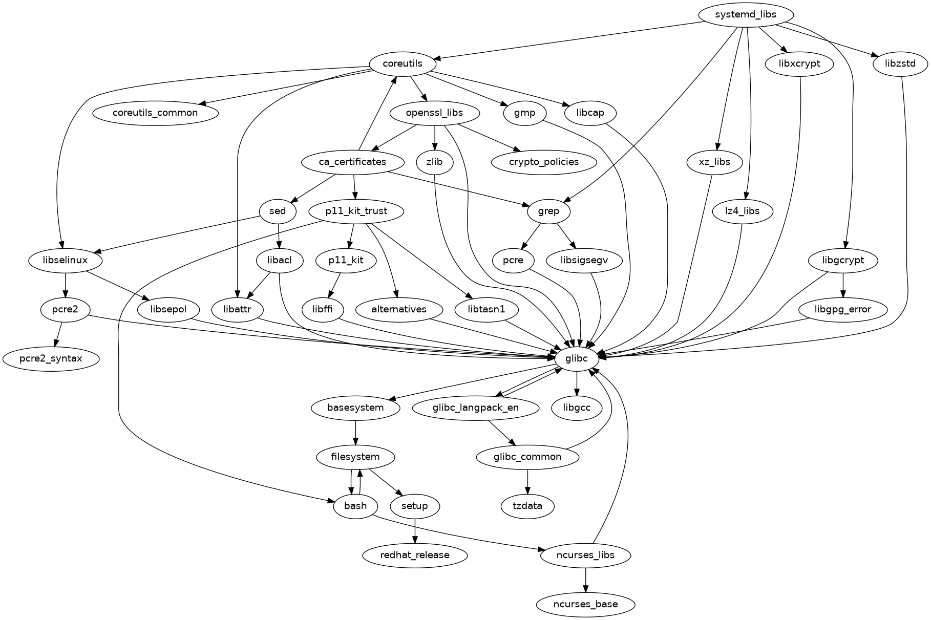
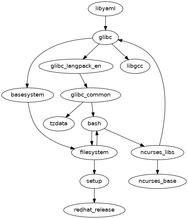
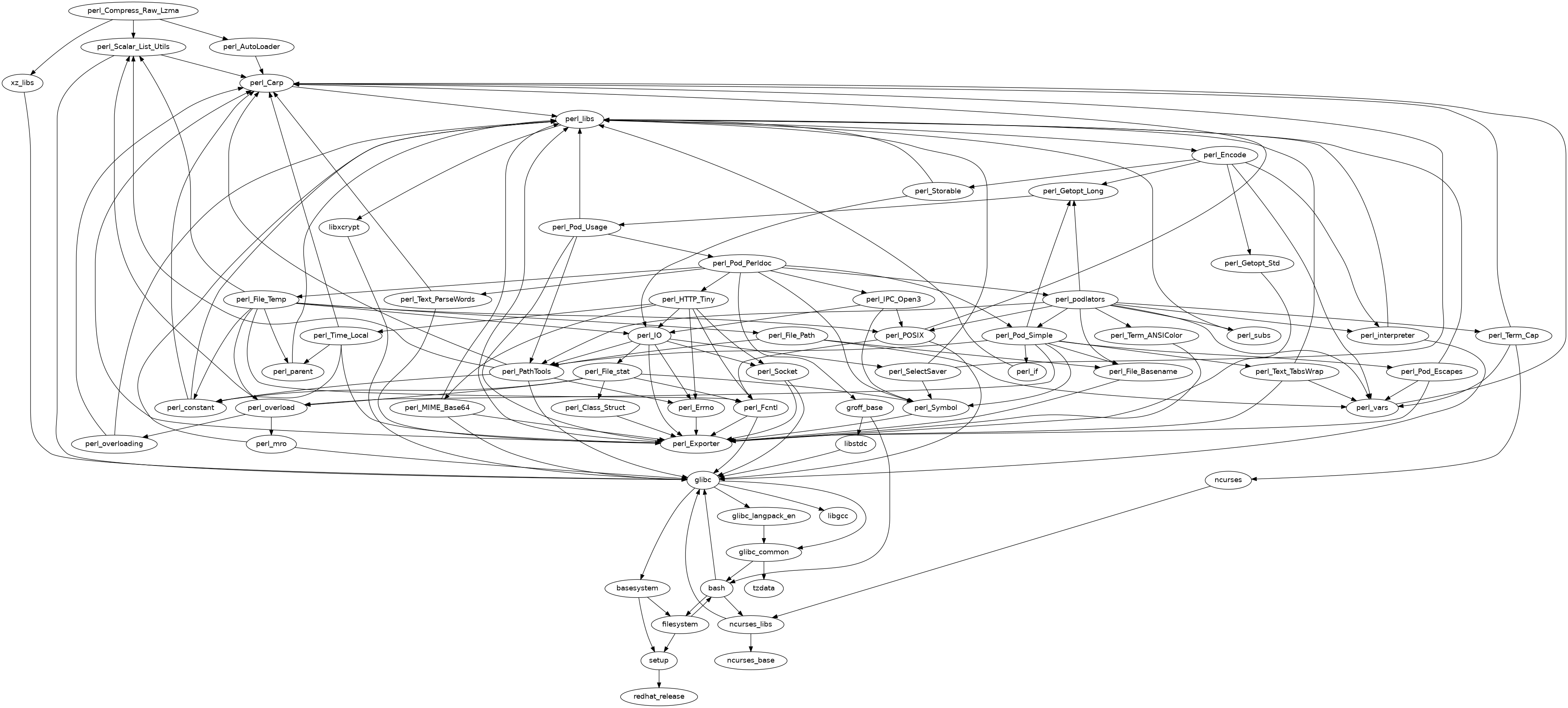
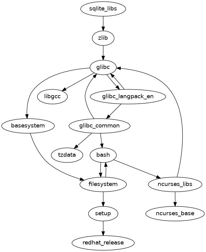
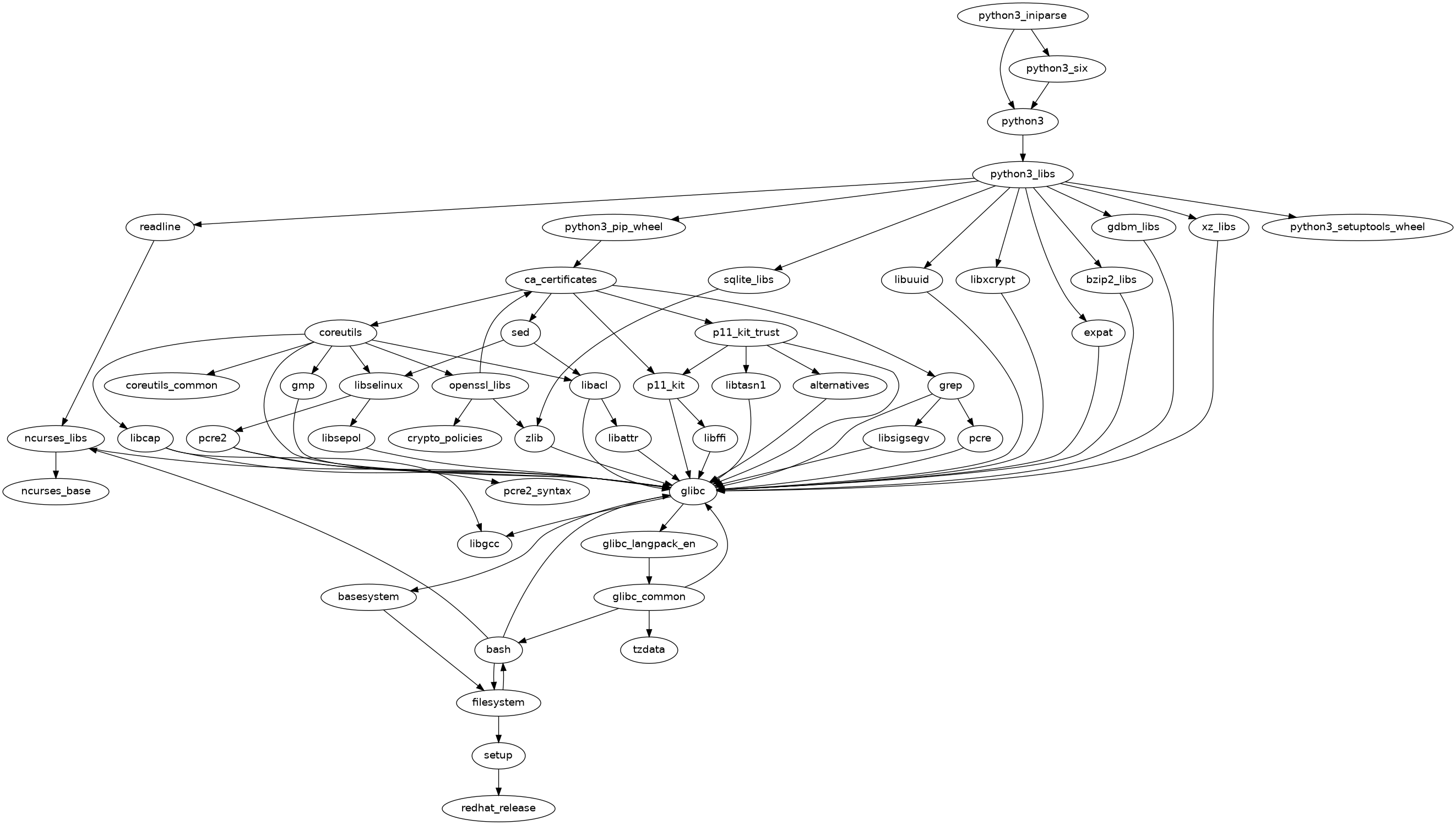
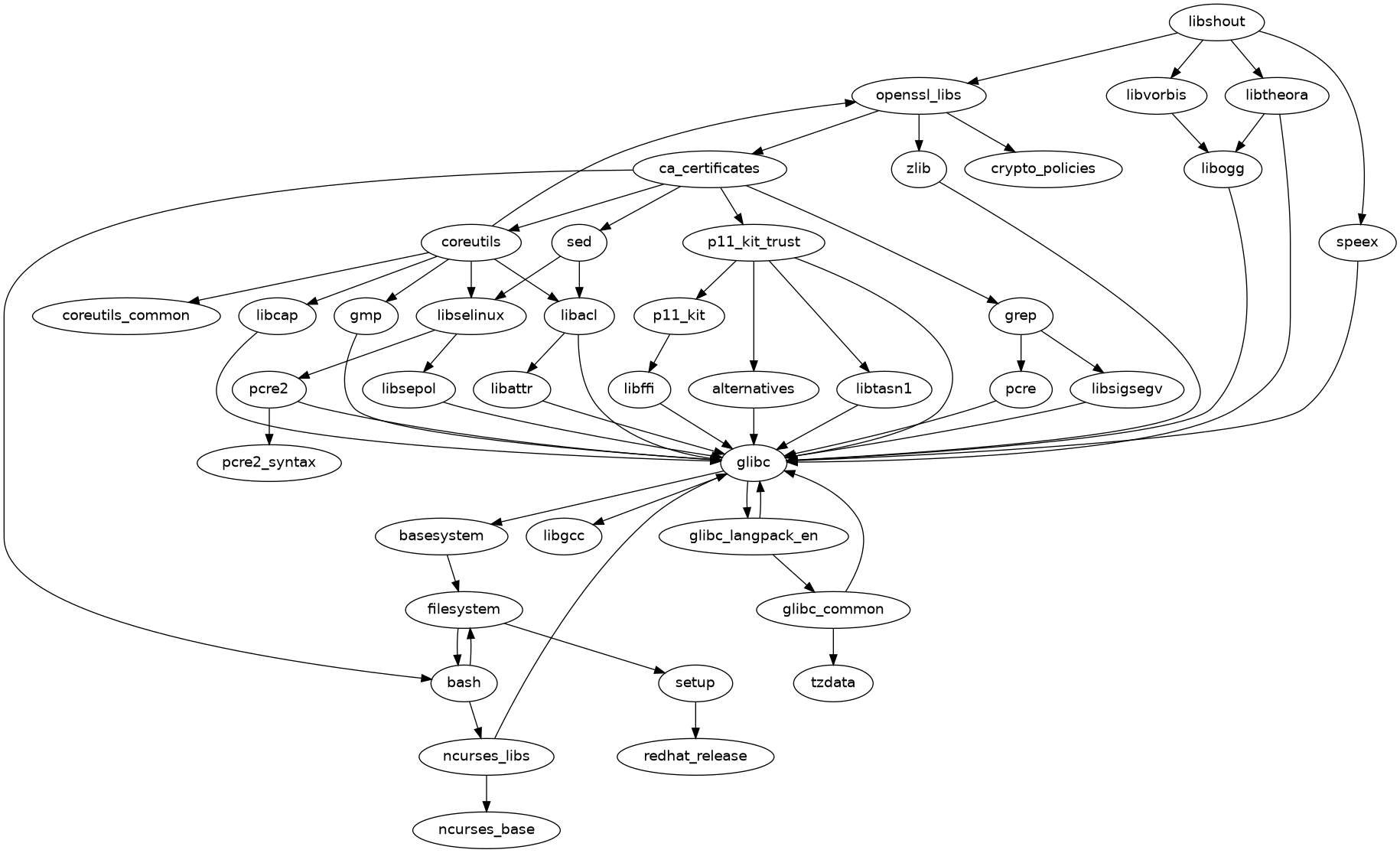
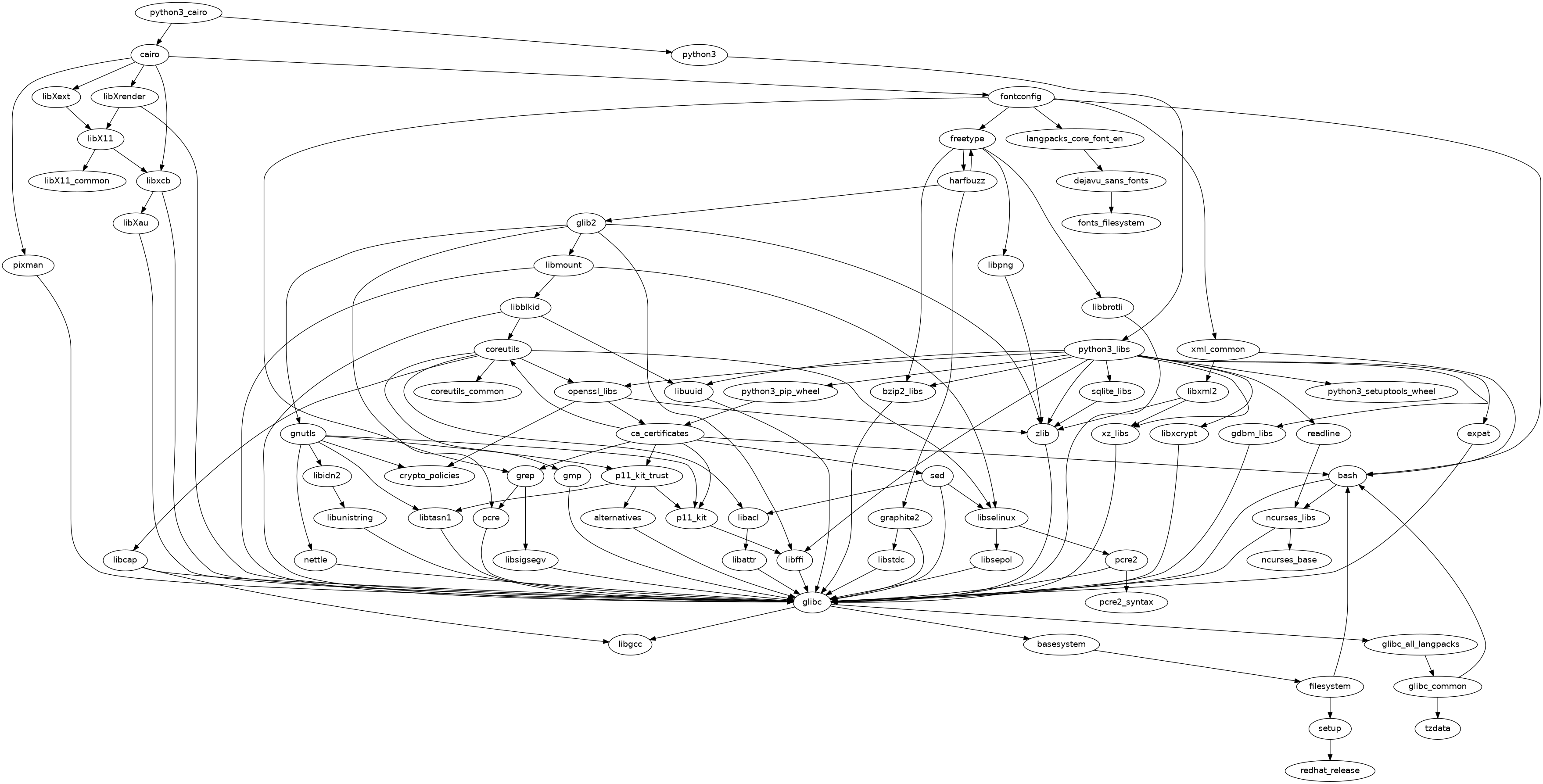
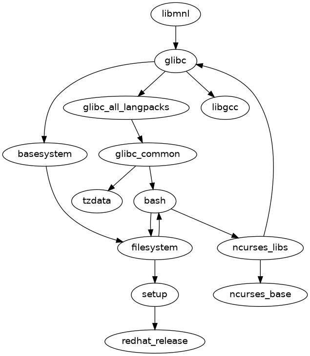
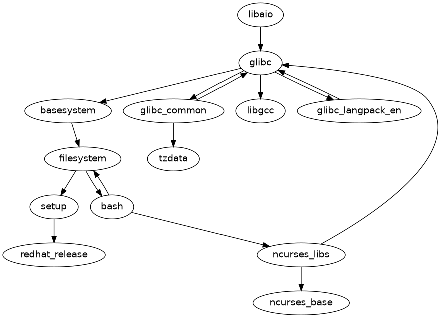
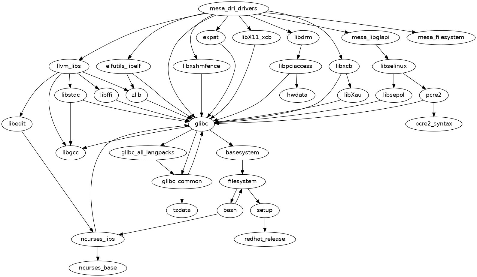
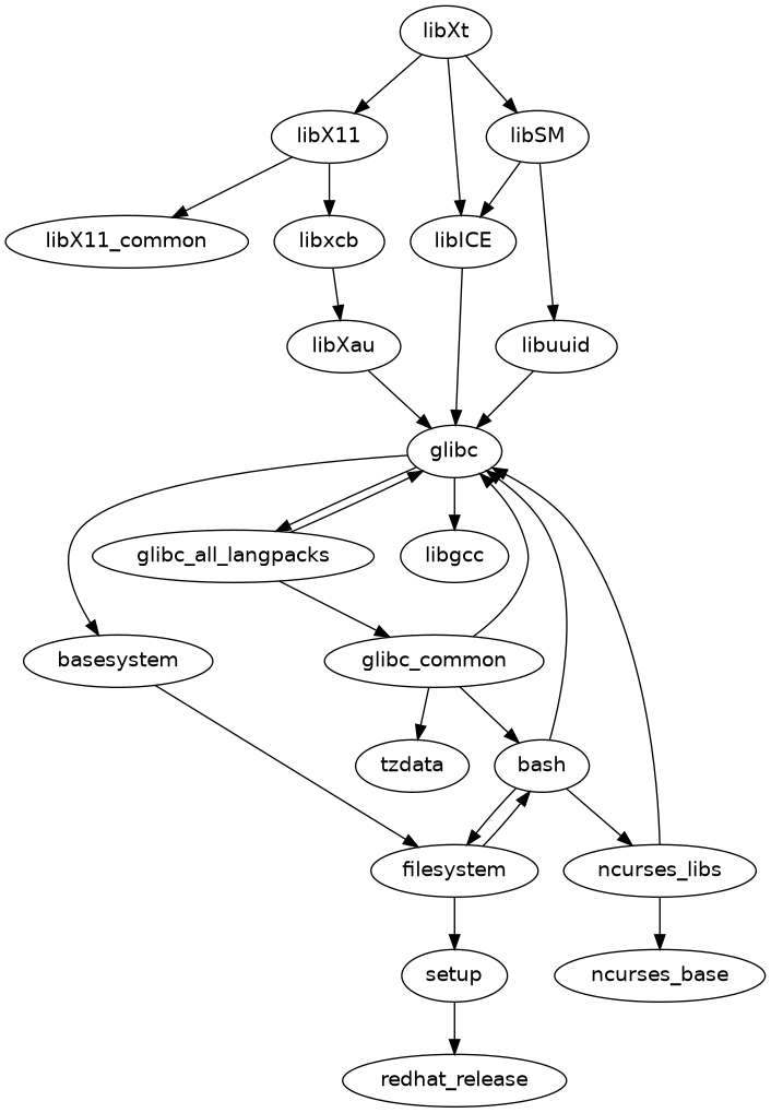
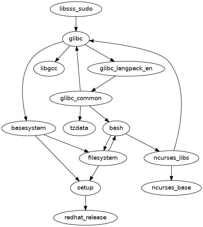
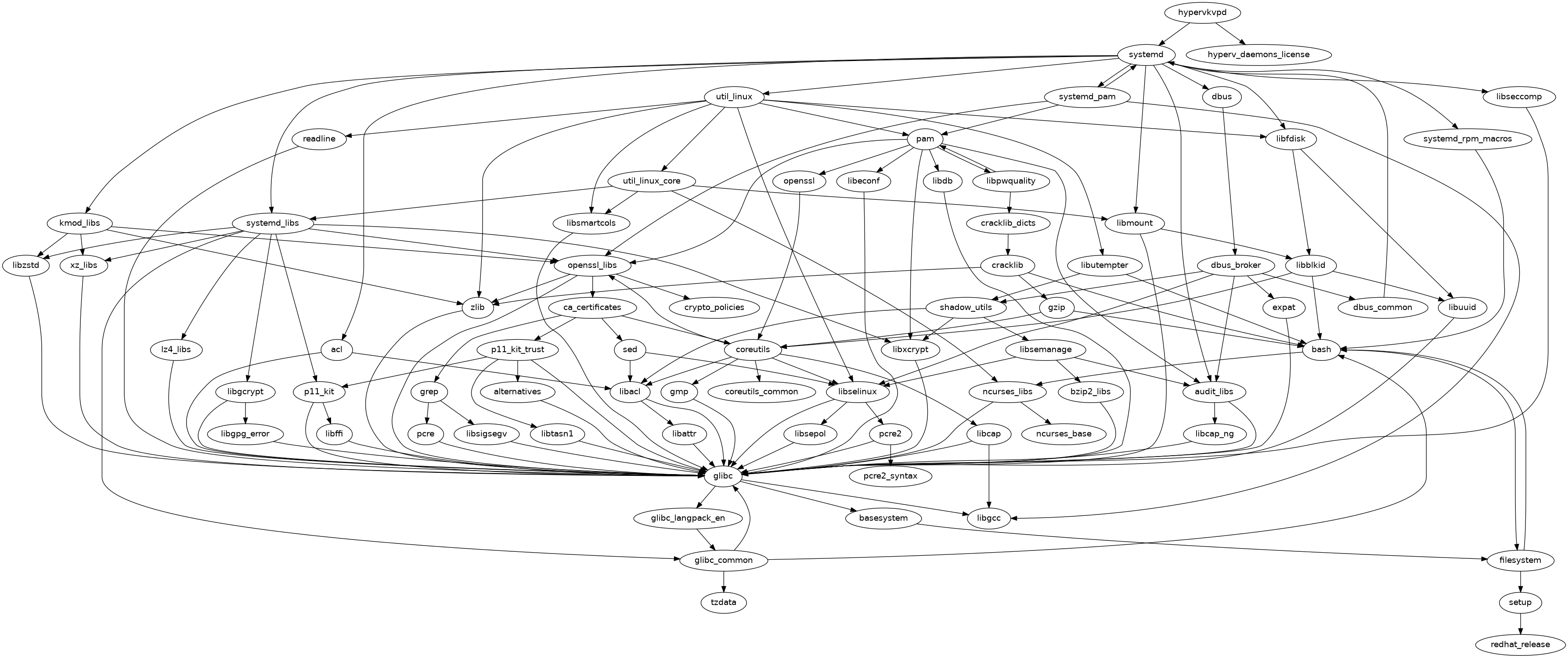
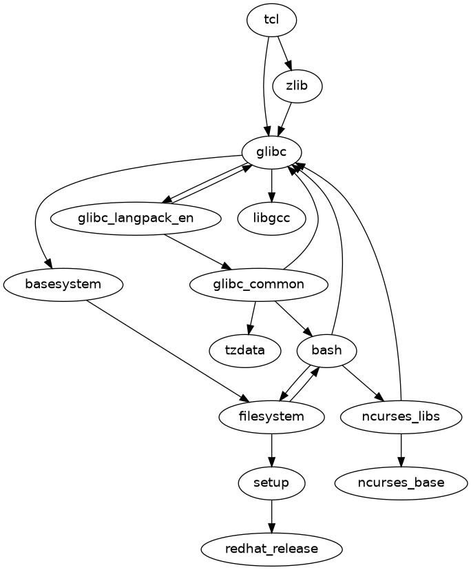
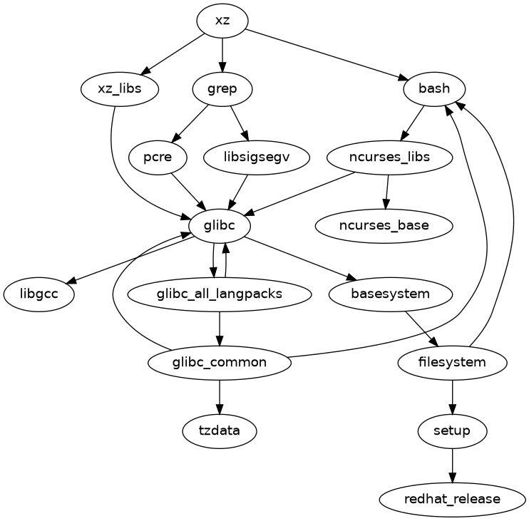
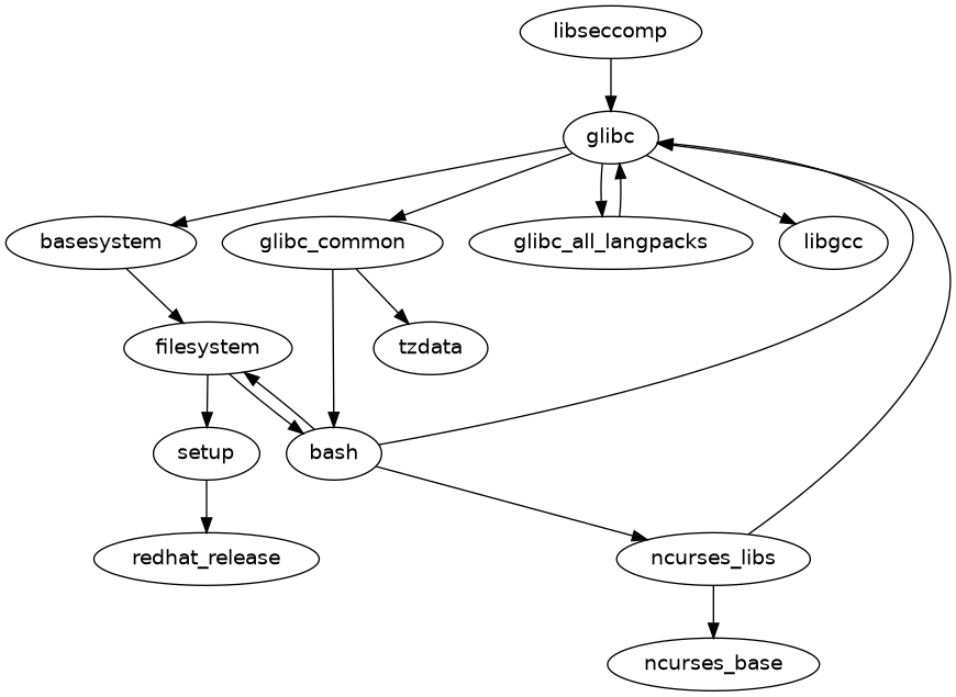
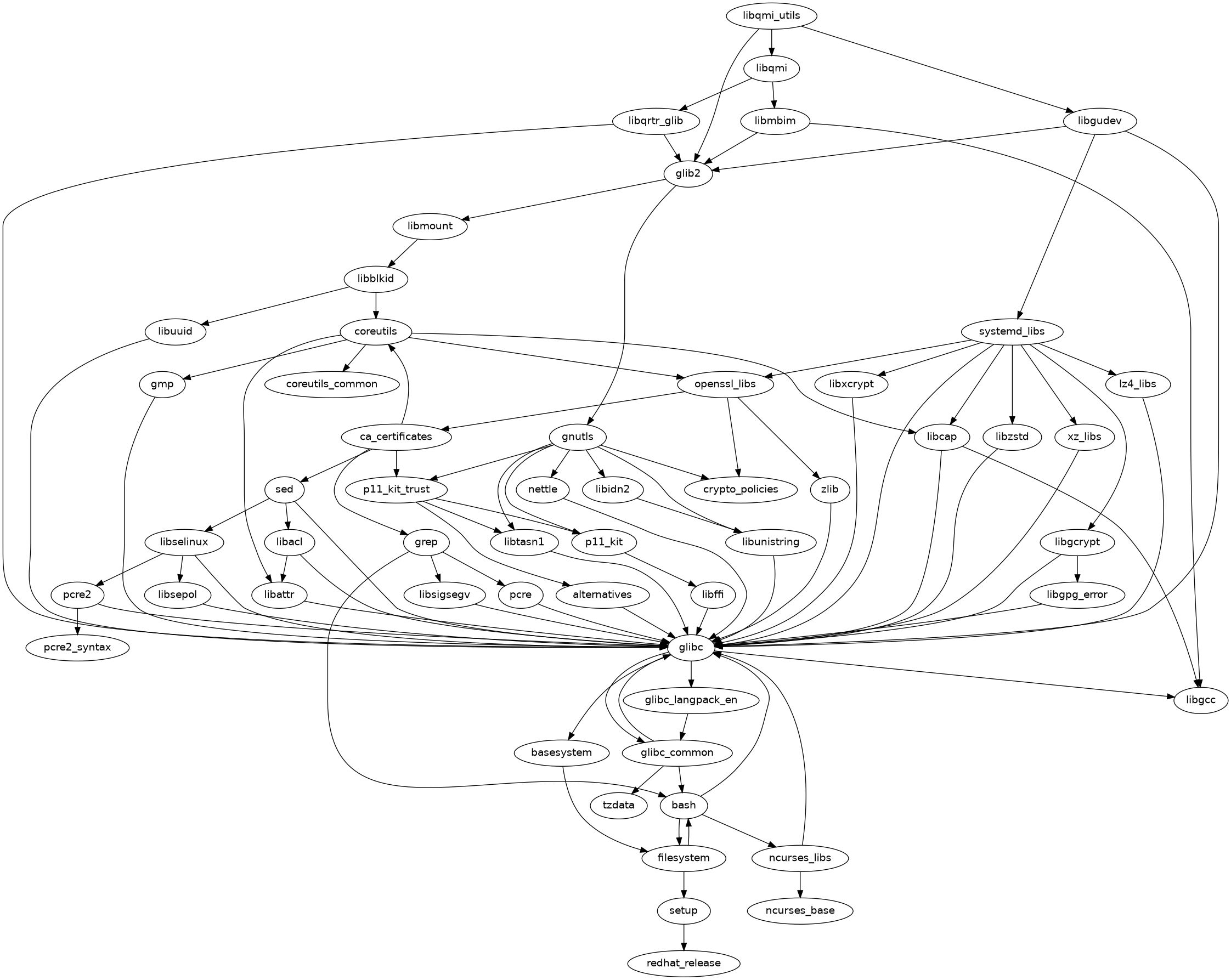
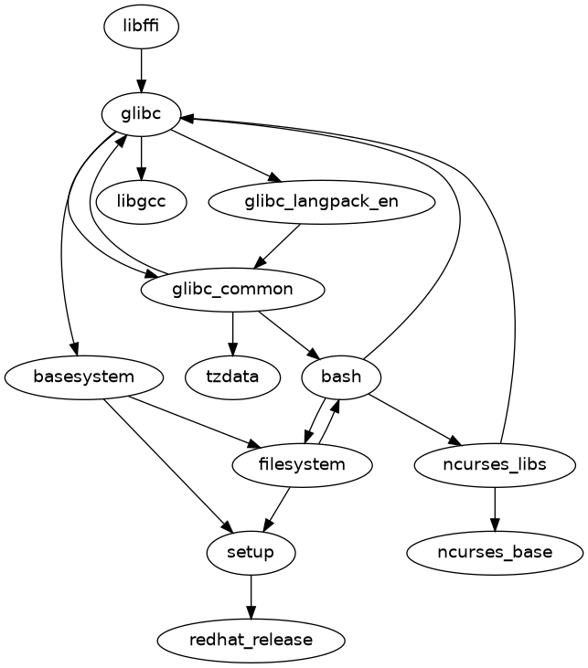
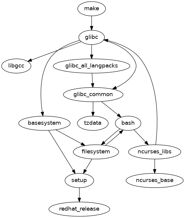
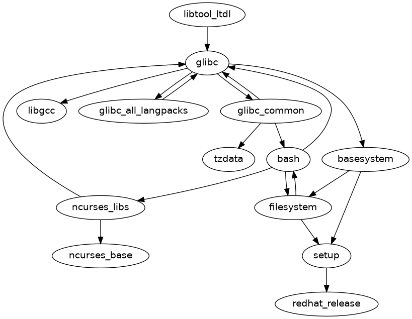
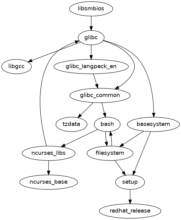
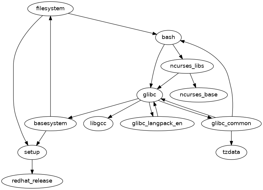
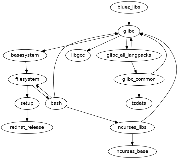
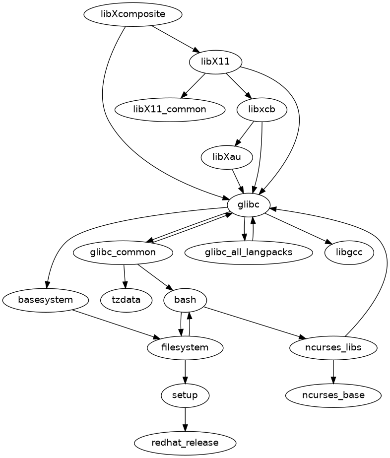
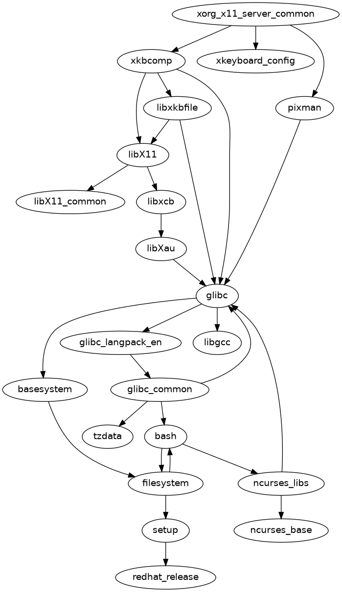
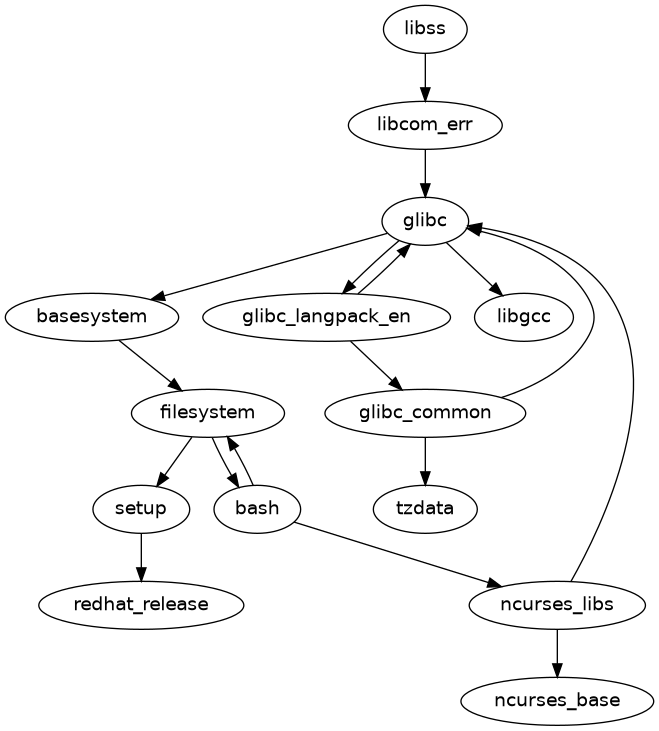
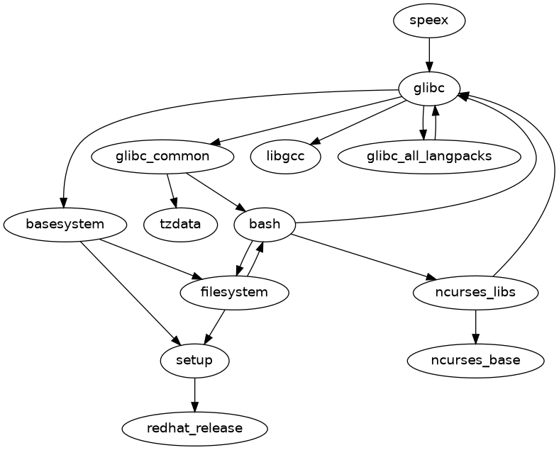
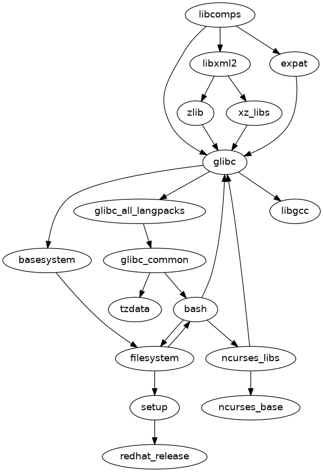
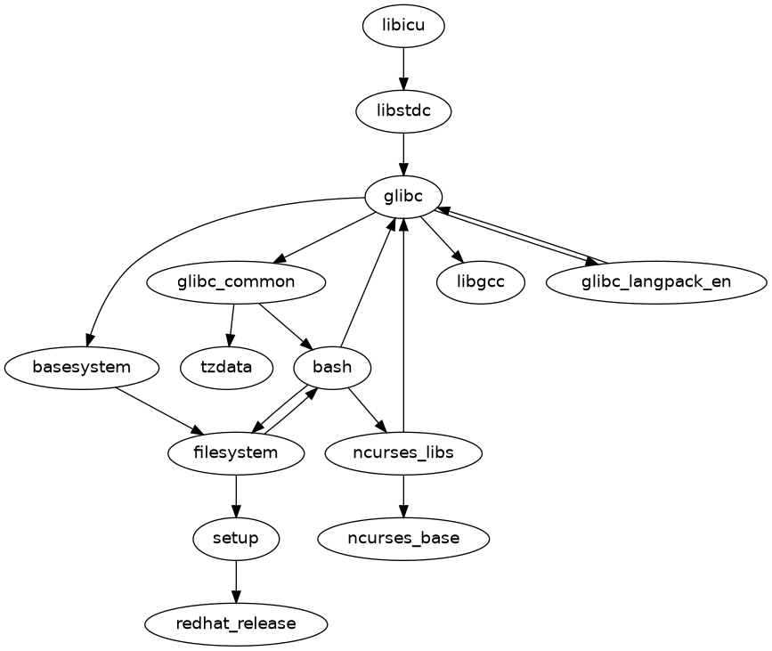
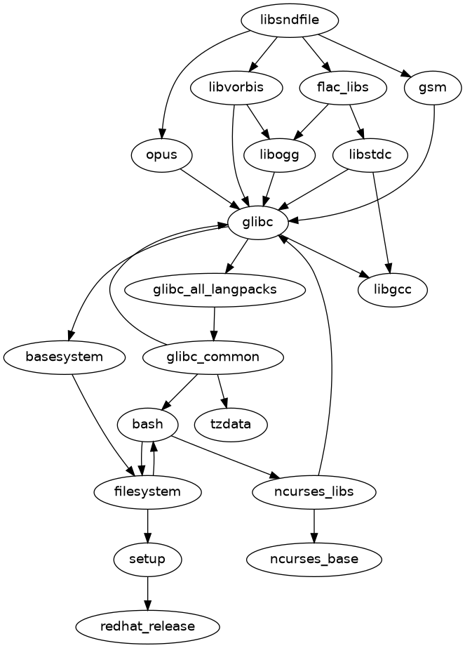
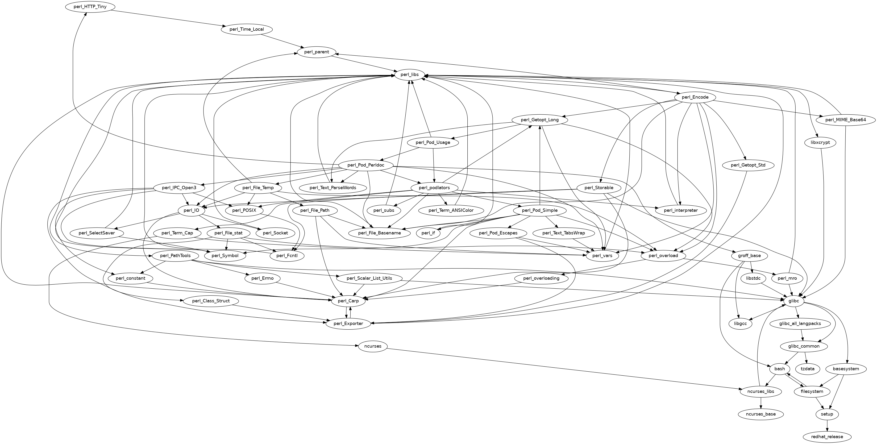
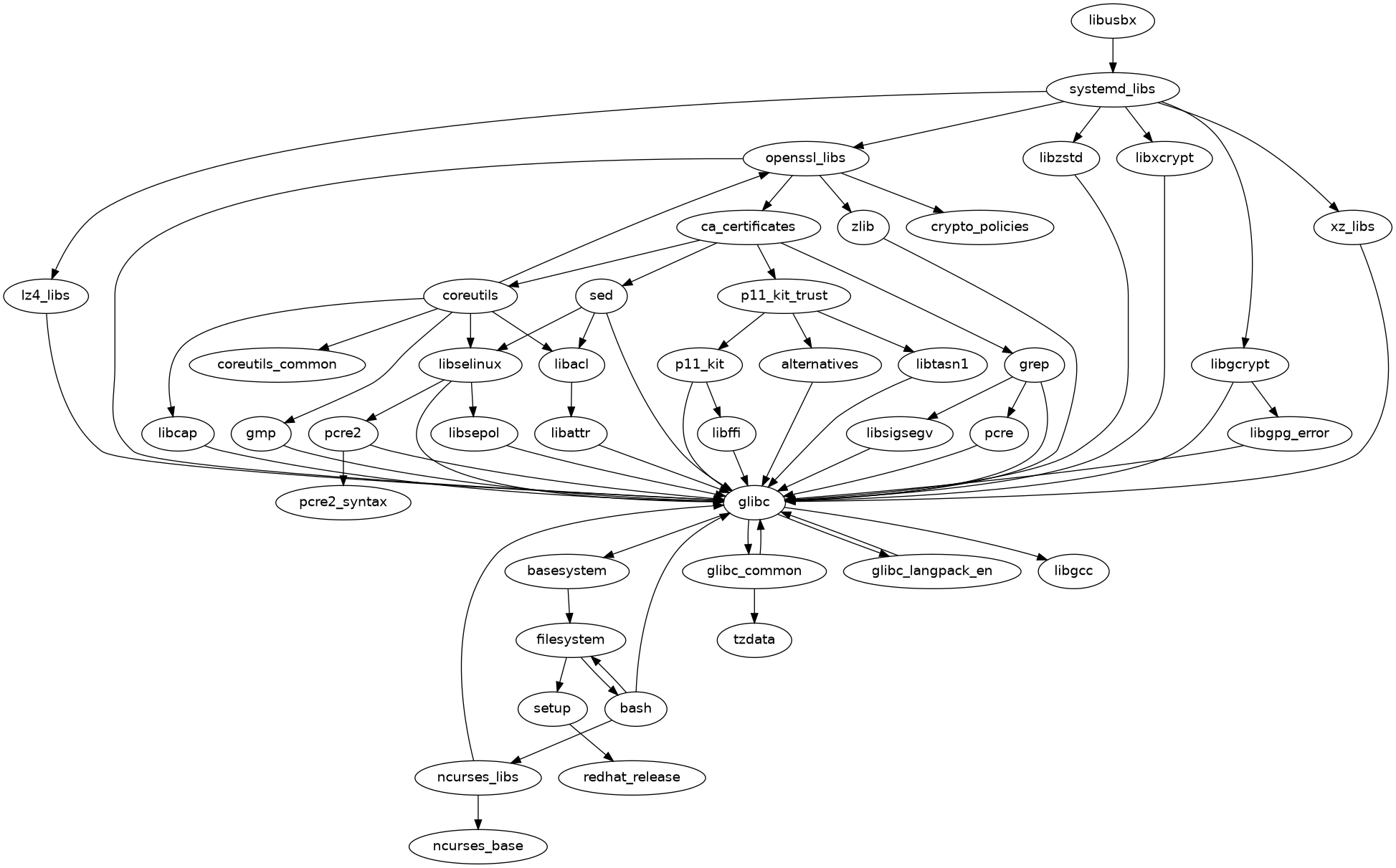
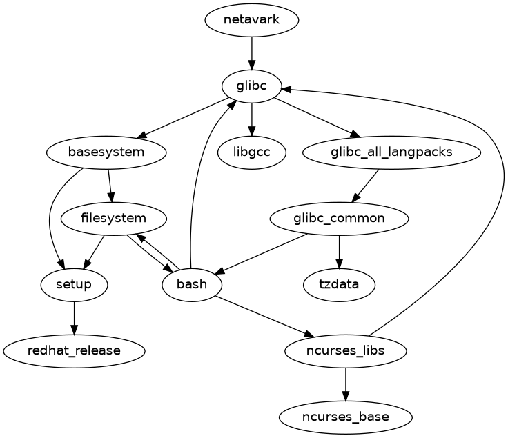
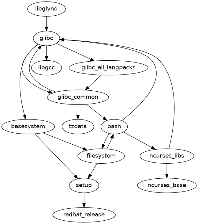
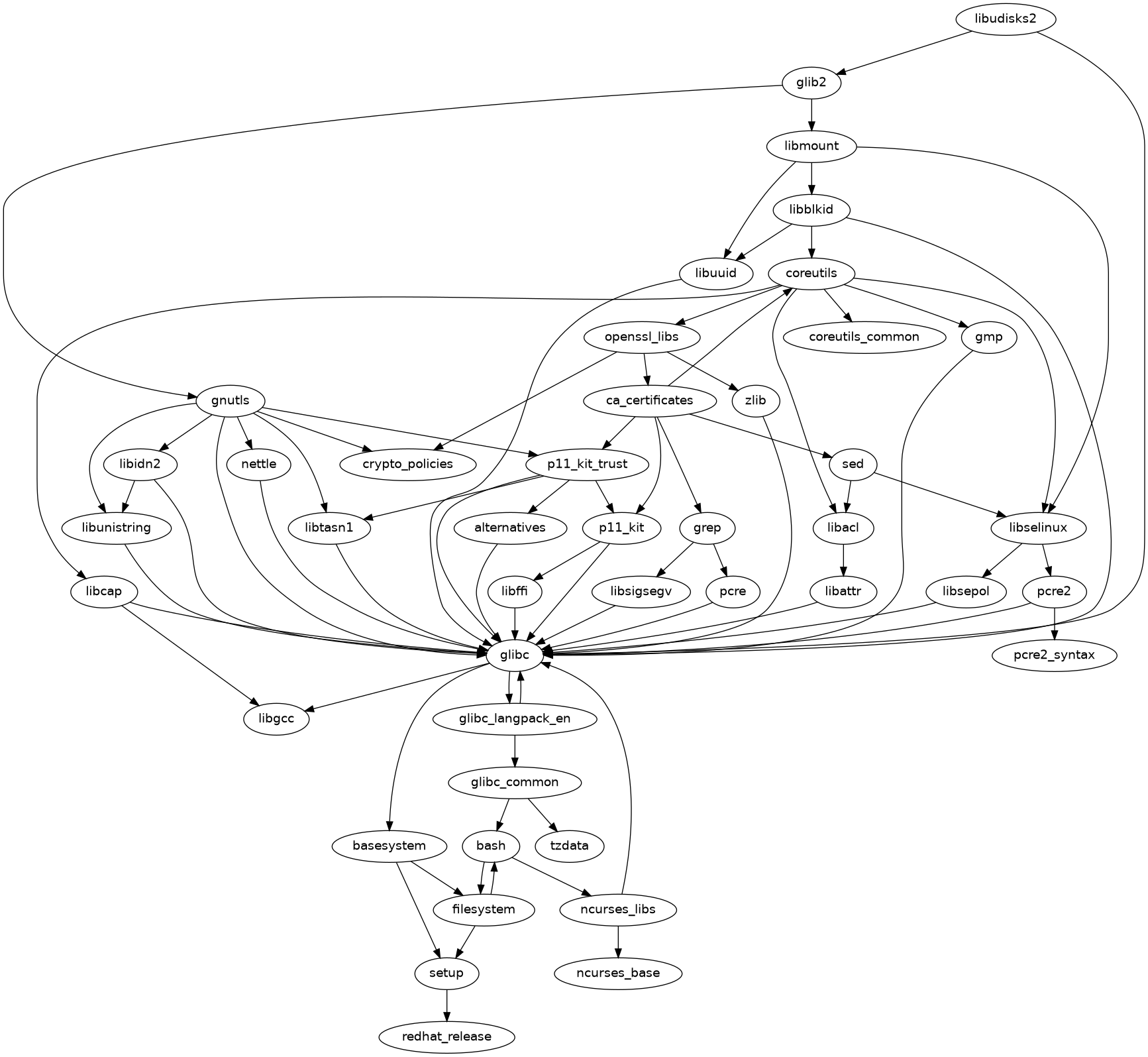
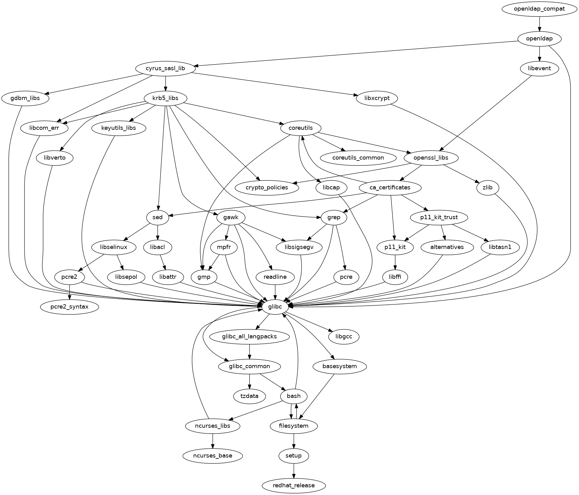
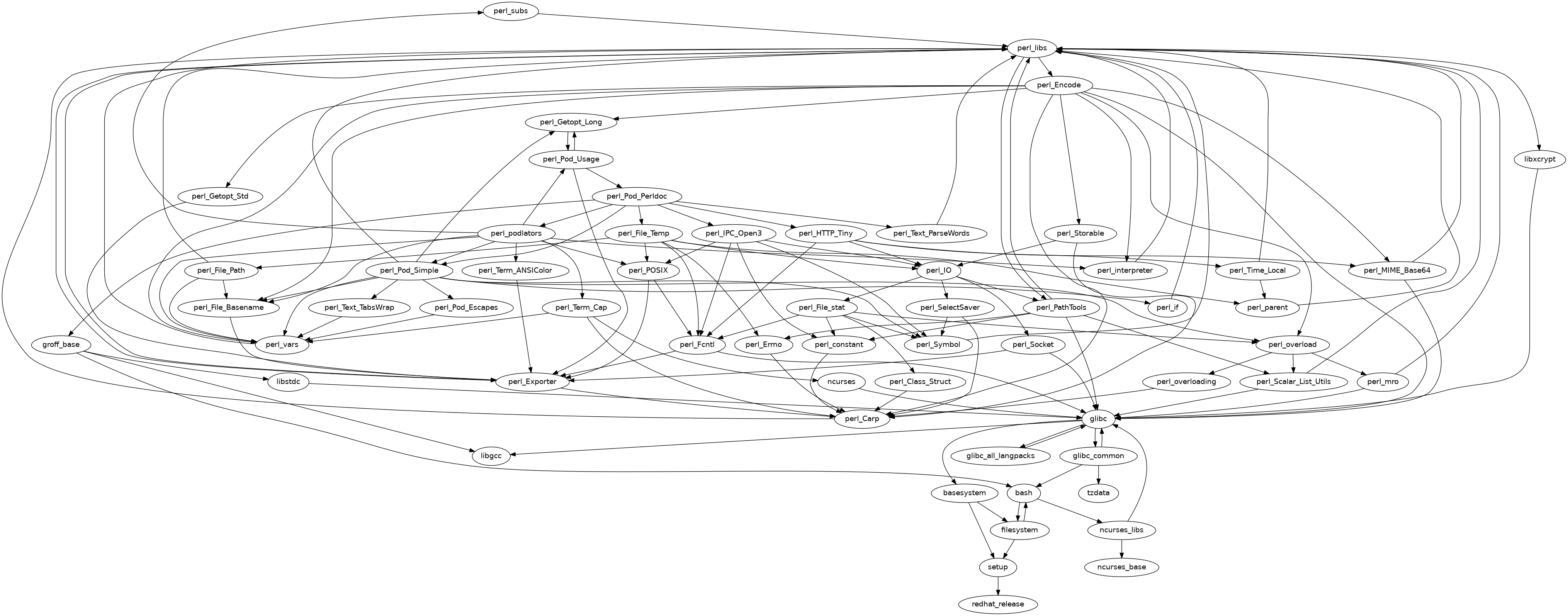
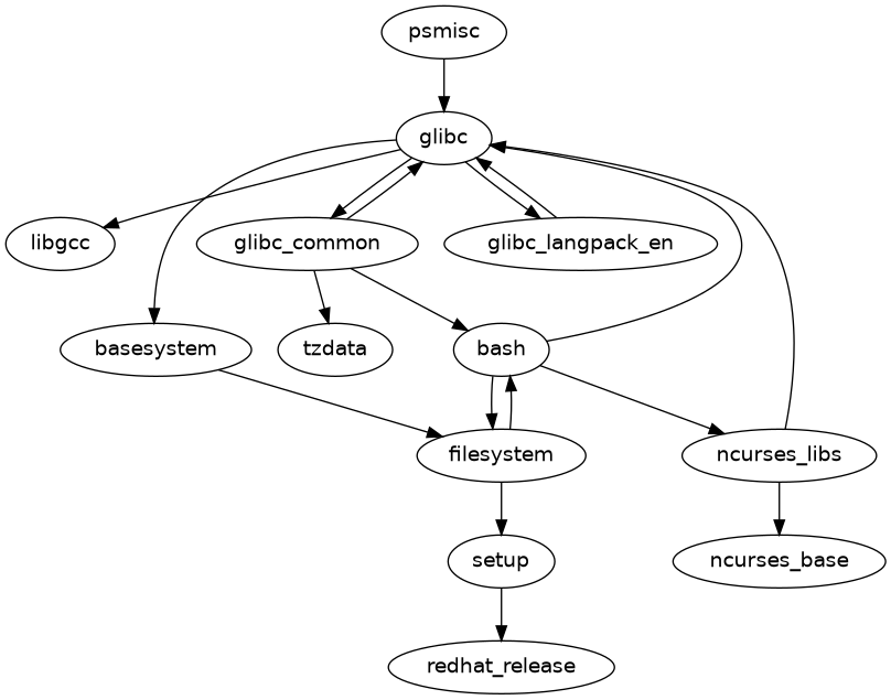
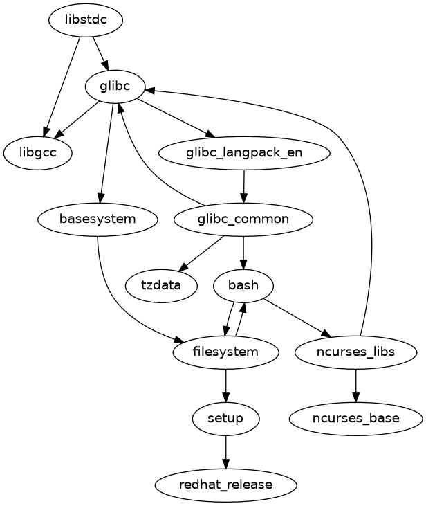
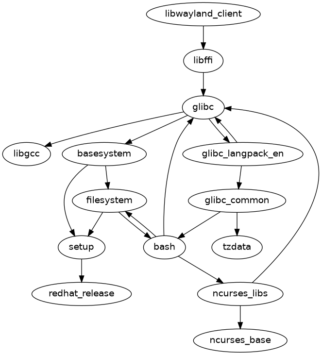
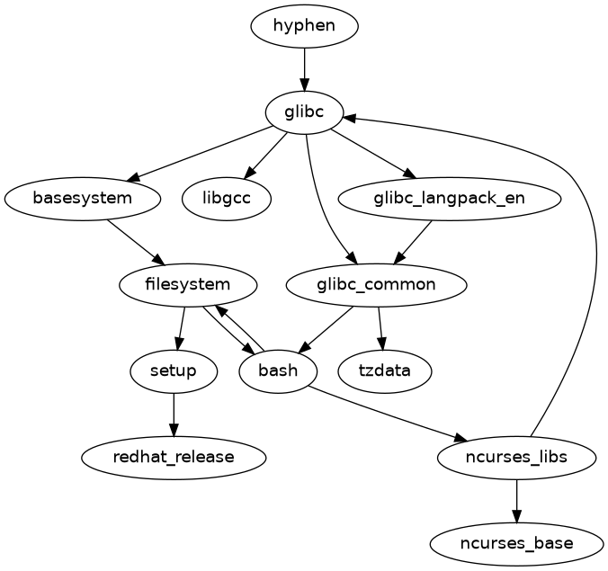
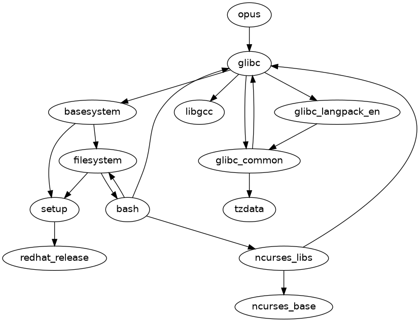
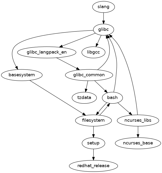
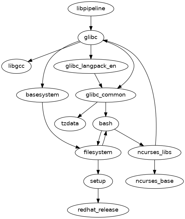
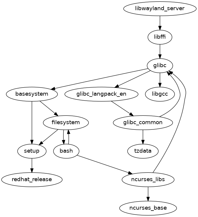
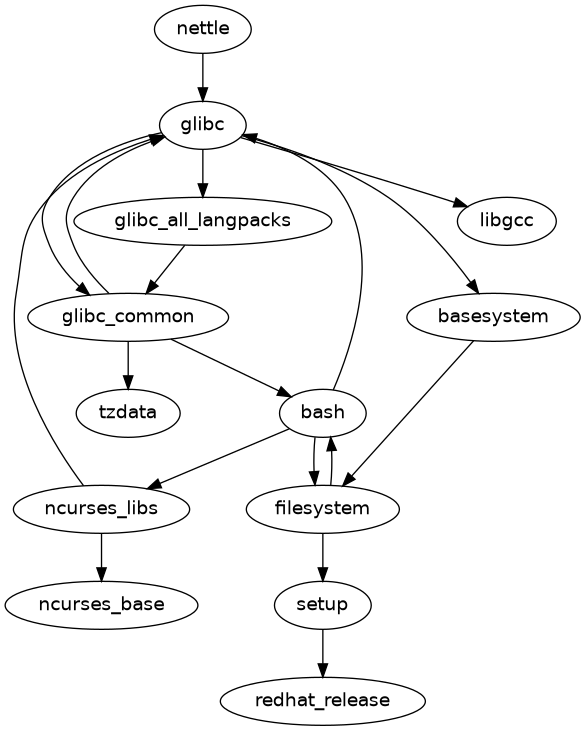
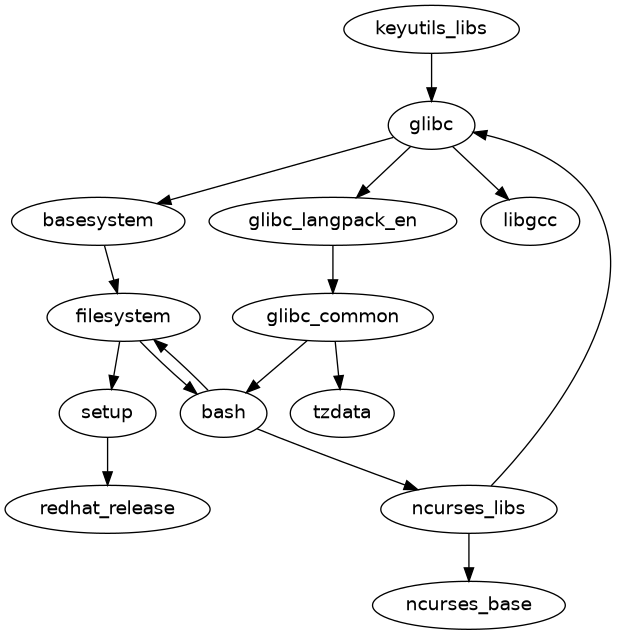
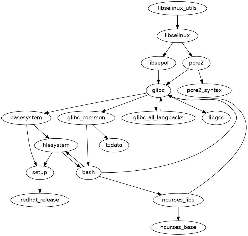
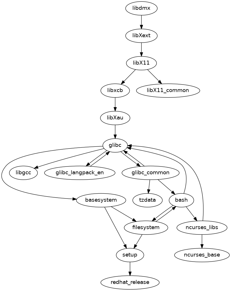
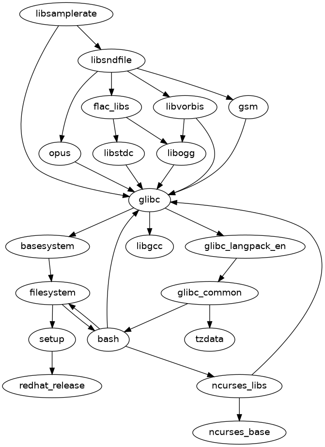
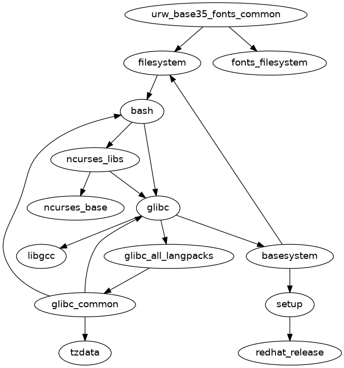
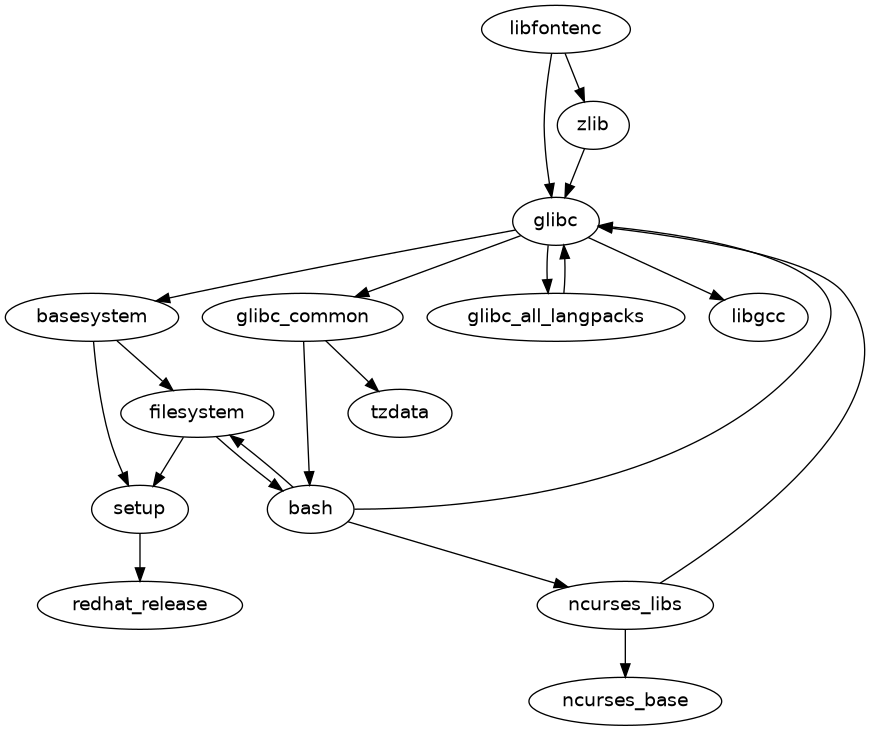
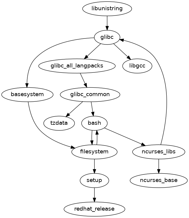
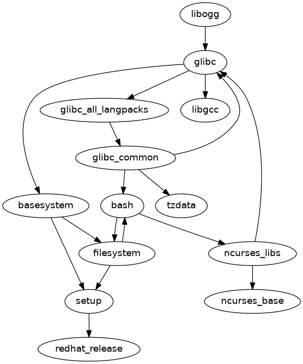
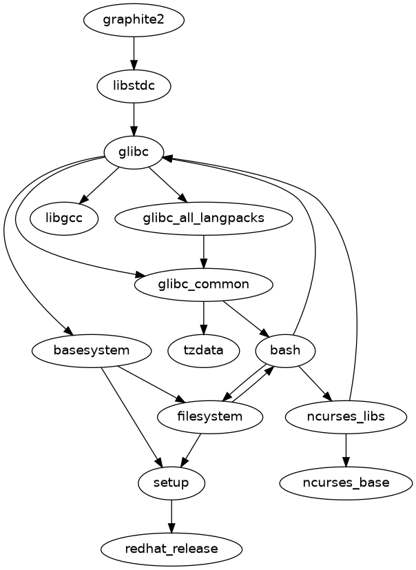
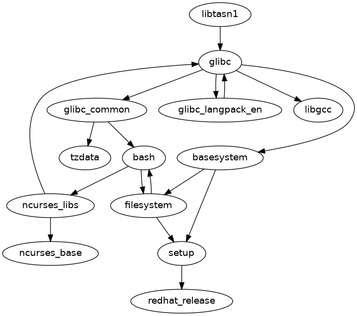
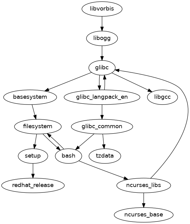
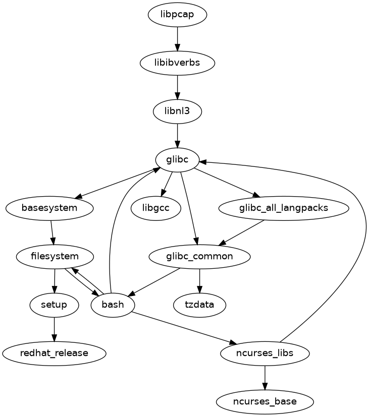
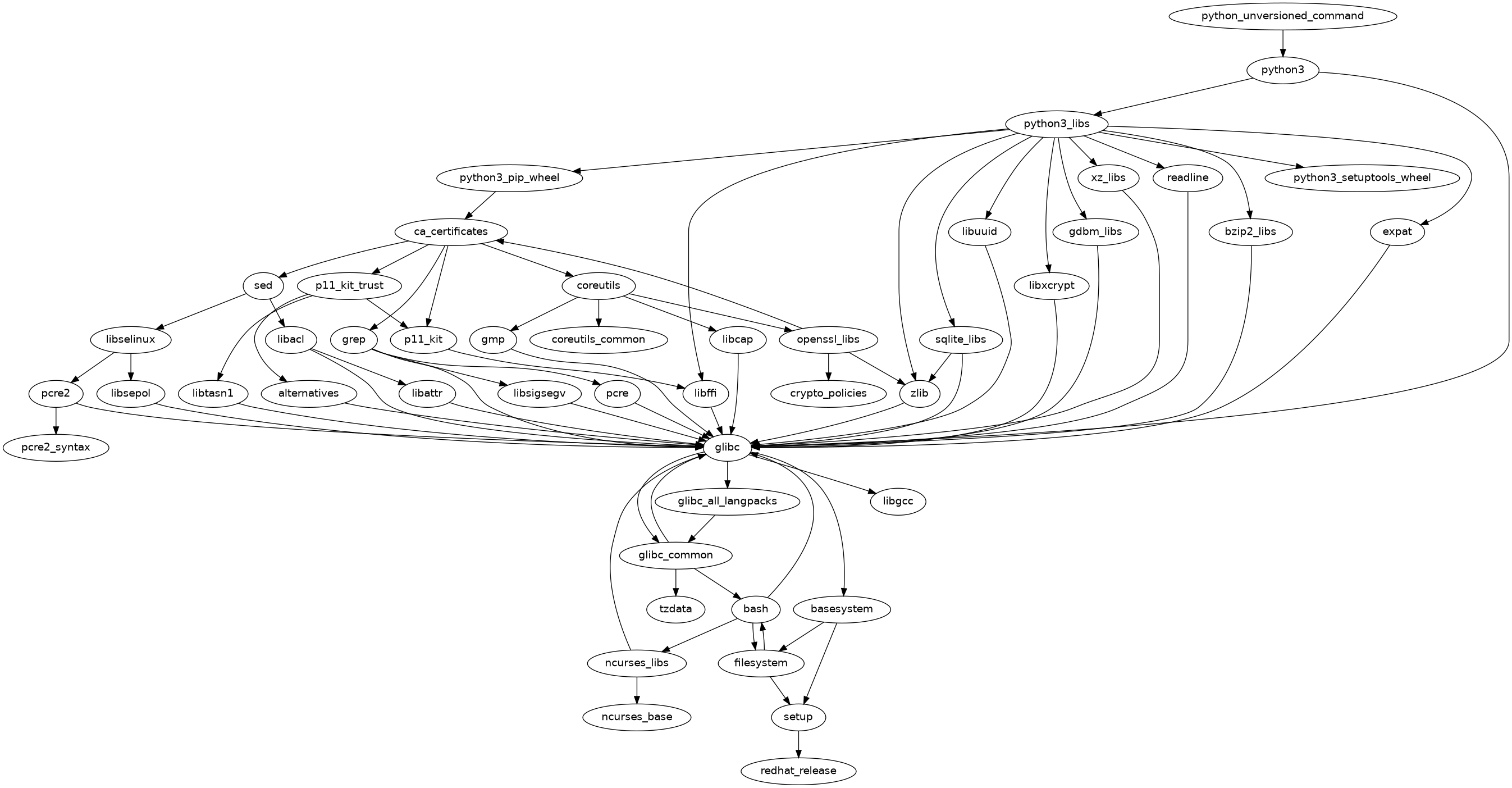
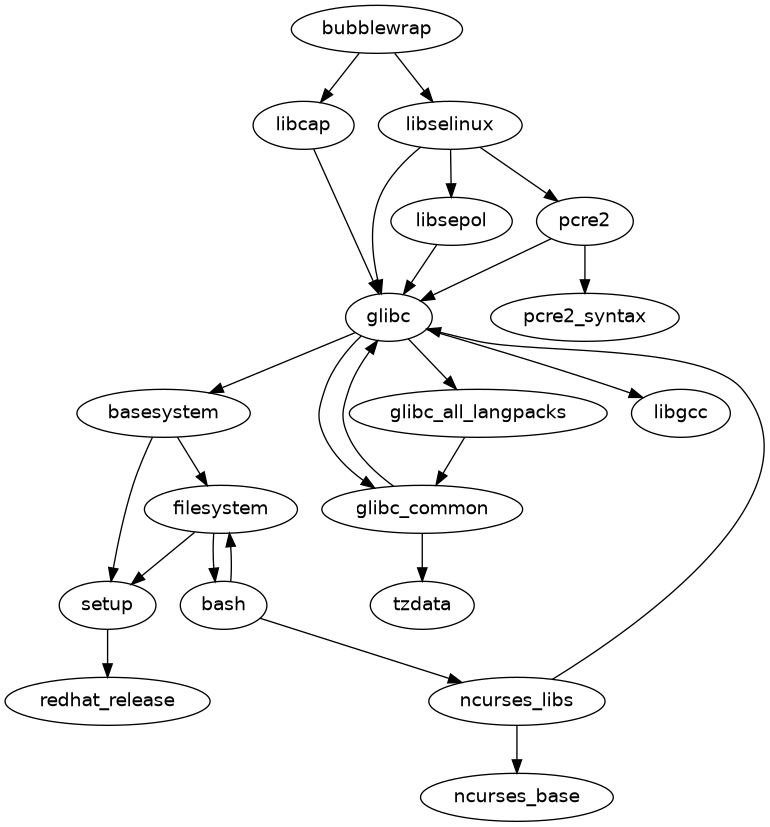
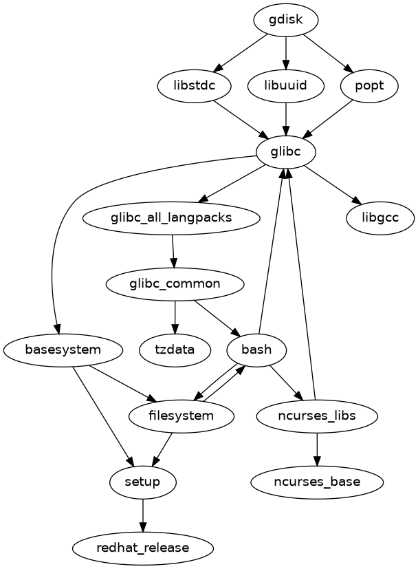
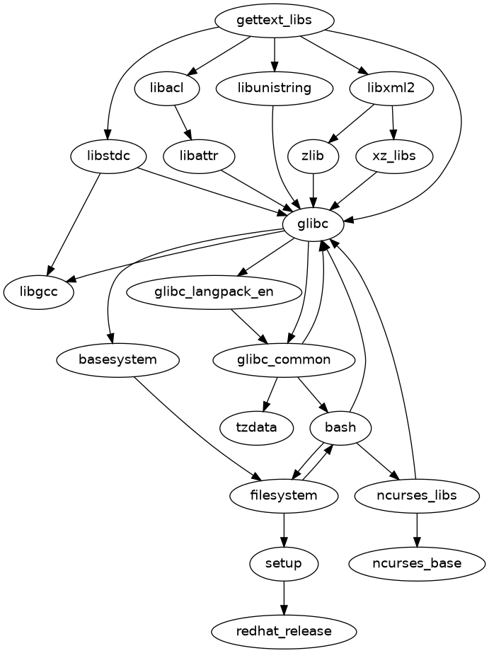
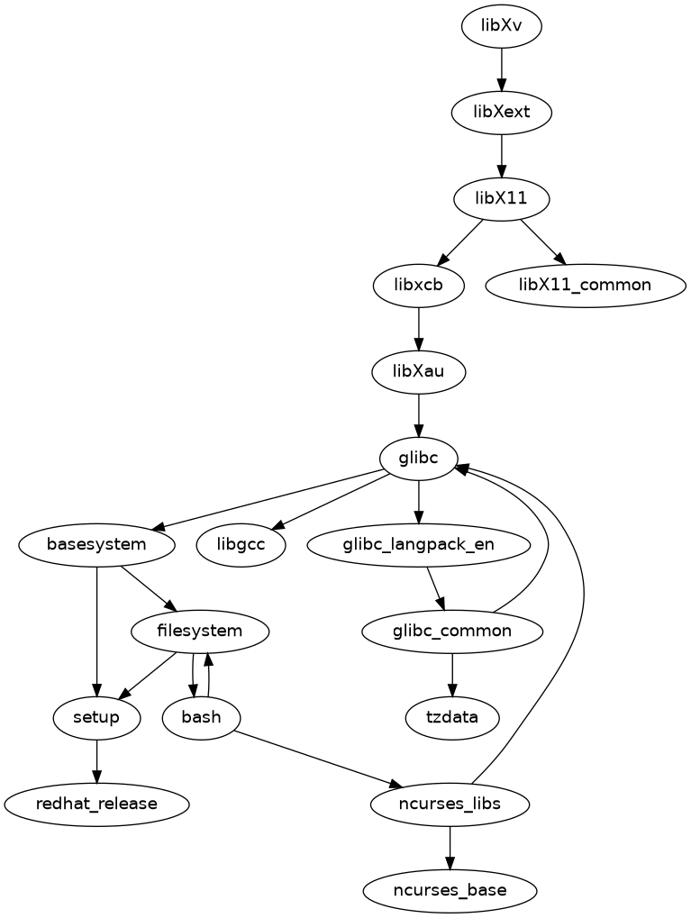
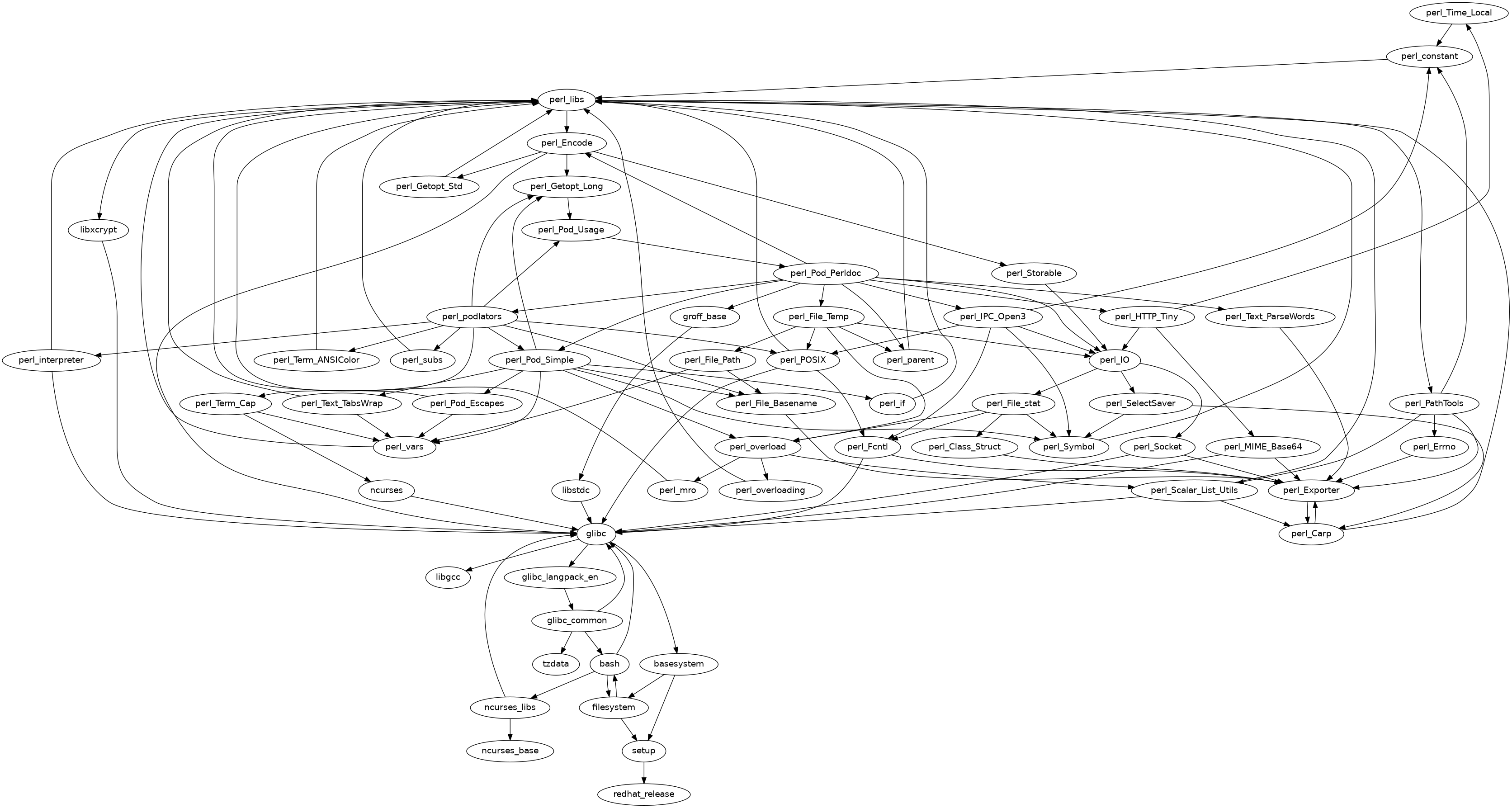
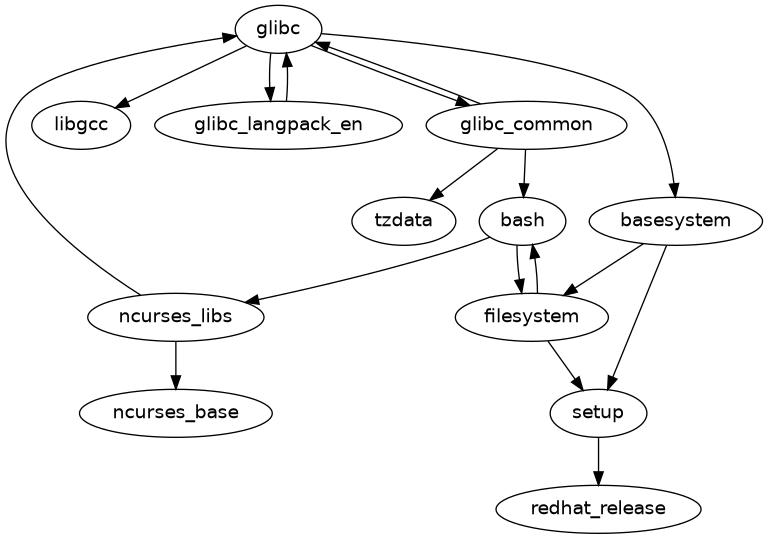
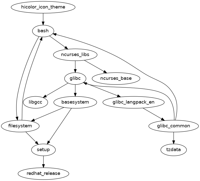
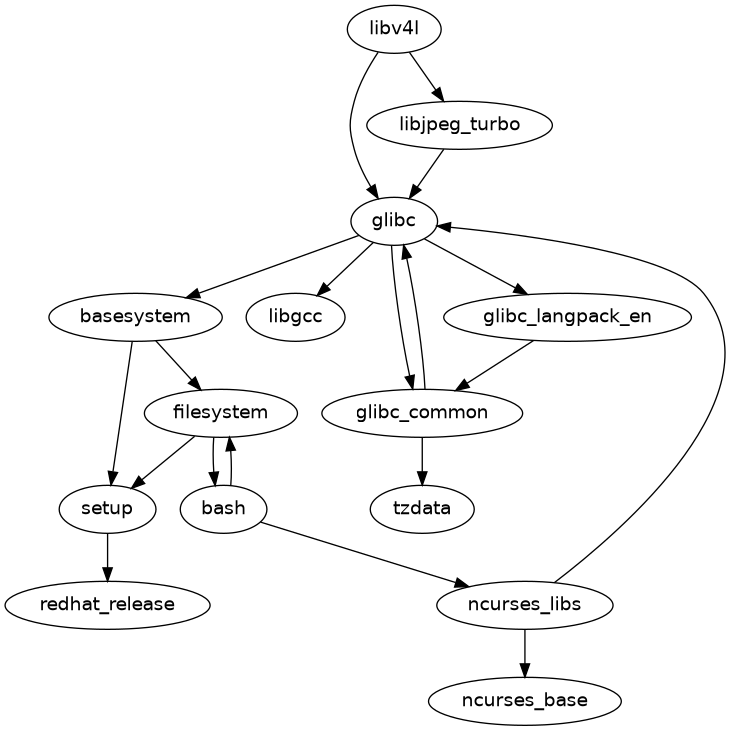
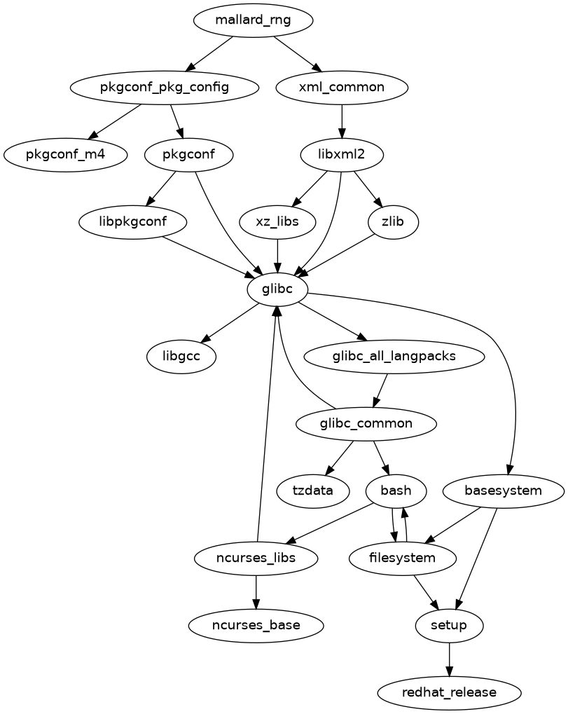
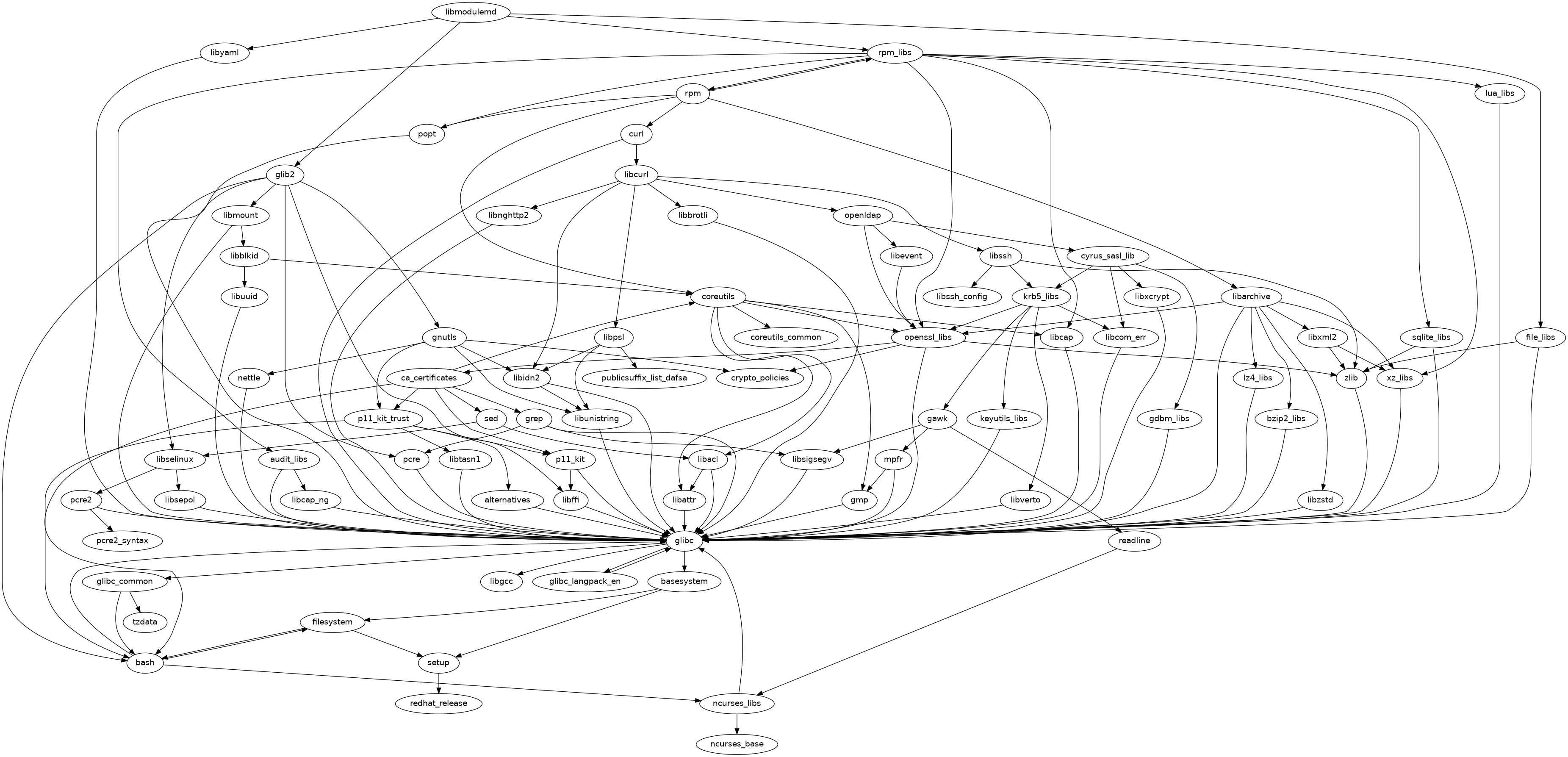
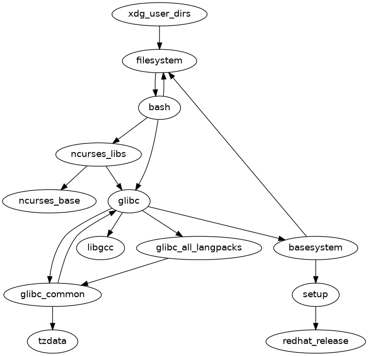
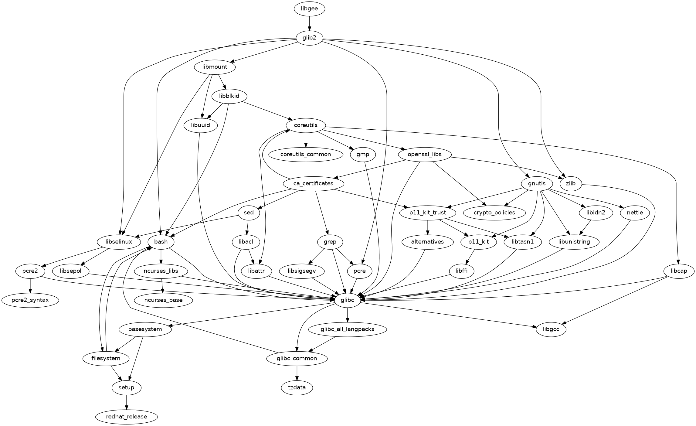
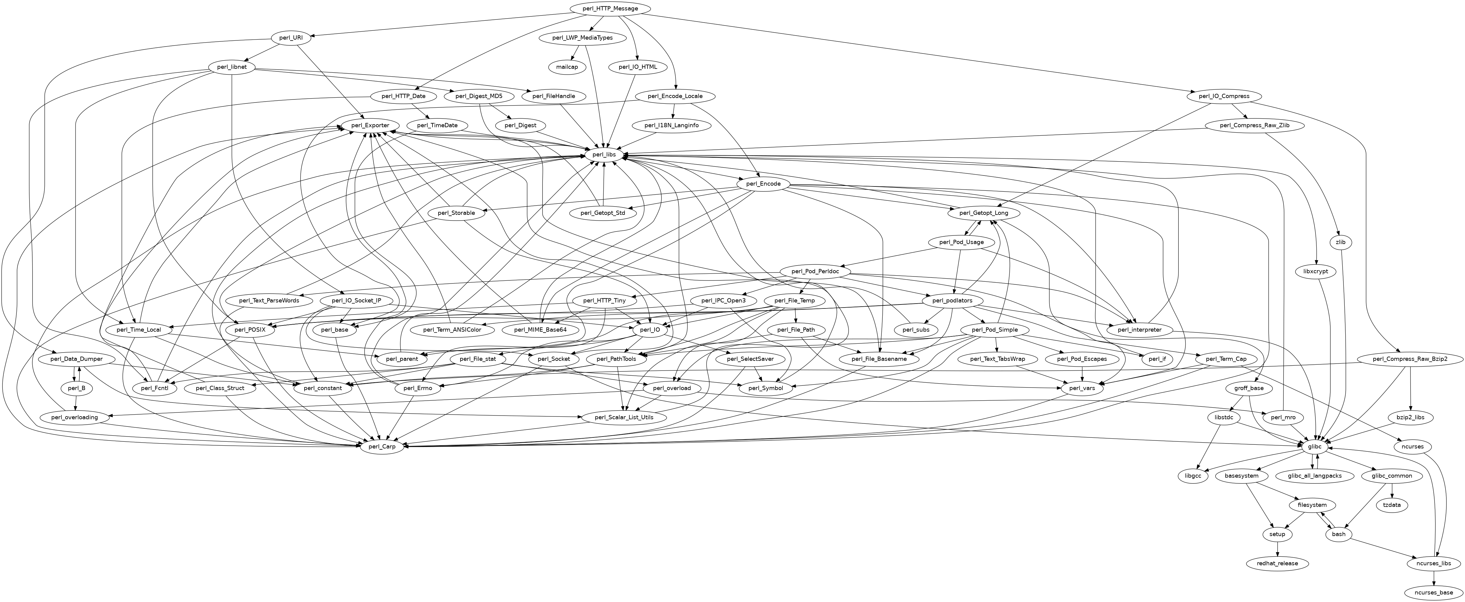
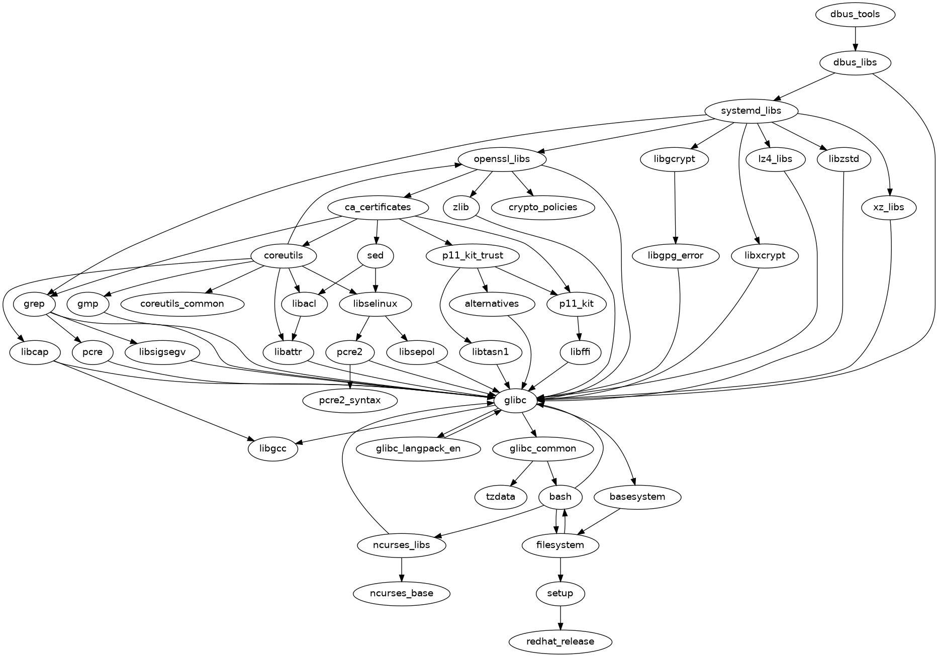
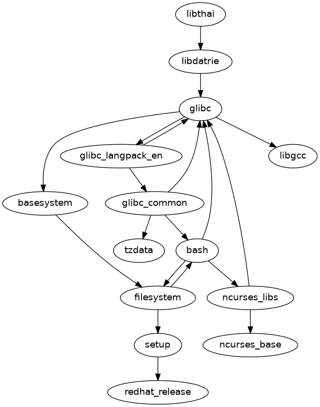
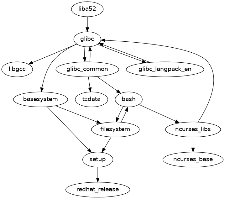
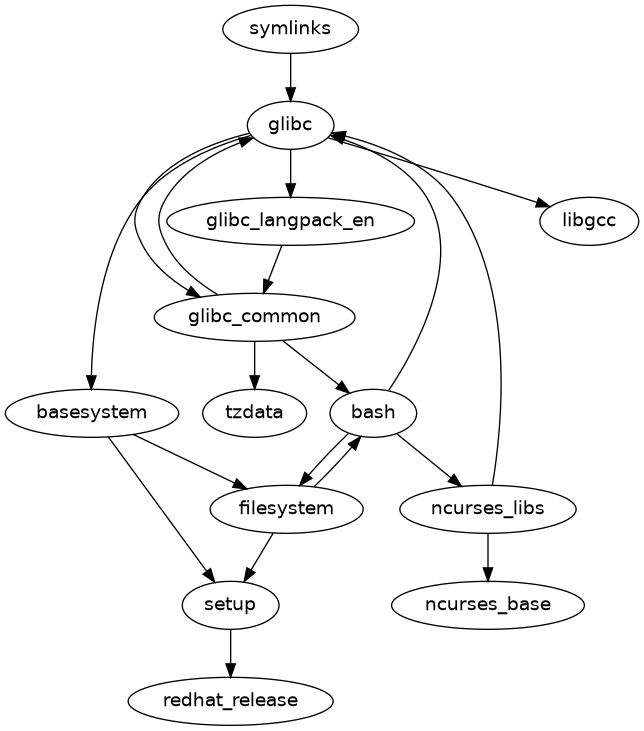
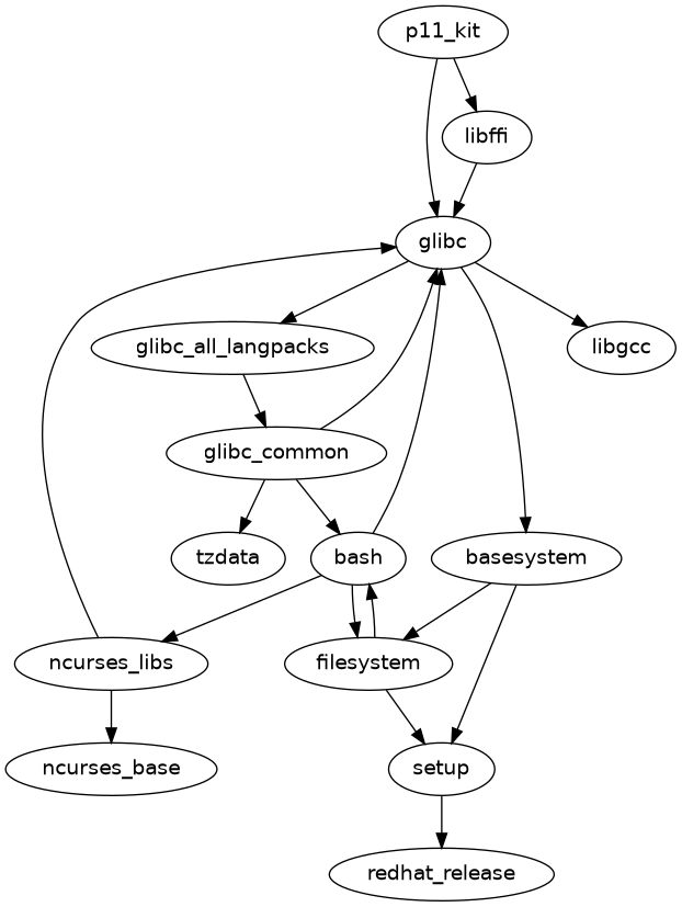
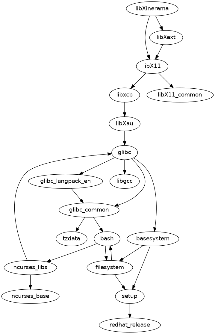
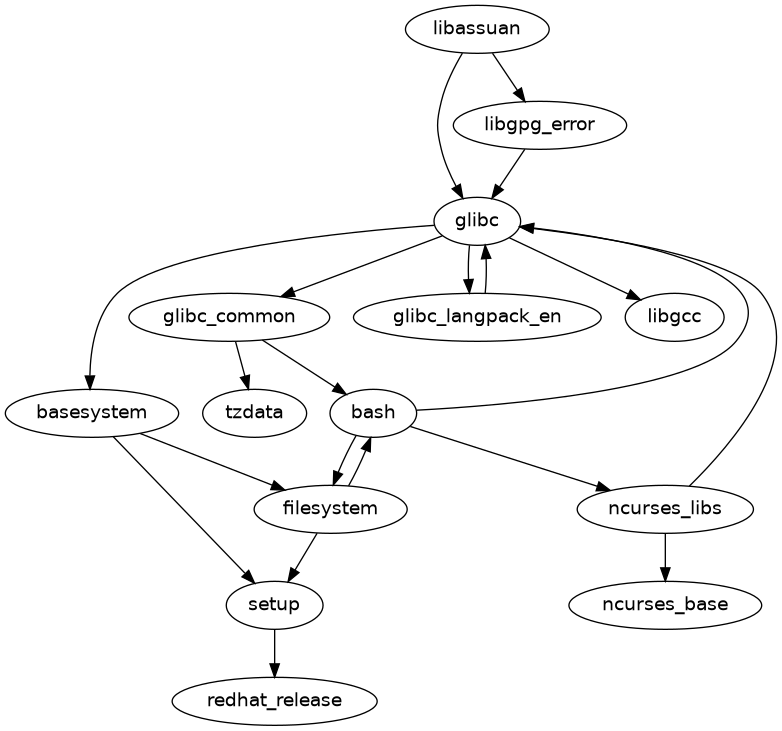
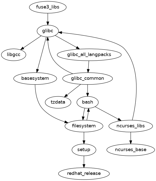
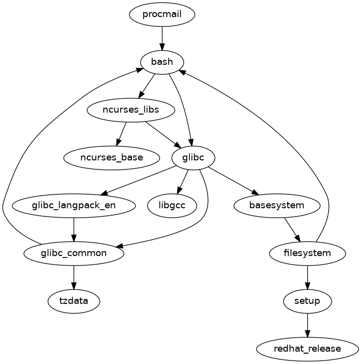
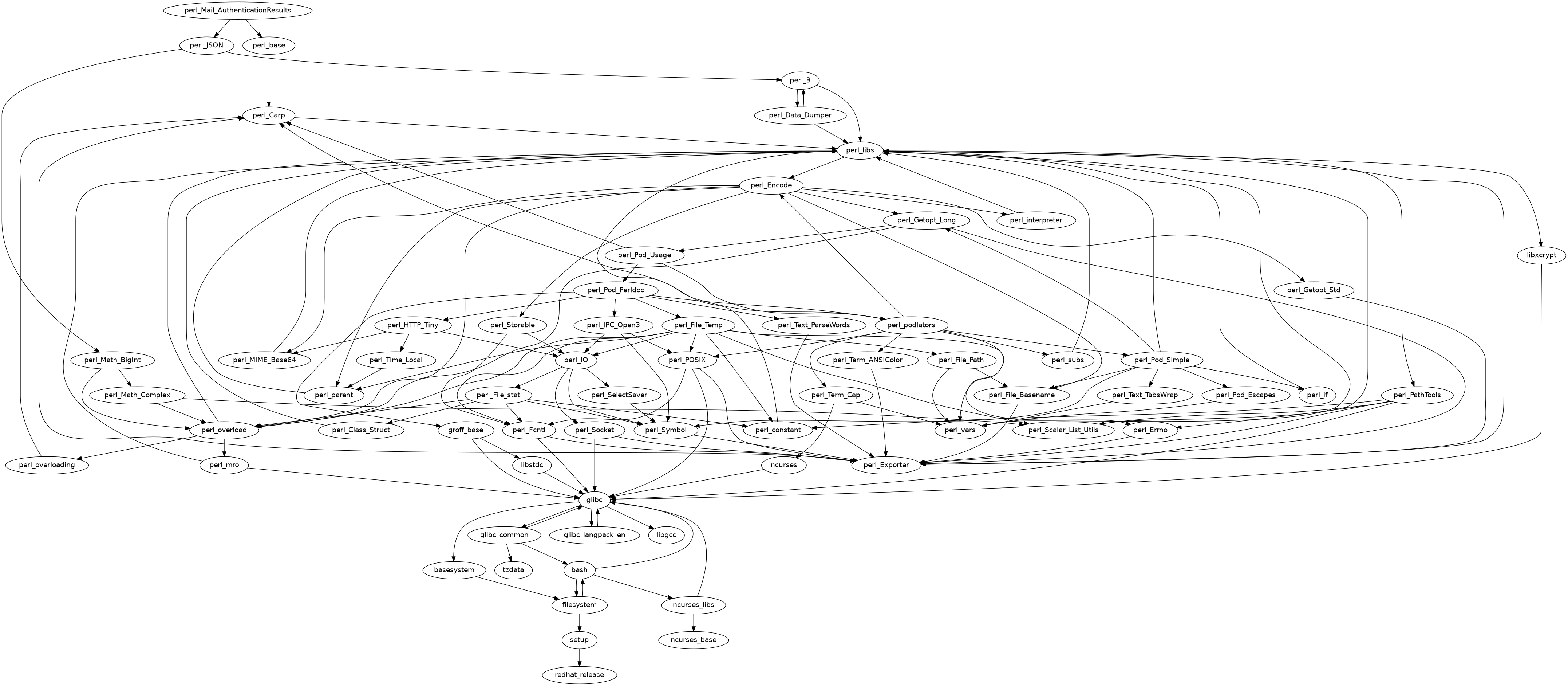
  50. basesystem
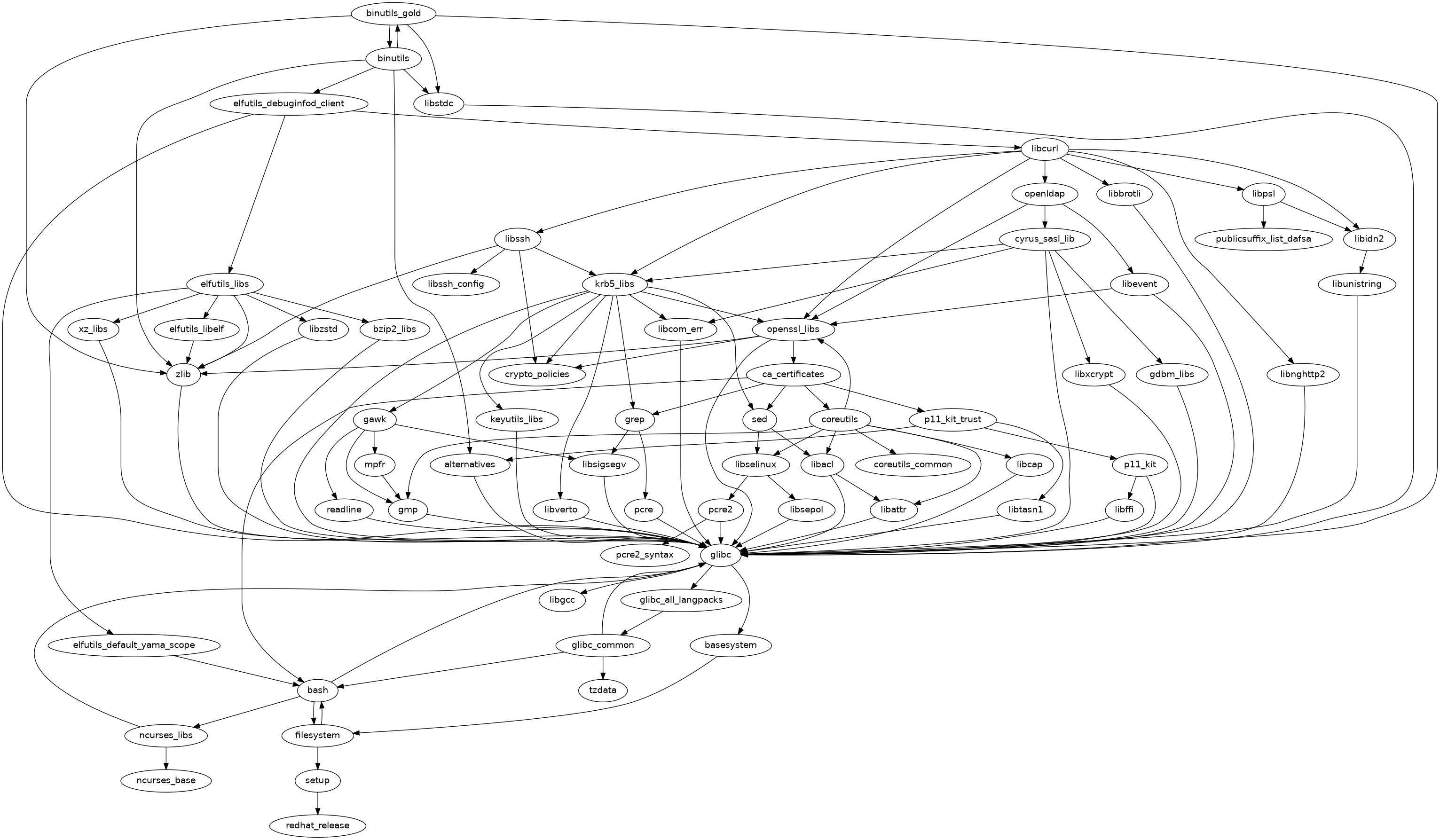
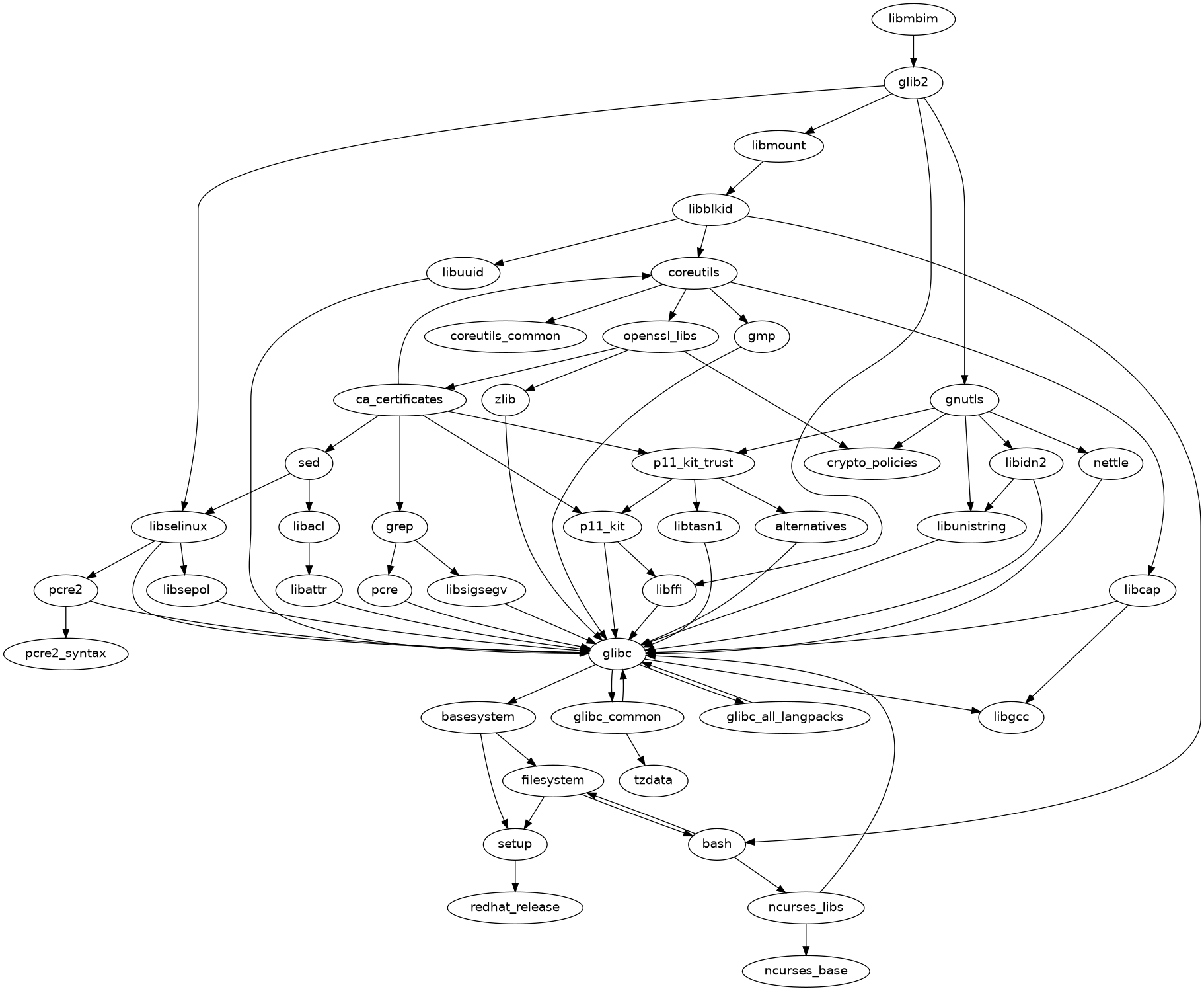
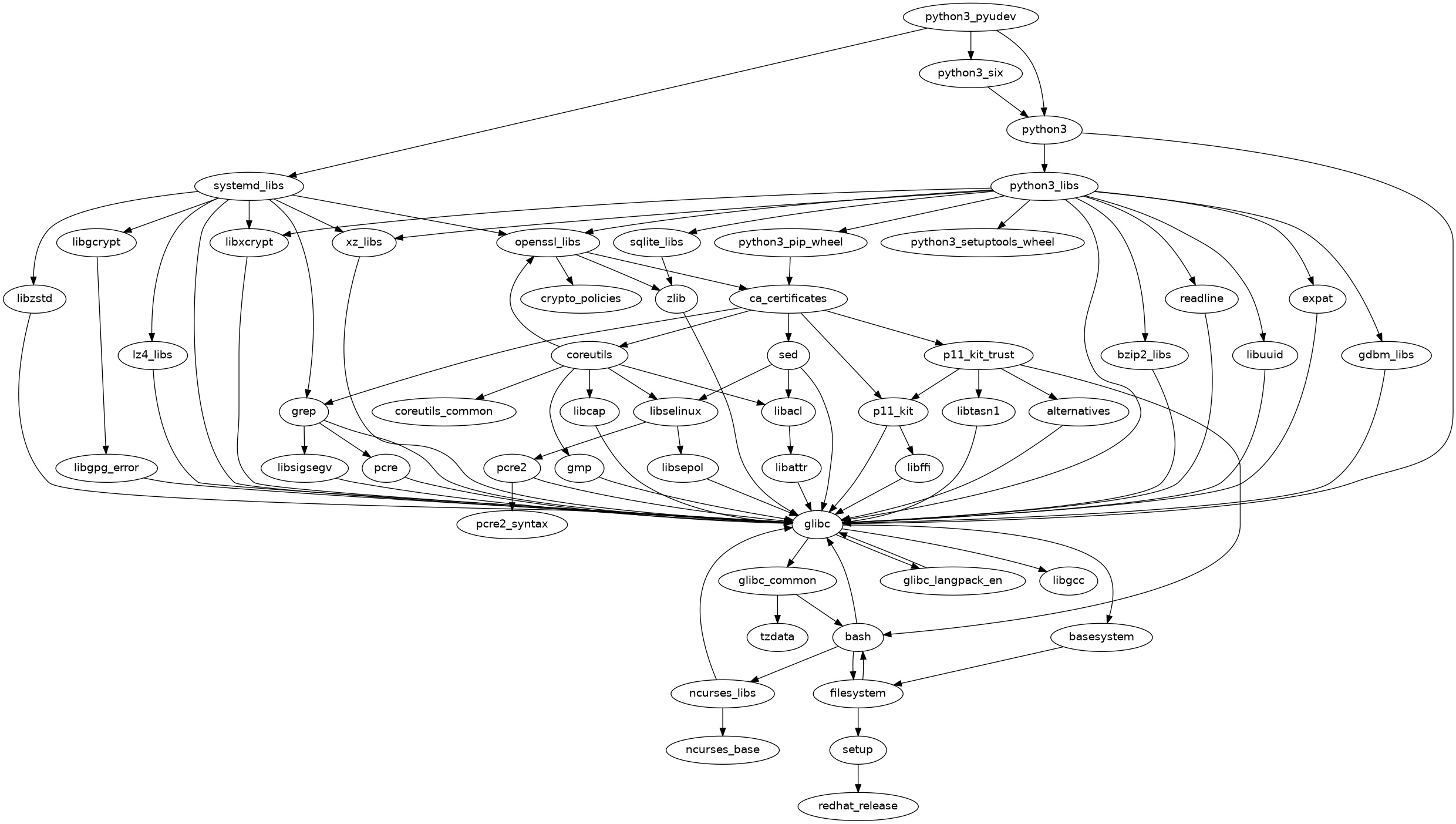
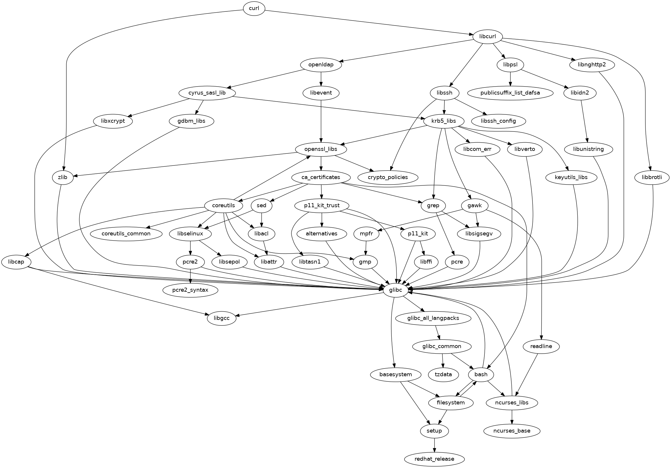
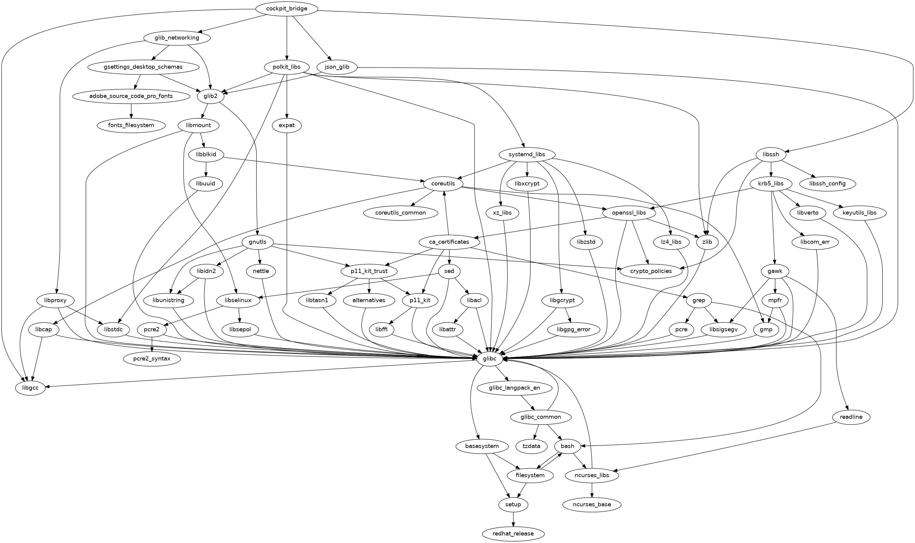
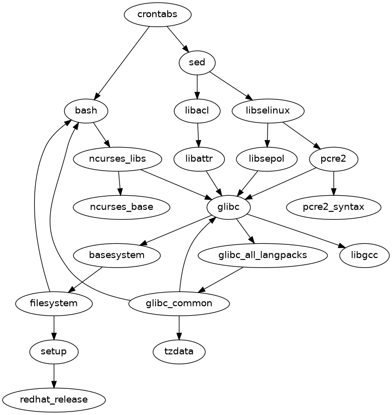
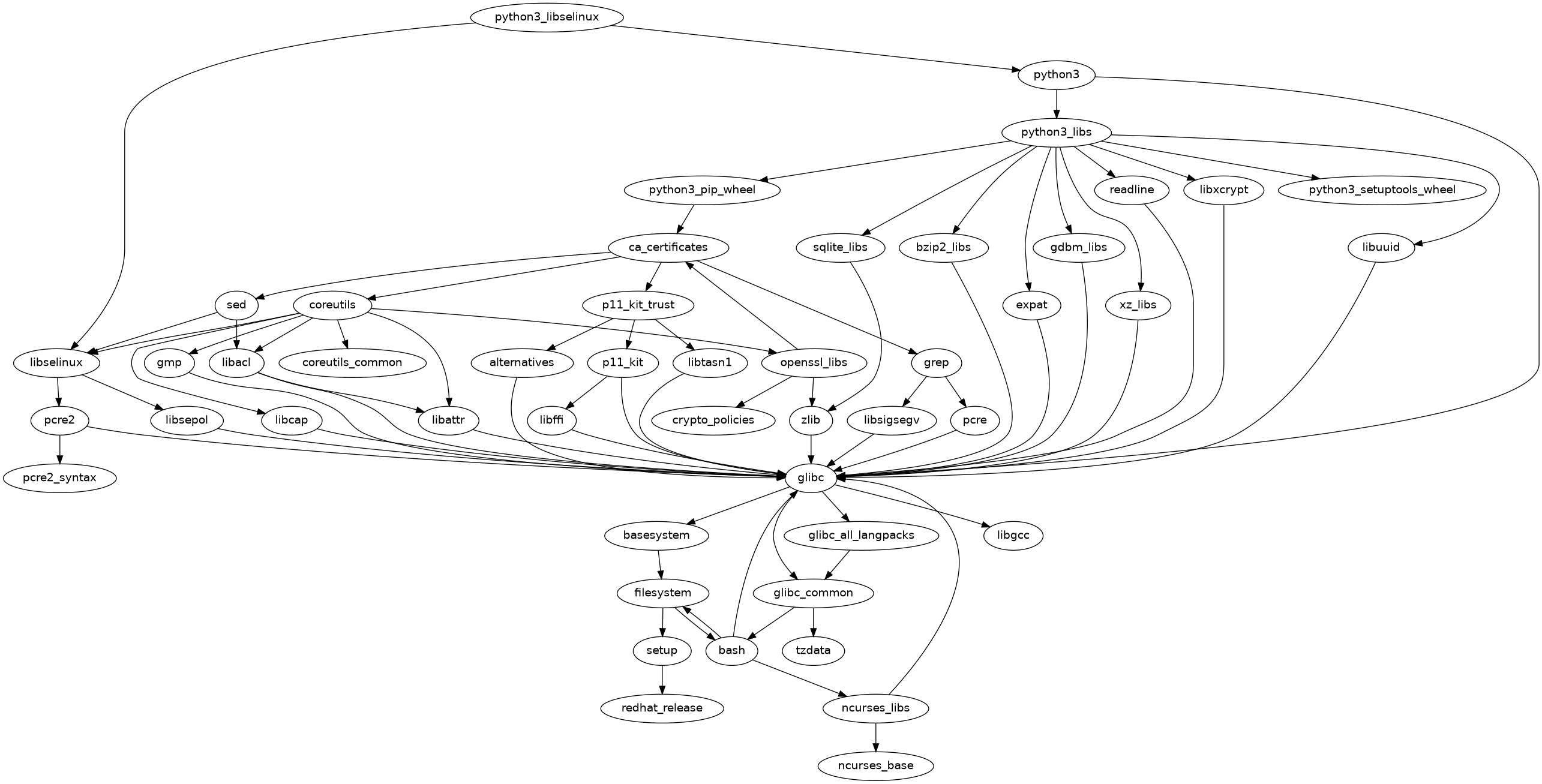
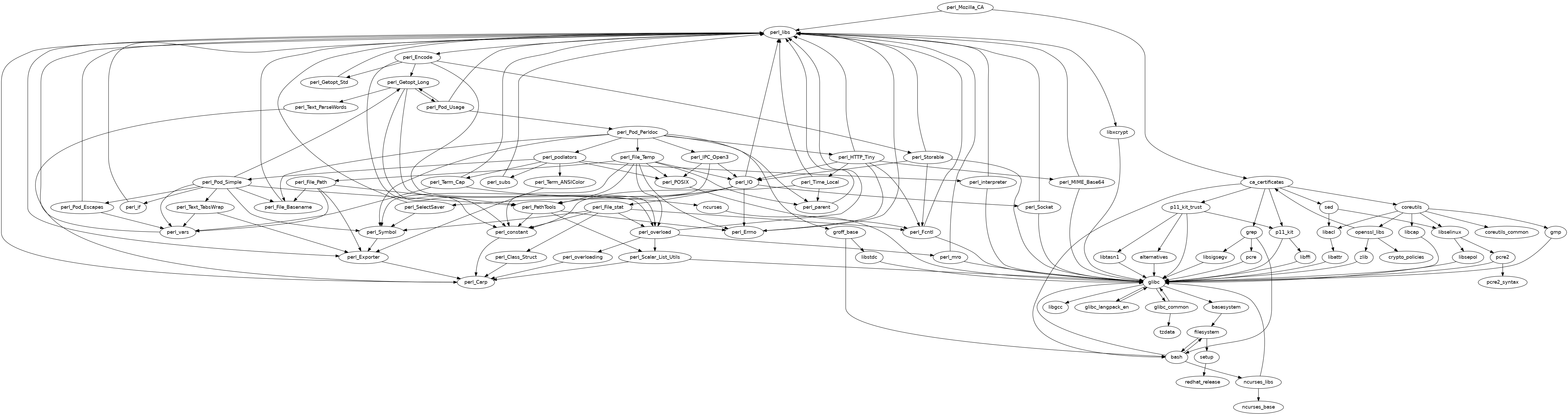
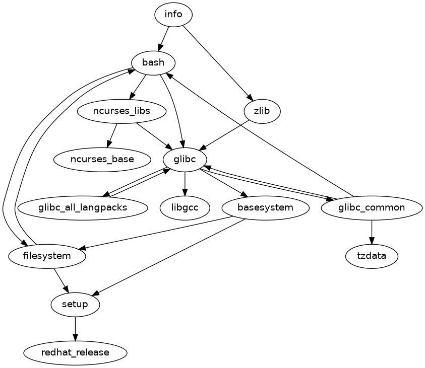
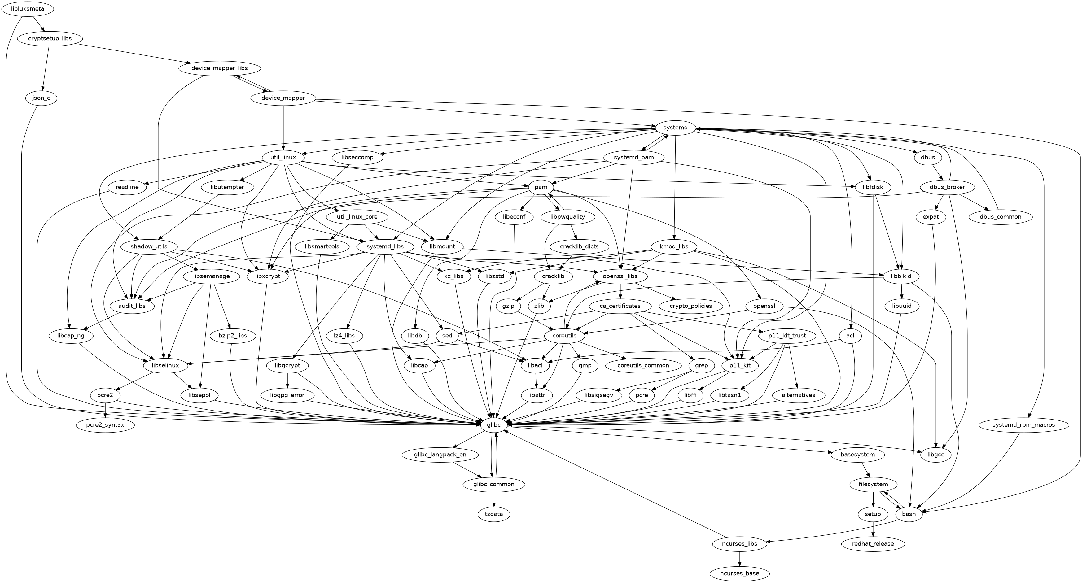
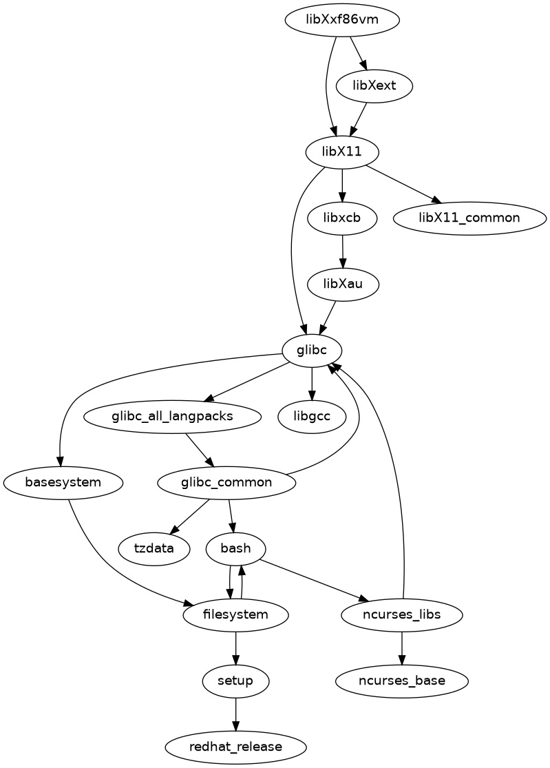
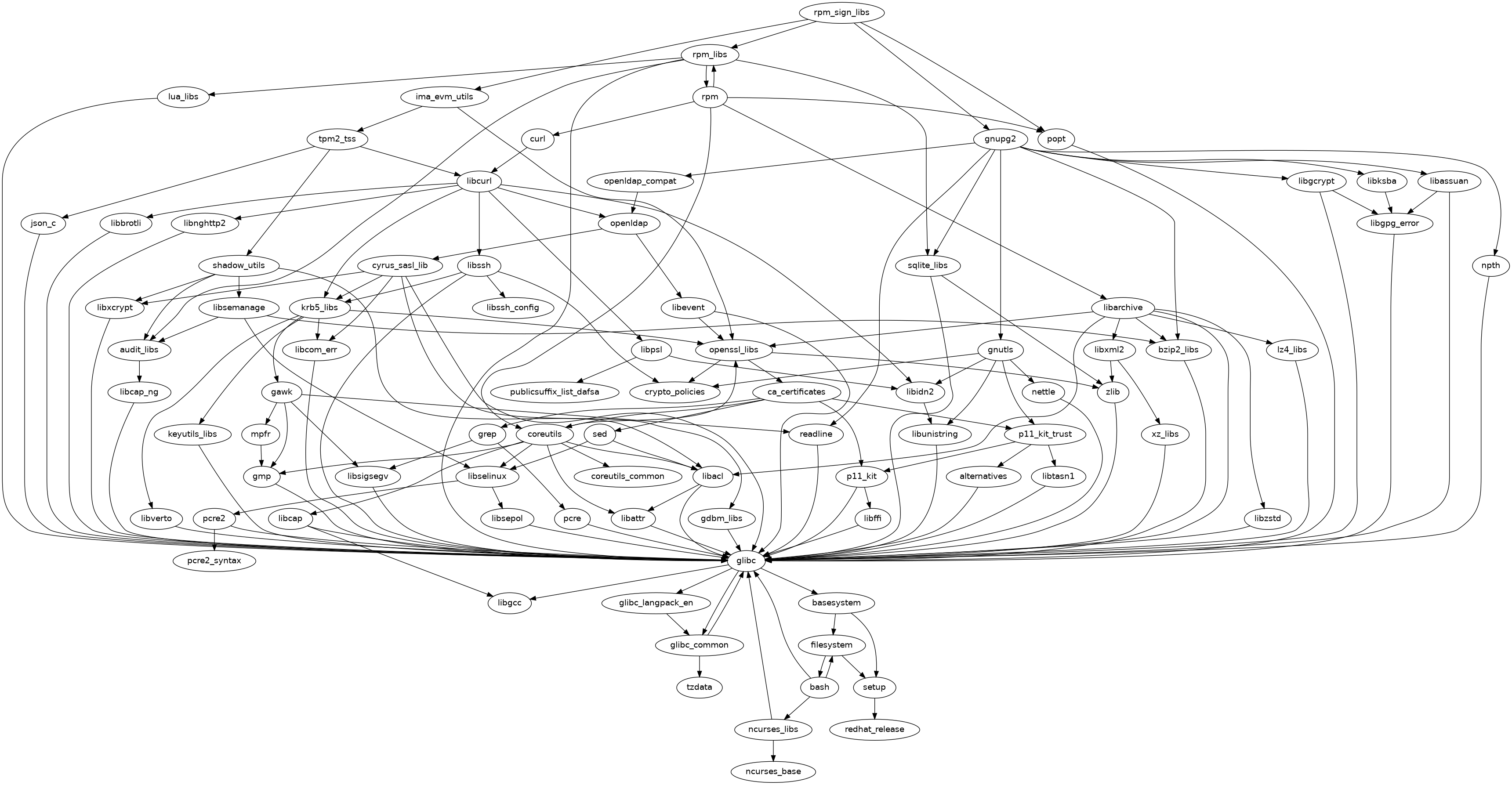
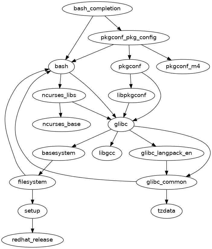
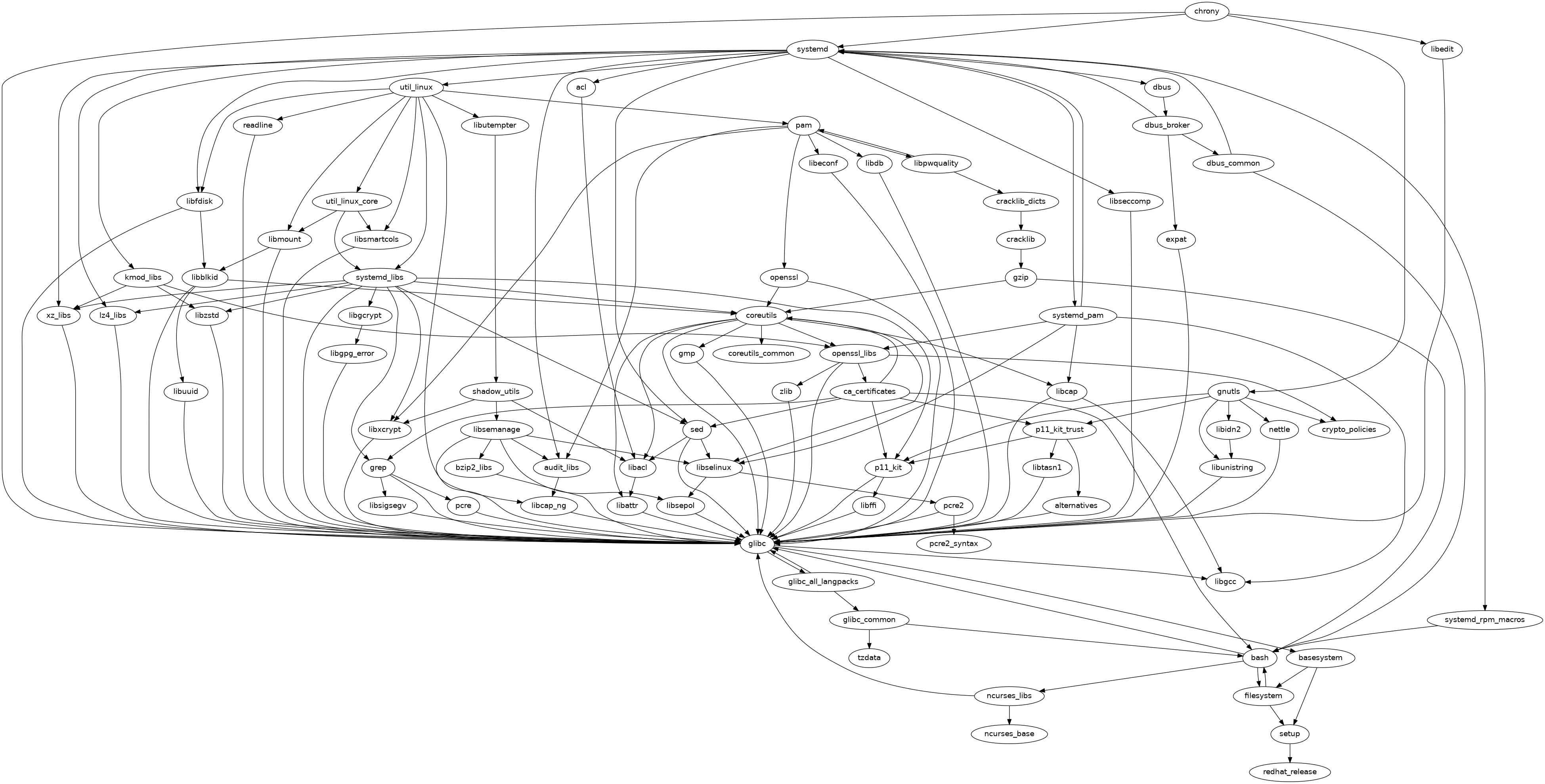
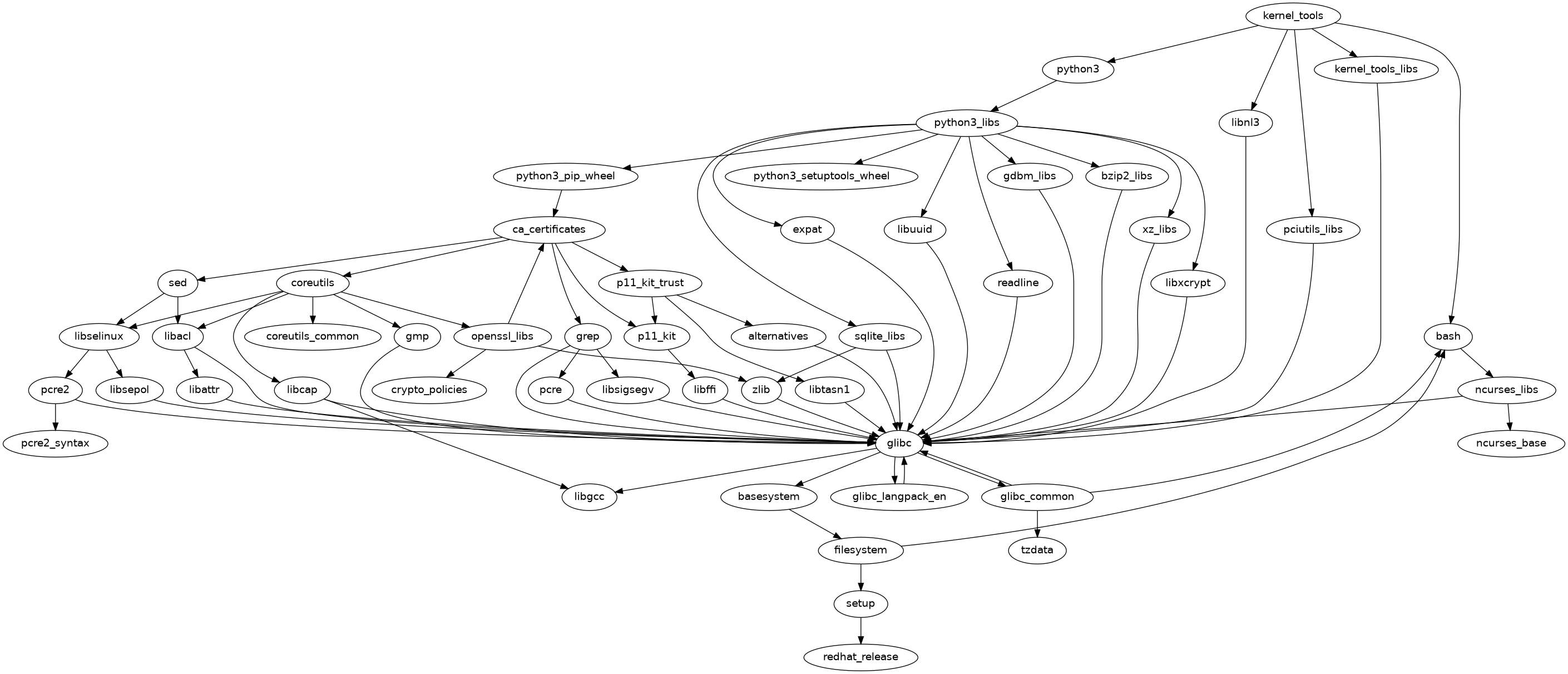
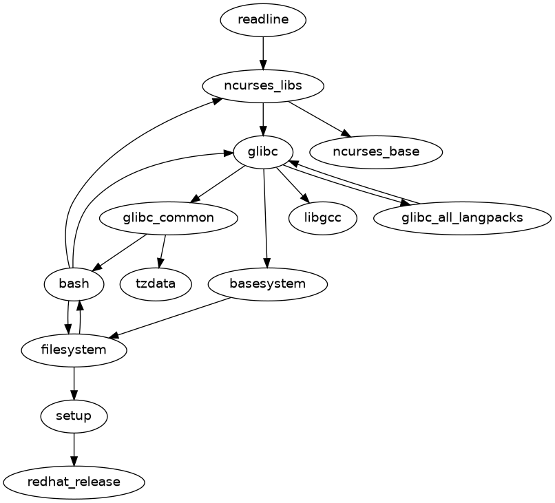
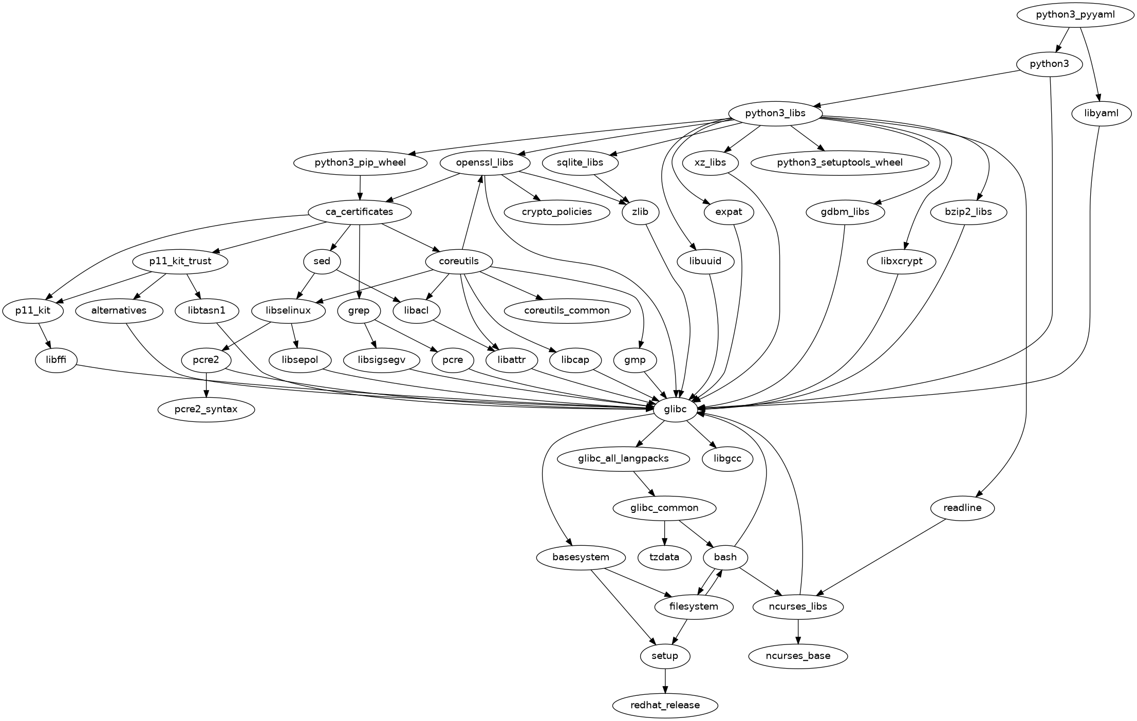
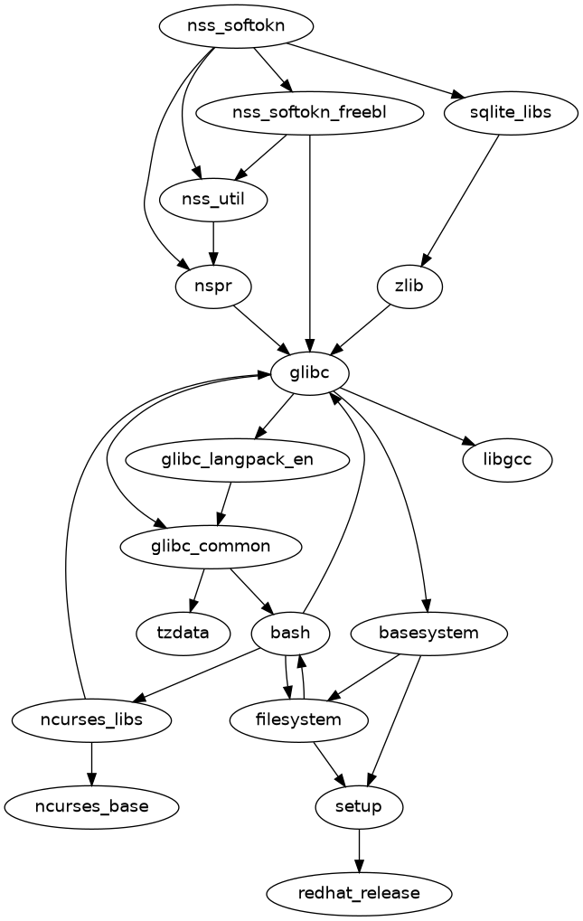
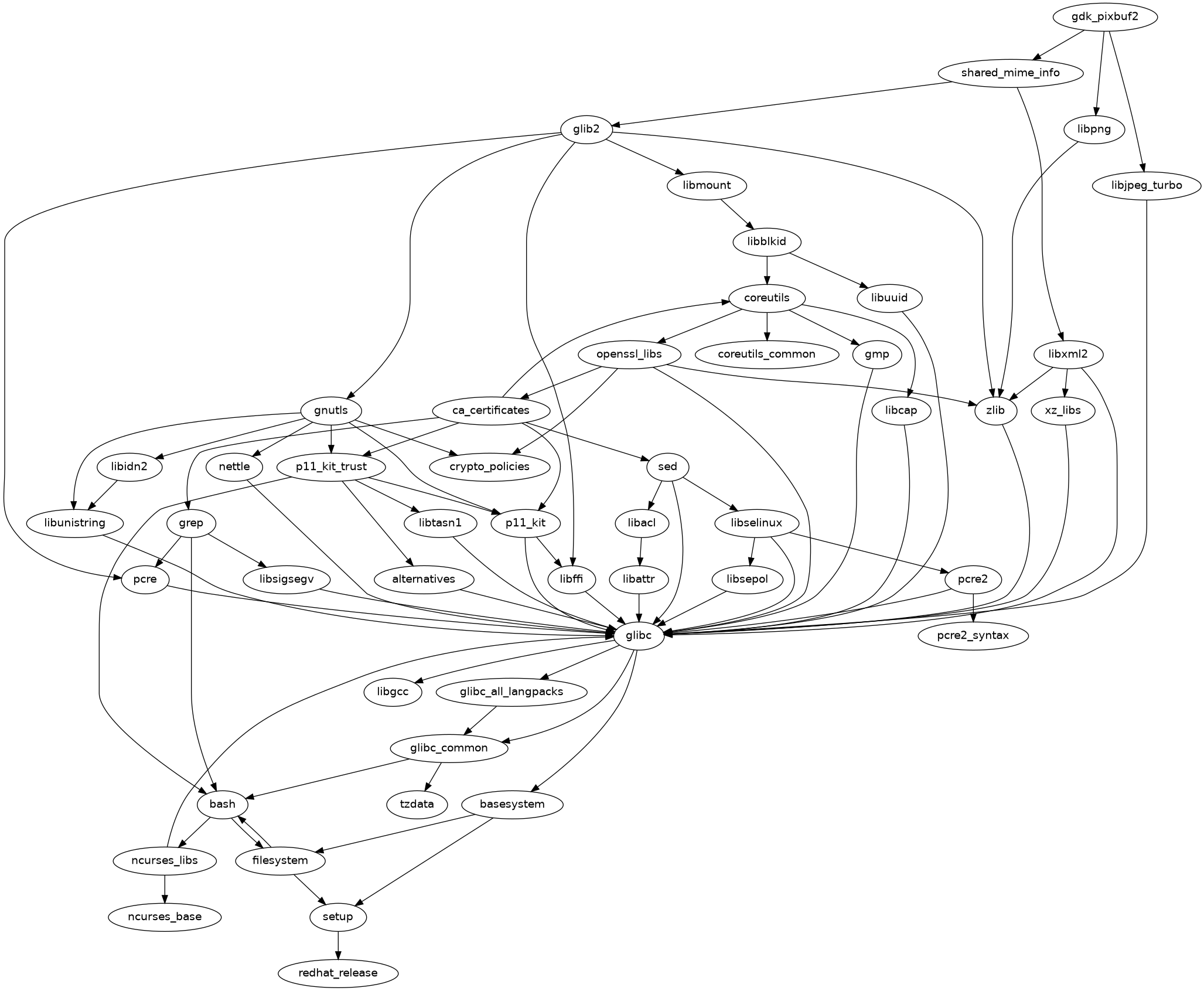
  51. bash
  52. bash-completion
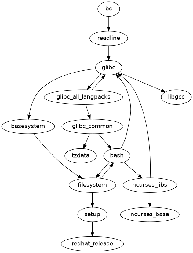
  53. bc
  54. bind-libs
  55. bind-license
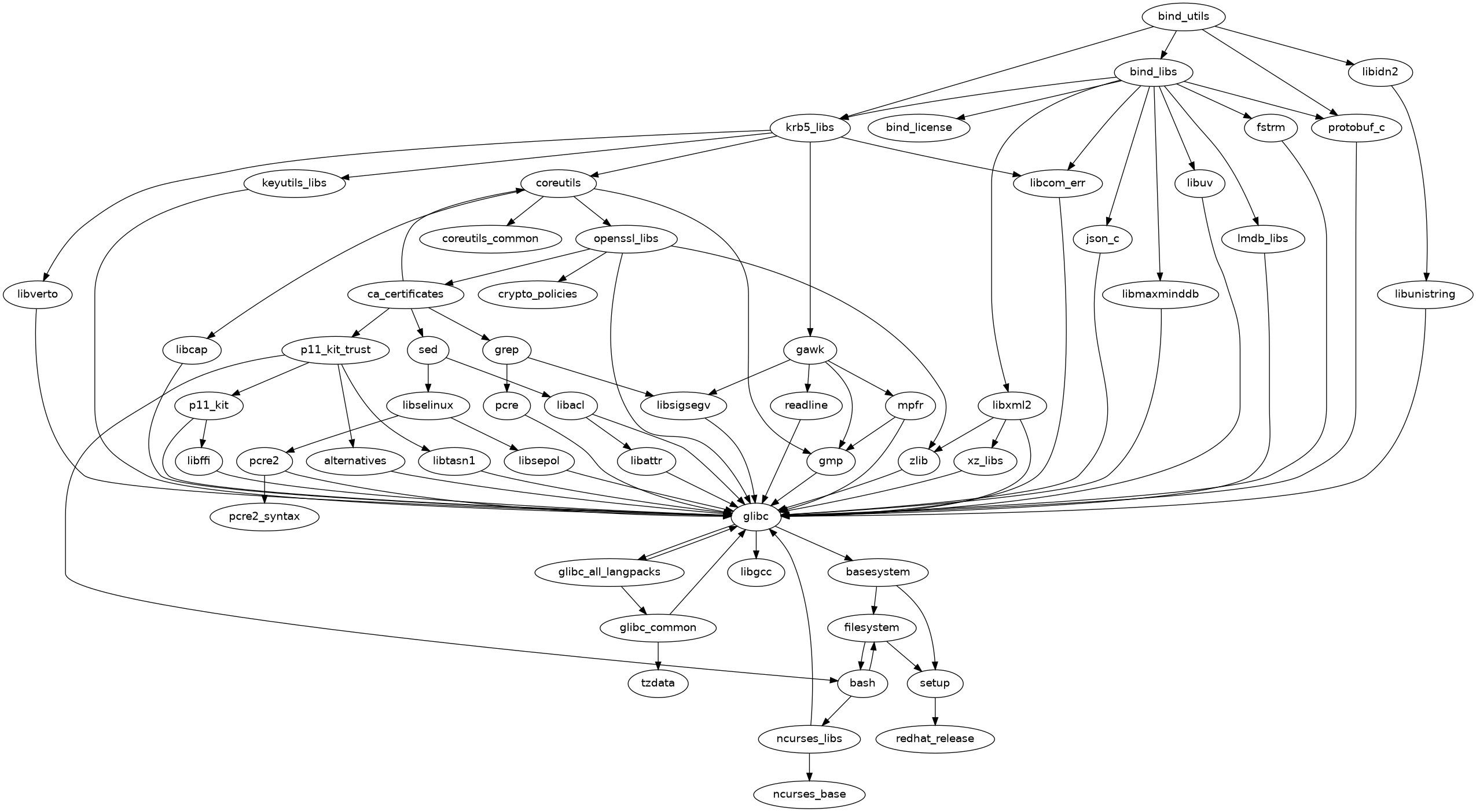
  56. bind-utils
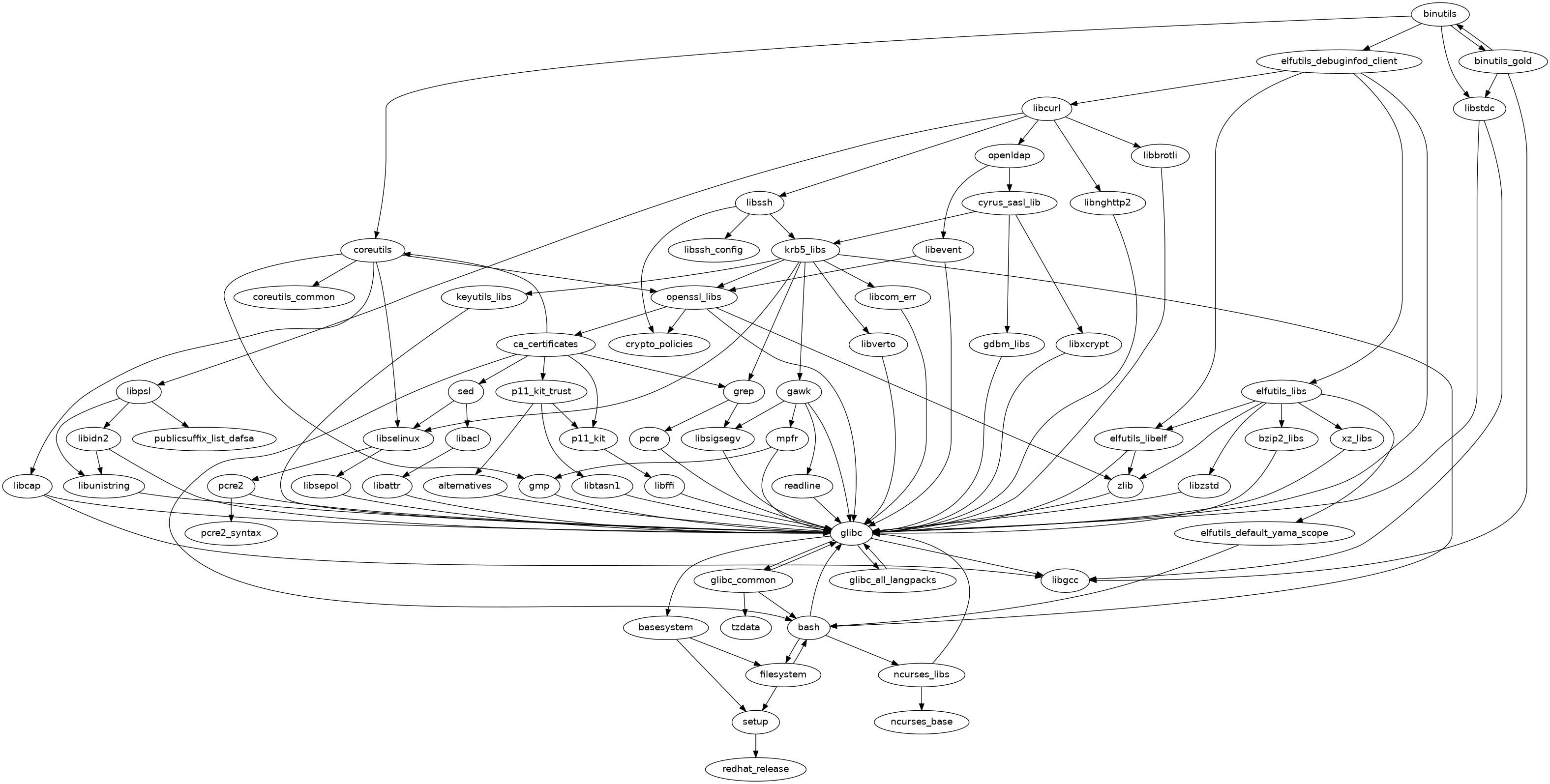
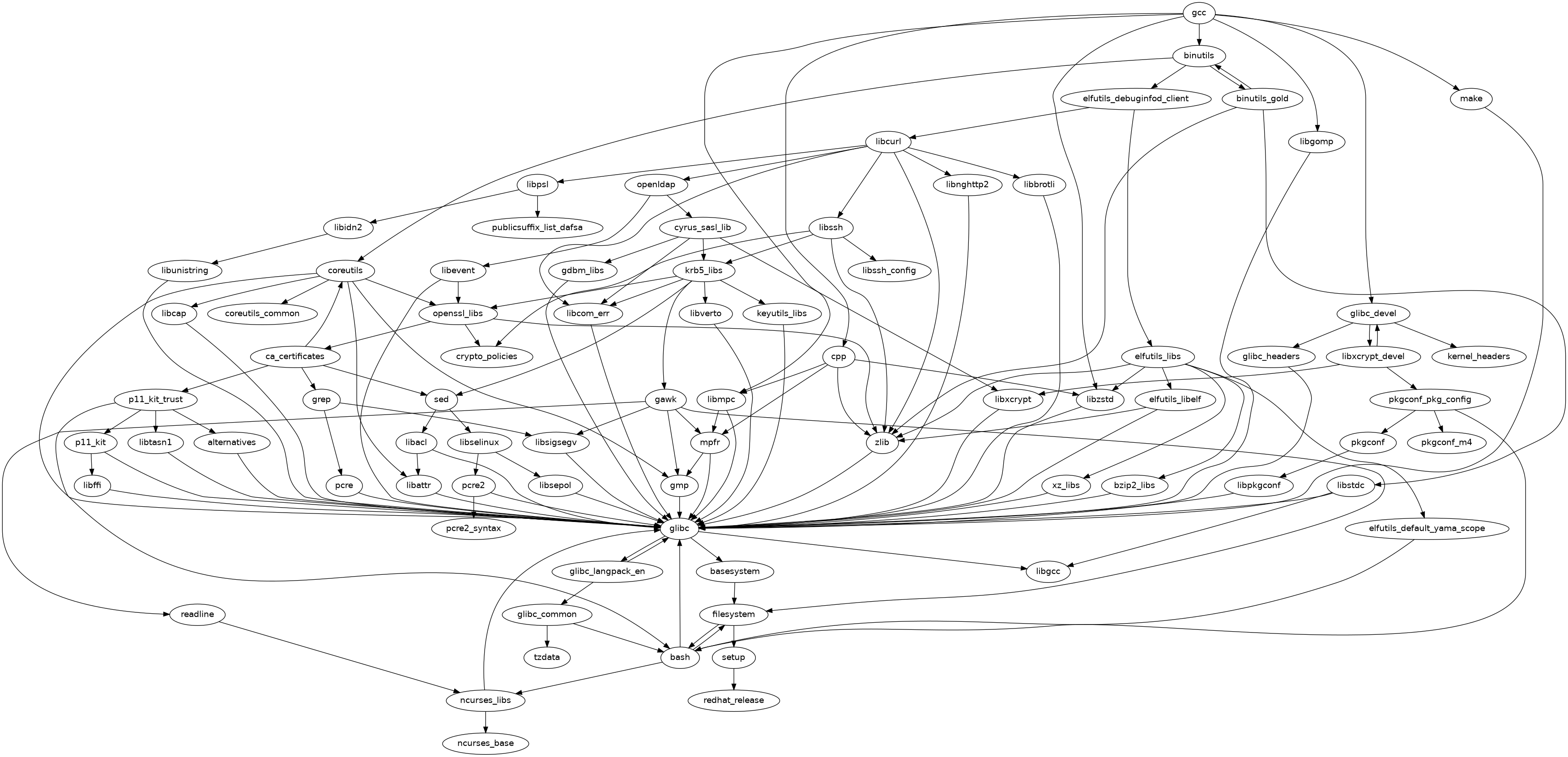
  57. binutils
  58. binutils-gold
  59. blktrace
  60. bluez
  61. bluez-libs
  62. bluez-obexd
  63. bolt
  64. bpftool
  65. brlapi
  66. brltty
  67. bubblewrap
  68. buildah
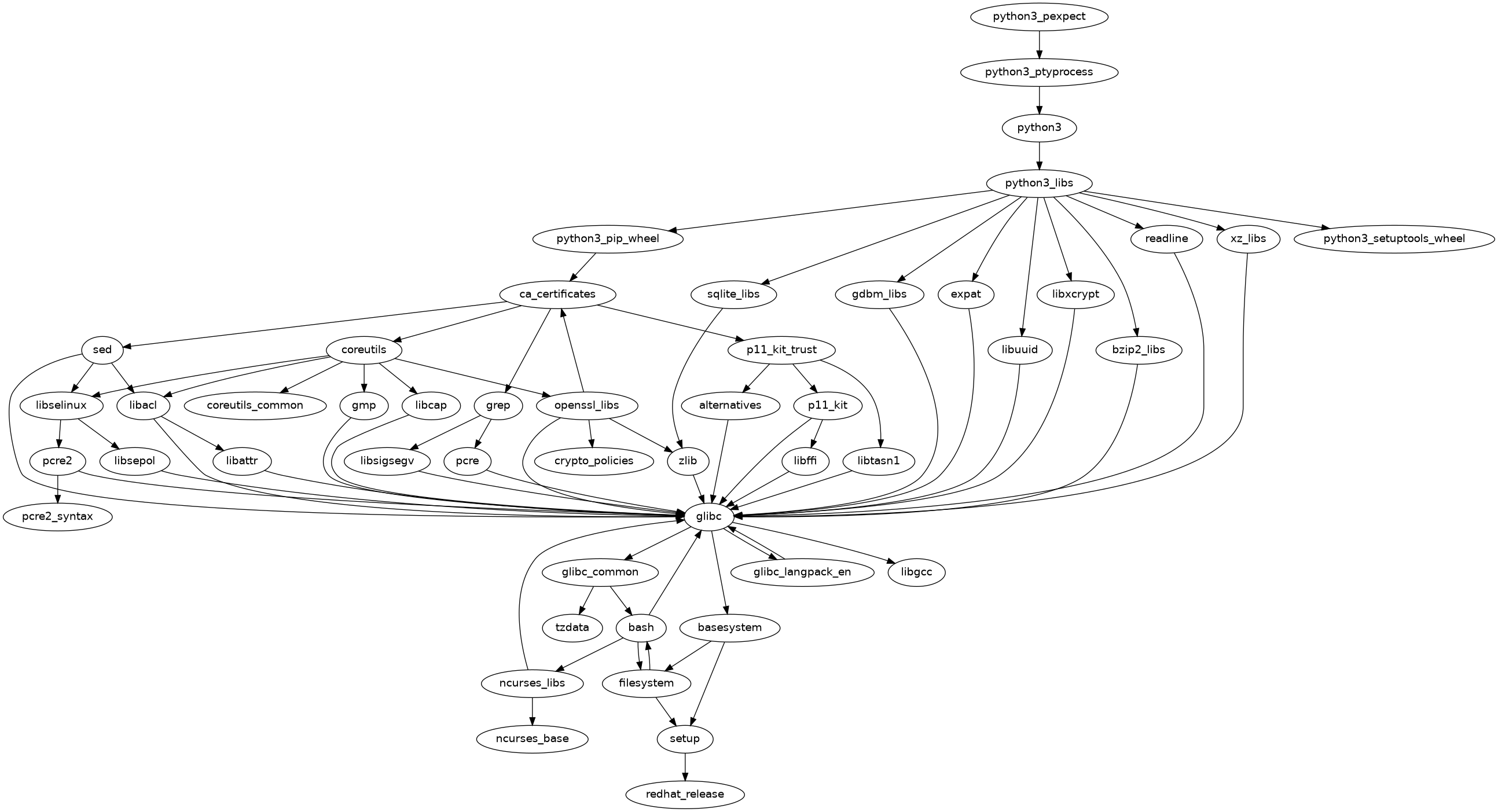
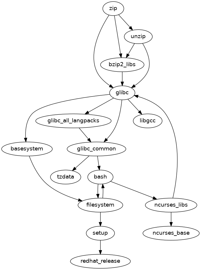
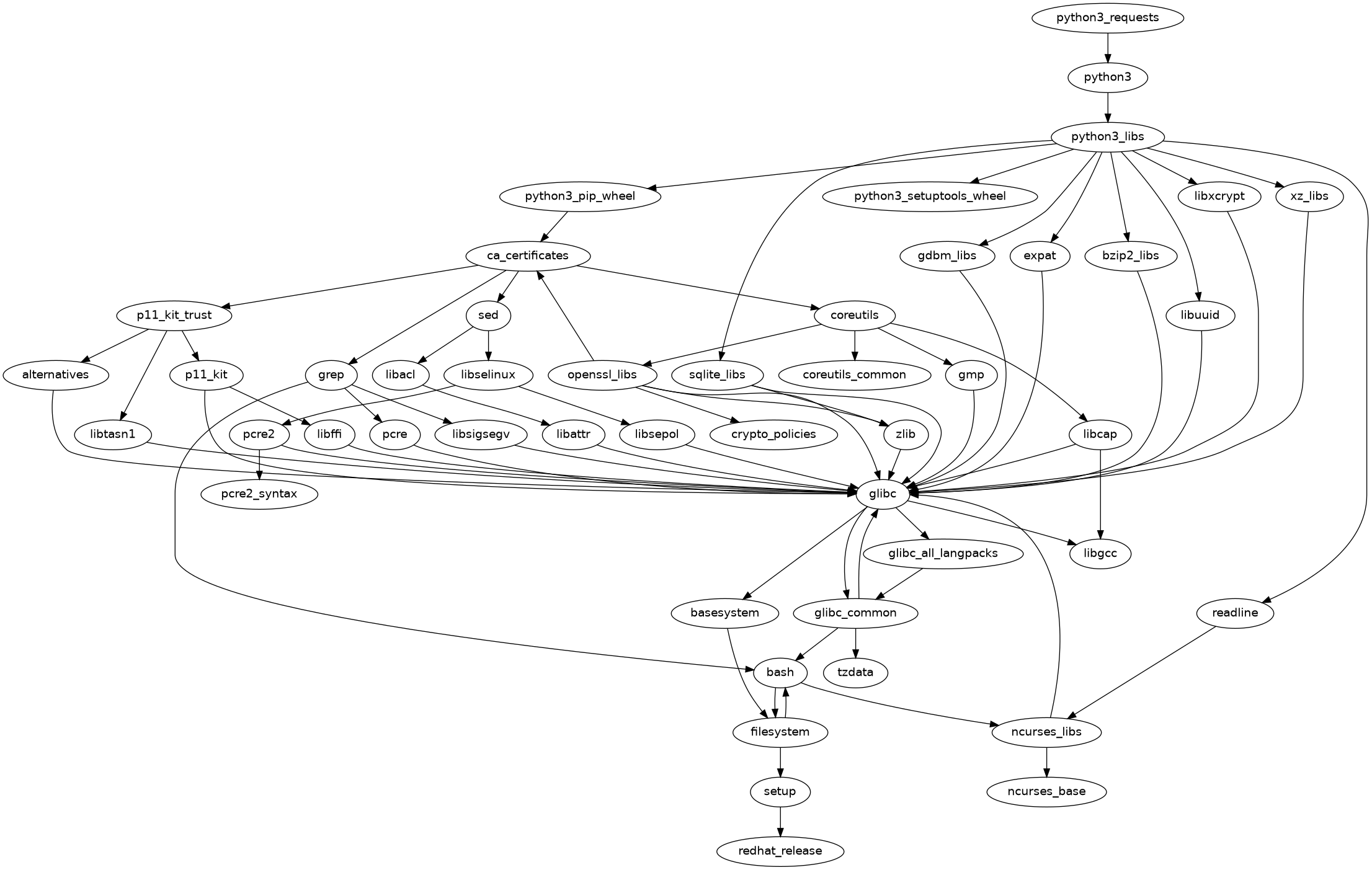
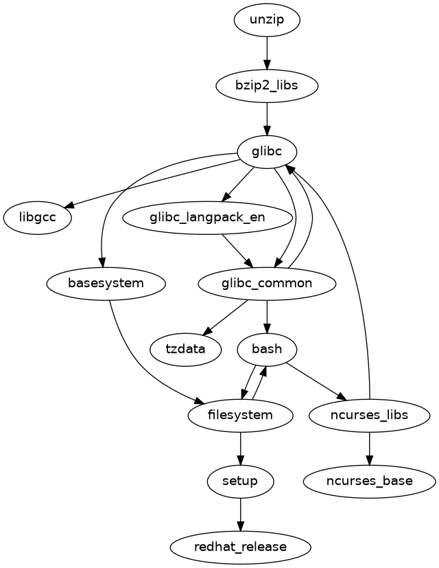
  69. bzip2
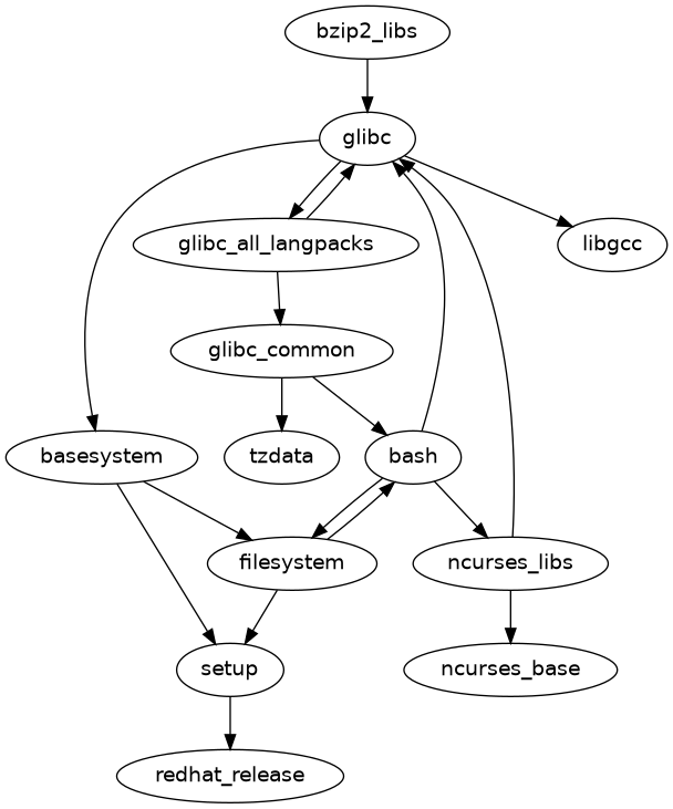
  70. bzip2-libs
  71. c-ares
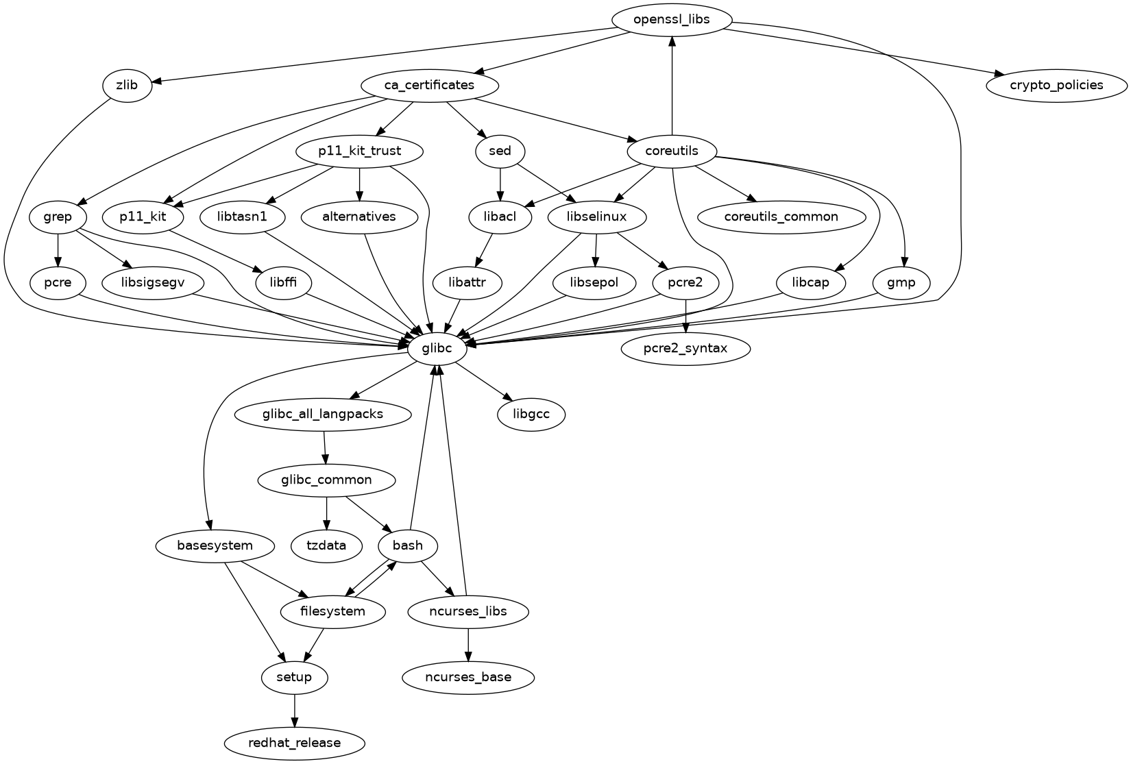
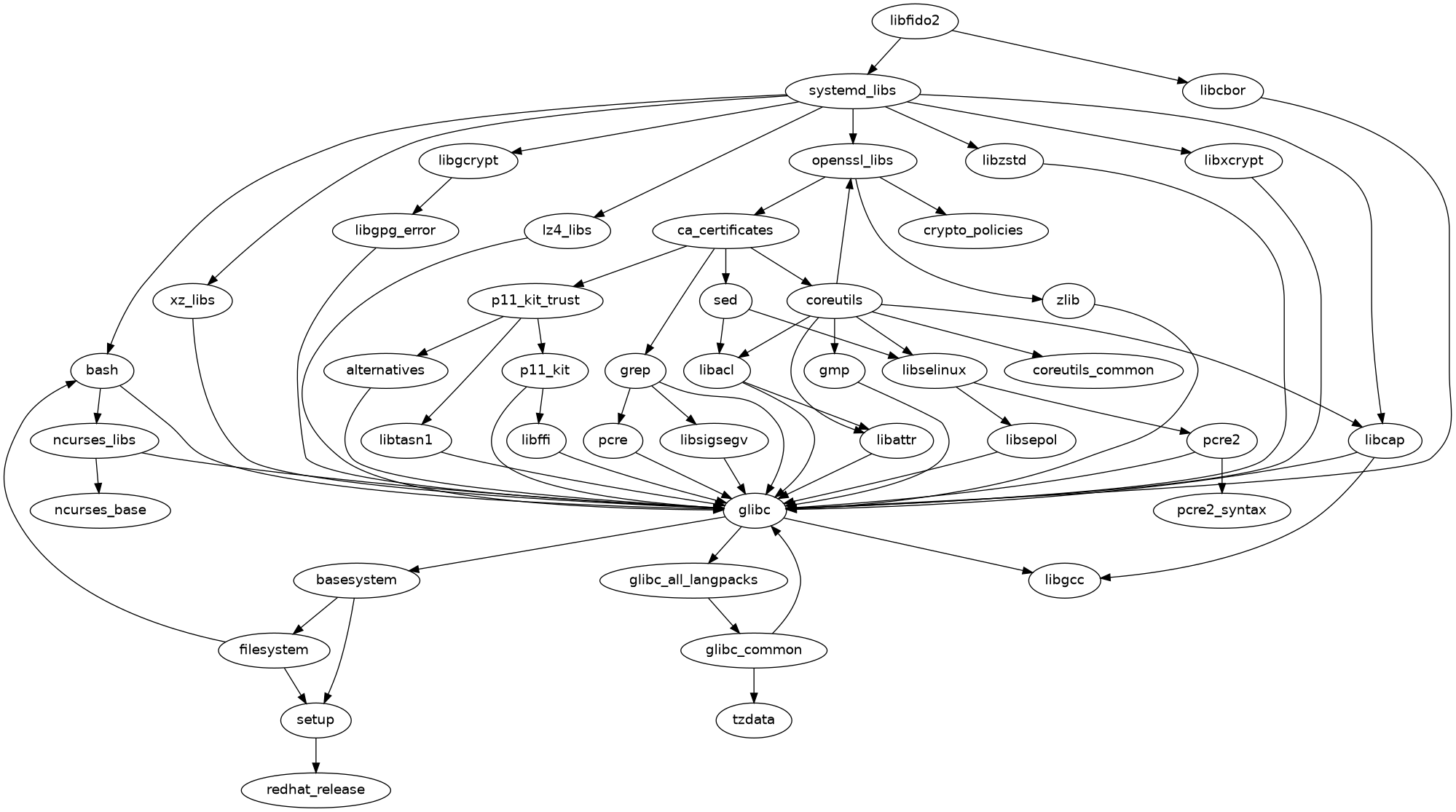
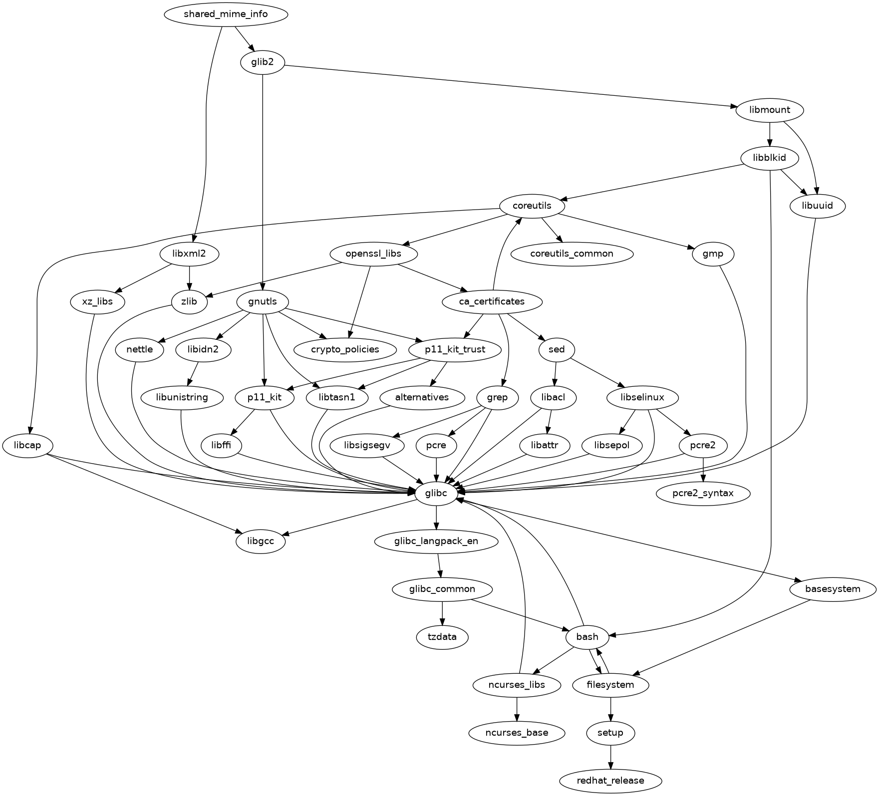
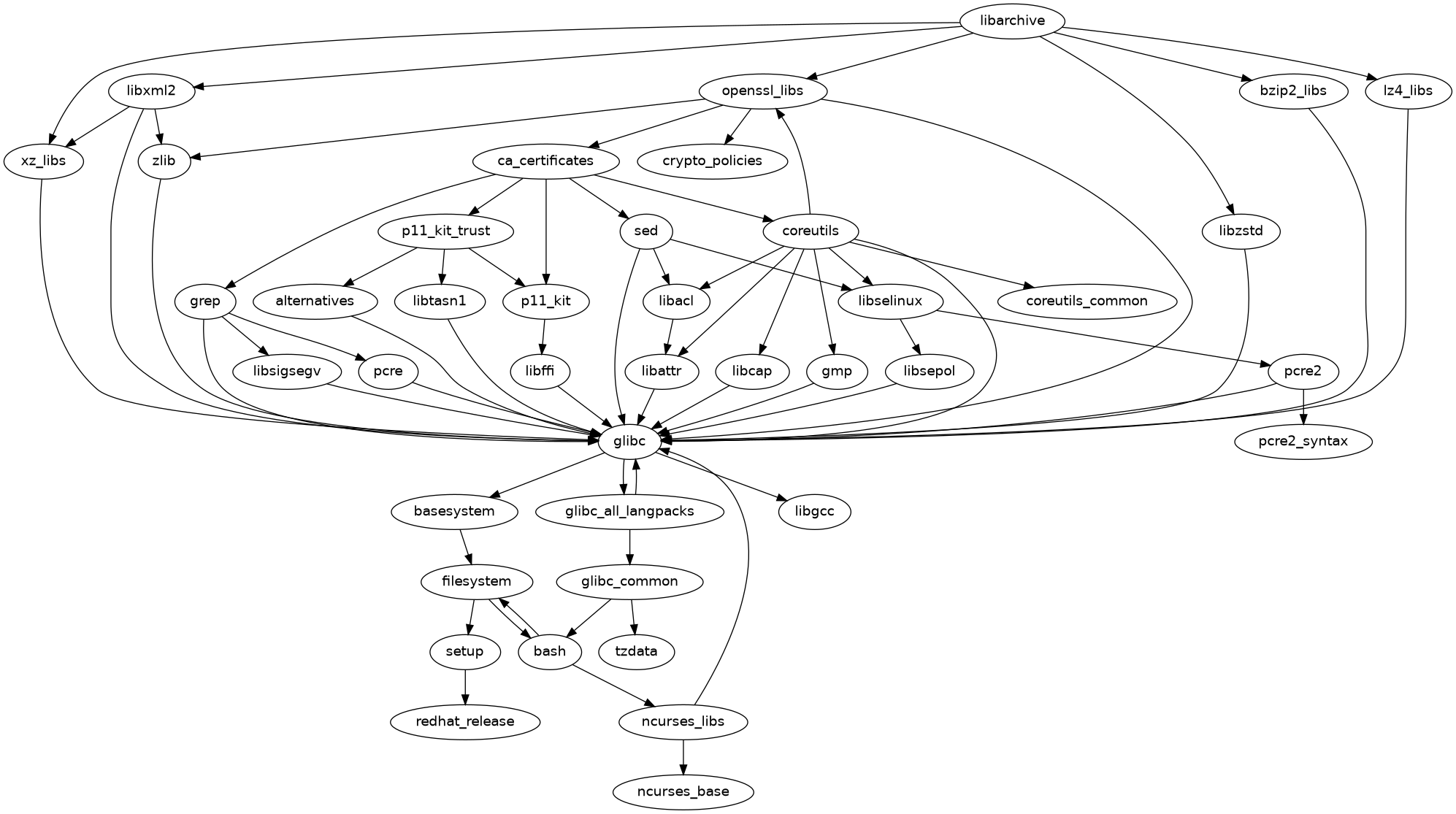
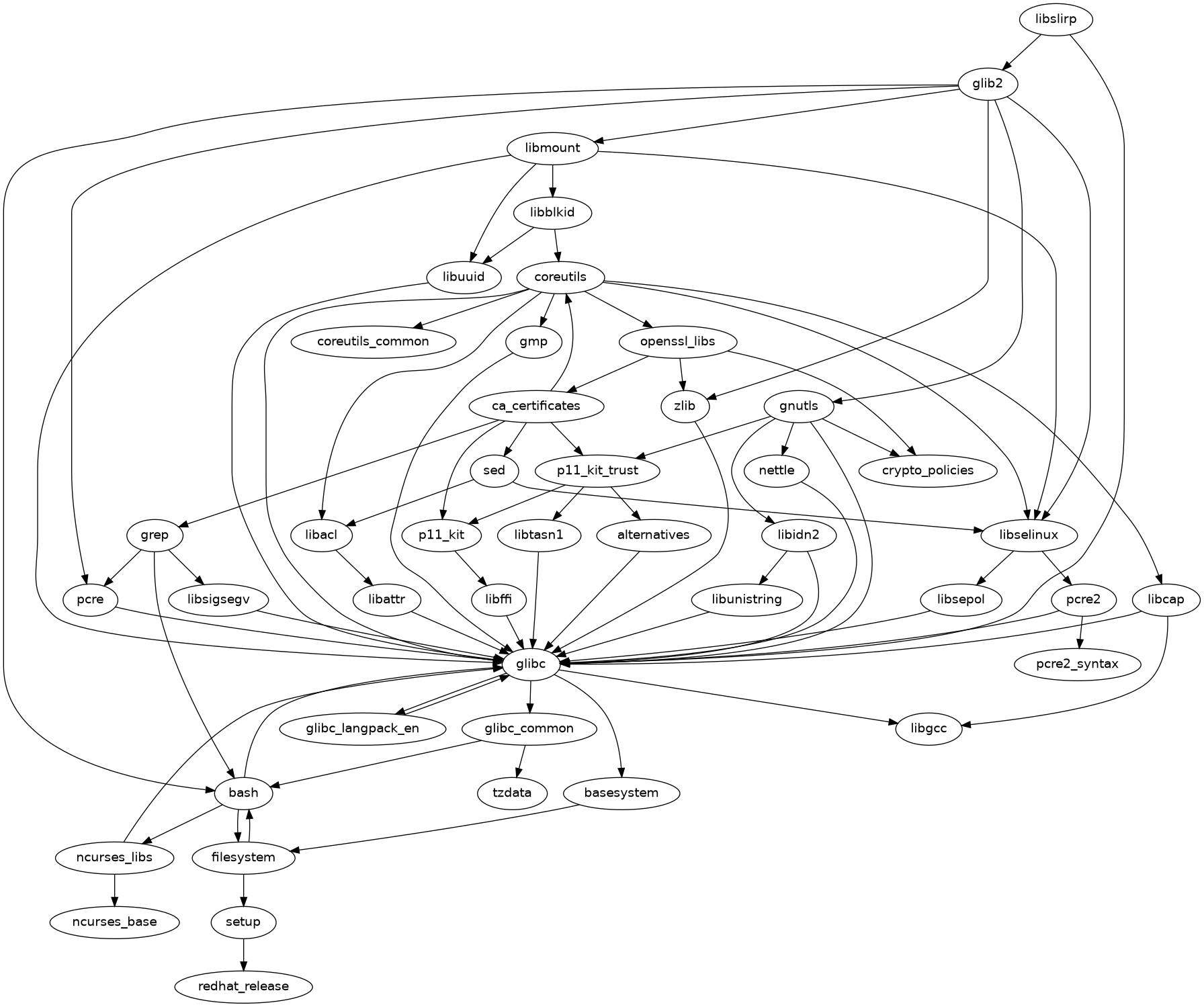
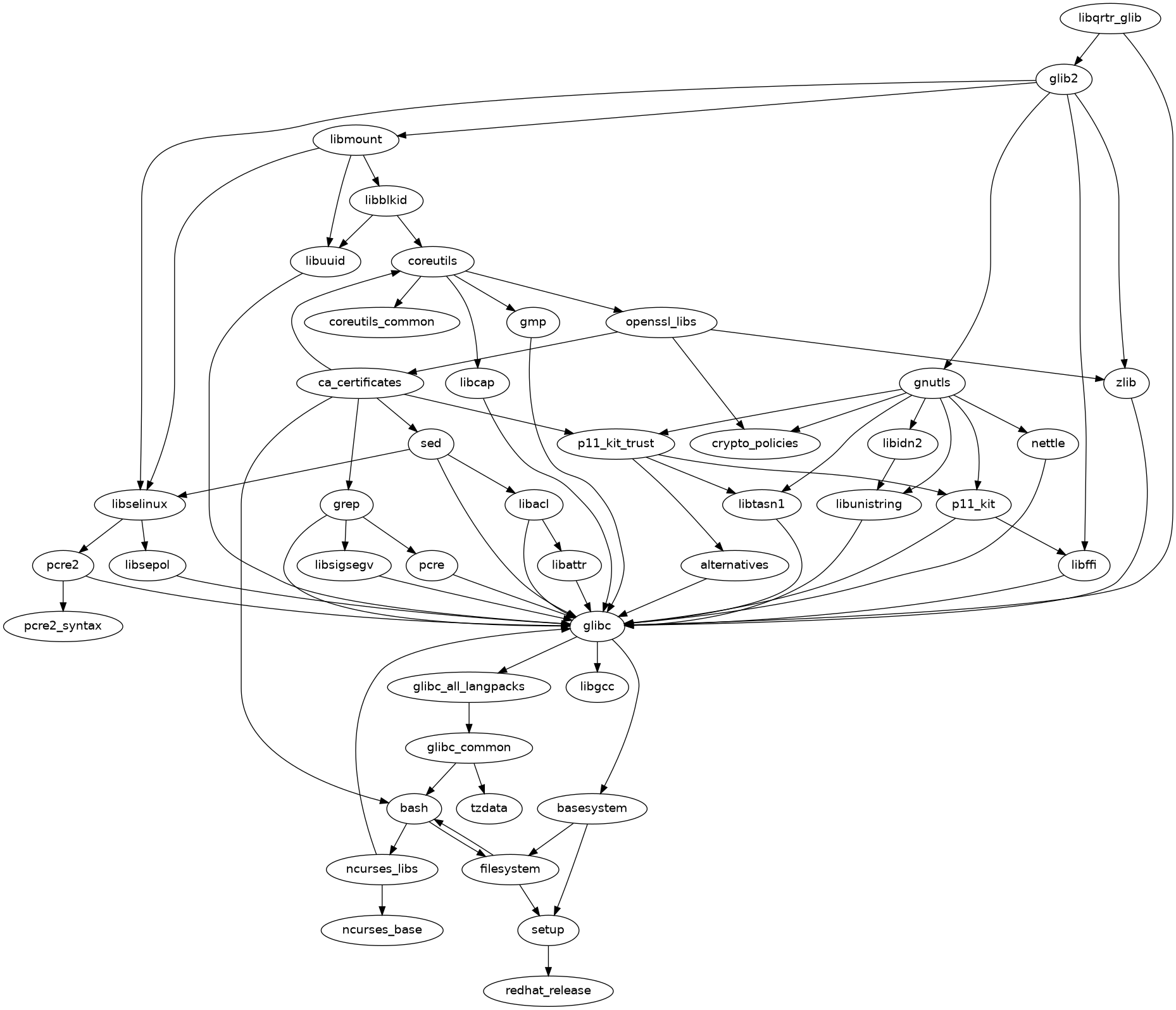
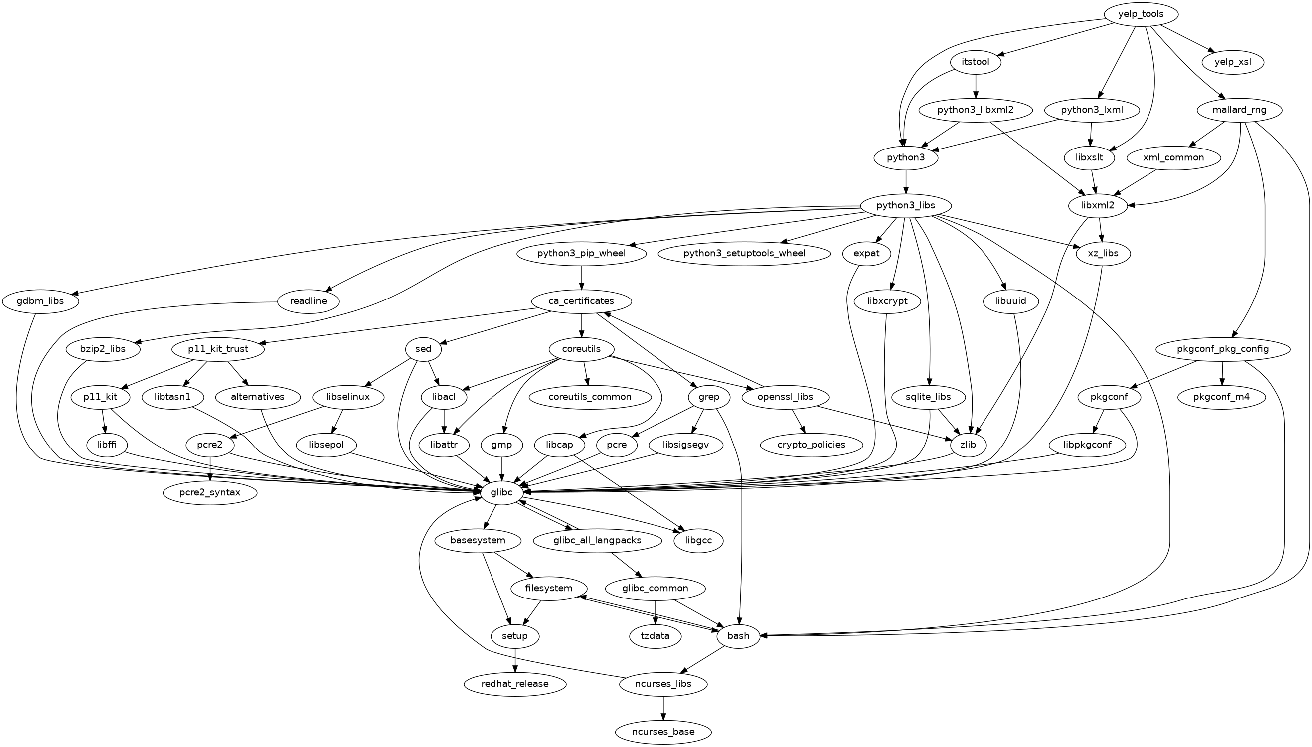
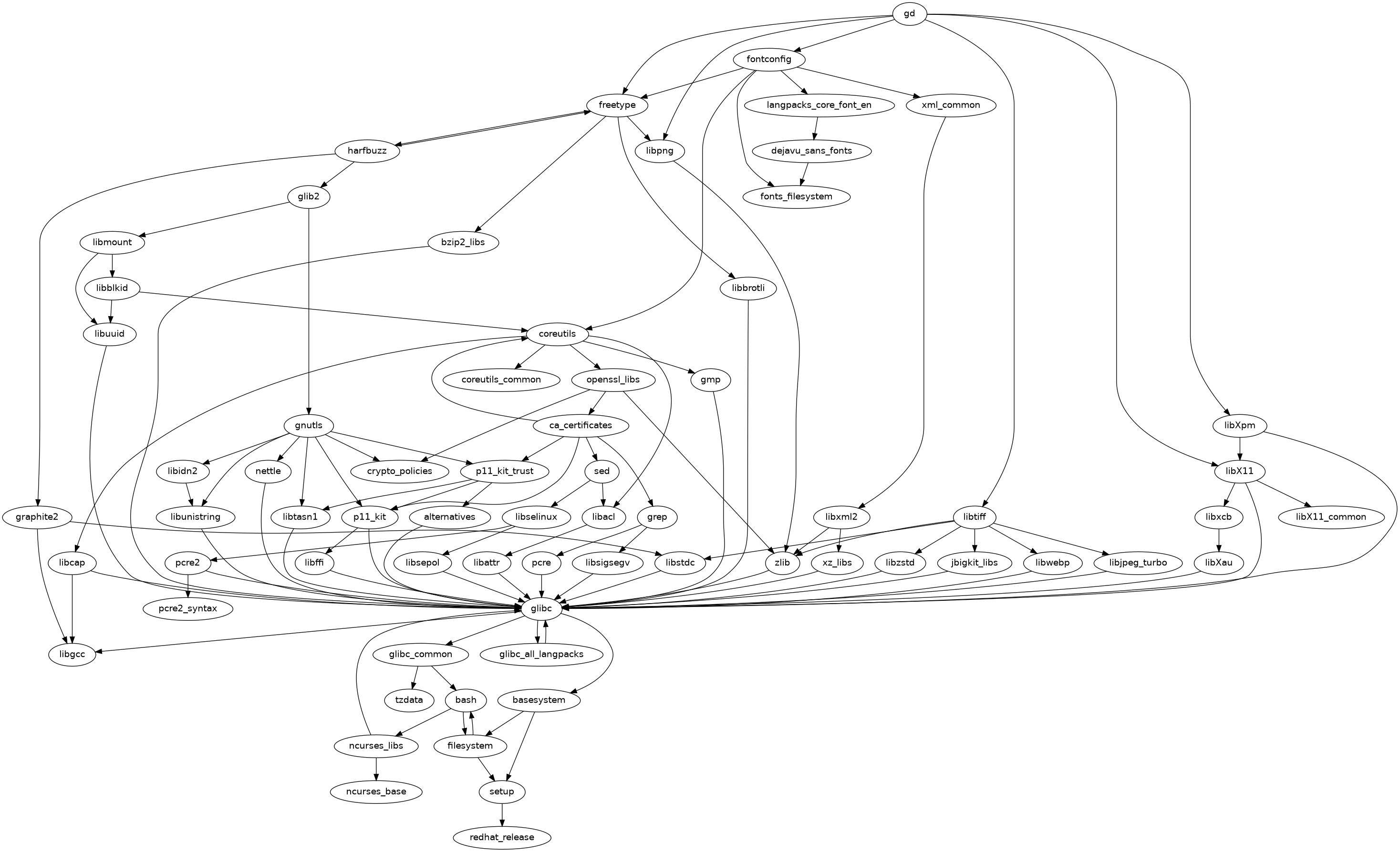
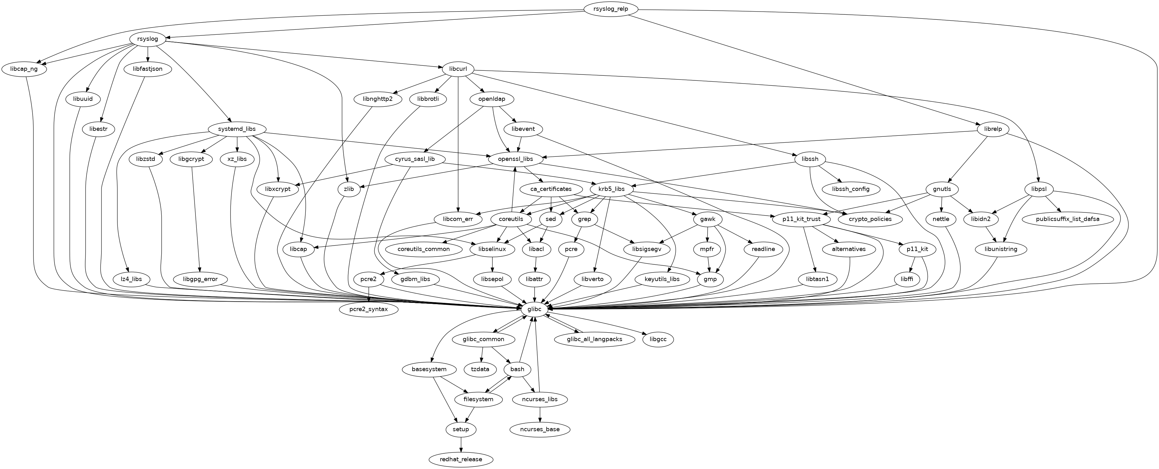
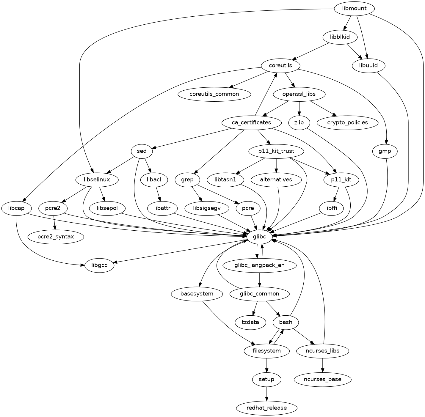
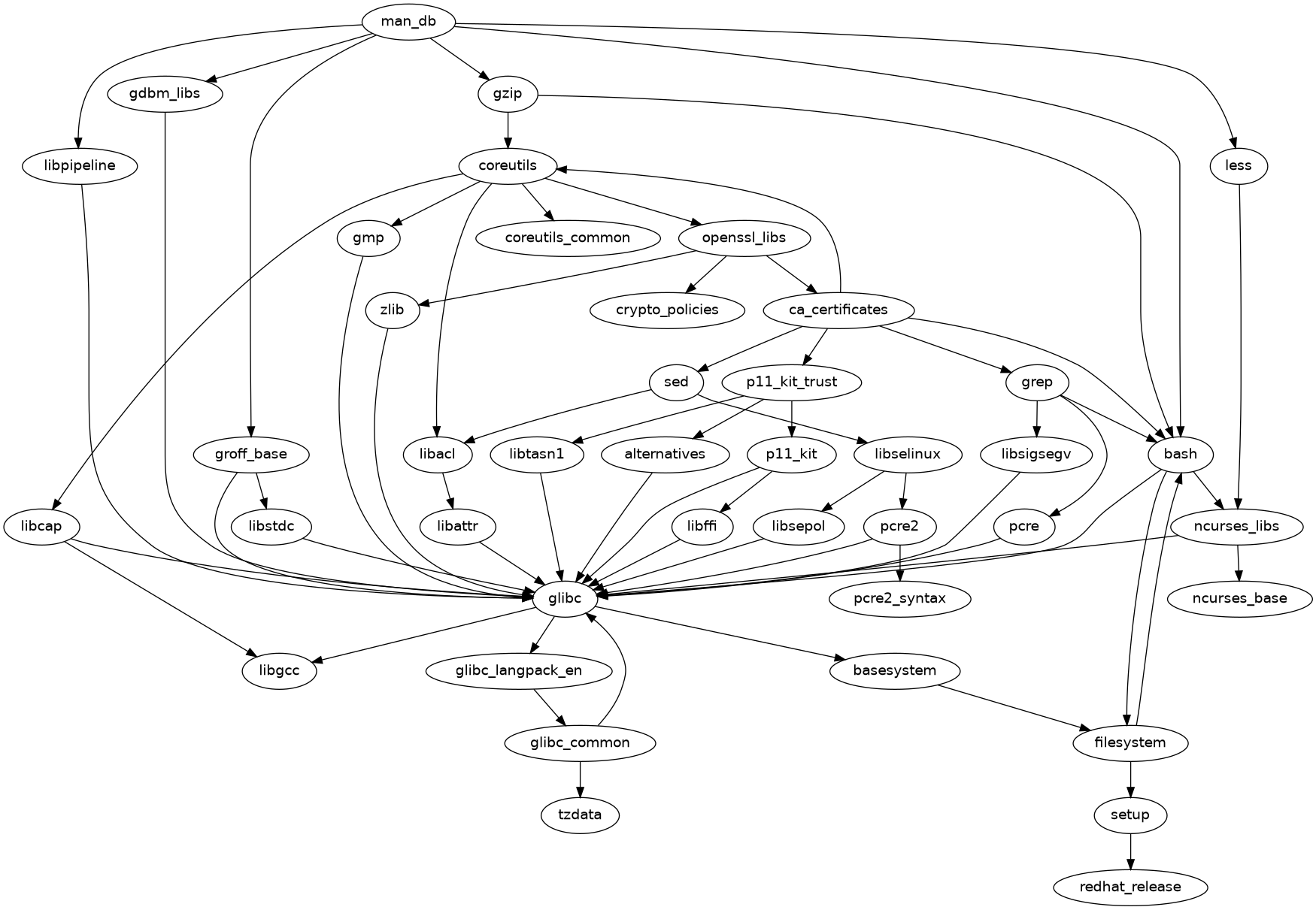
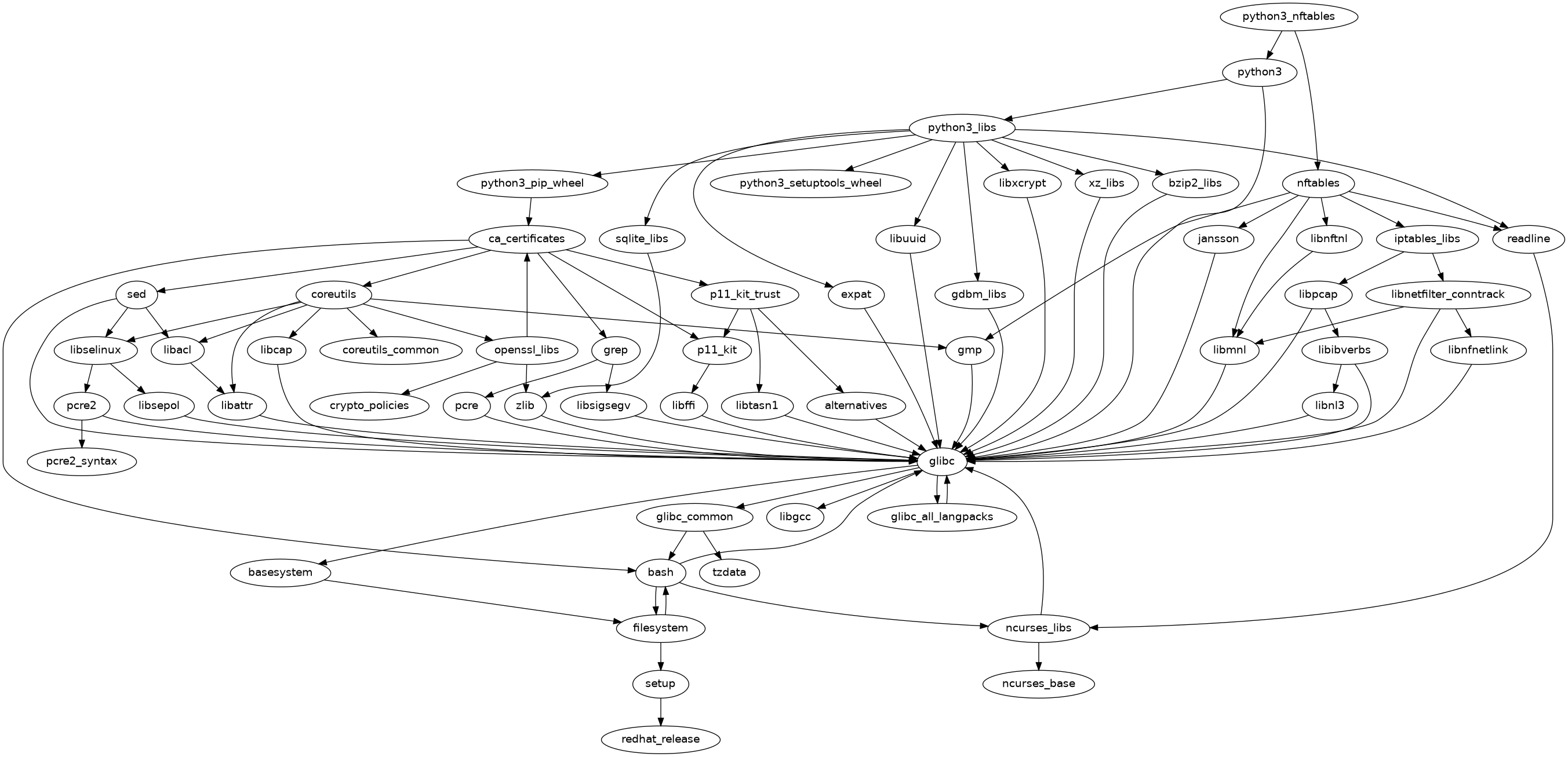
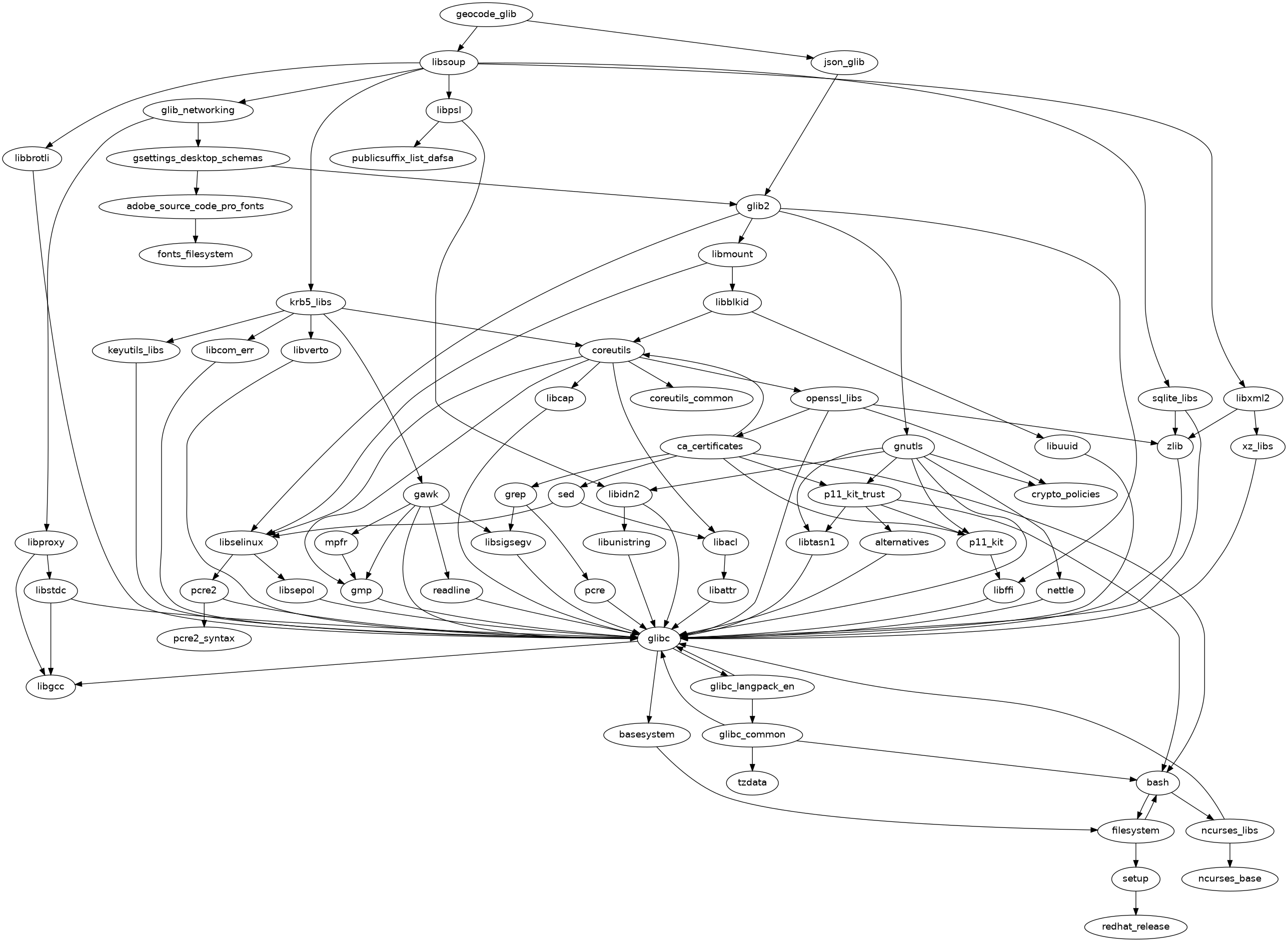
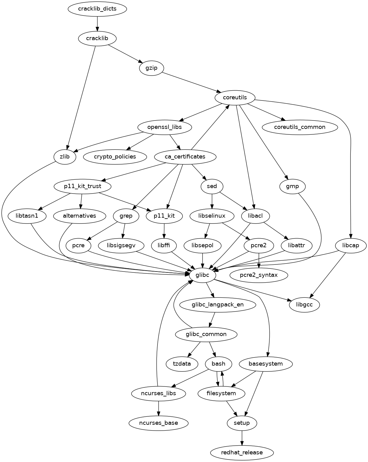
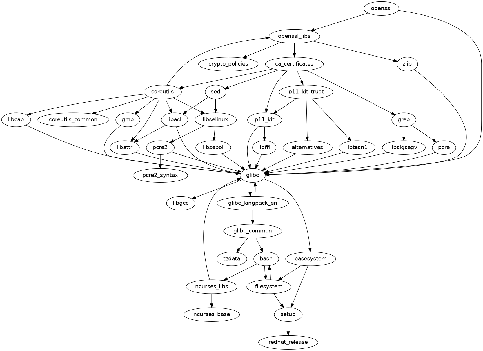
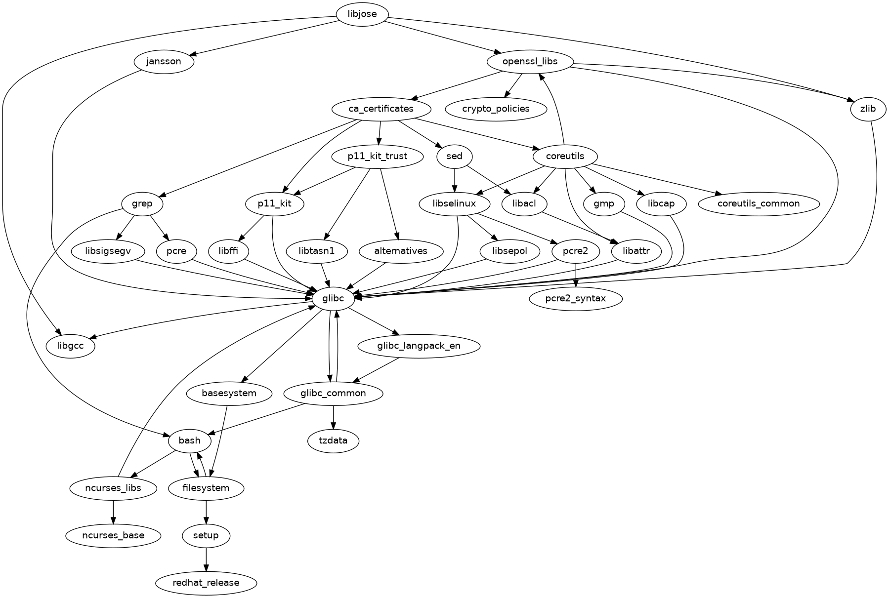
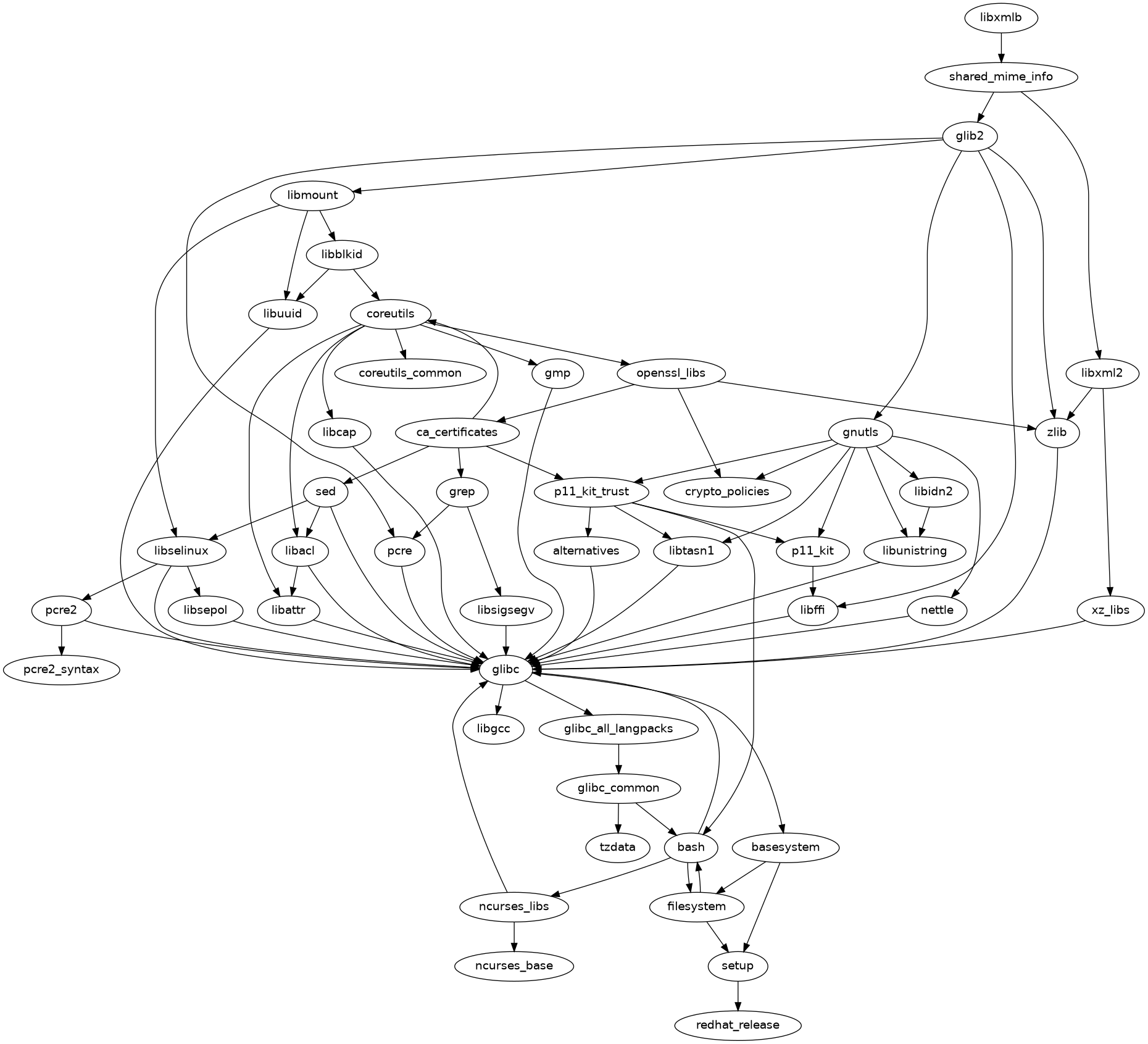
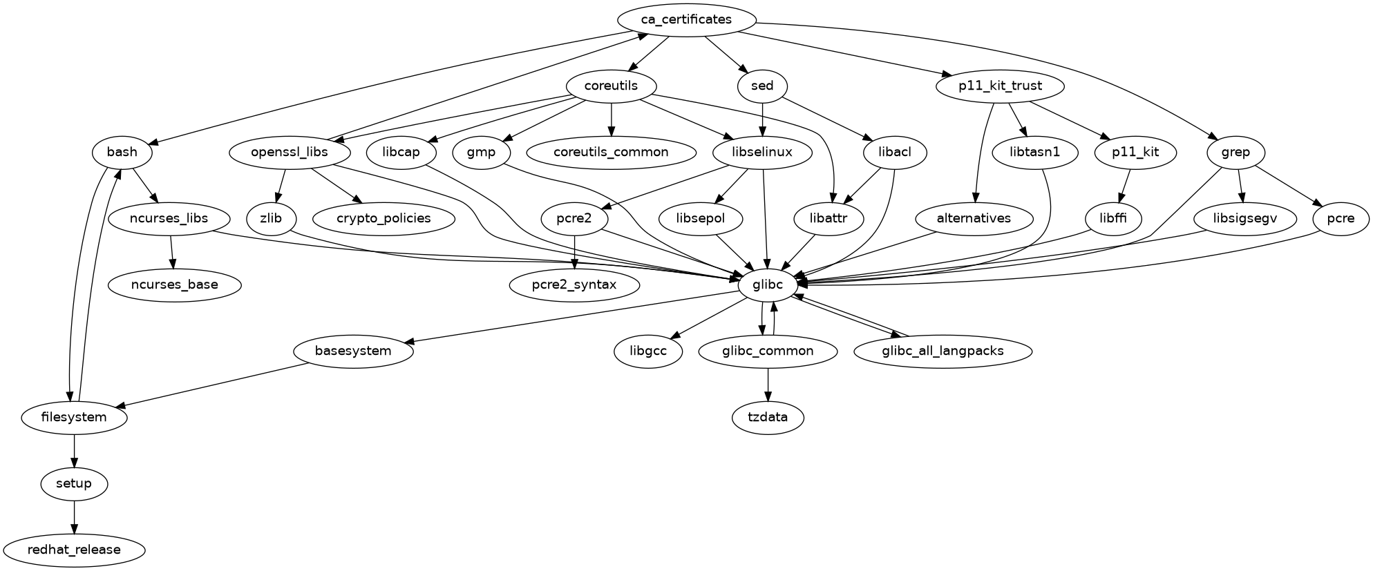
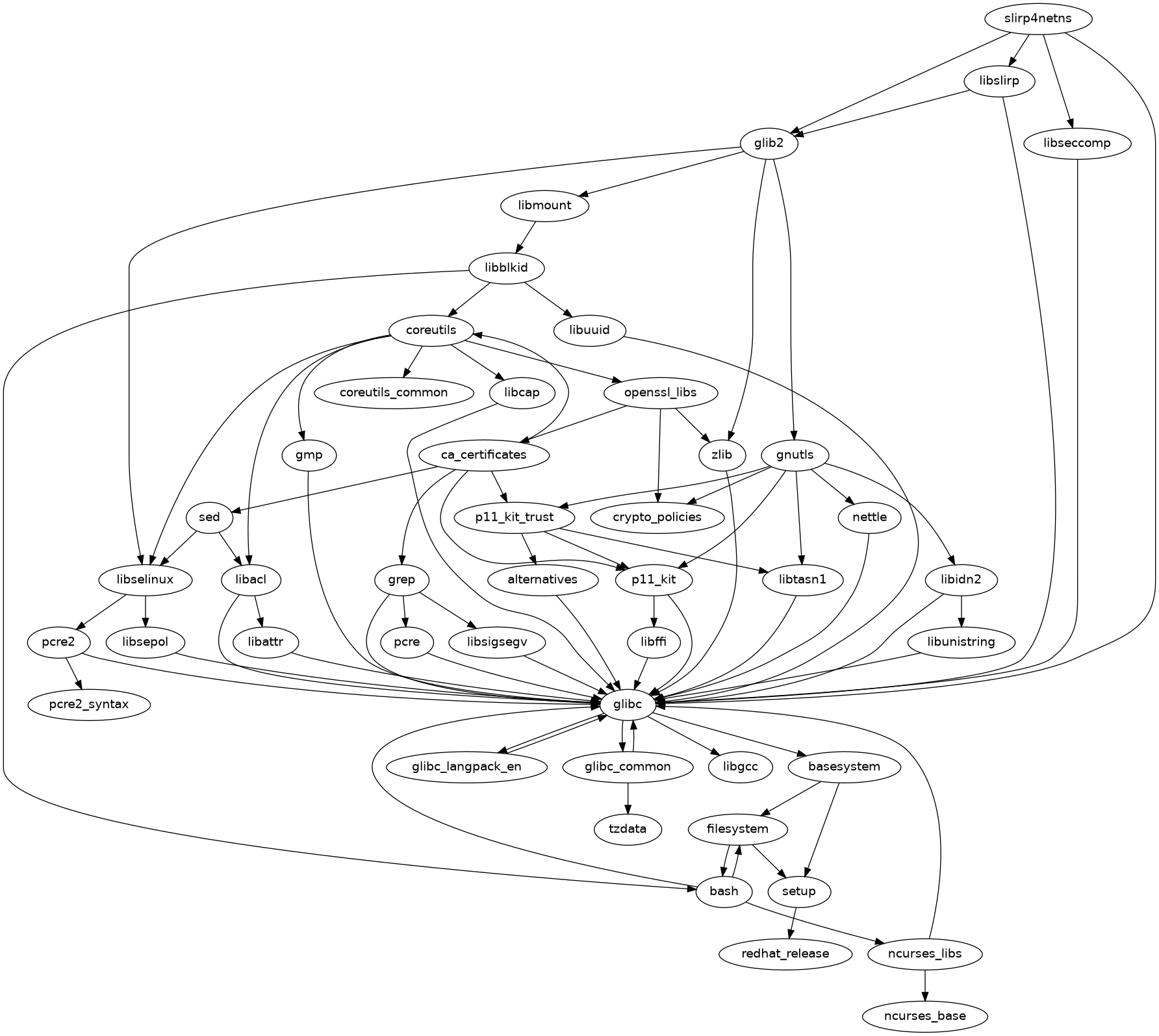
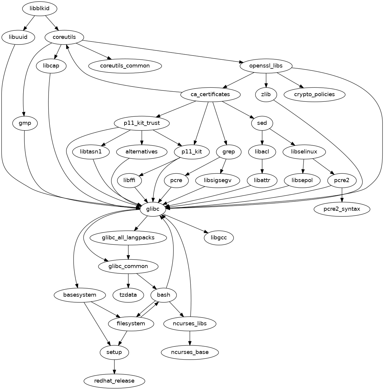
  72. ca-certificates
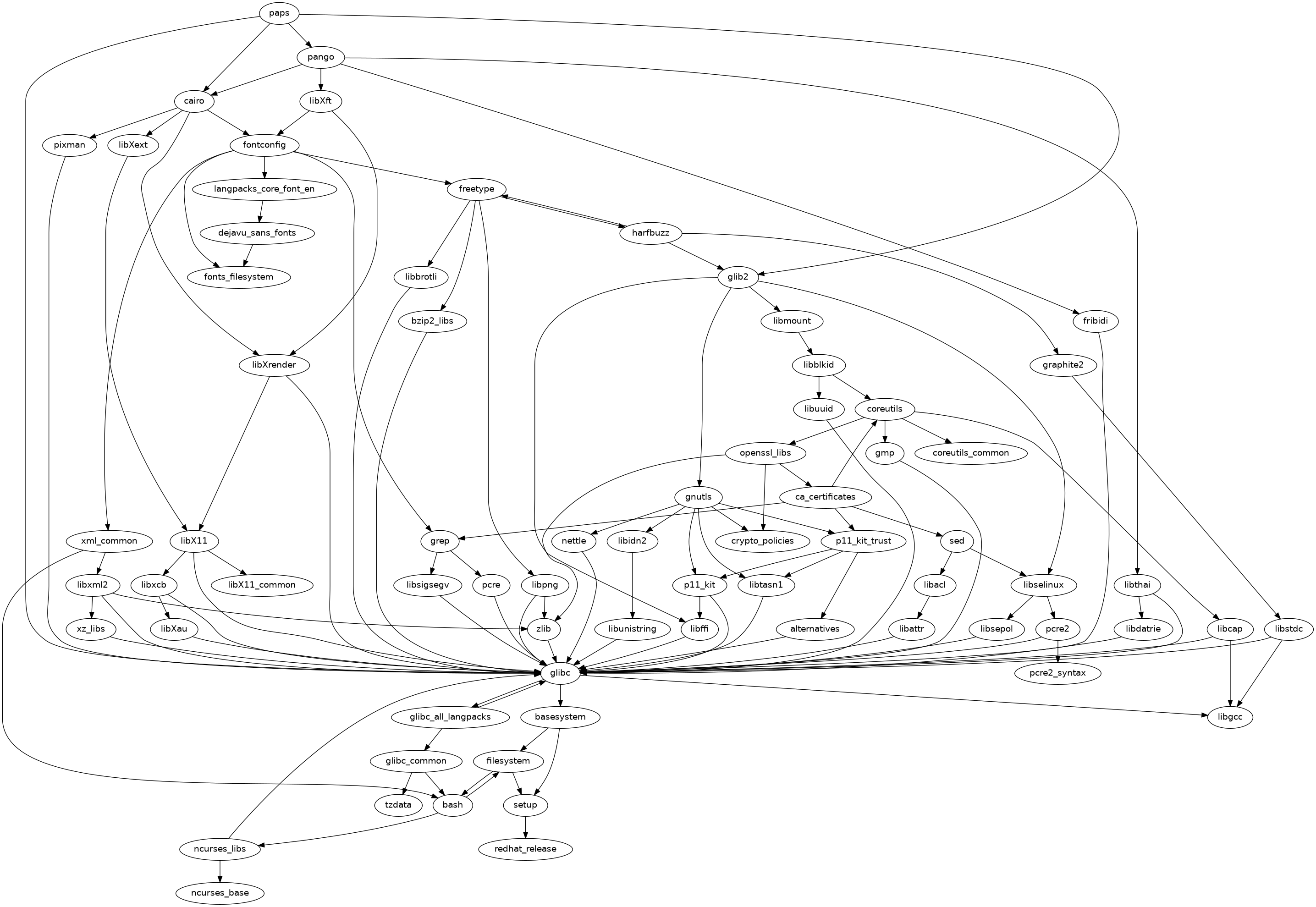
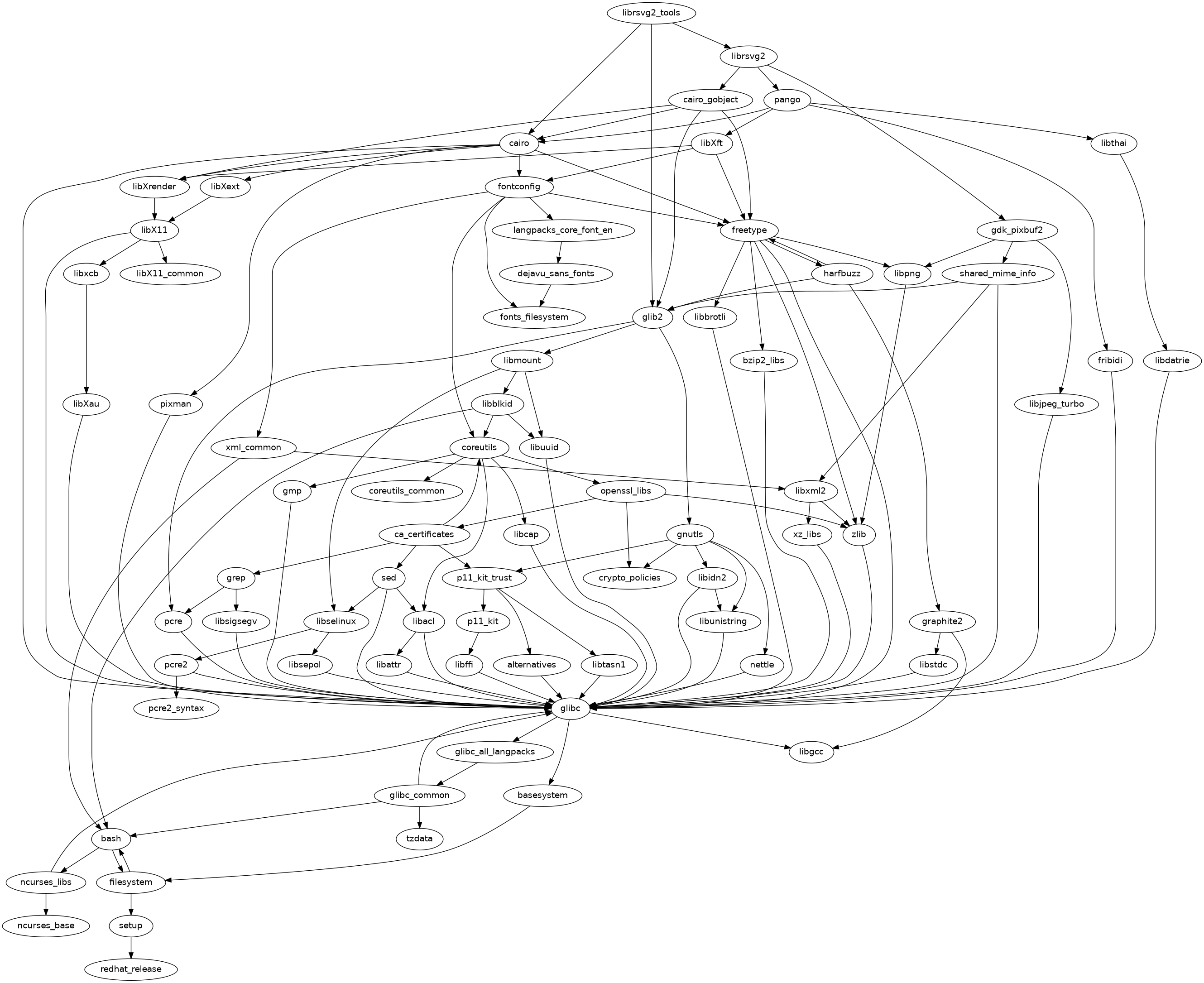
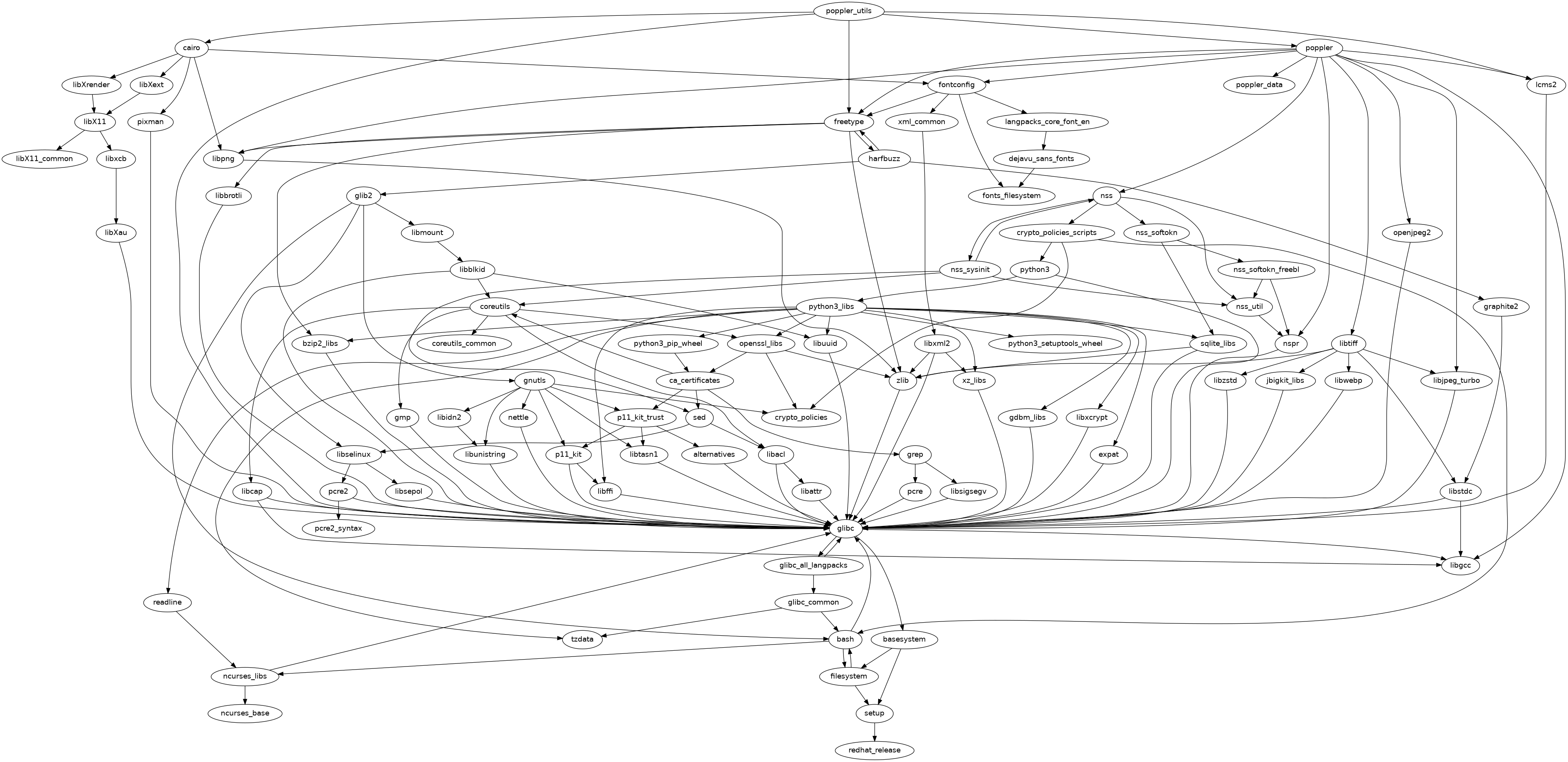
  73. cairo
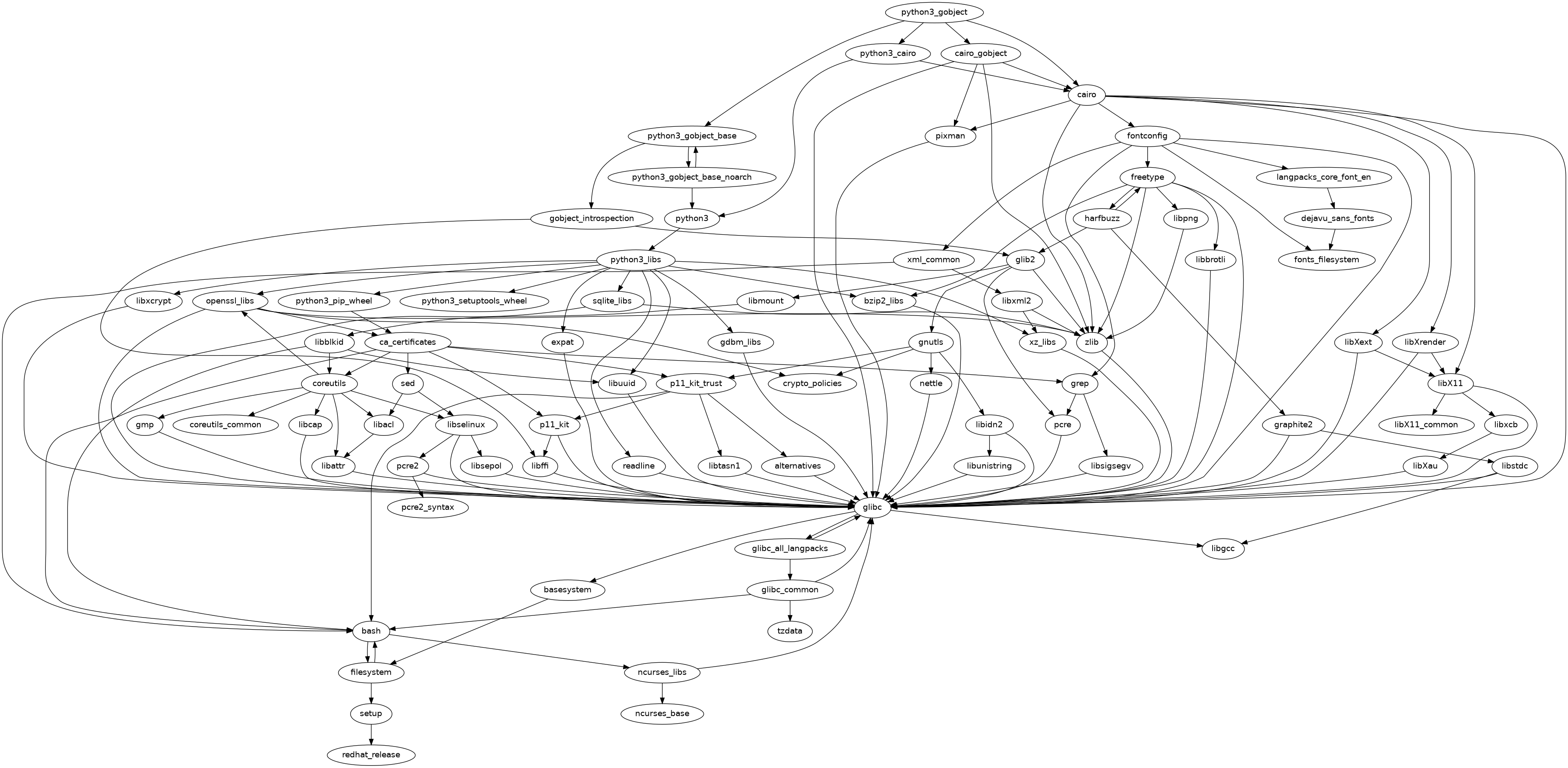
  74. cairo-gobject
  75. cairomm
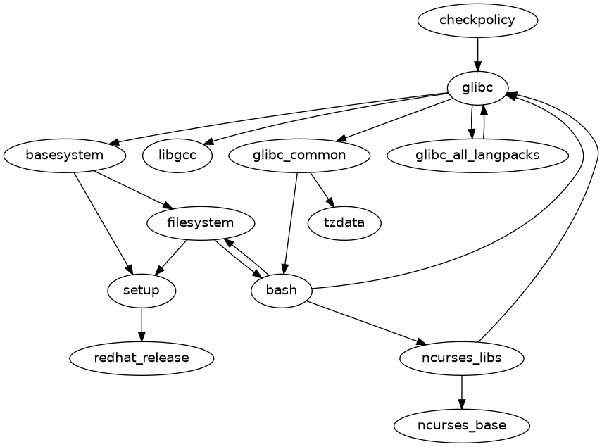
  76. checkpolicy
  77. cheese
  78. cheese-libs
  79. chrome-gnome-shell
  80. chrony
  81. clevis
  82. clevis-luks
  83. clucene-core
  84. clutter
  85. clutter-gst3
  86. clutter-gtk
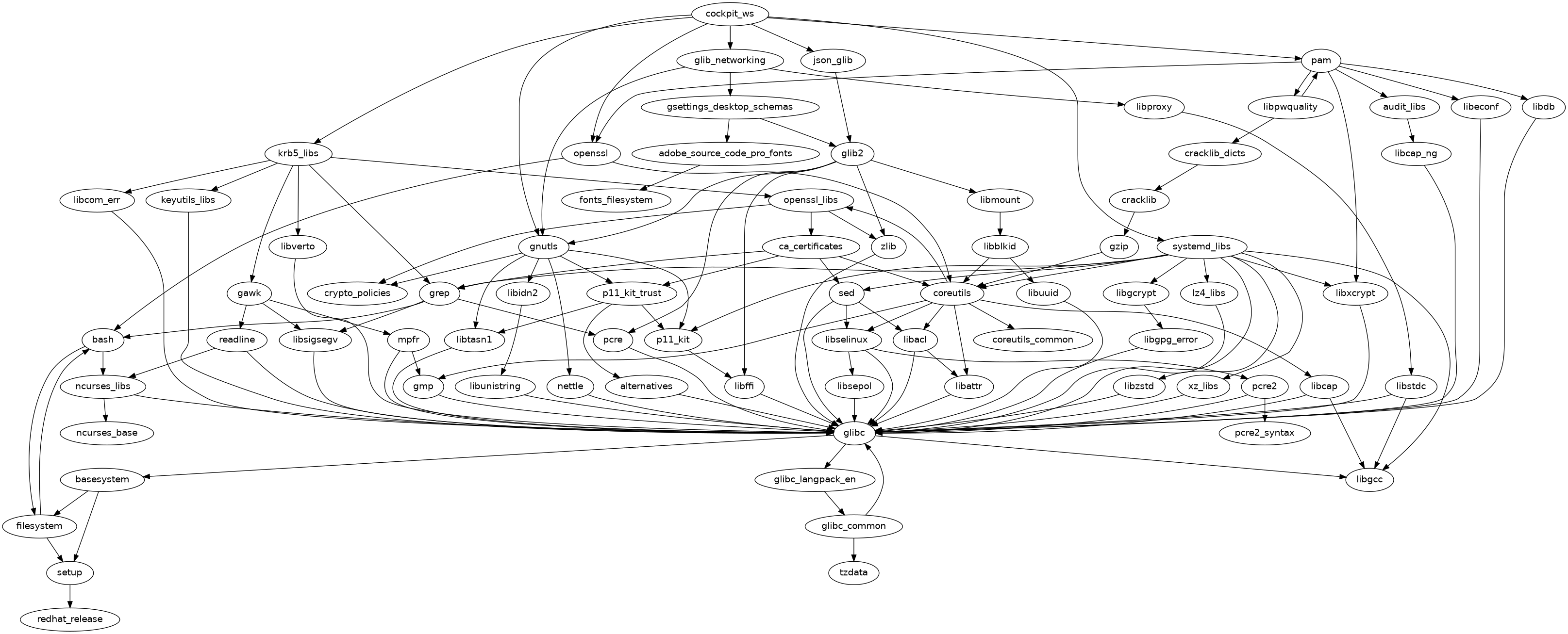
  87. cockpit
  88. cockpit-bridge
  89. cockpit-packagekit
  90. cockpit-podman
  91. cockpit-storaged
  92. cockpit-system
  93. cockpit-ws
  94. cogl
  95. color-filesystem
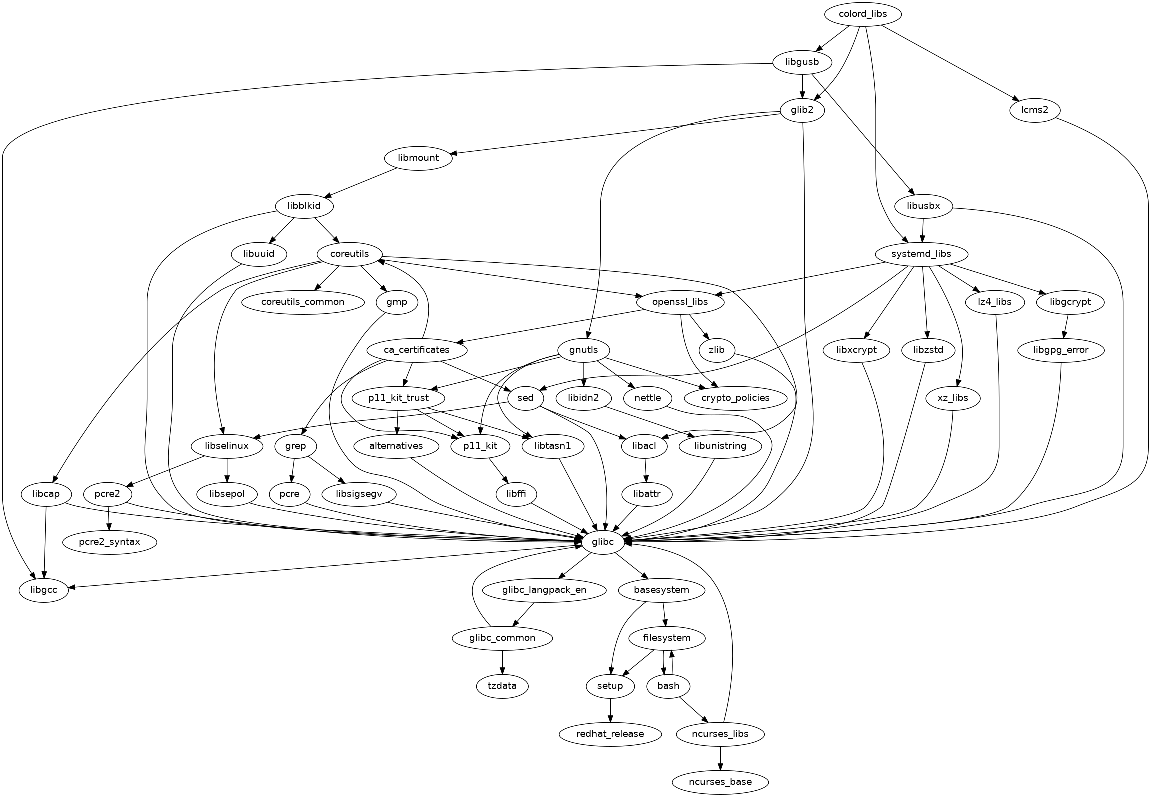
  96. colord
  97. colord-gtk
  98. colord-libs
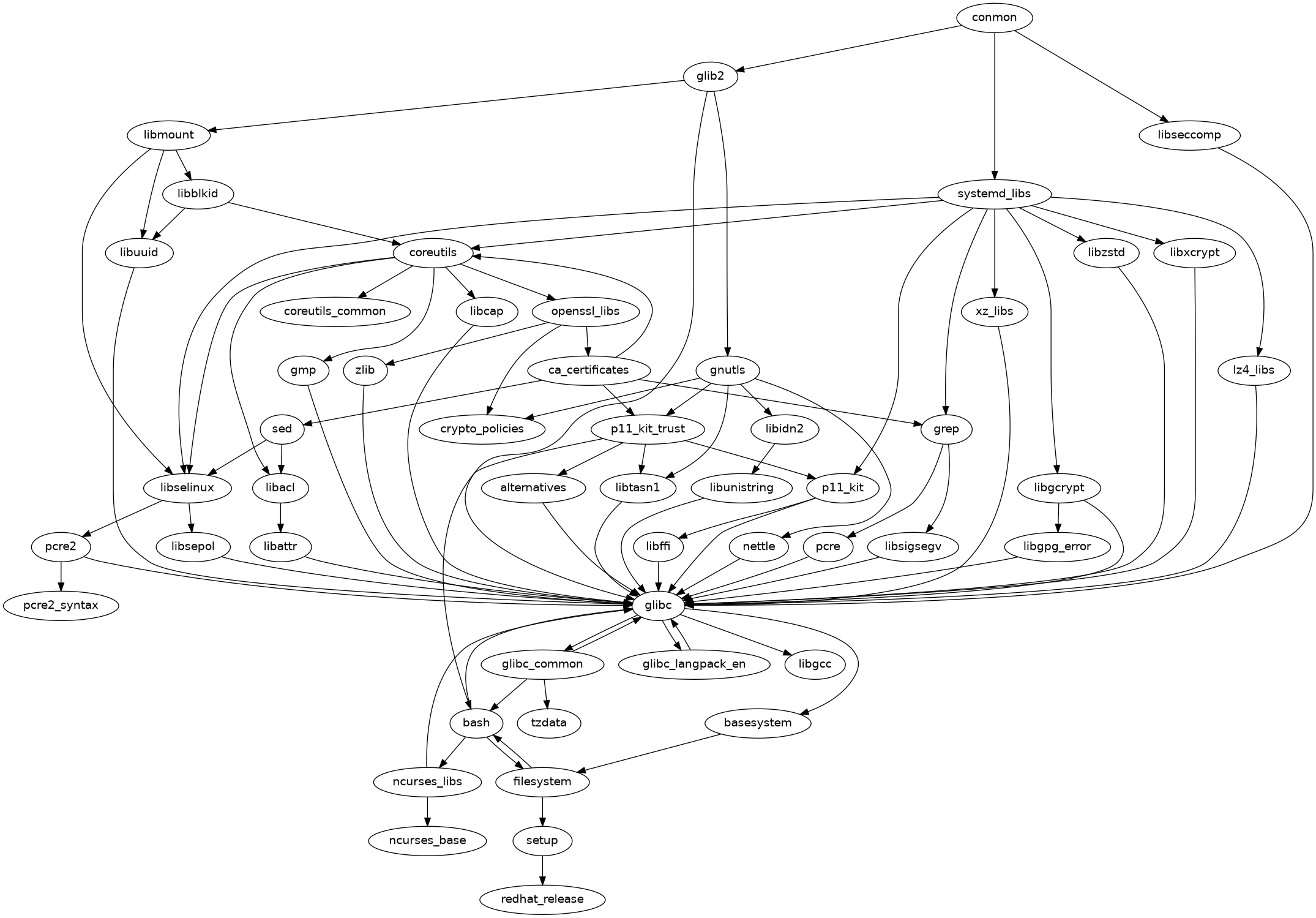
  99. conmon
  100. container-selinux
  101. containernetworking-plugins
  102. containers-common
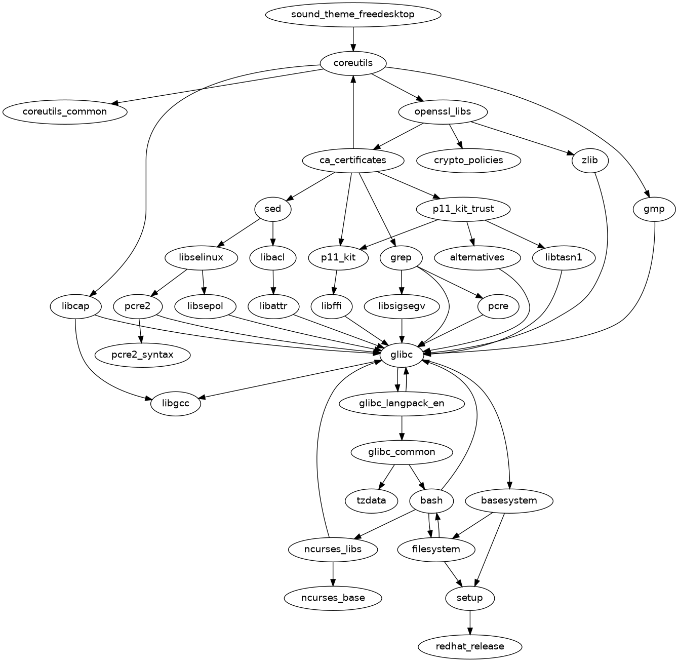
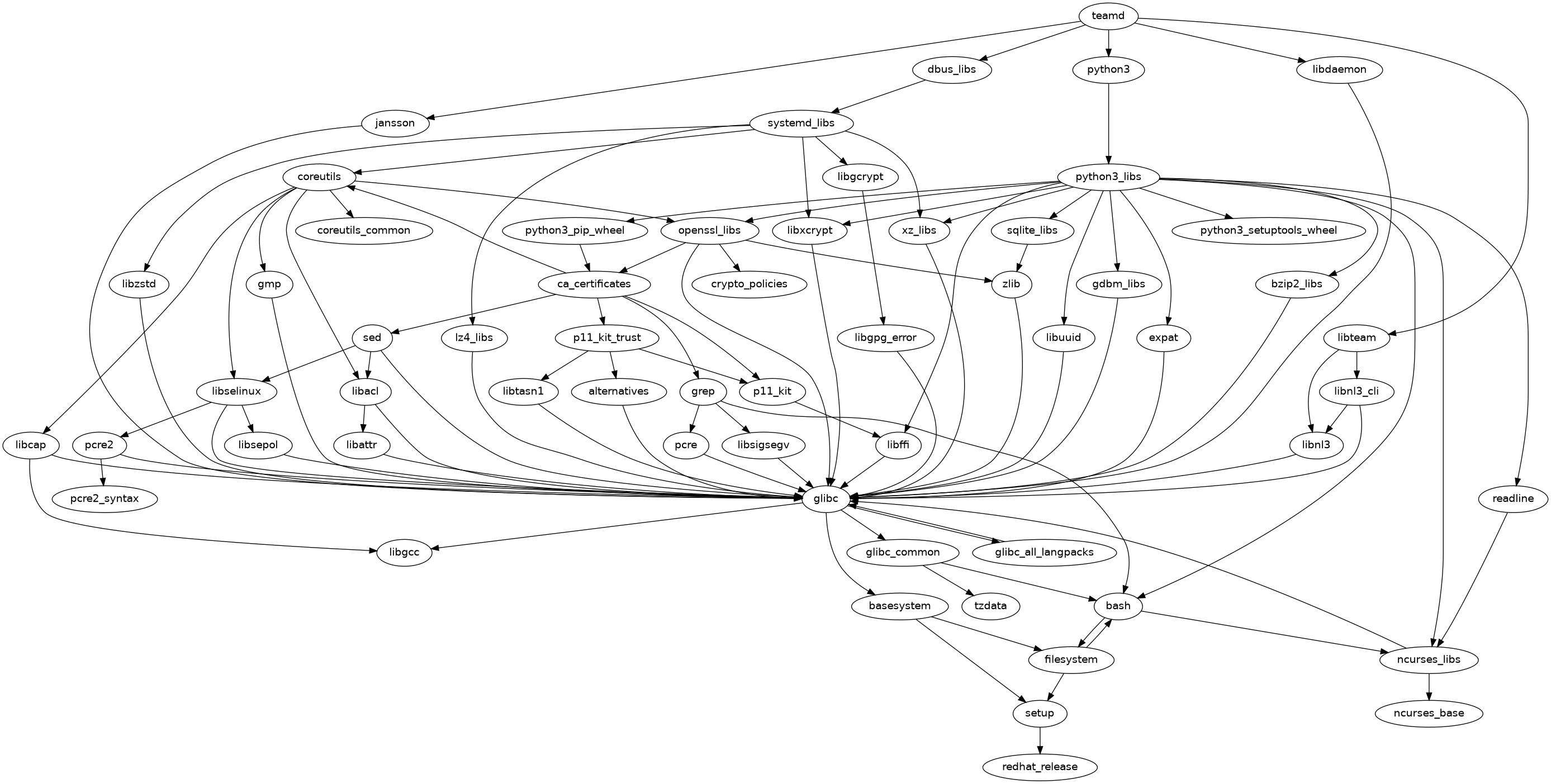
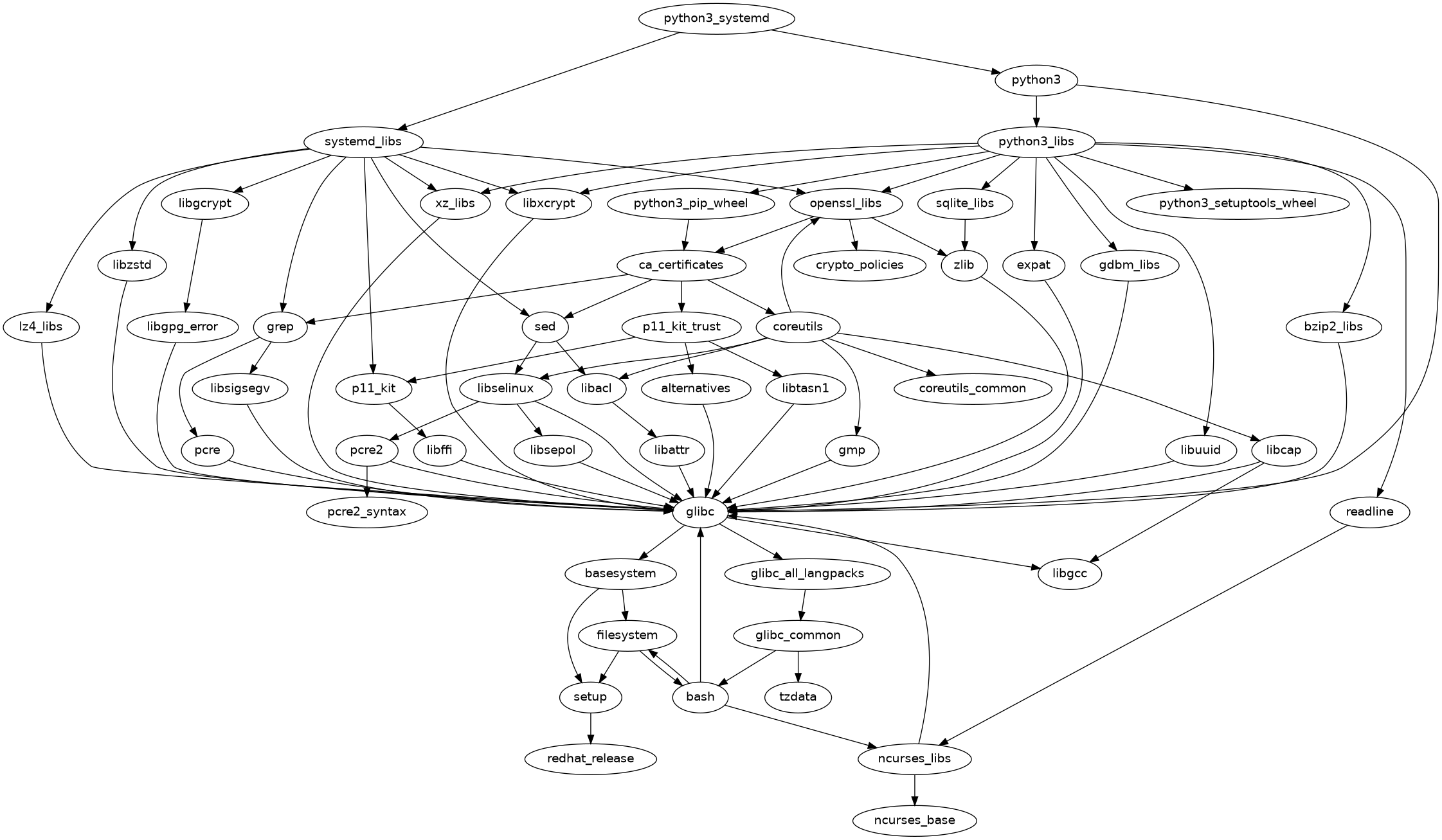
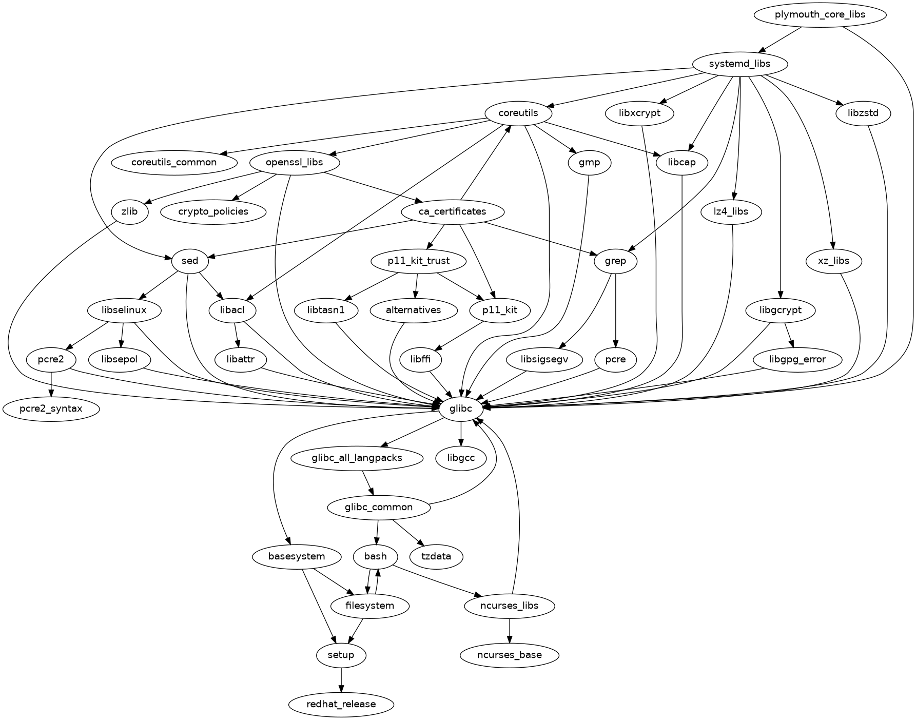
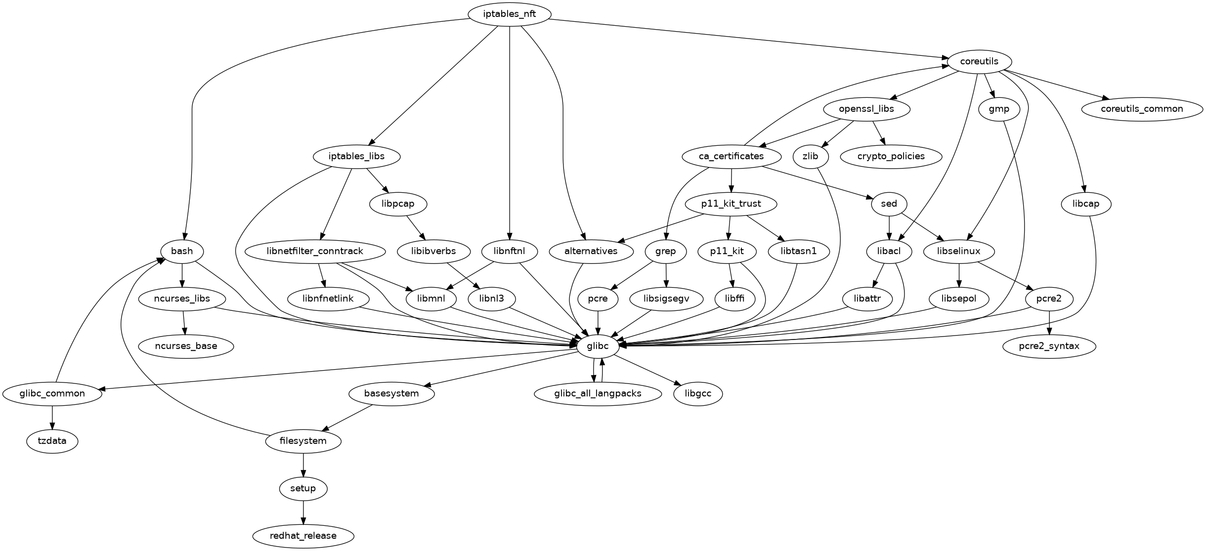
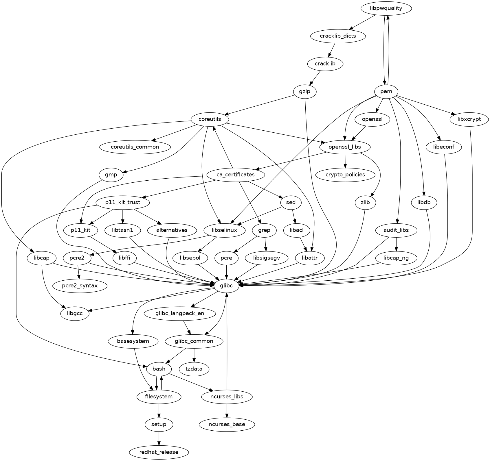
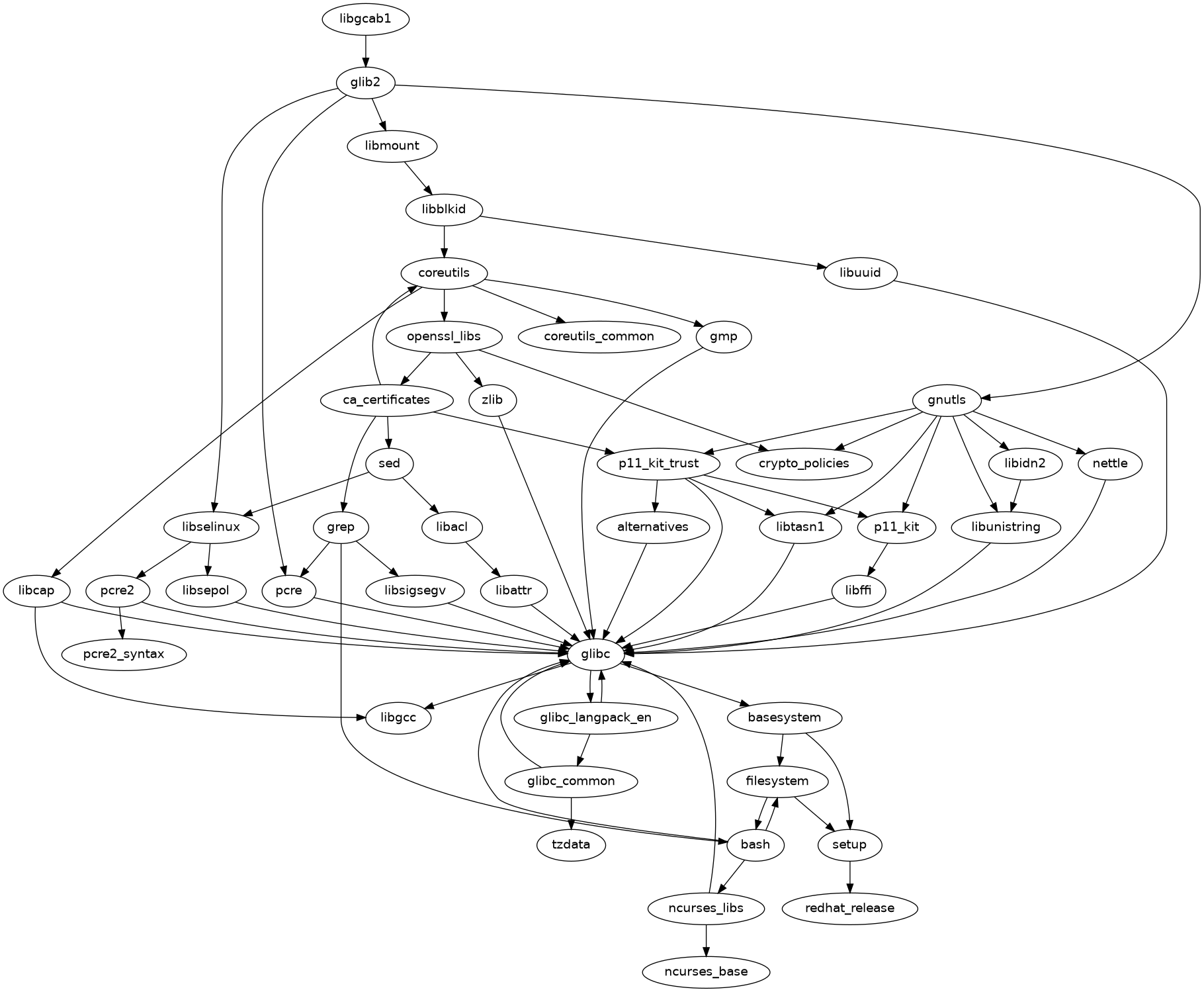
  103. coreutils
  104. coreutils-common
  105. cpio
  106. cpp
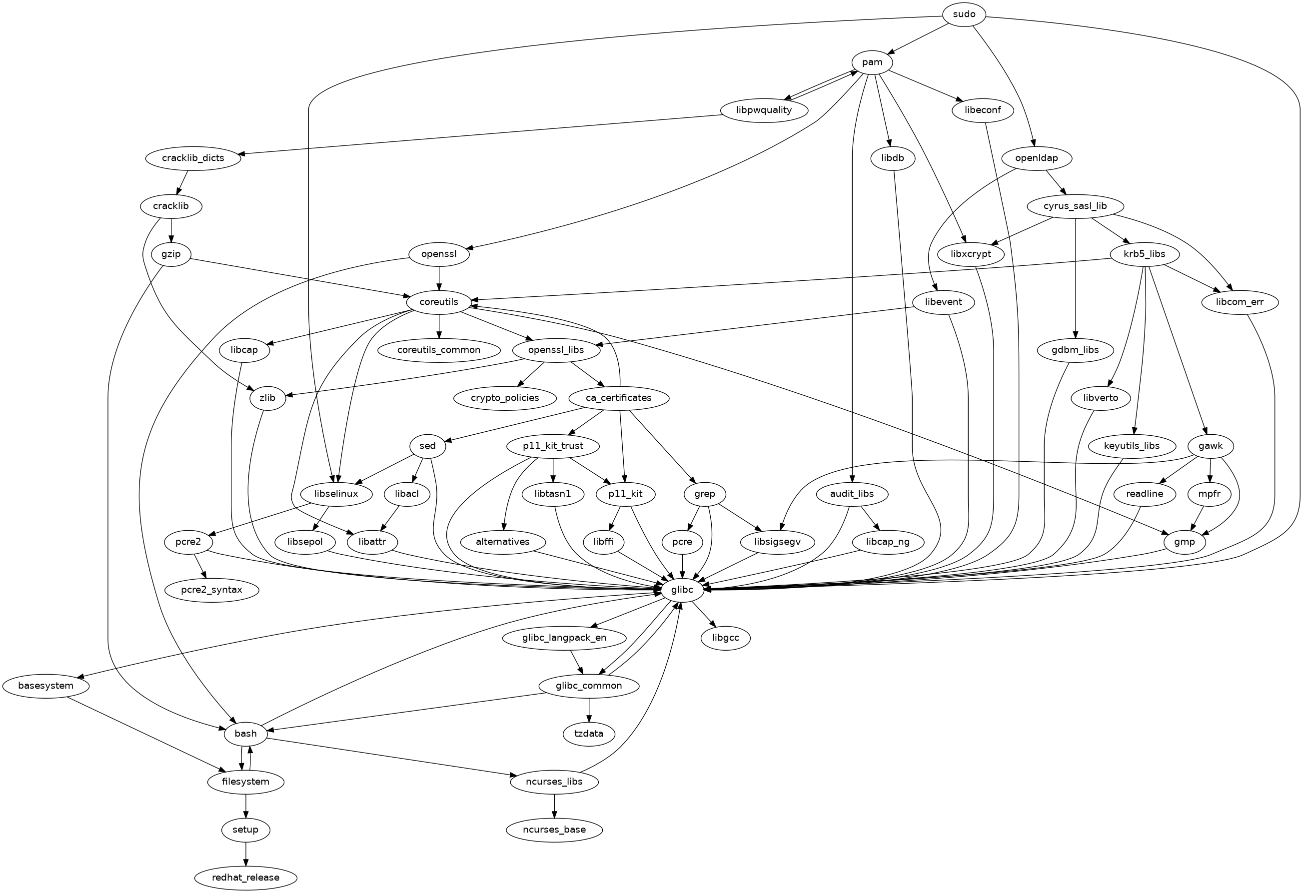
  107. cracklib
  108. cracklib-dicts
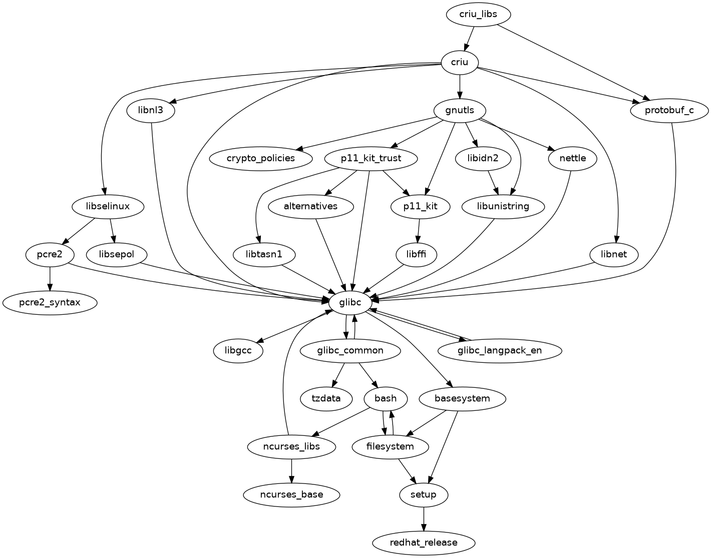
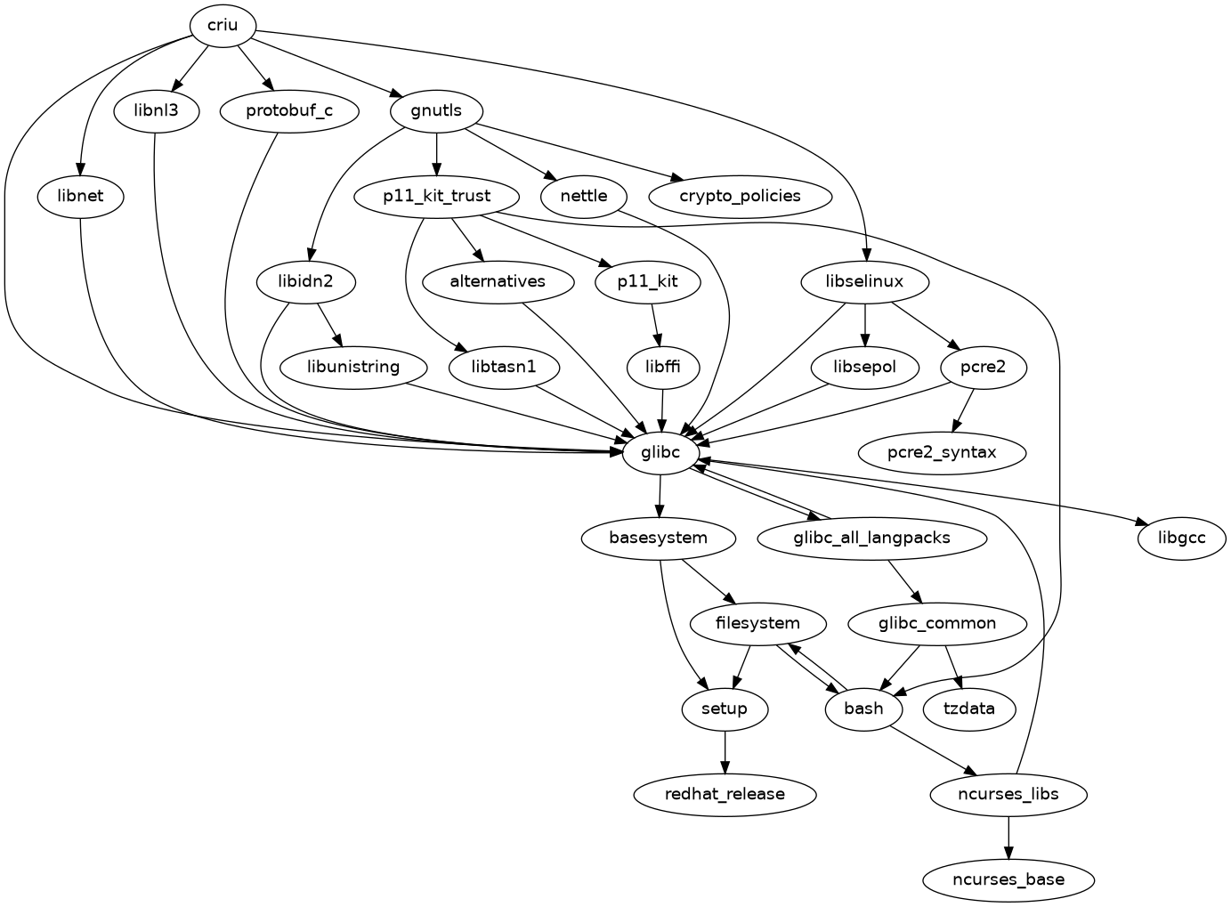
  109. criu
  110. criu-libs
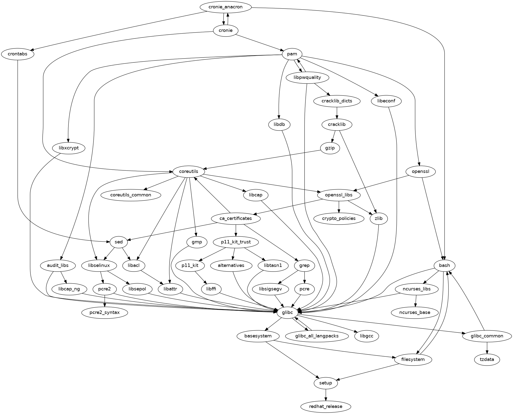
  111. cronie
  112. cronie-anacron
  113. crontabs
  114. crun
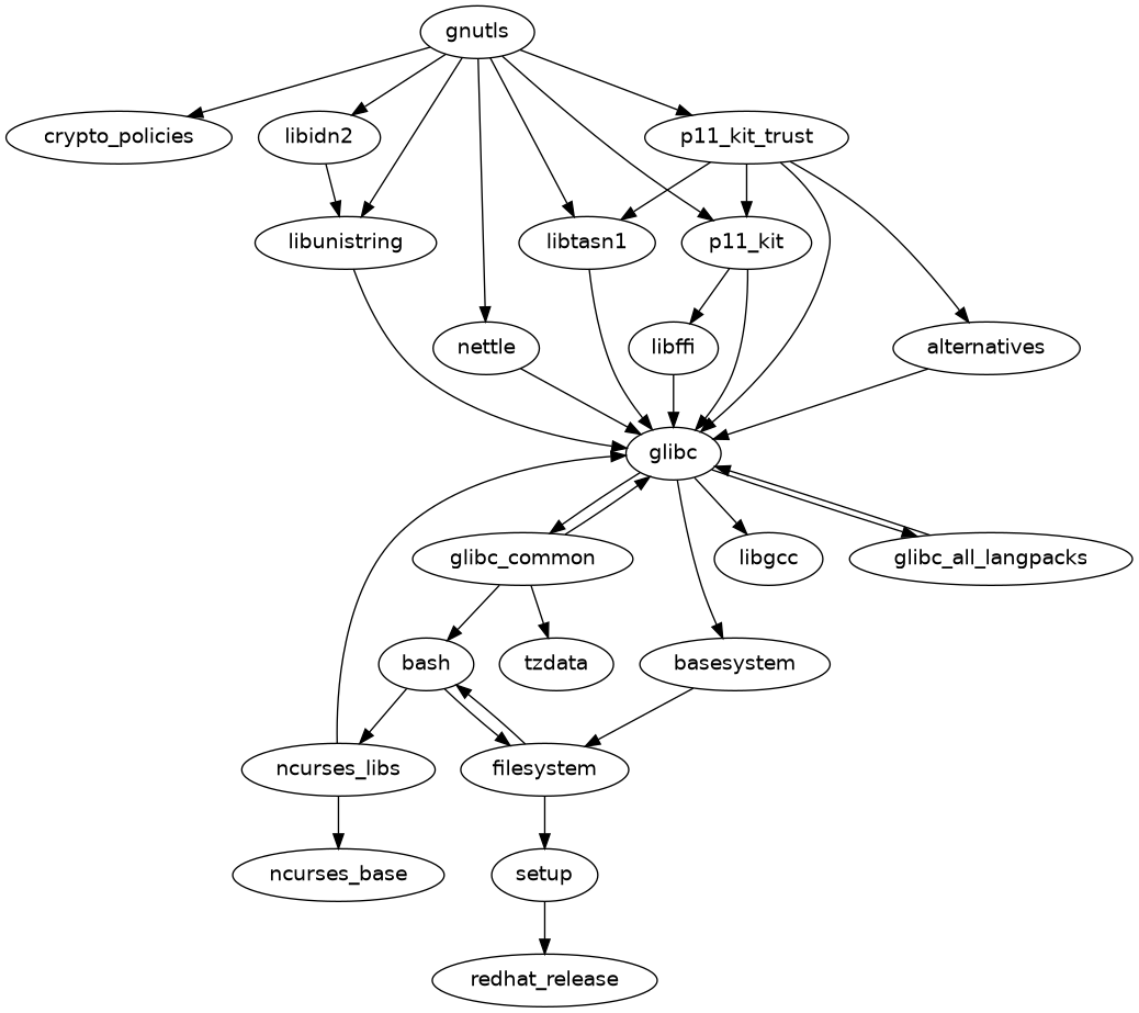
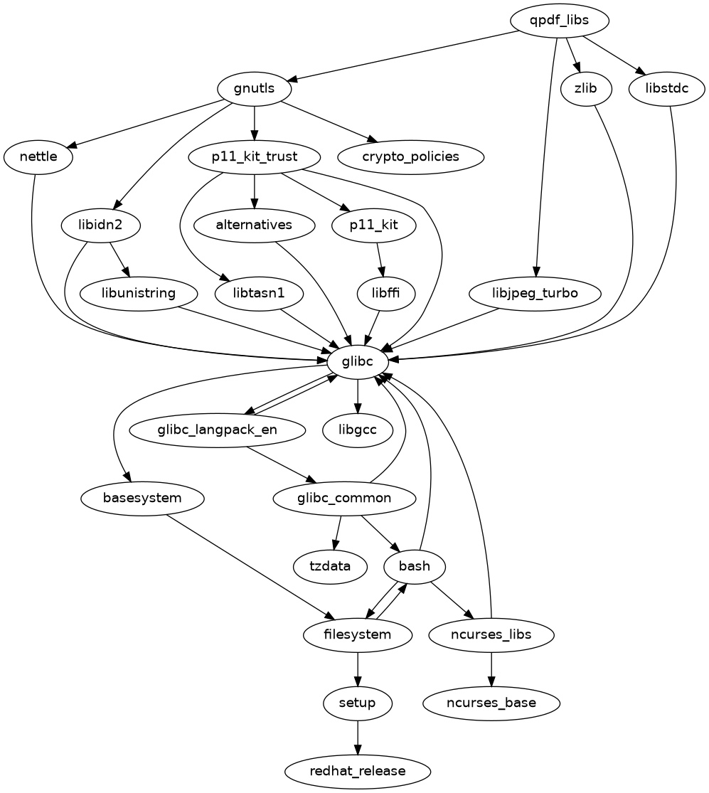
  115. crypto-policies
  116. crypto-policies-scripts
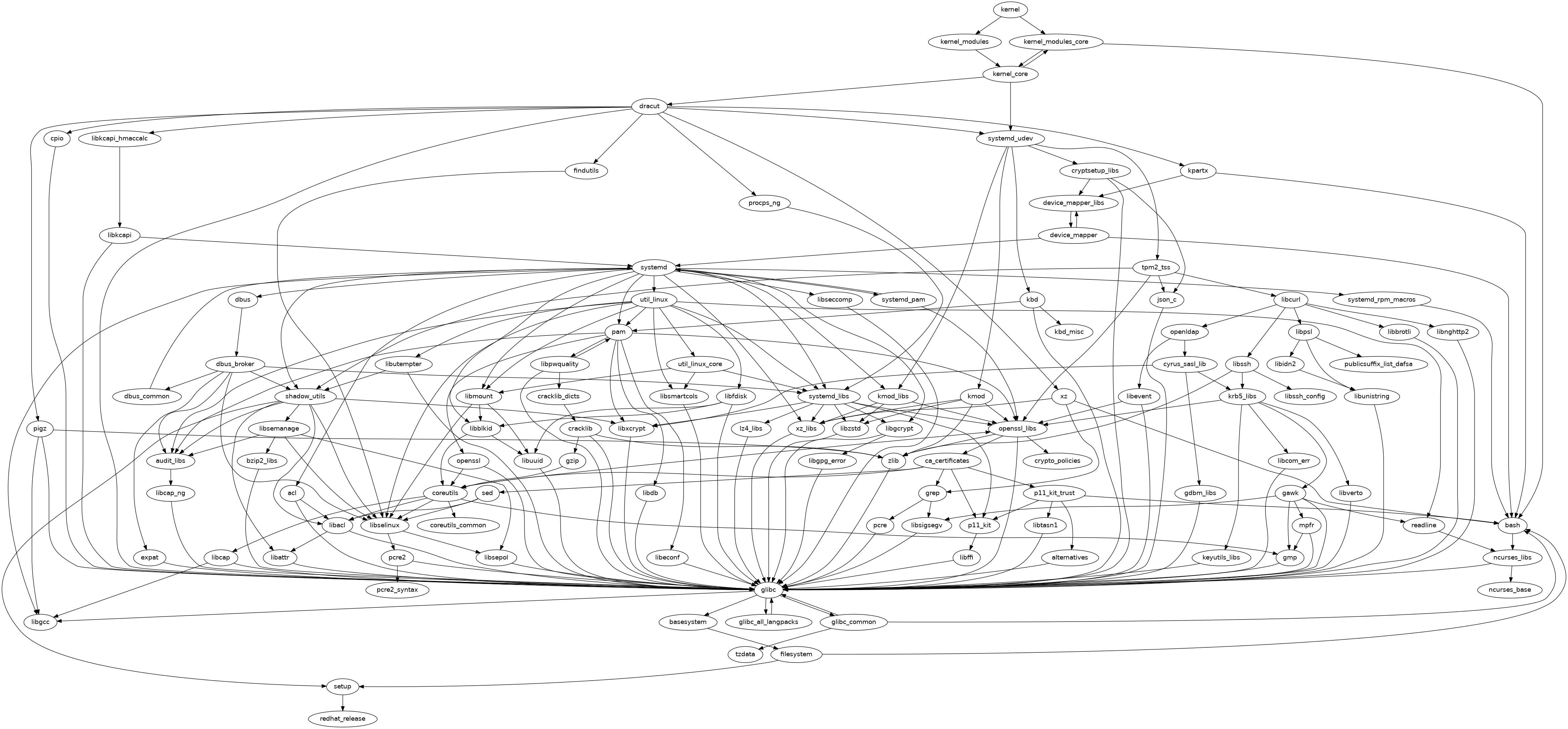
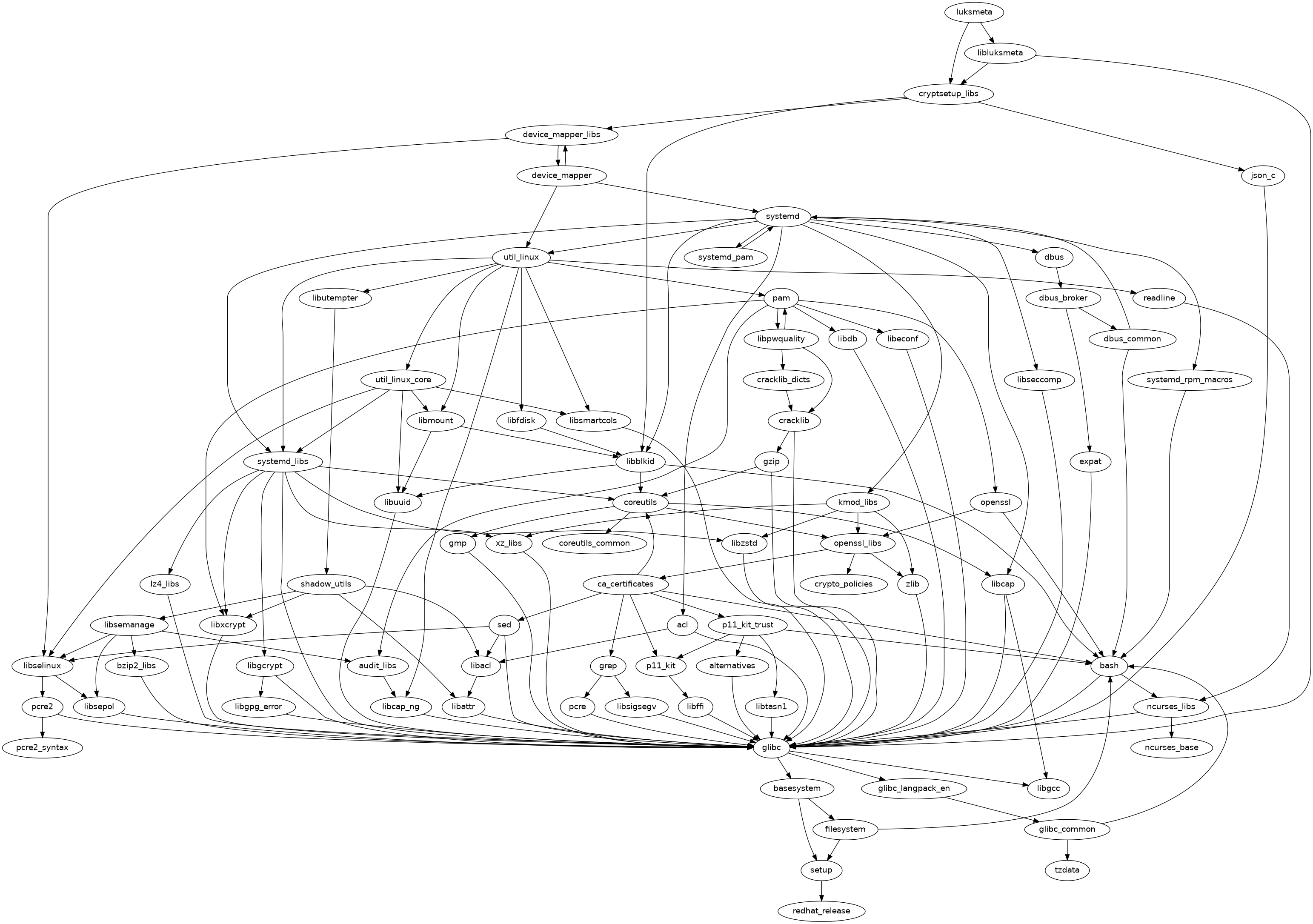
  117. cryptsetup
  118. cryptsetup-libs
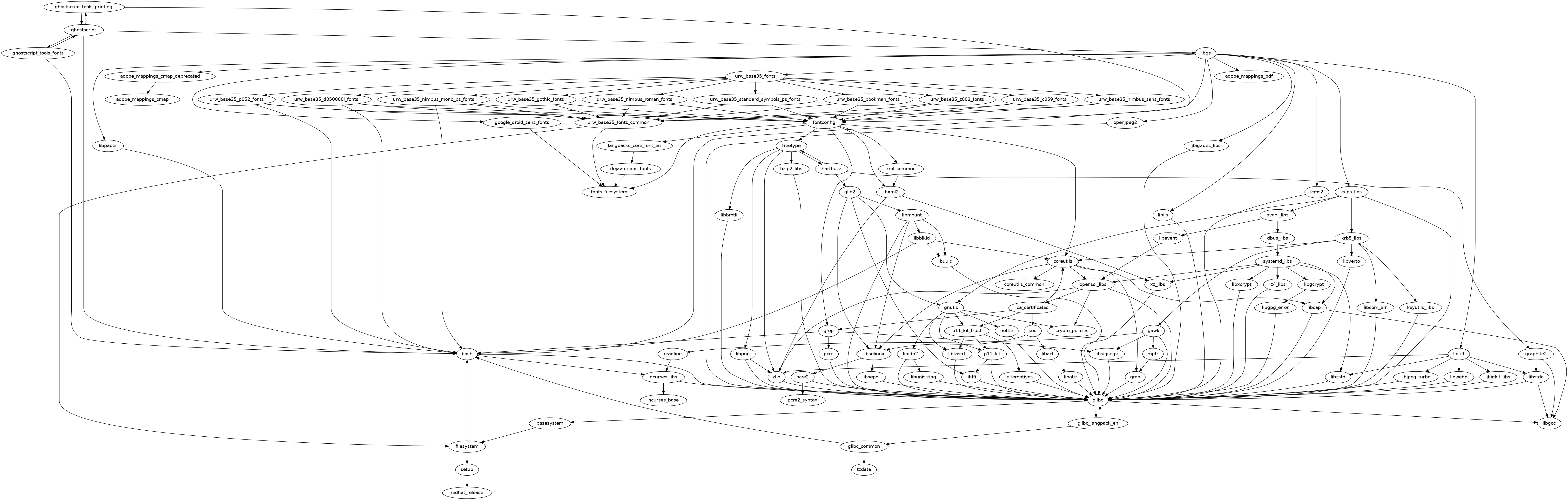
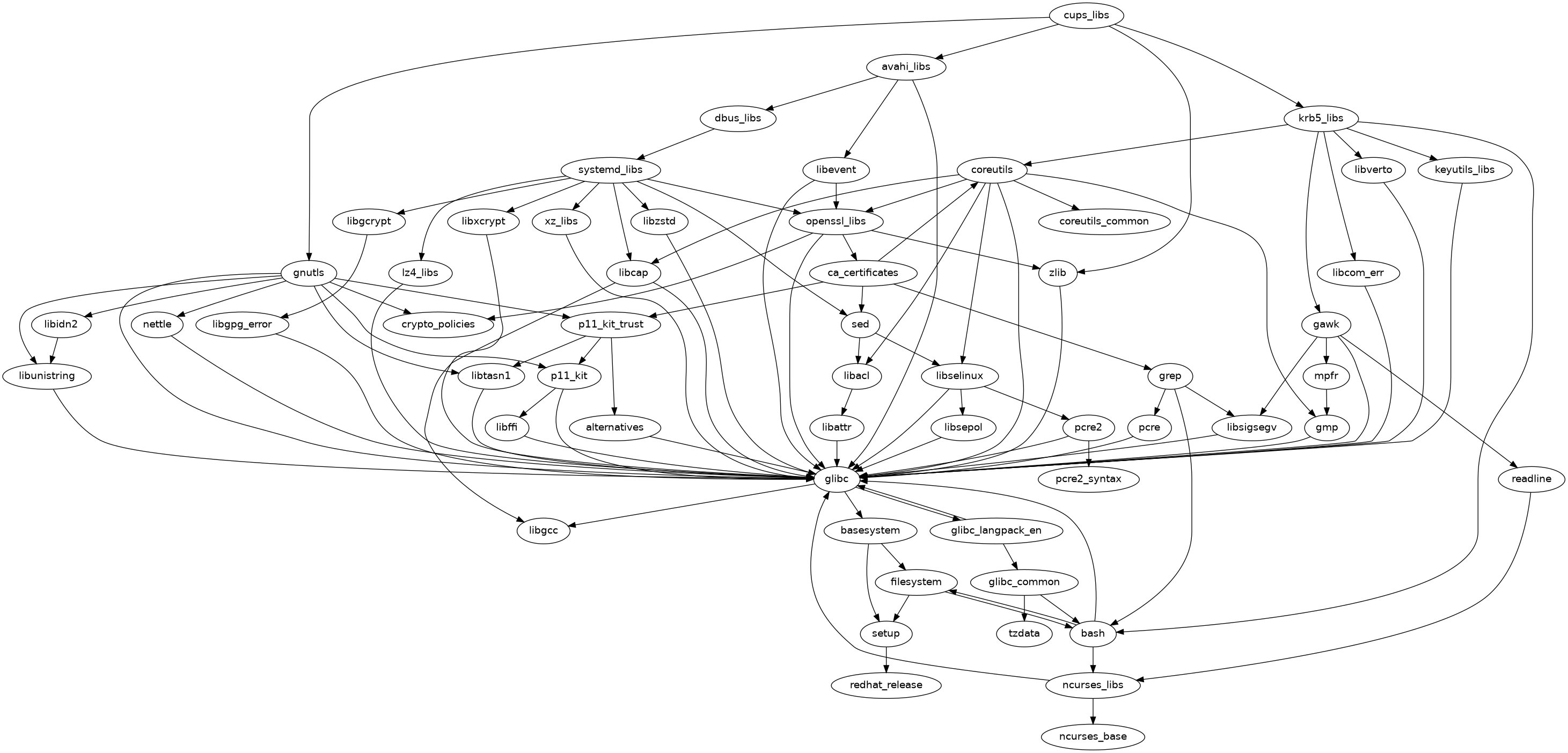
  119. cups
  120. cups-client
  121. cups-filesystem
  122. cups-filters
  123. cups-filters-libs
  124. cups-ipptool
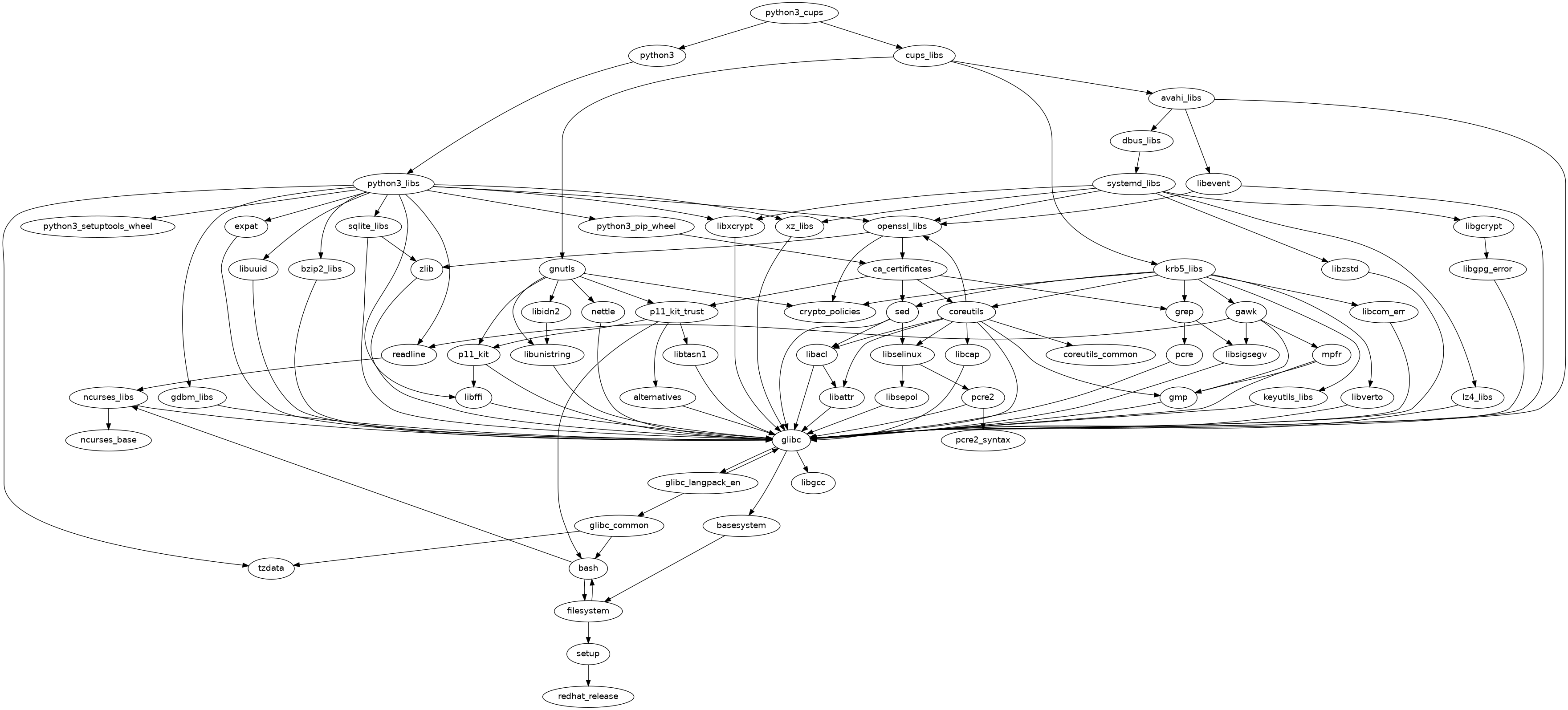
  125. cups-libs
  126. cups-pk-helper
  127. curl
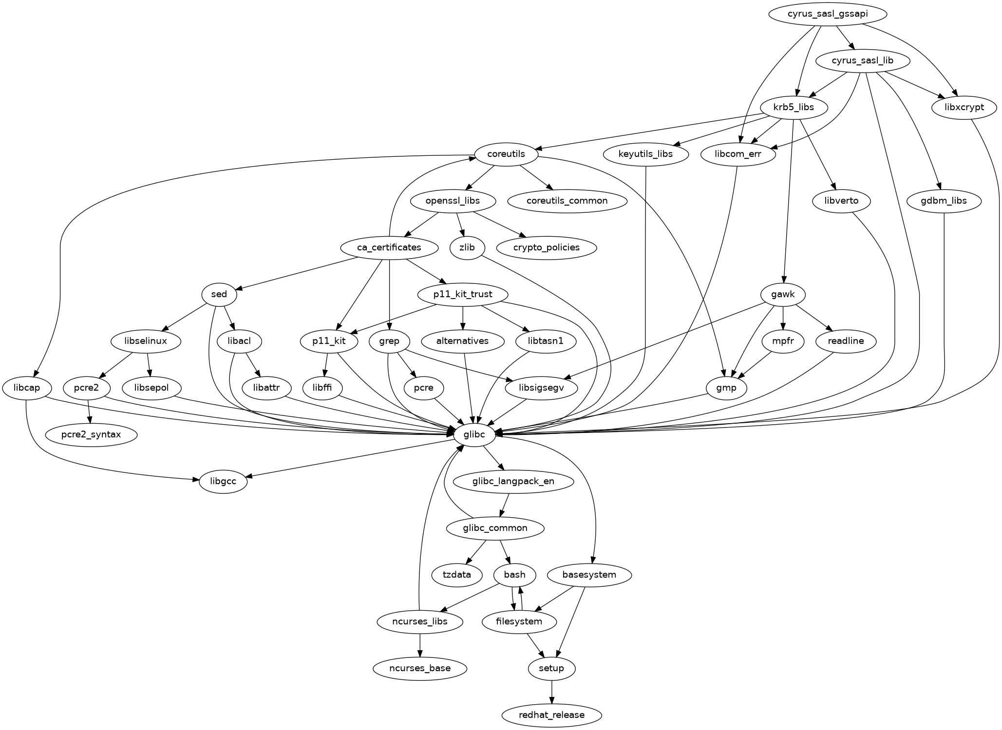
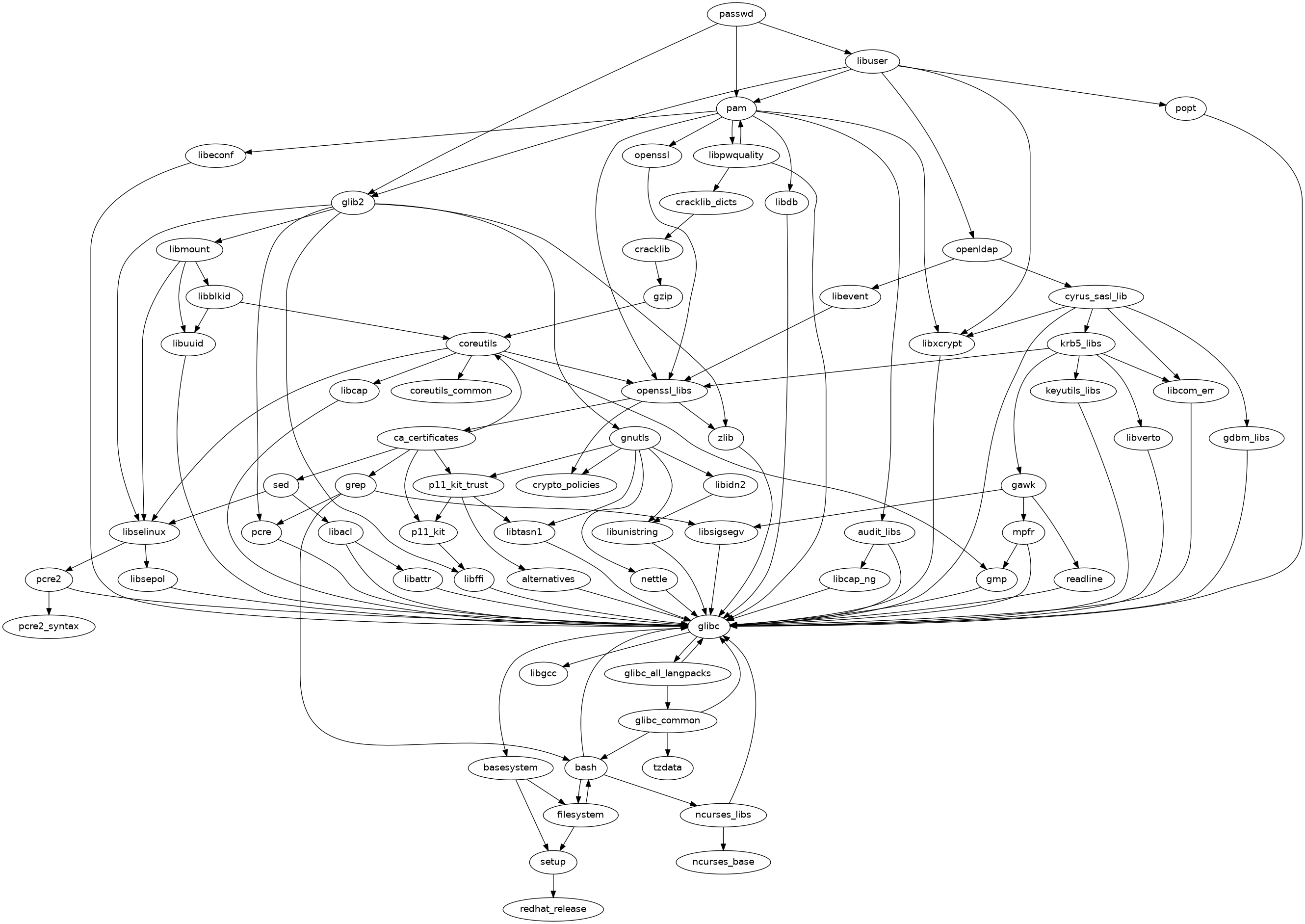
  128. cyrus-sasl
  129. cyrus-sasl-gssapi
  130. cyrus-sasl-lib
  131. cyrus-sasl-plain
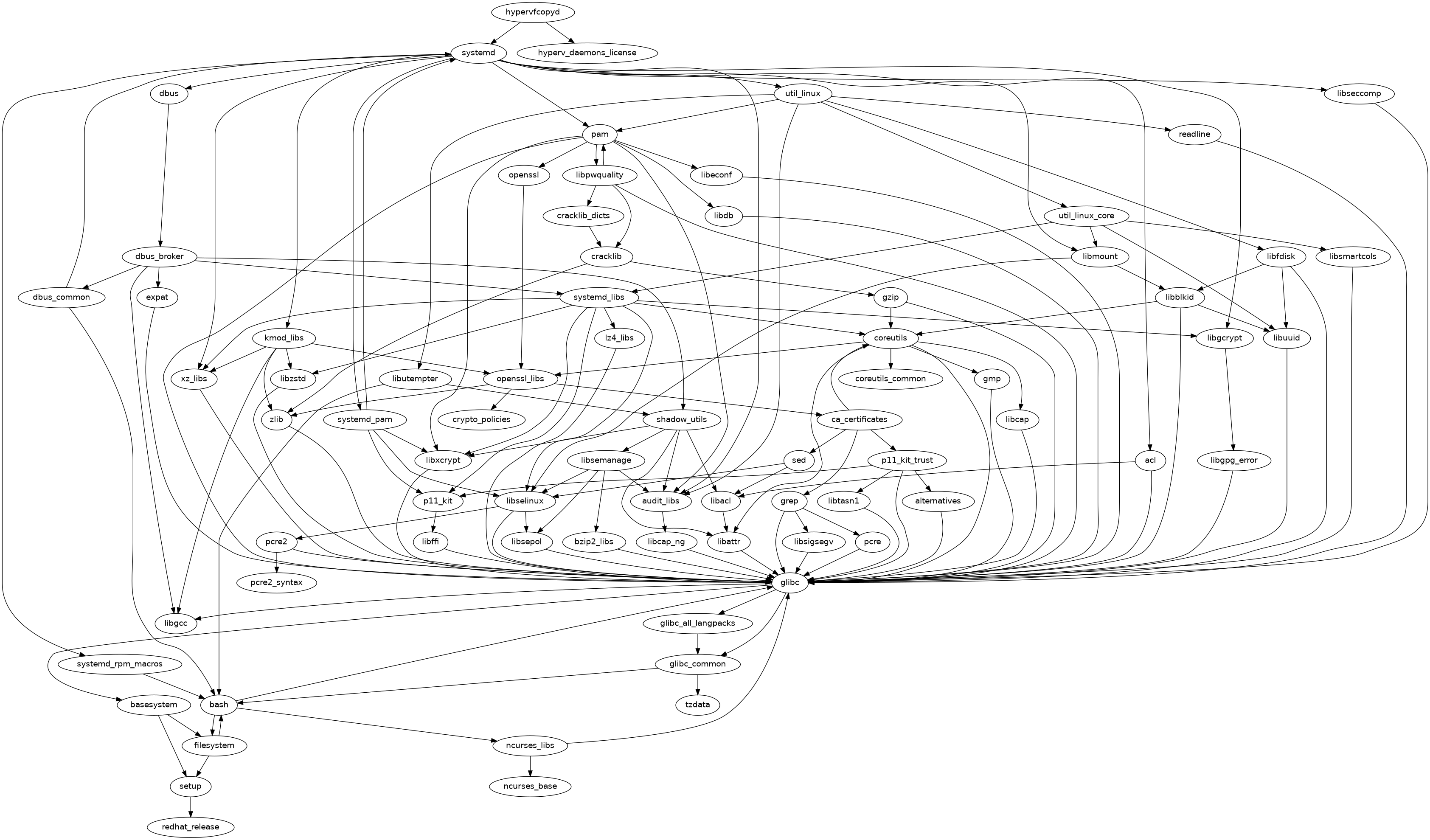
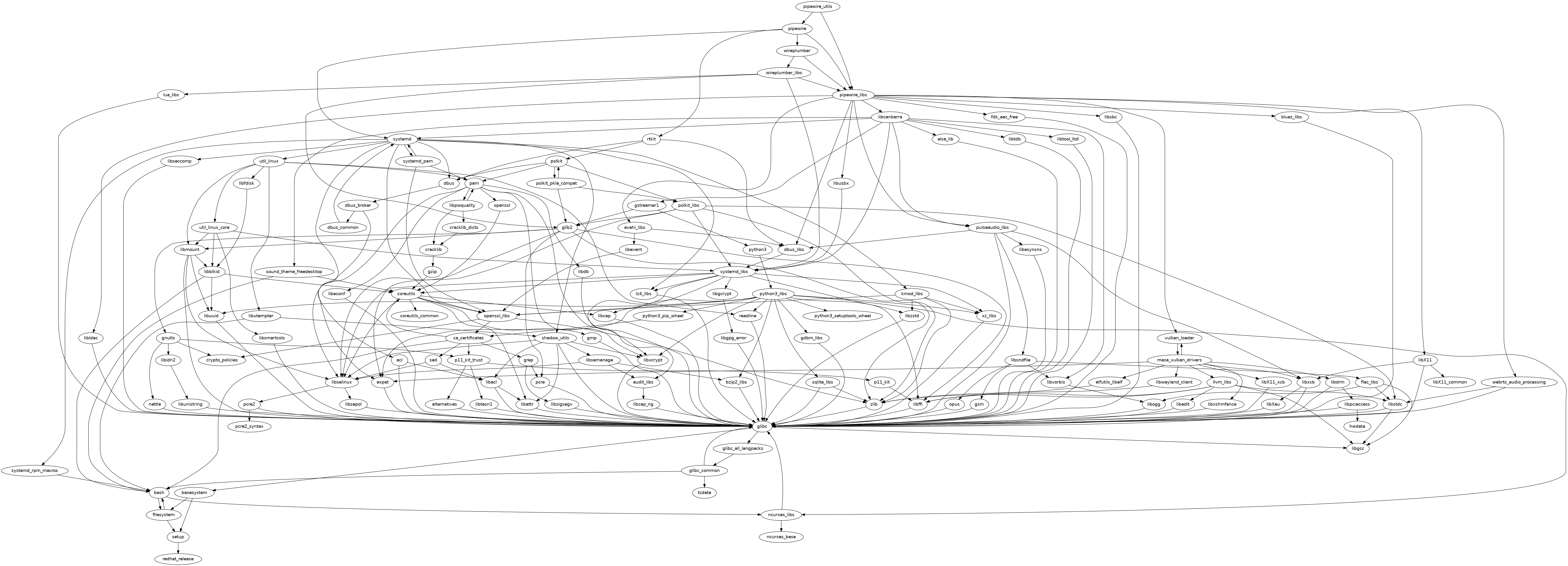
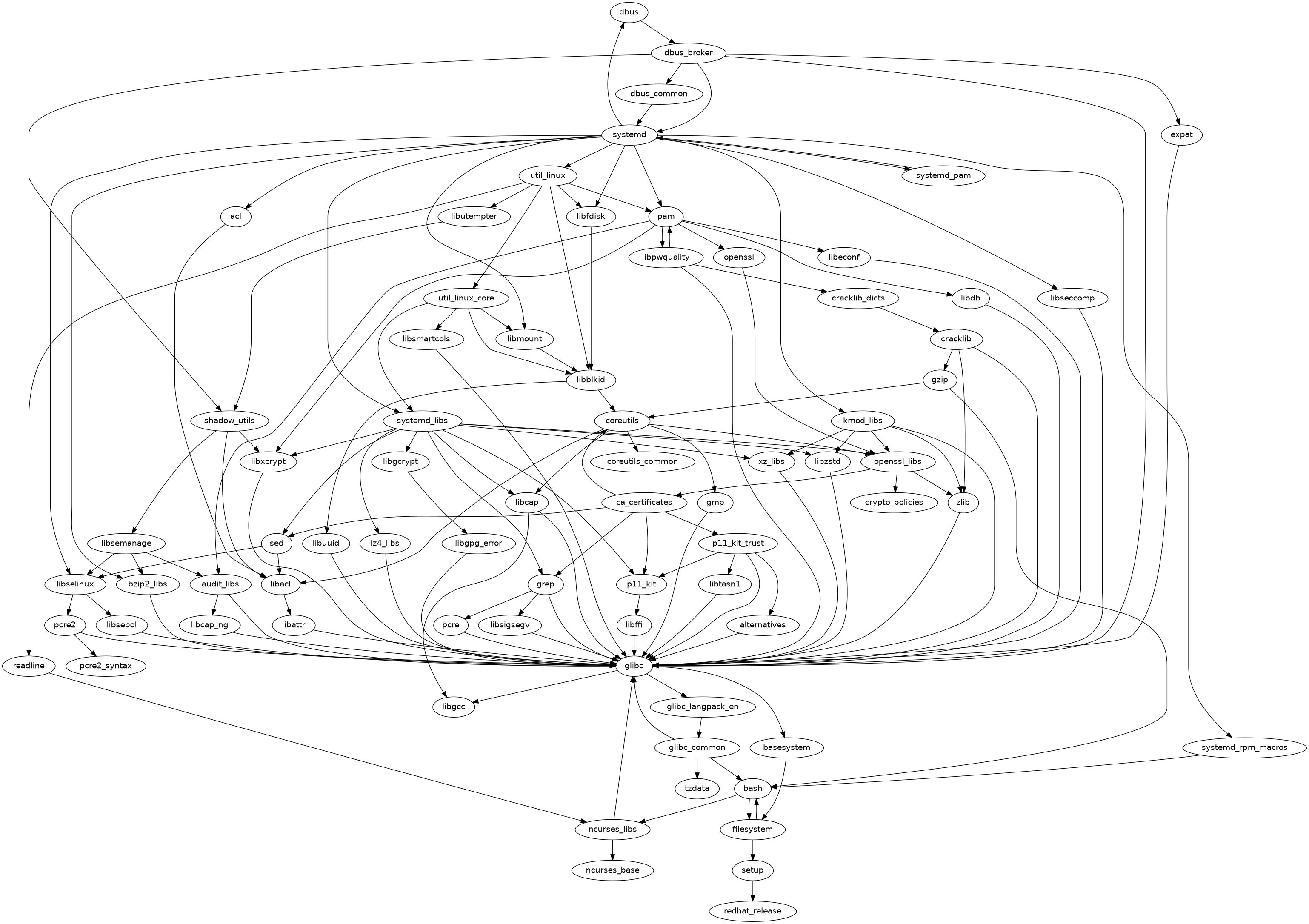
  132. dbus
  133. dbus-broker
  134. dbus-common
  135. dbus-daemon
  136. dbus-glib
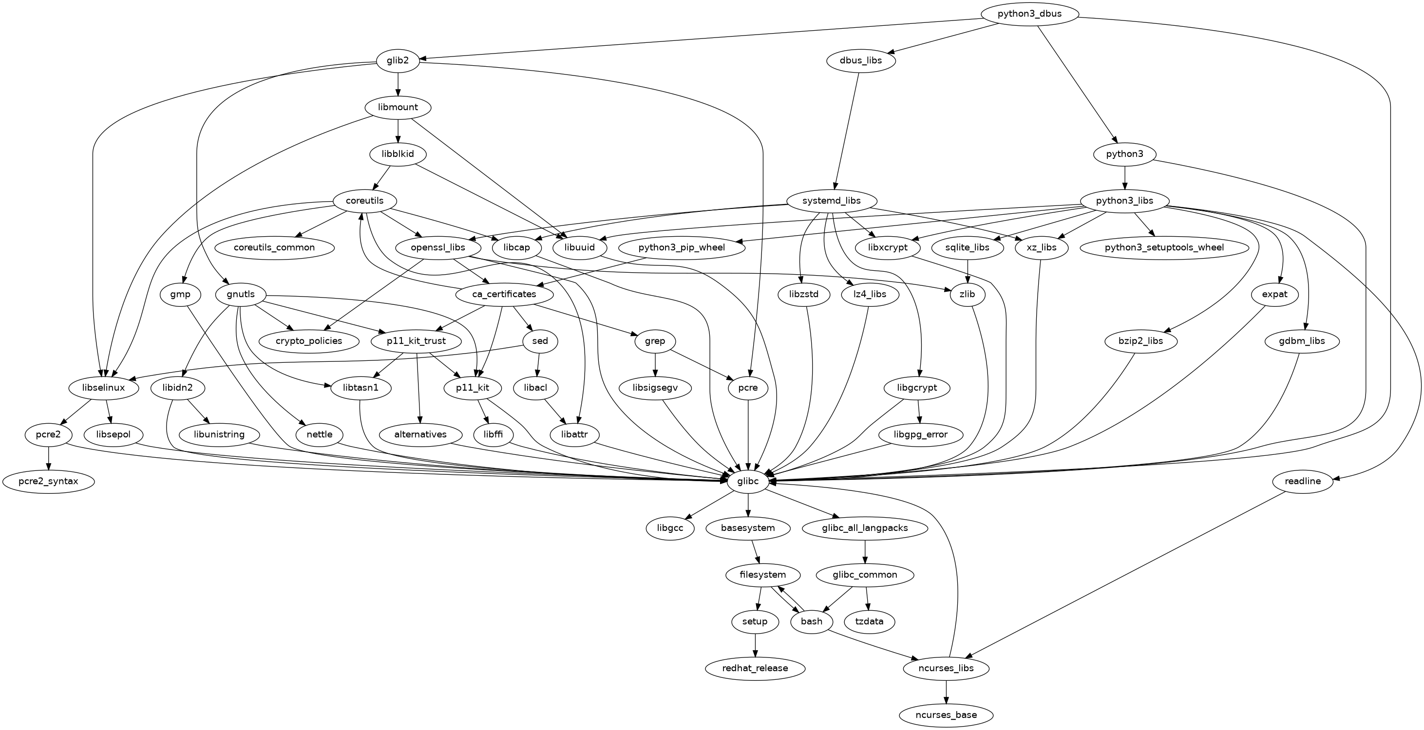
  137. dbus-libs
  138. dbus-tools
  139. dconf
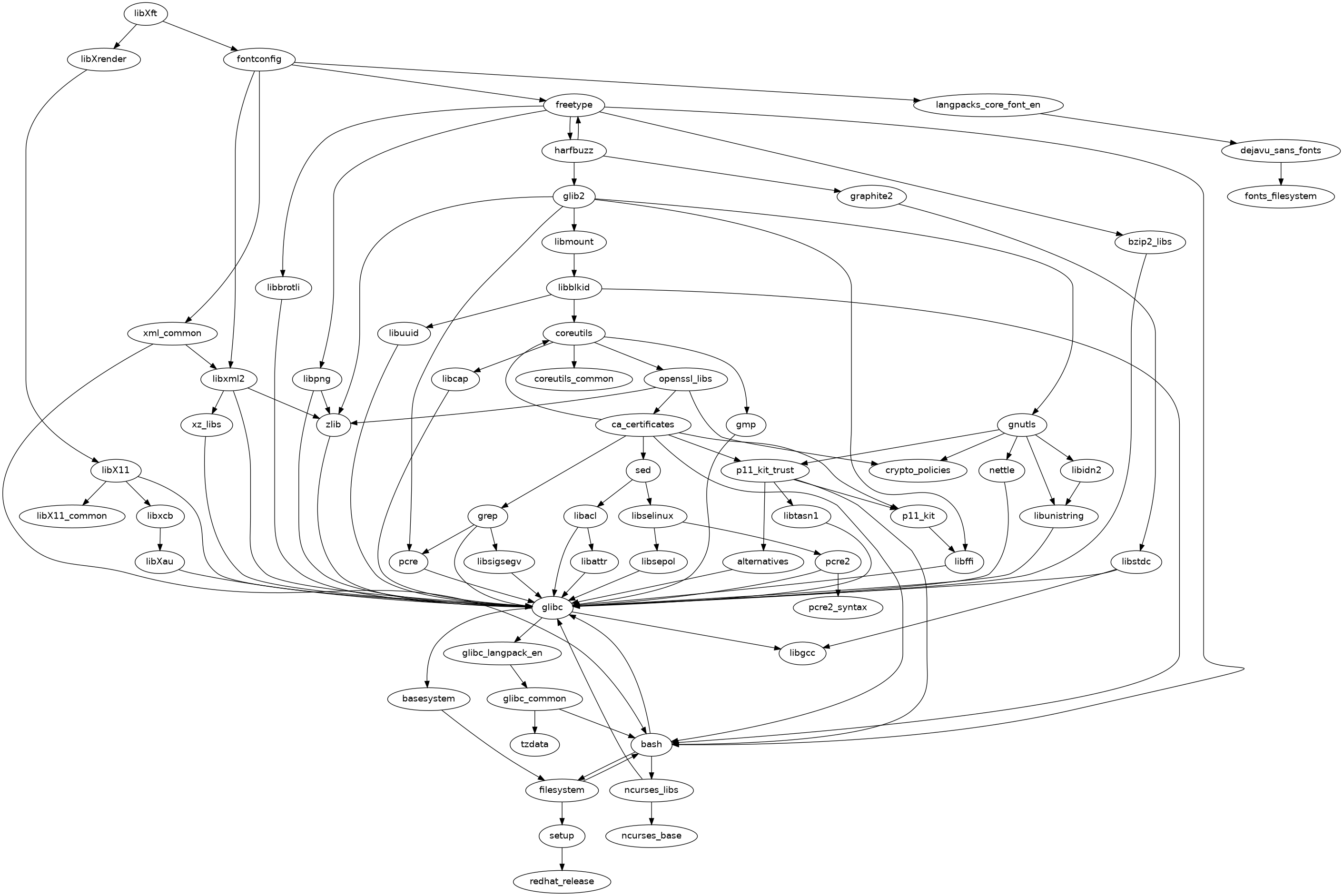
  140. dejavu-sans-fonts
  141. dejavu-sans-mono-fonts
  142. dejavu-serif-fonts
  143. desktop-file-utils
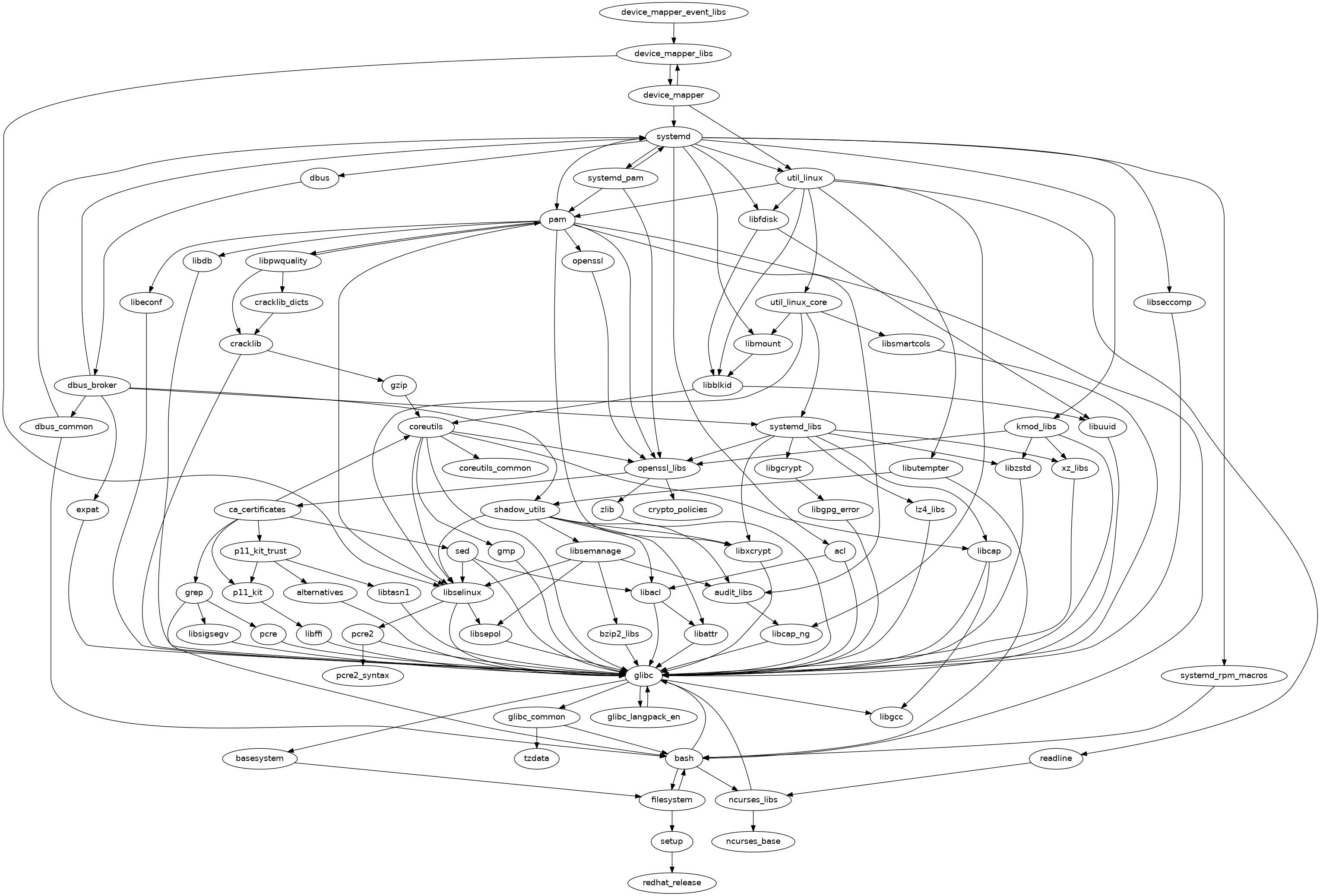
  144. device-mapper
  145. device-mapper-event
  146. device-mapper-event-libs
  147. device-mapper-libs
  148. device-mapper-multipath
  149. device-mapper-multipath-libs
  150. device-mapper-persistent-data
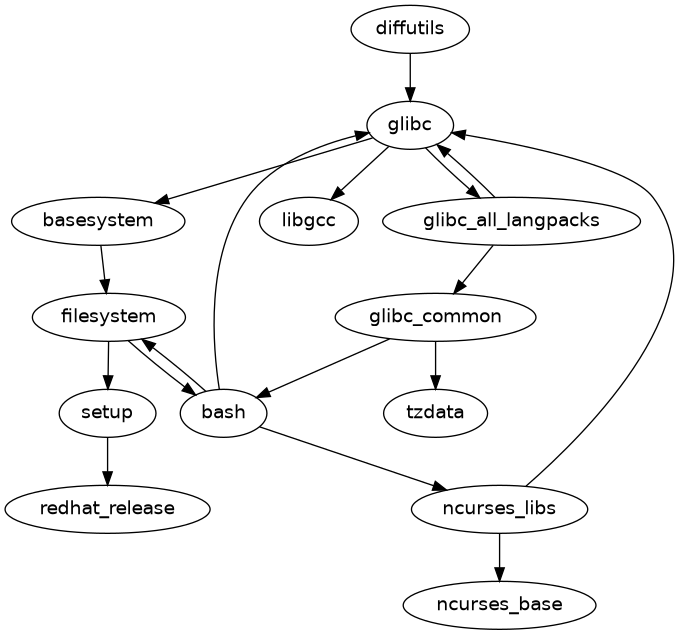
  151. diffutils
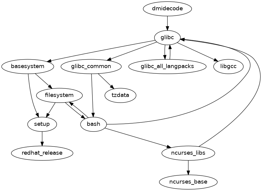
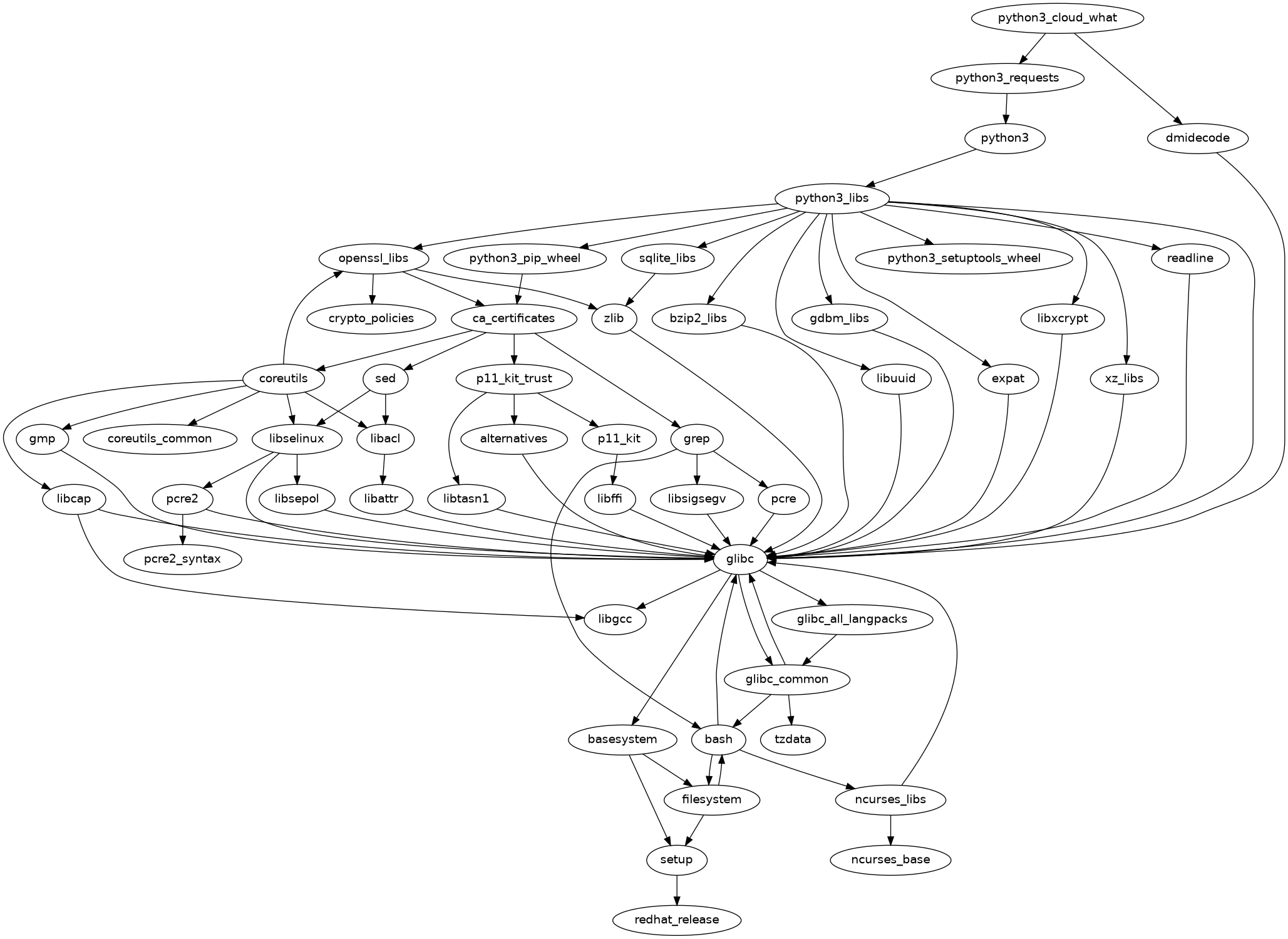
  152. dmidecode
  153. dnf
  154. dnf-data
  155. dnf-plugins-core
  156. dnsmasq
  157. dos2unix
  158. dosfstools
  159. dotconf
  160. dovecot
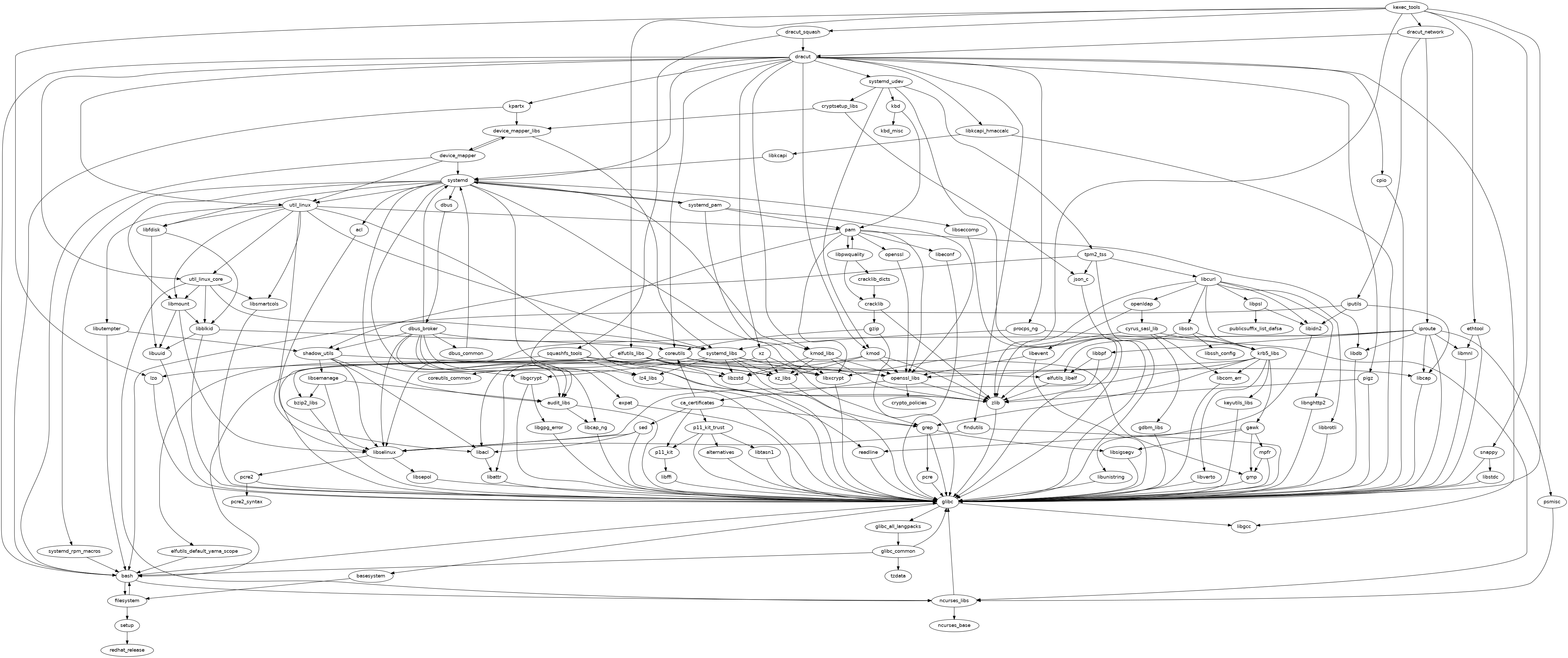
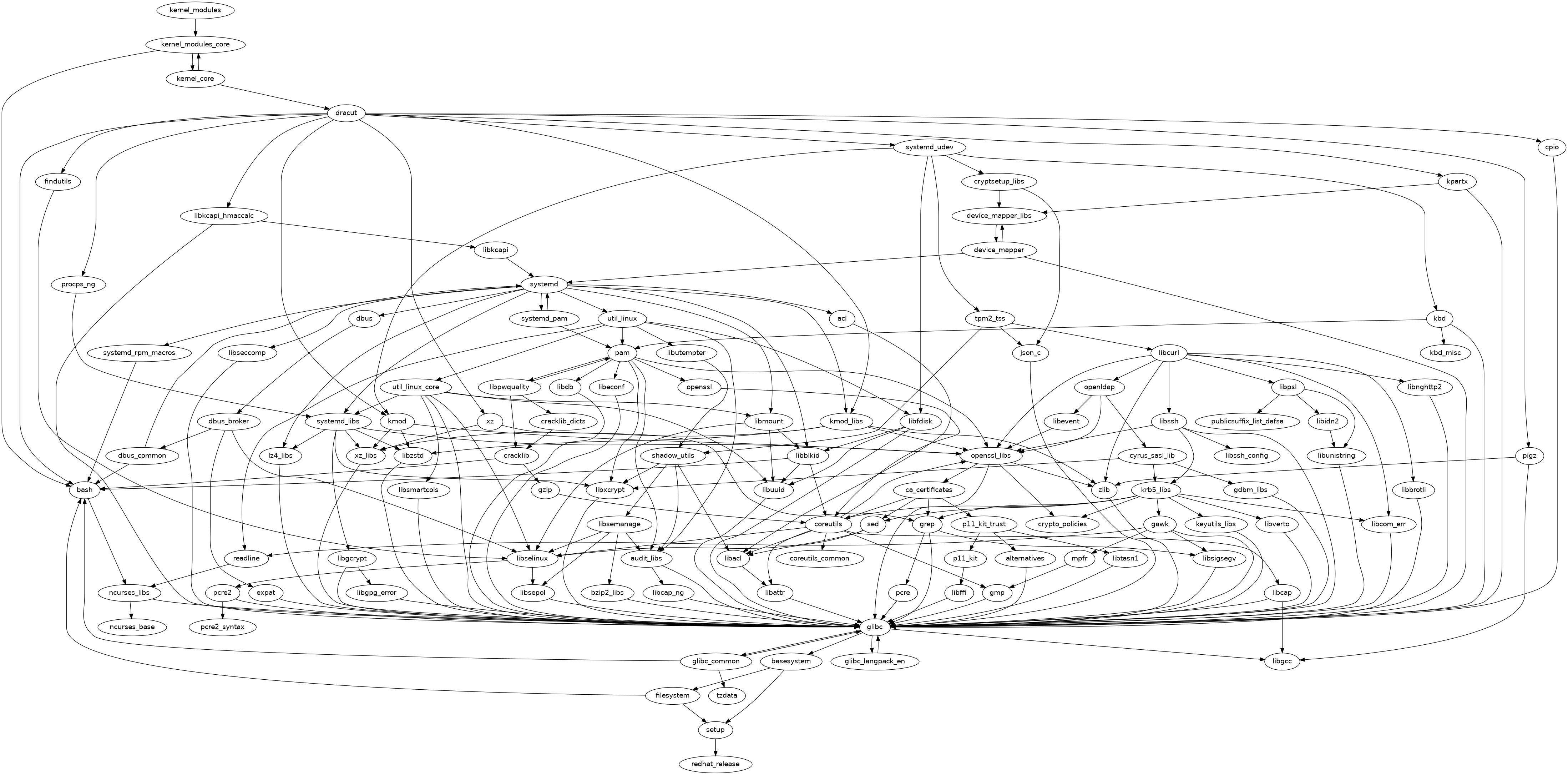
  161. dracut
  162. dracut-config-rescue
  163. dracut-network
  164. dracut-squash
  165. dwz
  166. e2fsprogs
  167. e2fsprogs-libs
  168. ed
  169. efi-srpm-macros
  170. efivar-libs
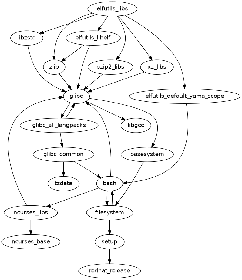
  171. elfutils-debuginfod-client
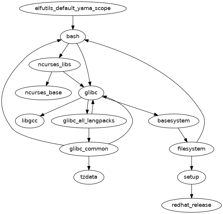
  172. elfutils-default-yama-scope
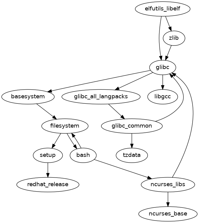
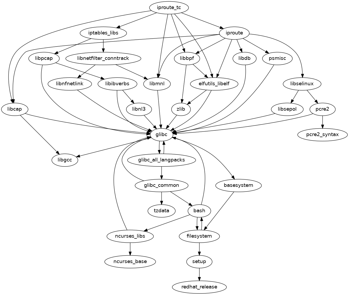
  173. elfutils-libelf
  174. elfutils-libs
  175. emacs-filesystem
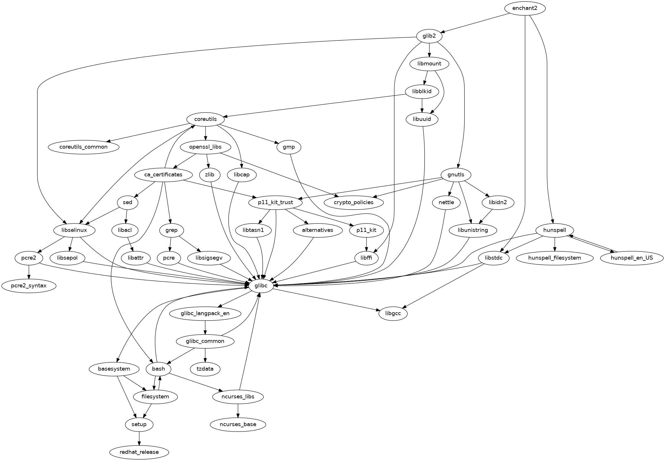
  176. enchant2
  177. enscript
  178. eog
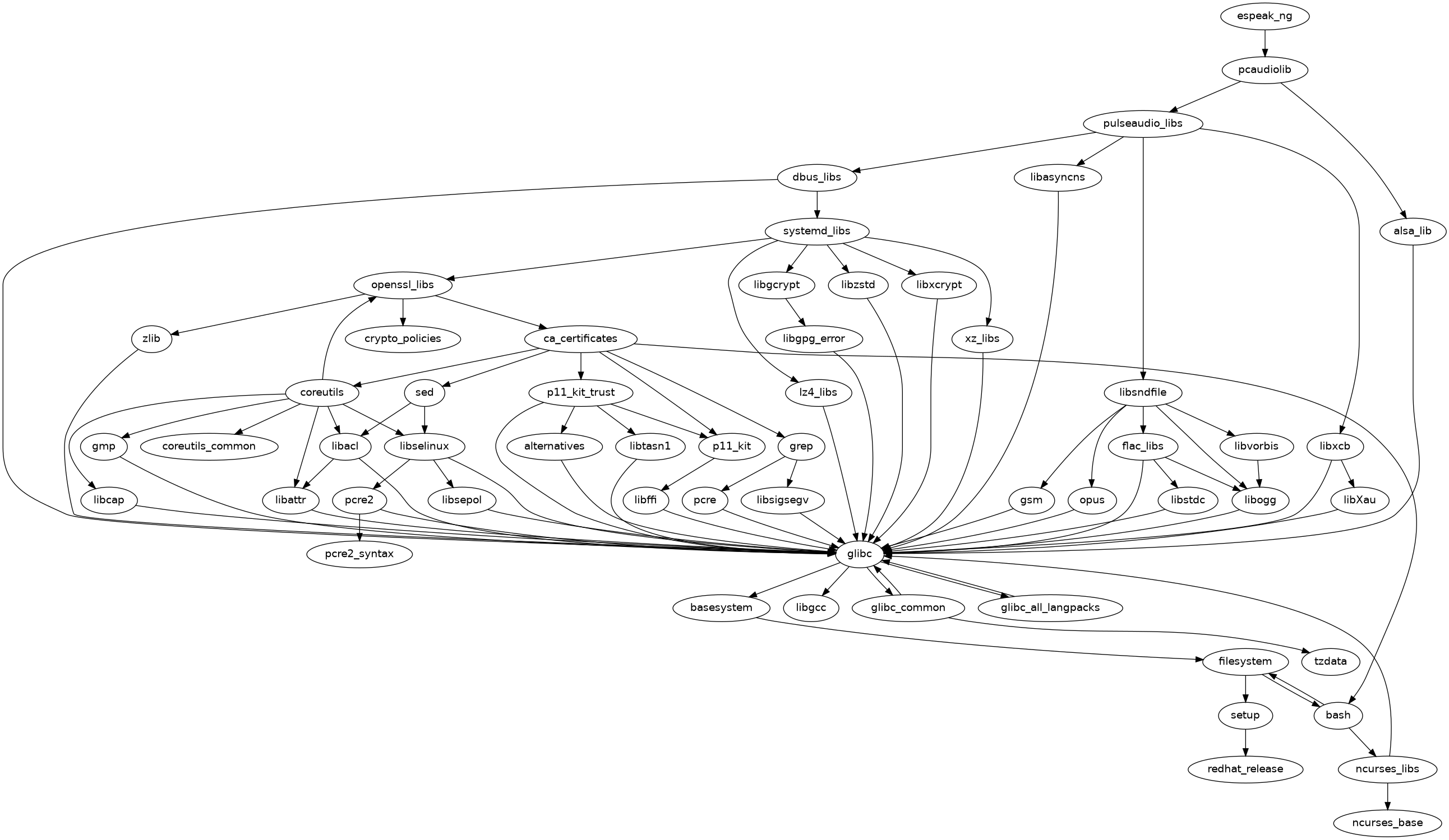
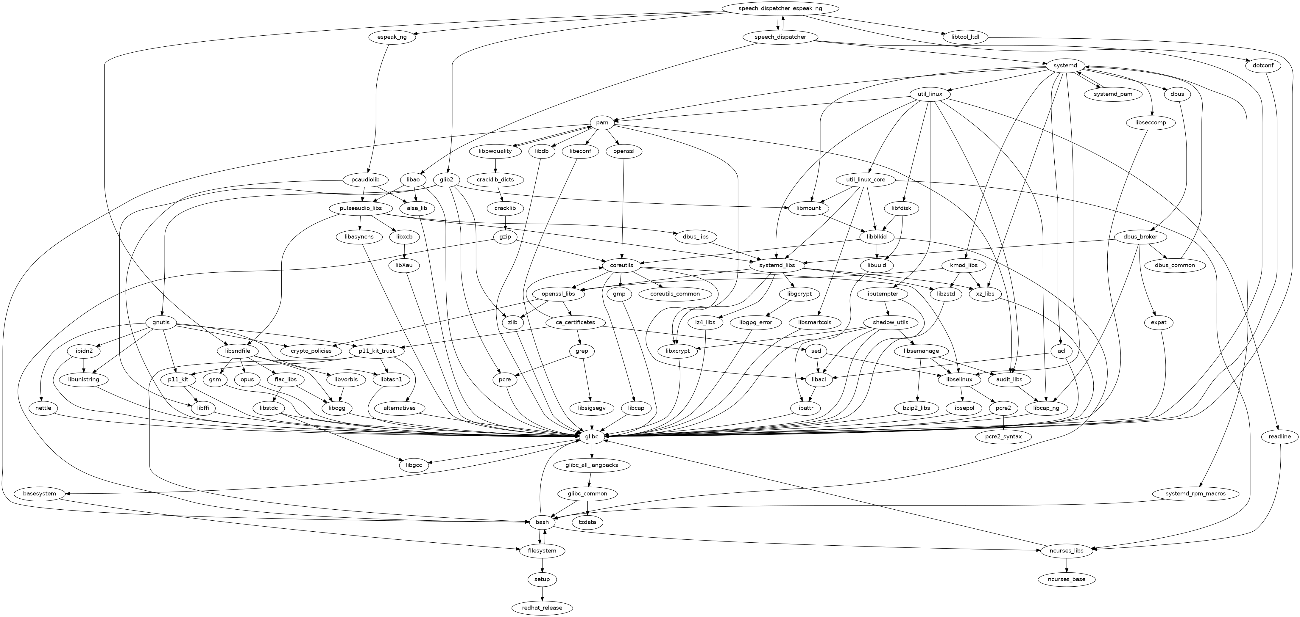
  179. espeak-ng
  180. ethtool
  181. evince
  182. evince-libs
  183. evince-nautilus
  184. evince-previewer
  185. evince-thumbnailer
  186. evolution-data-server
  187. evolution-data-server-langpacks
  188. exempi
  189. exiv2
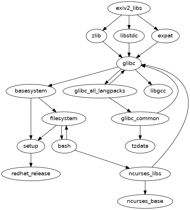
  190. exiv2-libs
  191. expat
  192. fdk-aac-free
  193. file
  194. file-libs
  195. filesystem
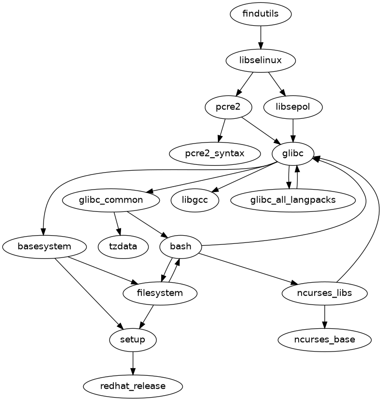
  196. findutils
  197. firefox
  198. firewalld
  199. firewalld-filesystem
  200. flac-libs
  201. flashrom
  202. flatpak
  203. flatpak-libs
  204. flatpak-selinux
  205. flatpak-session-helper
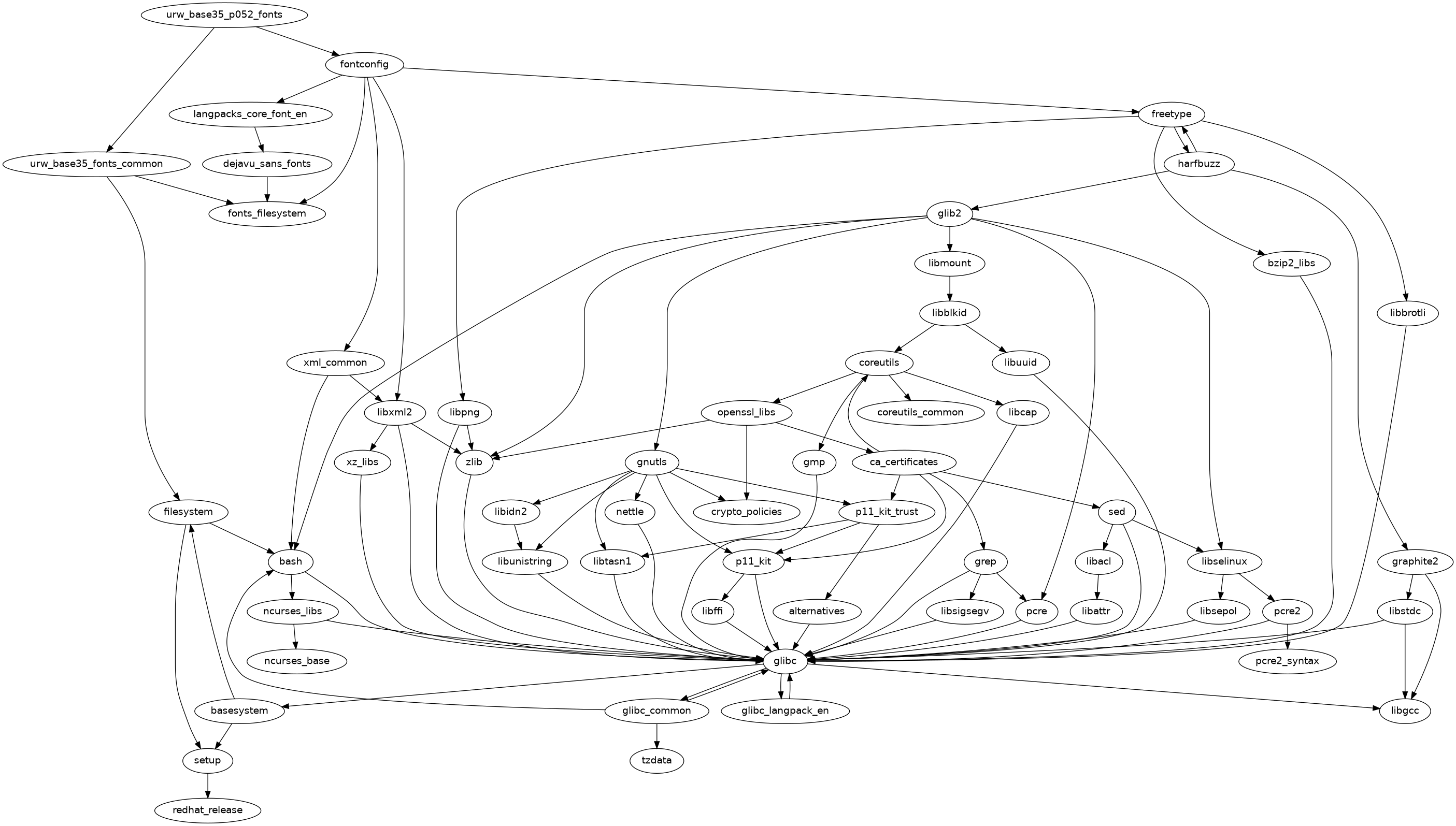
  206. fontconfig
  207. fonts-filesystem
  208. fonts-srpm-macros
  209. foomatic
  210. foomatic-db
  211. foomatic-db-filesystem
  212. foomatic-db-ppds
  213. fprintd
  214. fprintd-pam
  215. freetype
  216. fribidi
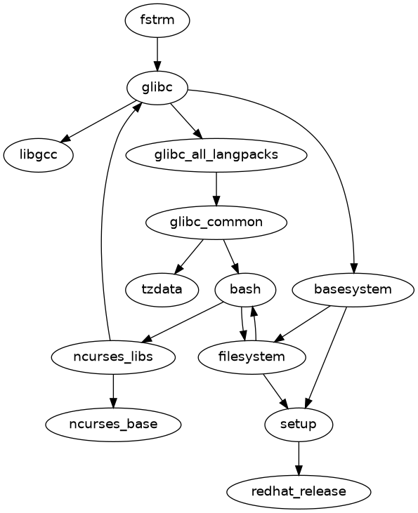
  217. fstrm
  218. fuse
  219. fuse-common
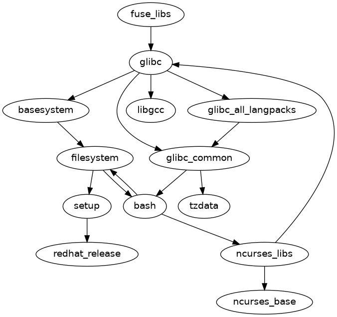
  220. fuse-libs
  221. fuse-overlayfs
  222. fuse3
  223. fuse3-libs
  224. fwupd
  225. fwupd-plugin-flashrom
  226. gawk
  227. gawk-all-langpacks
  228. gcc
  229. gcc-plugin-annobin
  230. gcr
  231. gcr-base
  232. gd
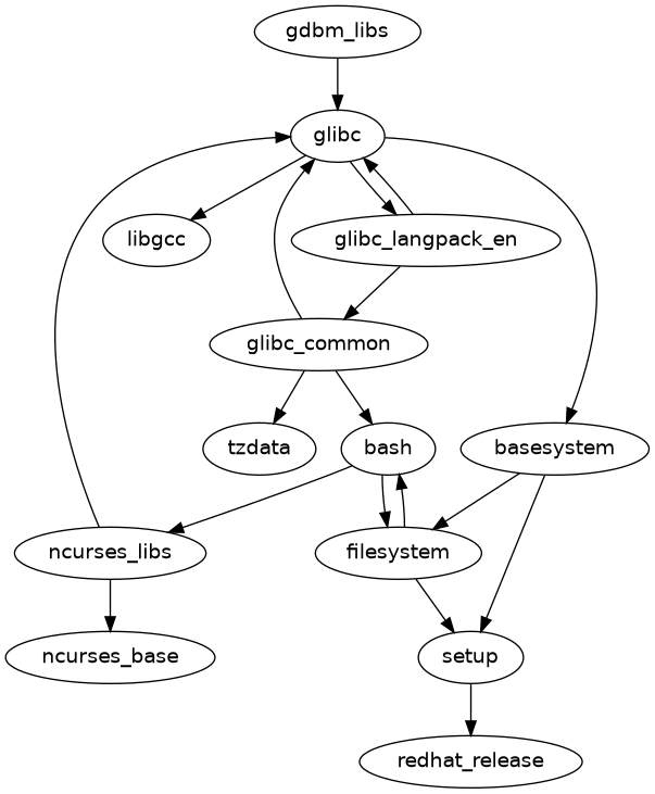
  233. gdbm-libs
  234. gdisk
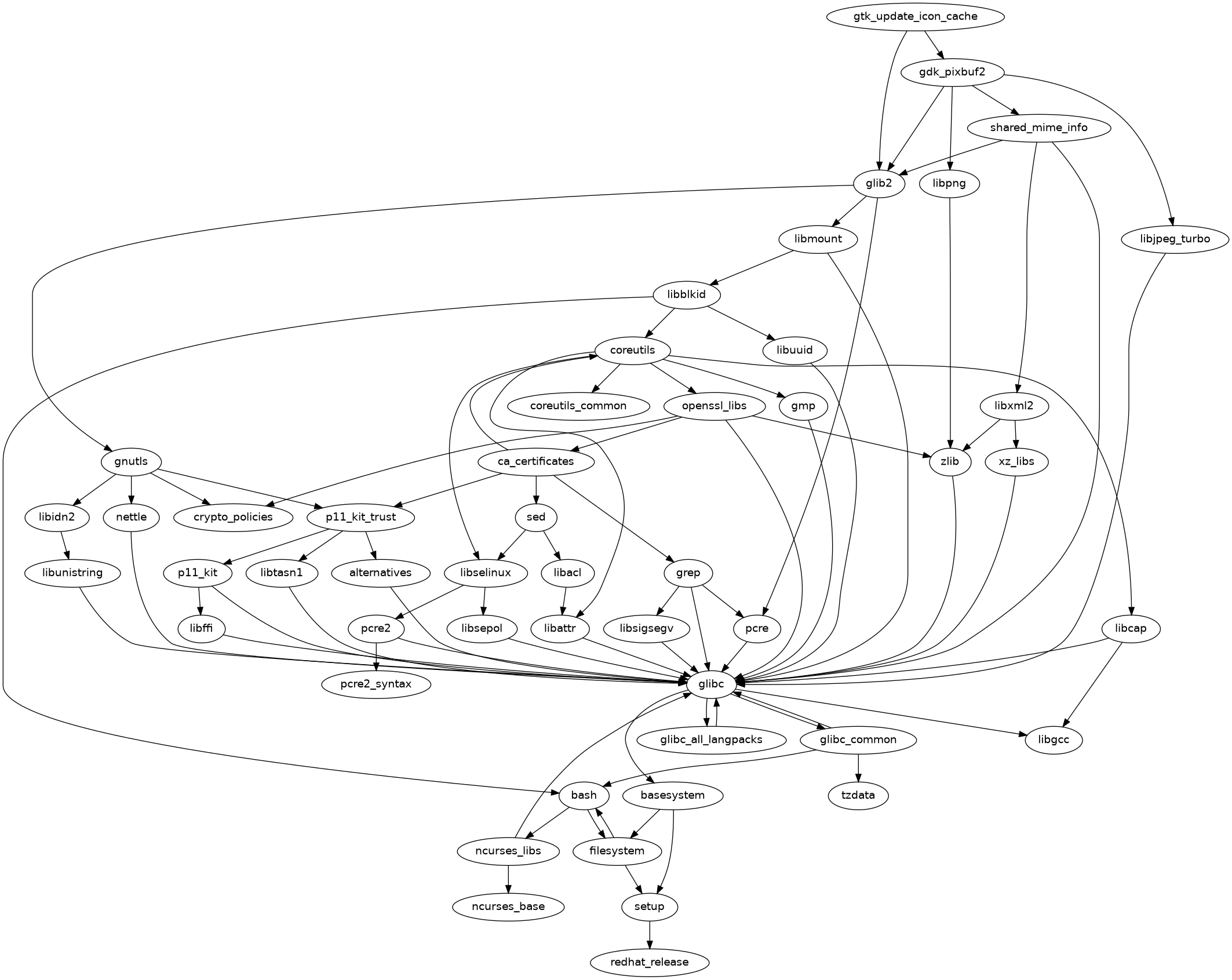
  235. gdk-pixbuf2
  236. gdk-pixbuf2-modules
  237. gdm
  238. gedit
  239. geoclue2
  240. geoclue2-libs
  241. geocode-glib
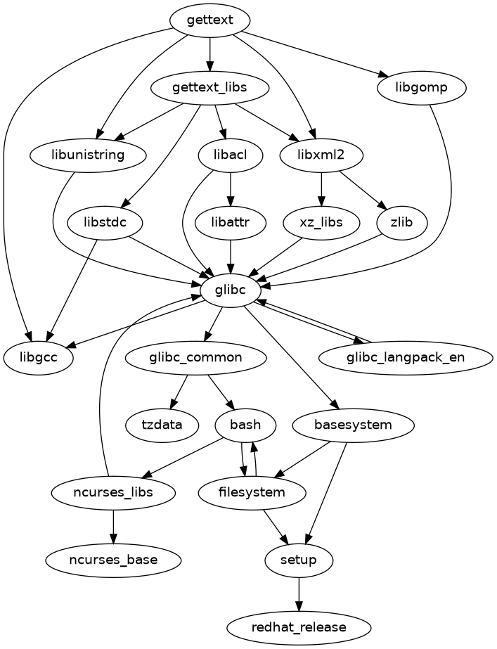
  242. gettext
  243. gettext-libs
  244. ghc-srpm-macros
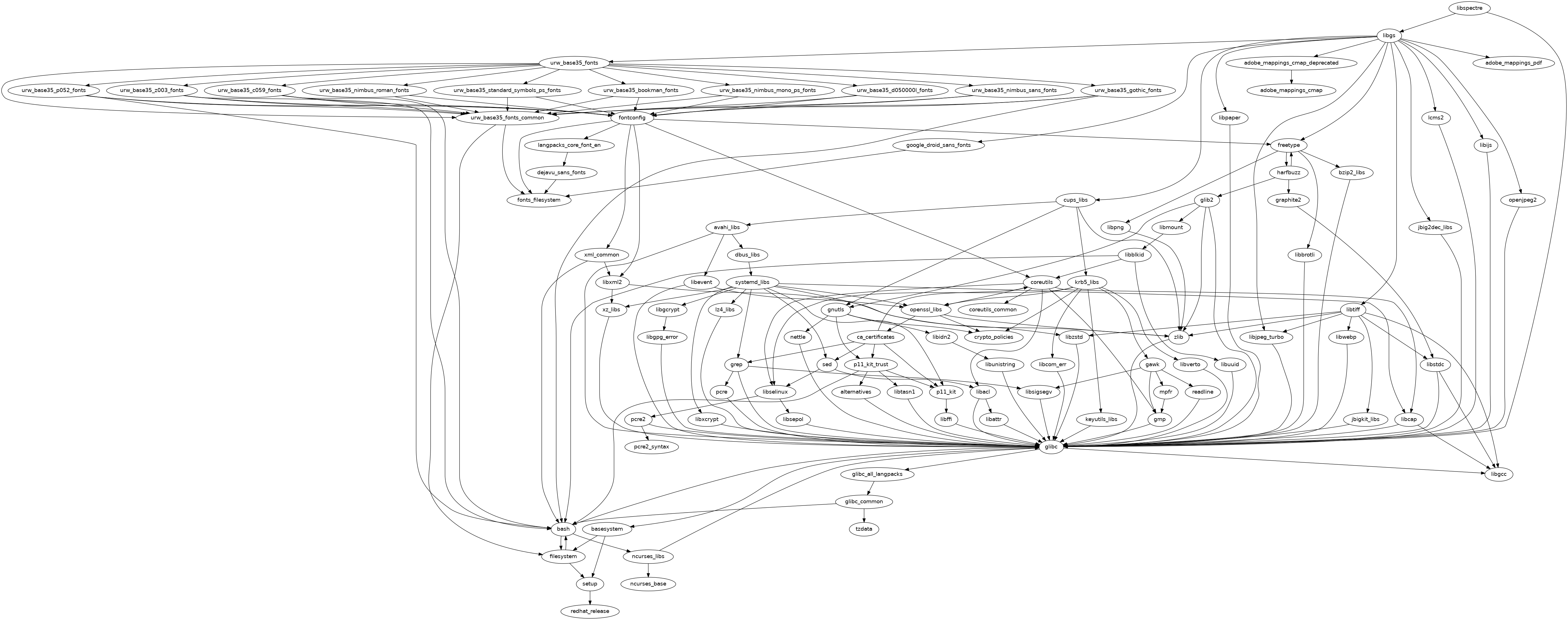
  245. ghostscript
  246. ghostscript-tools-fonts
  247. ghostscript-tools-printing
  248. giflib
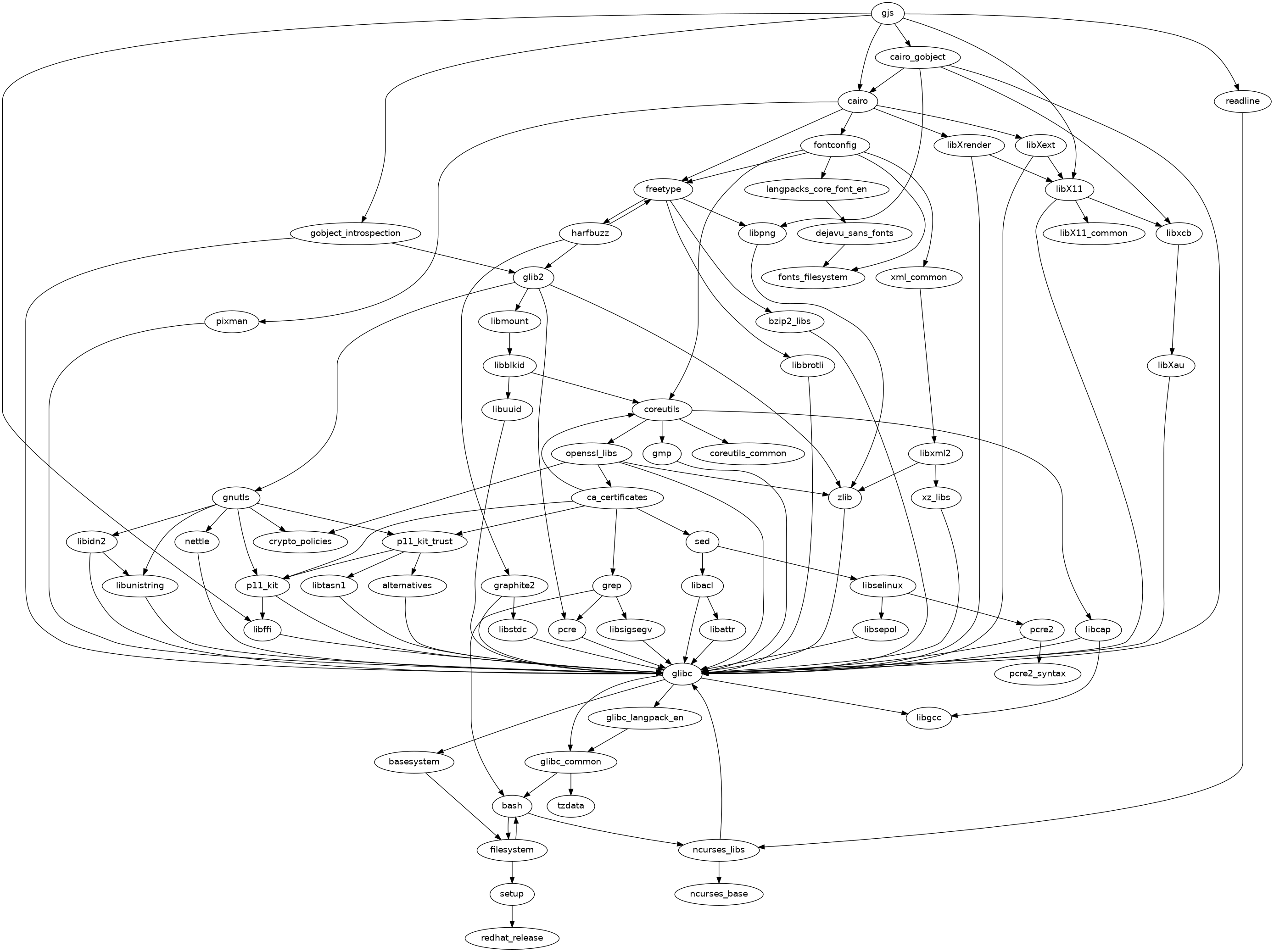
  249. gjs
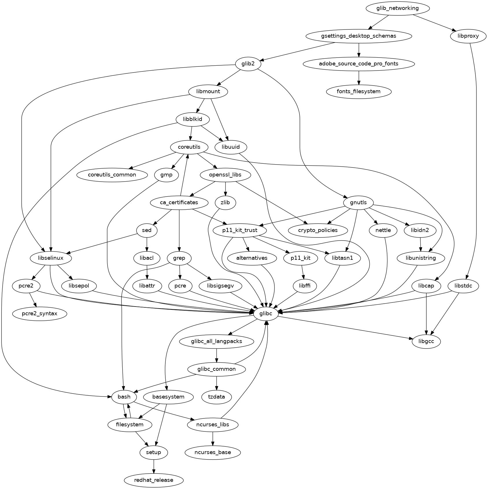
  250. glib-networking
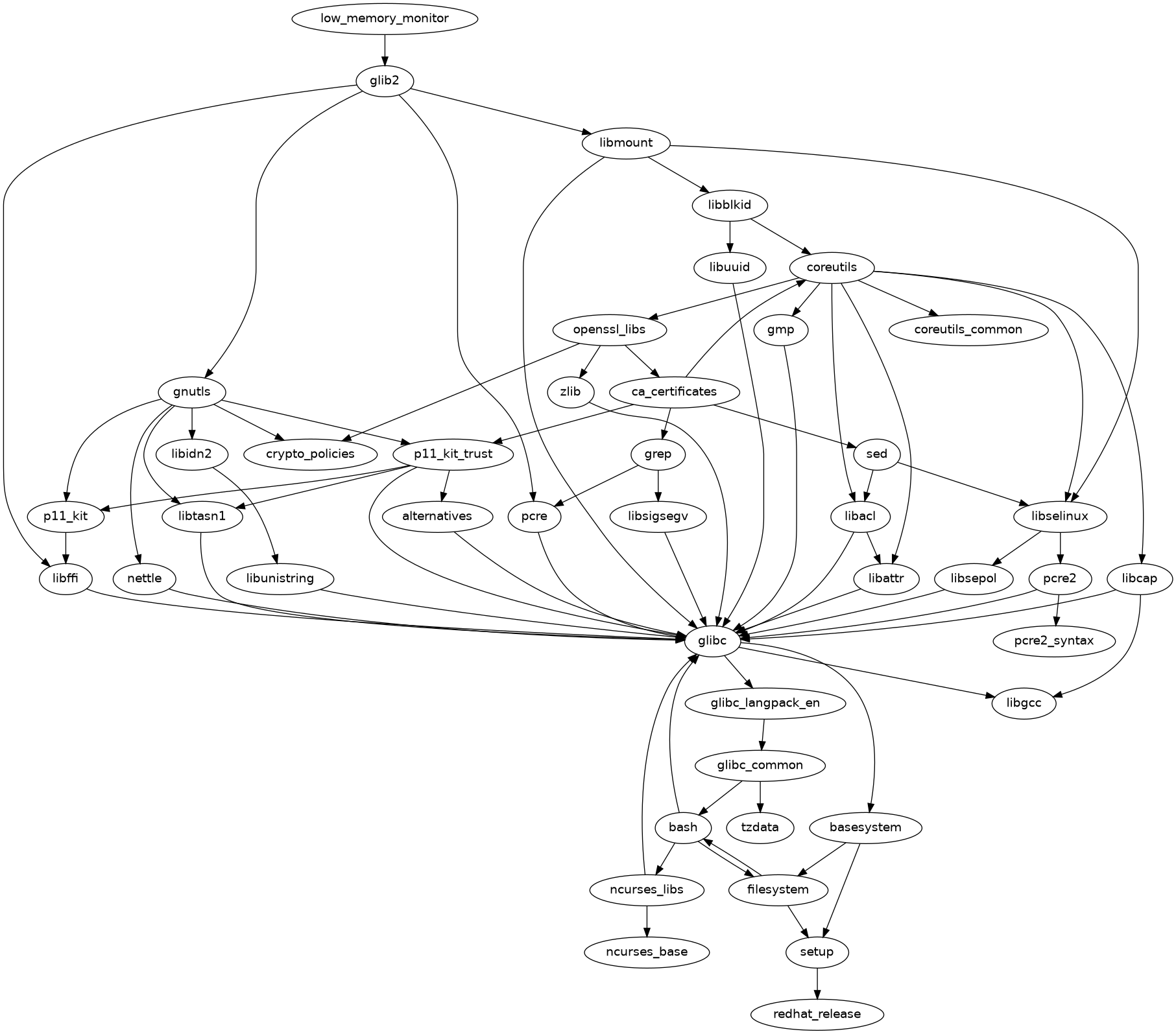
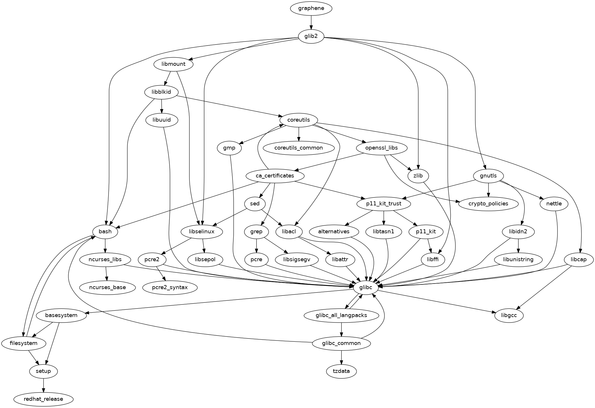
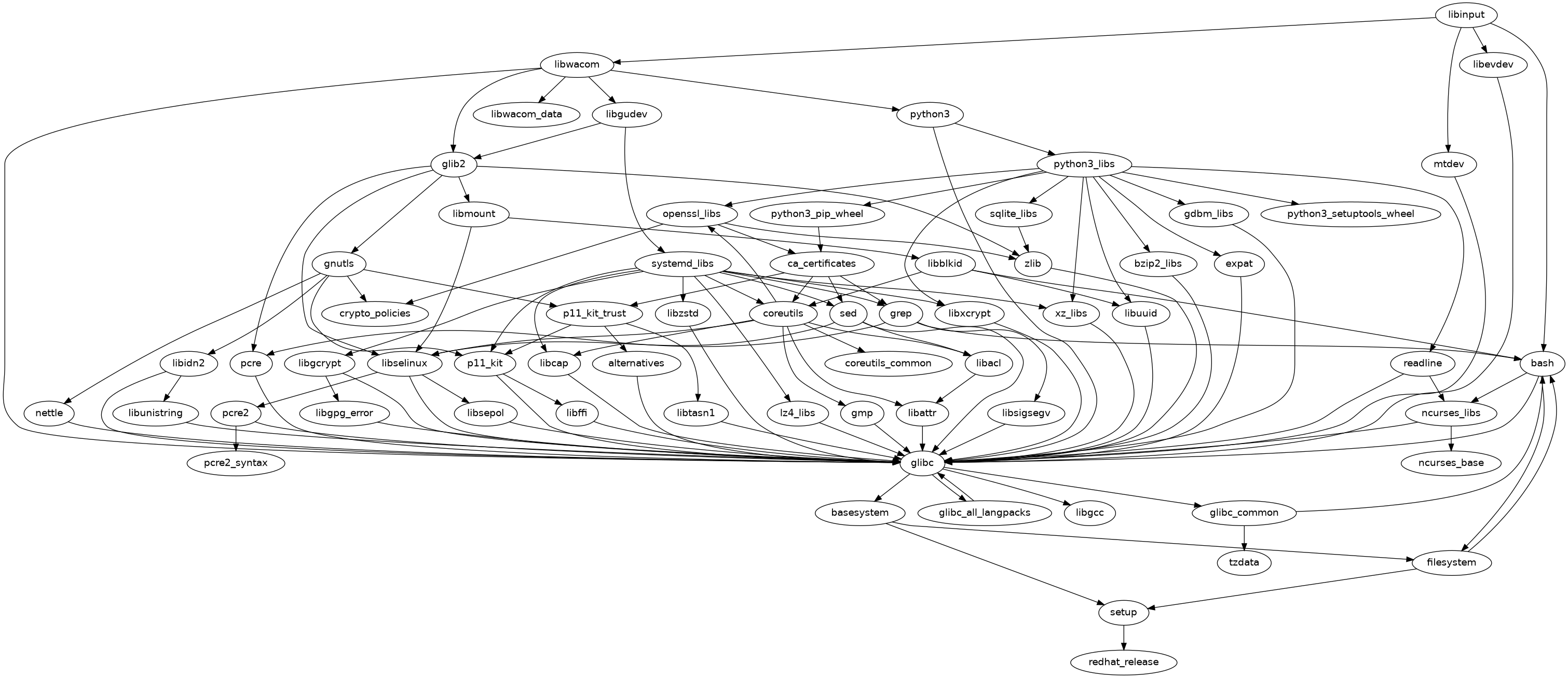
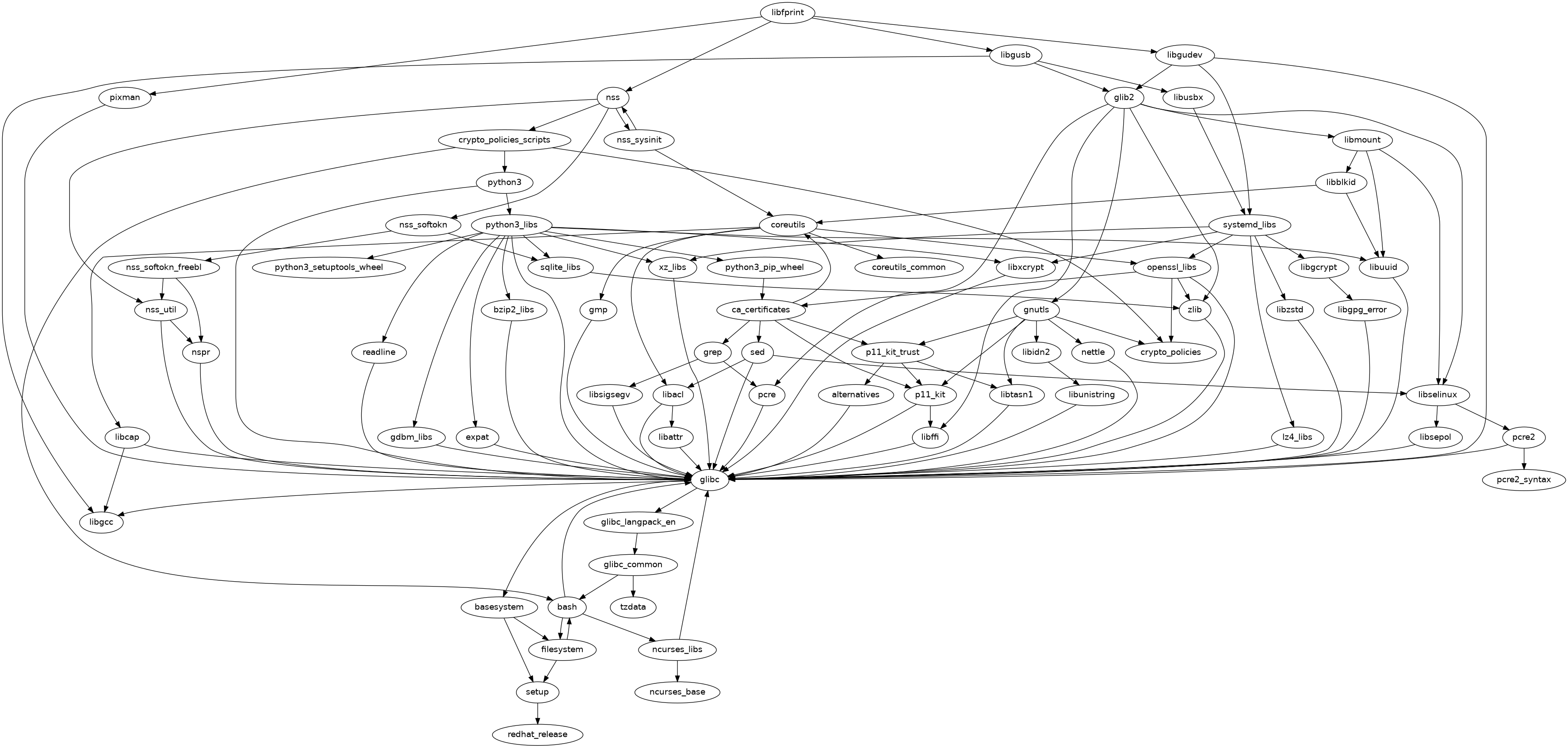
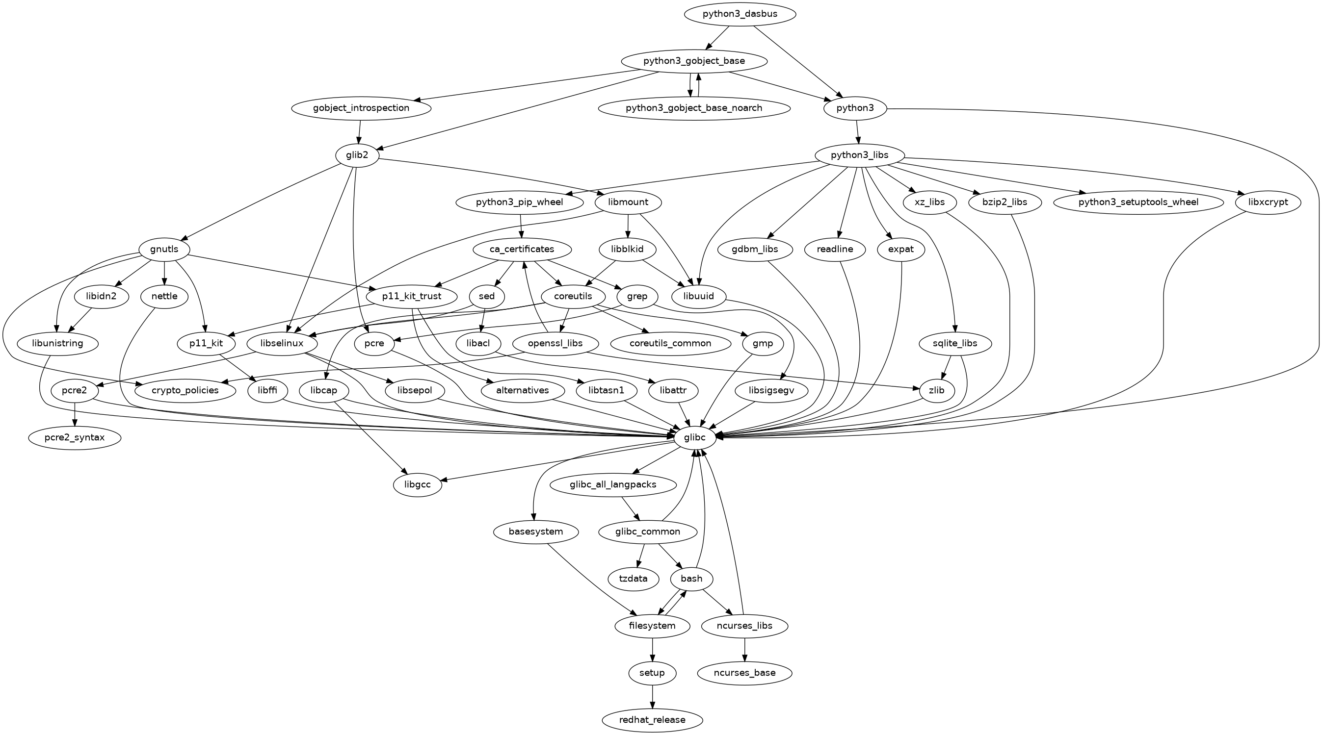
  251. glib2
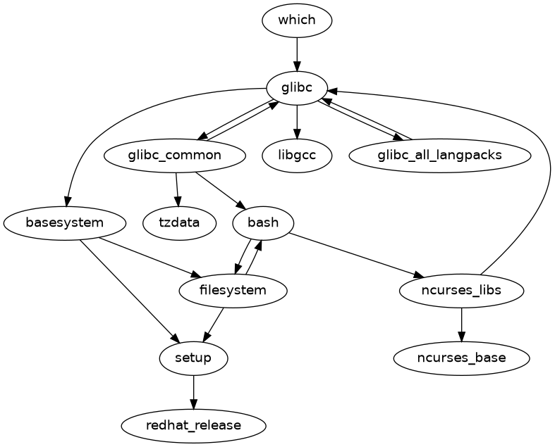
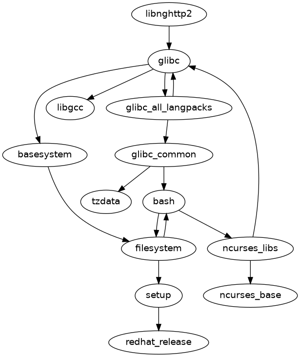
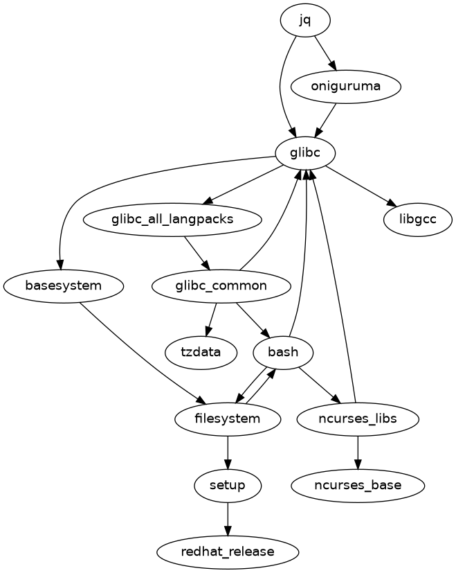
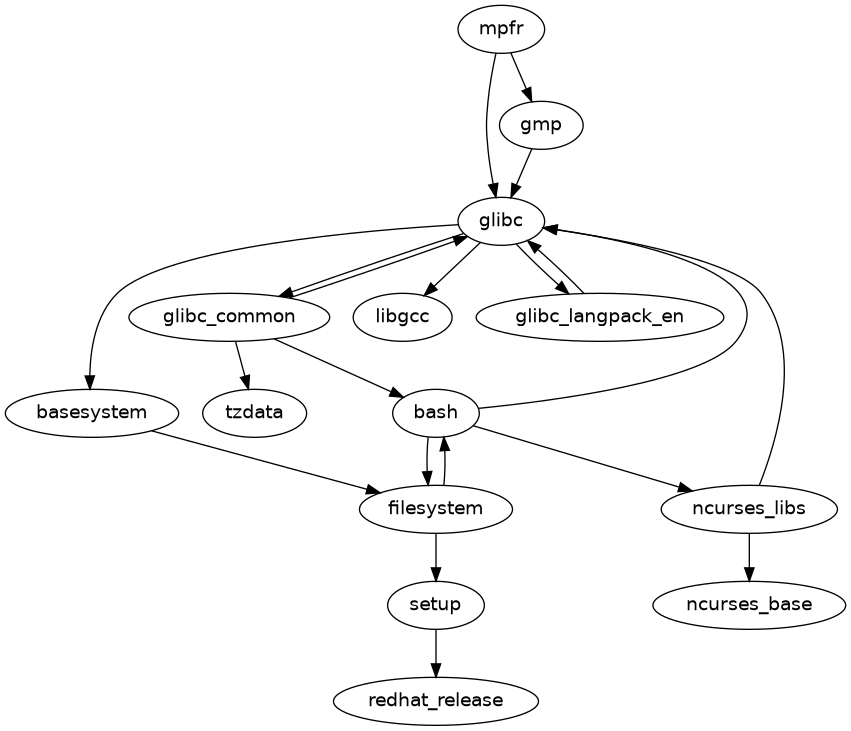
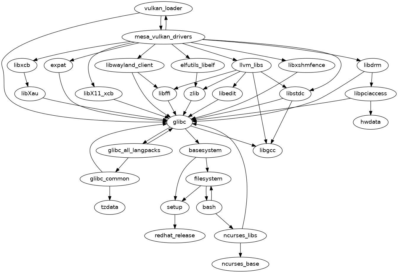
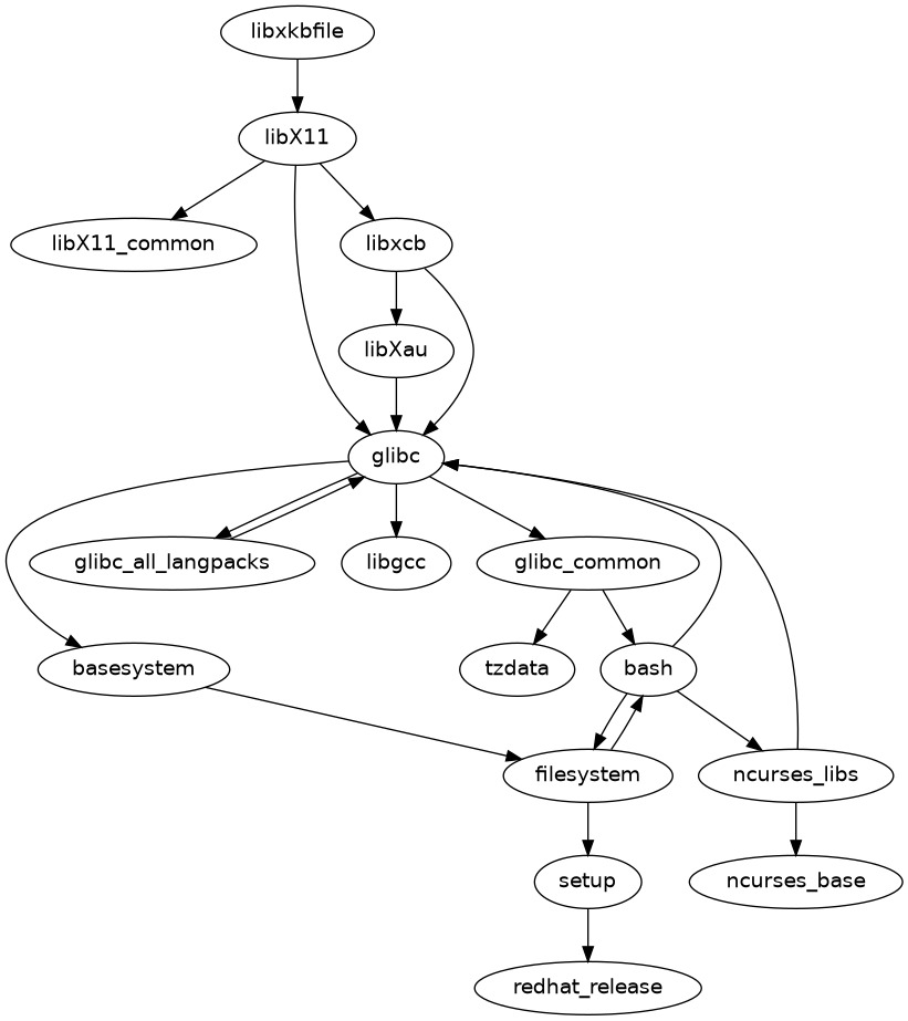
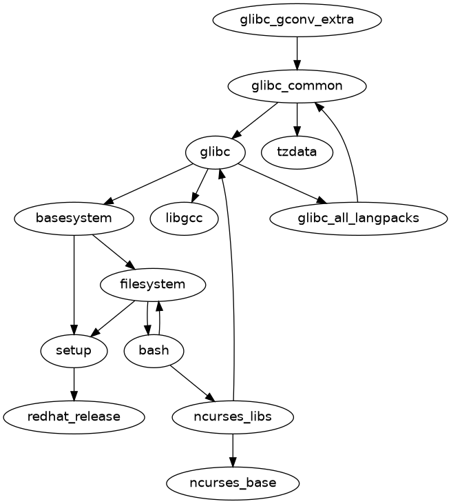
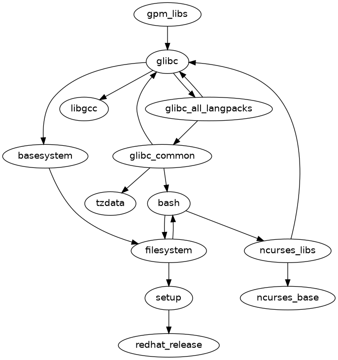
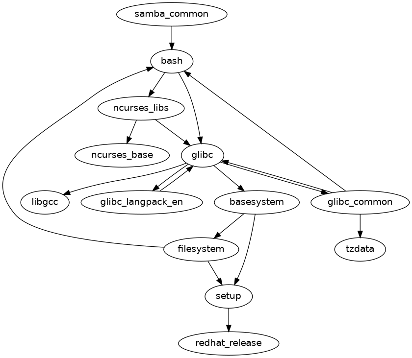
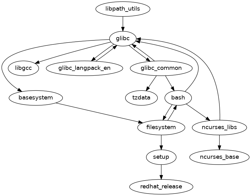
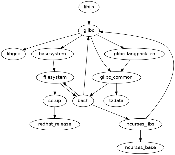
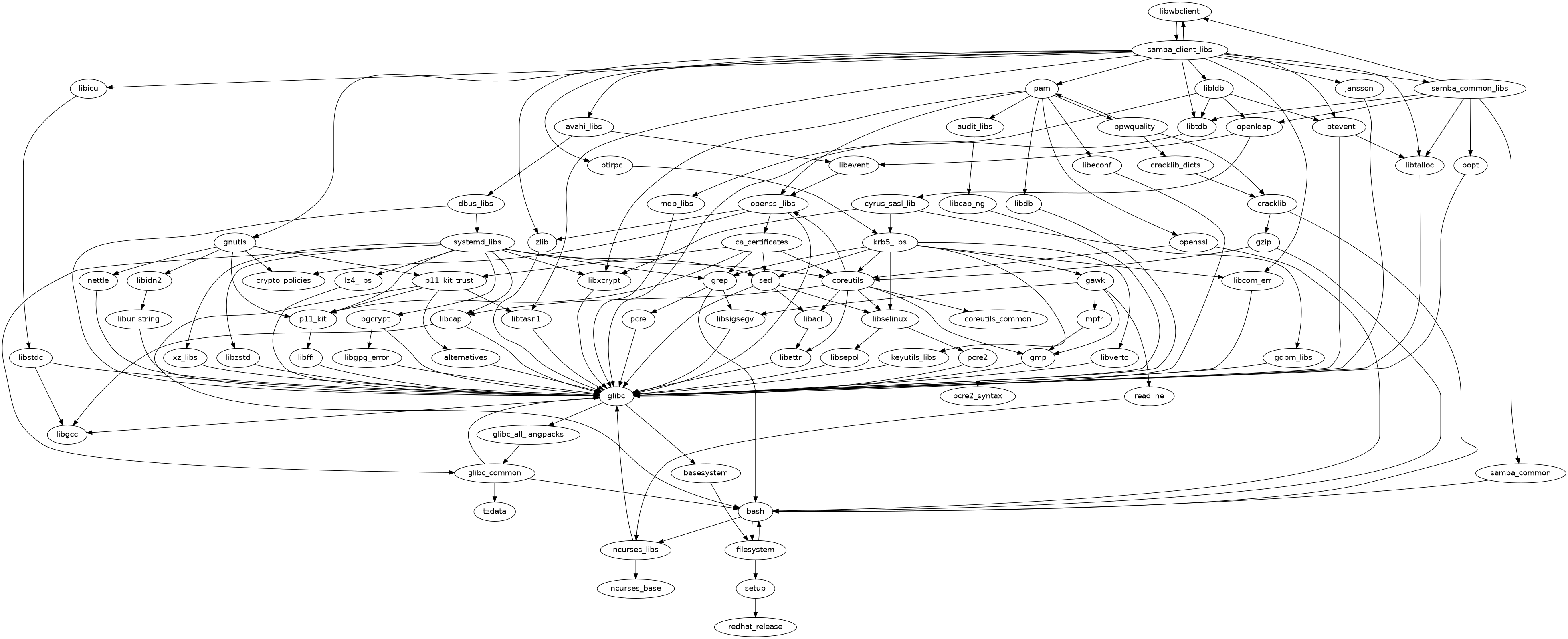
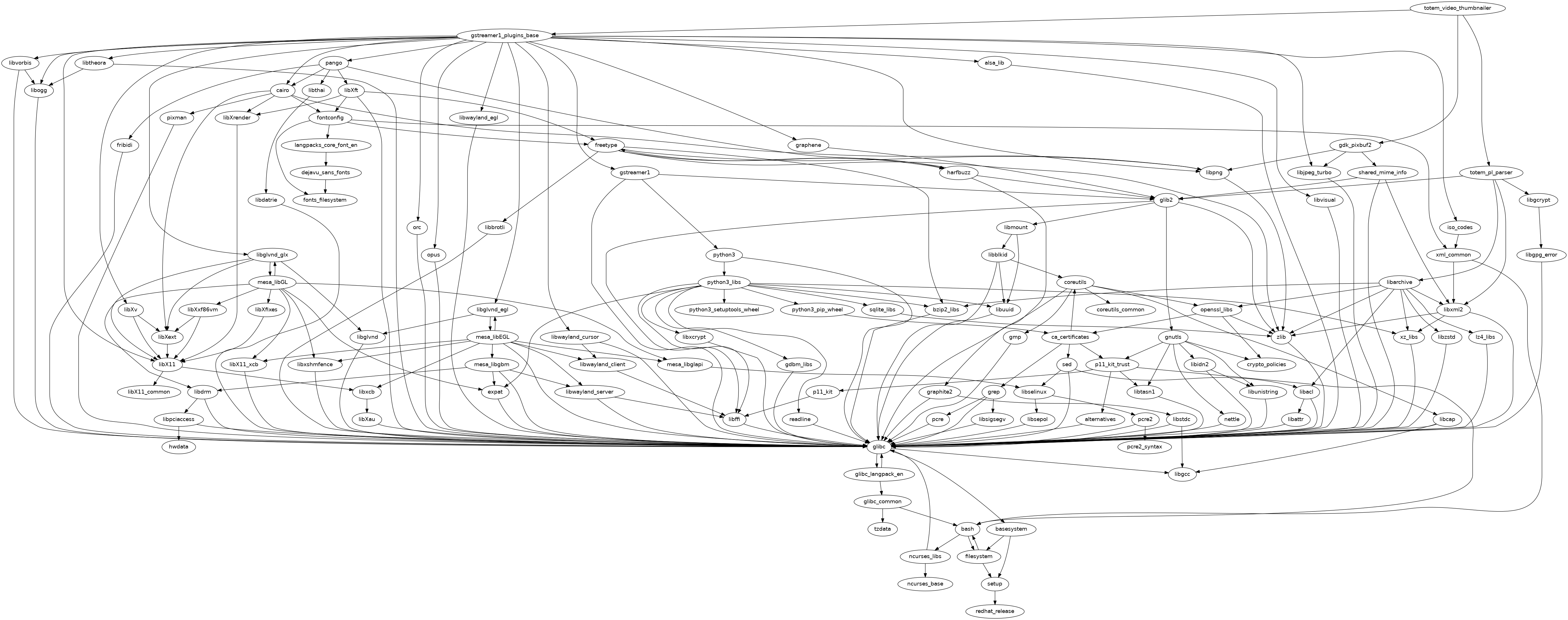
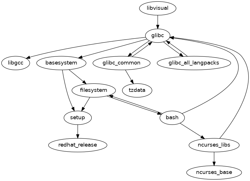
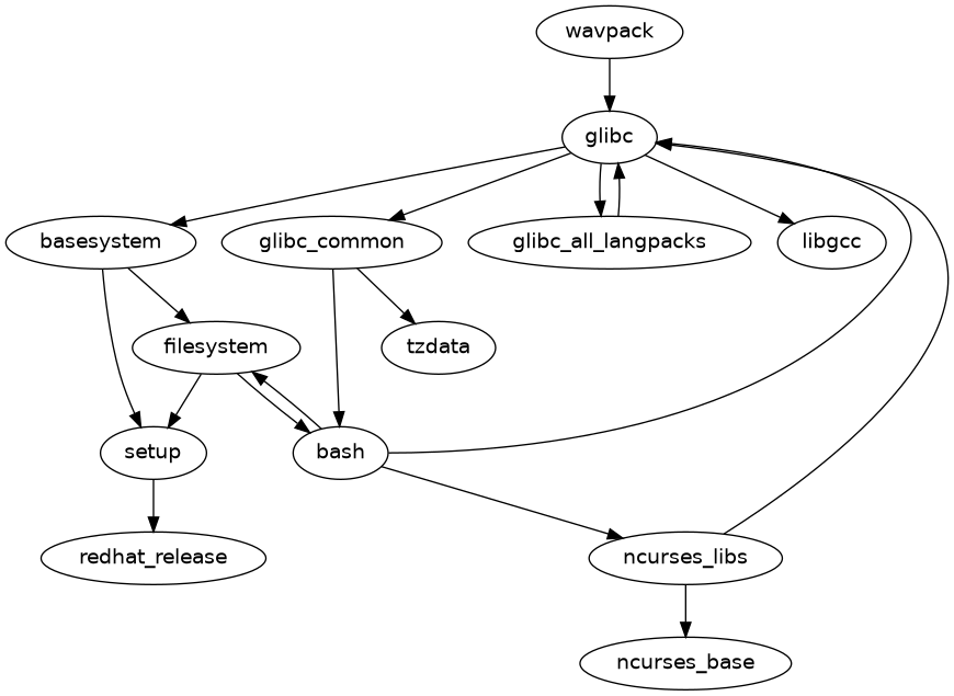
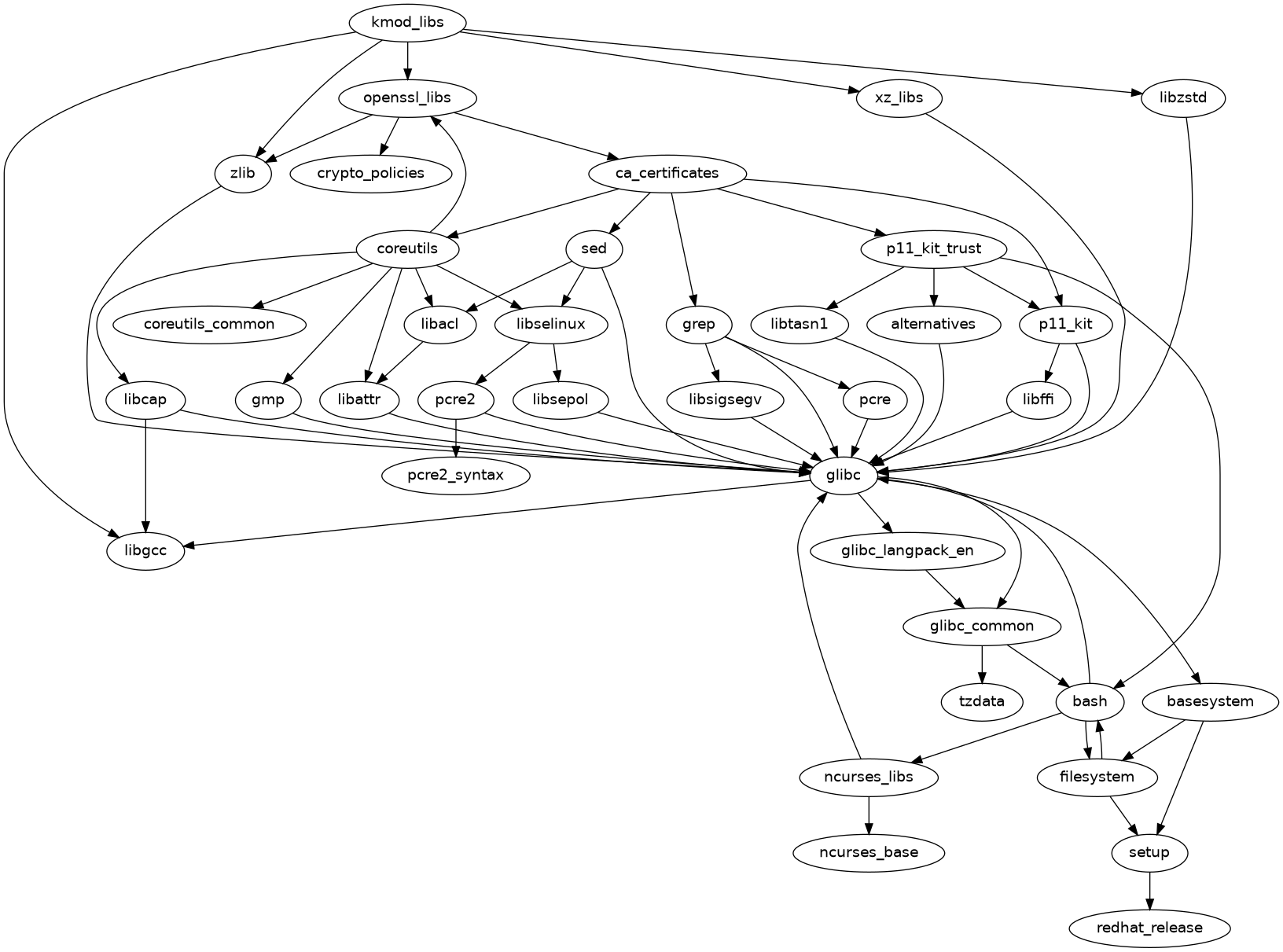
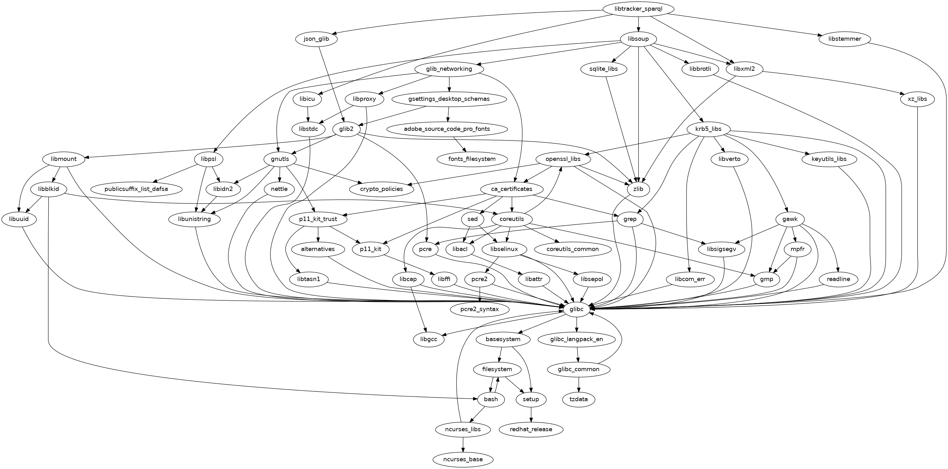
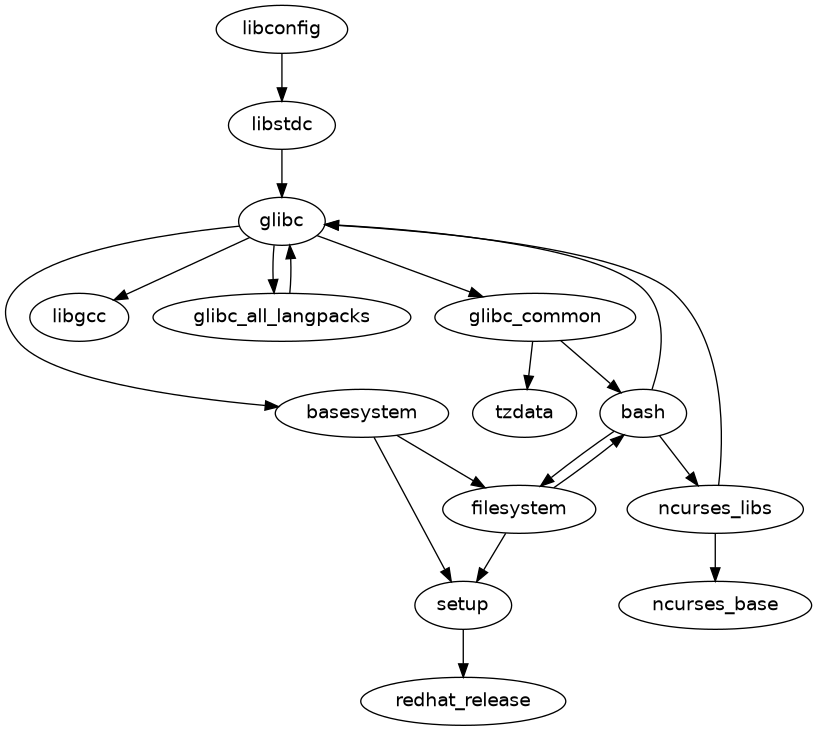
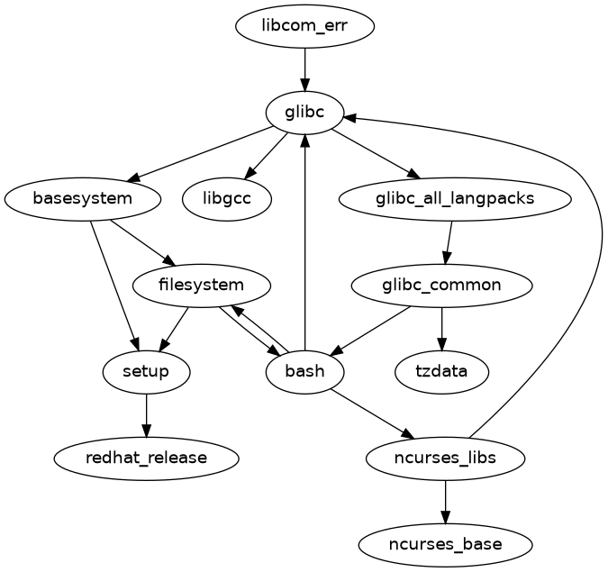
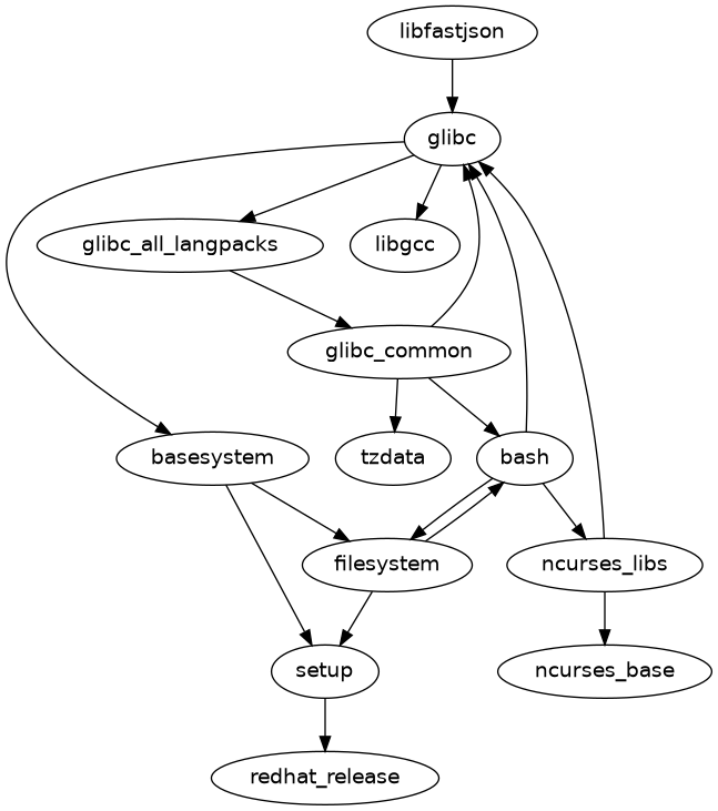
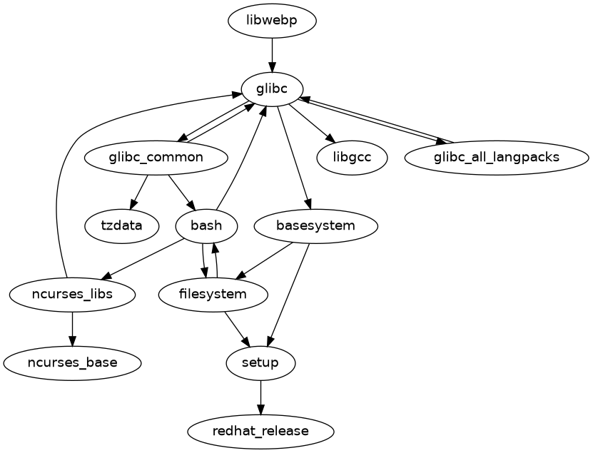
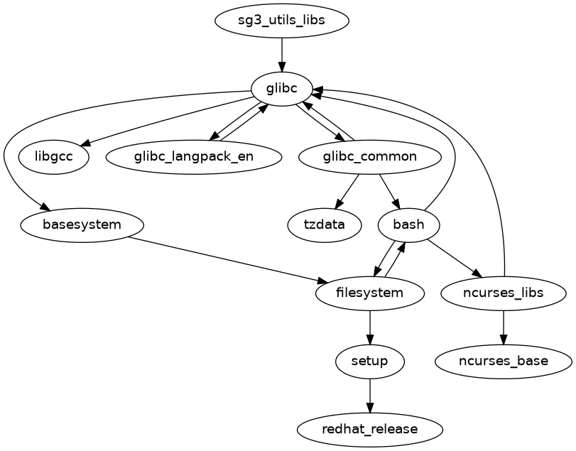
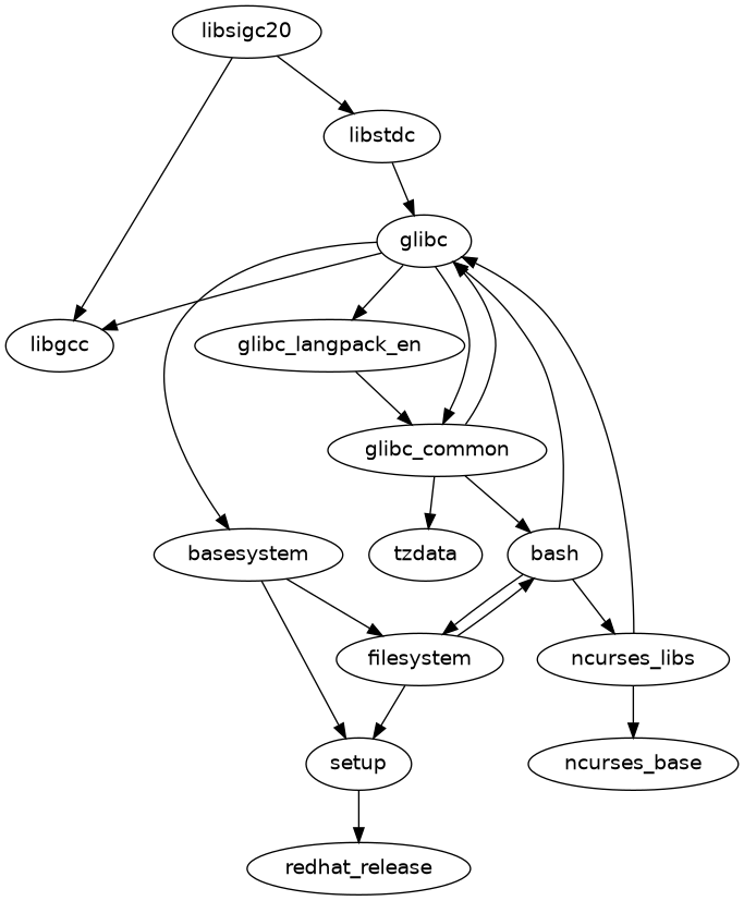
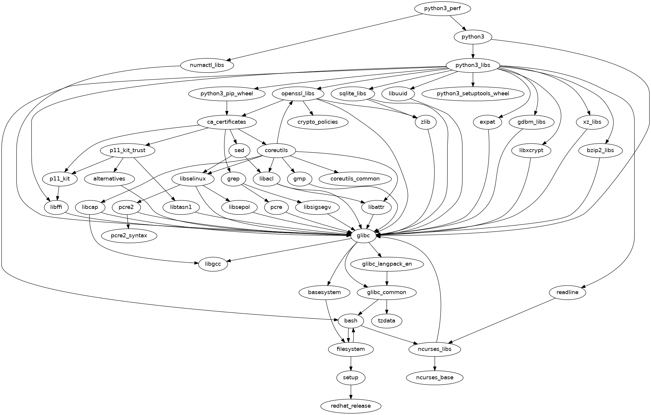
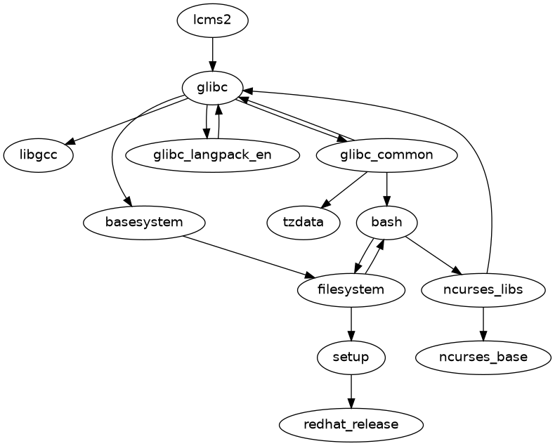
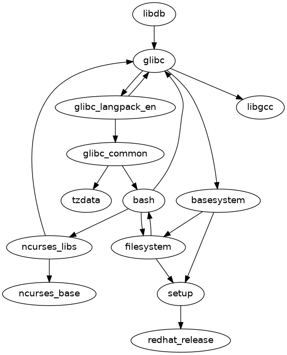
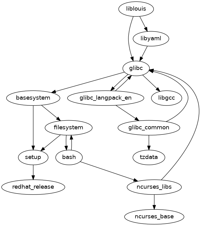
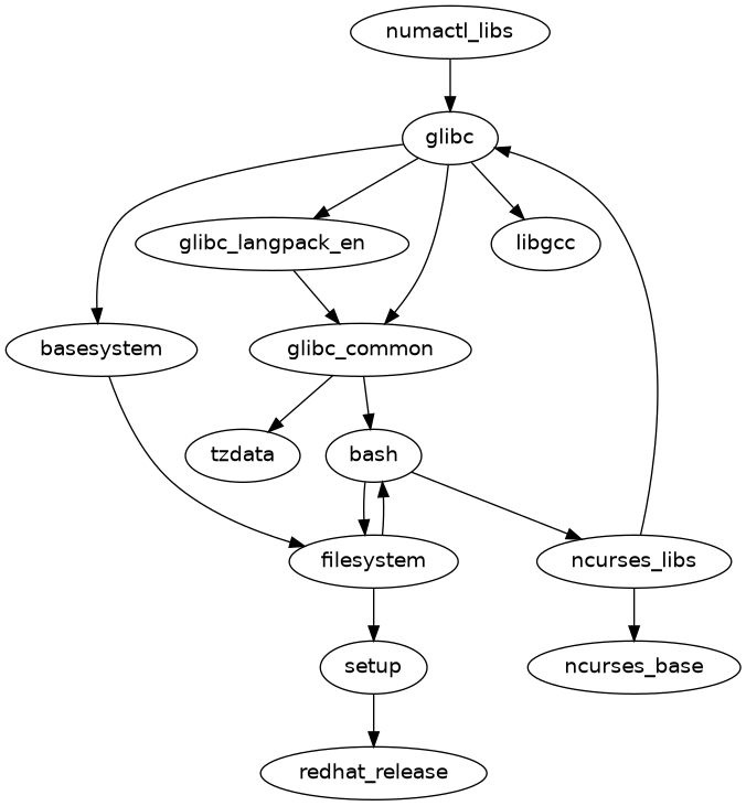
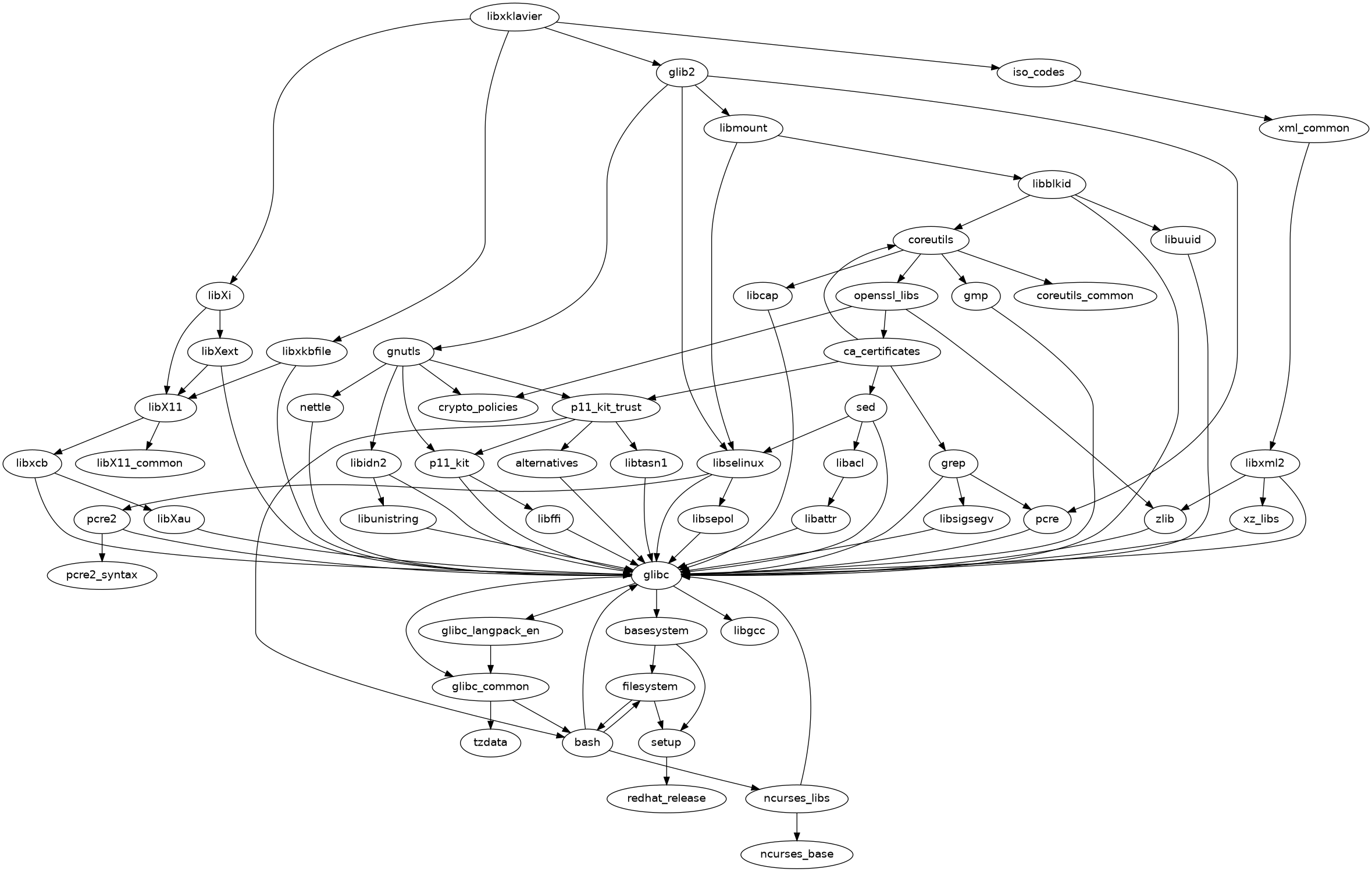
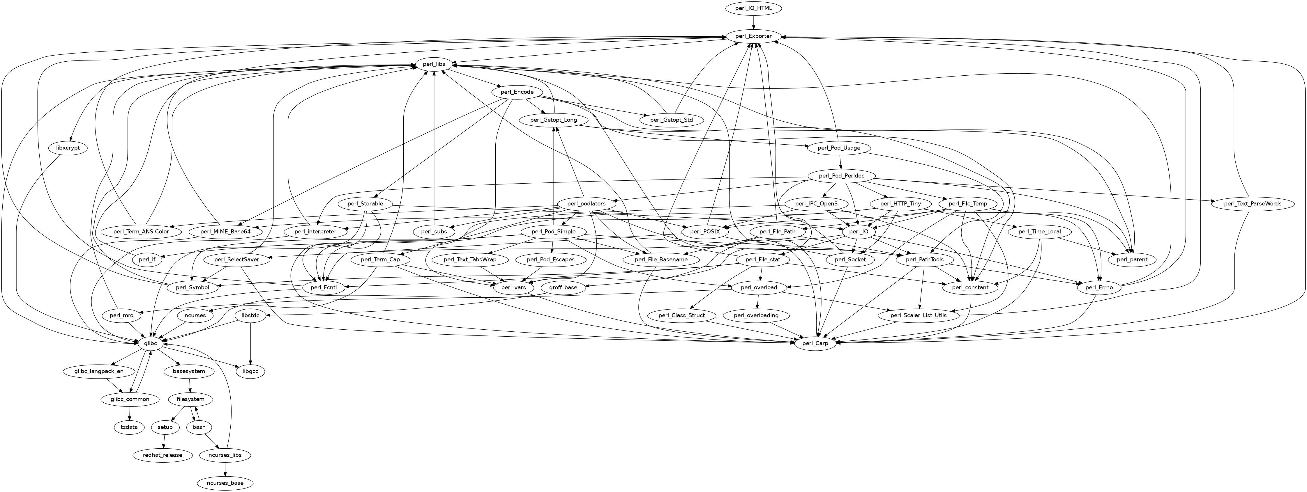
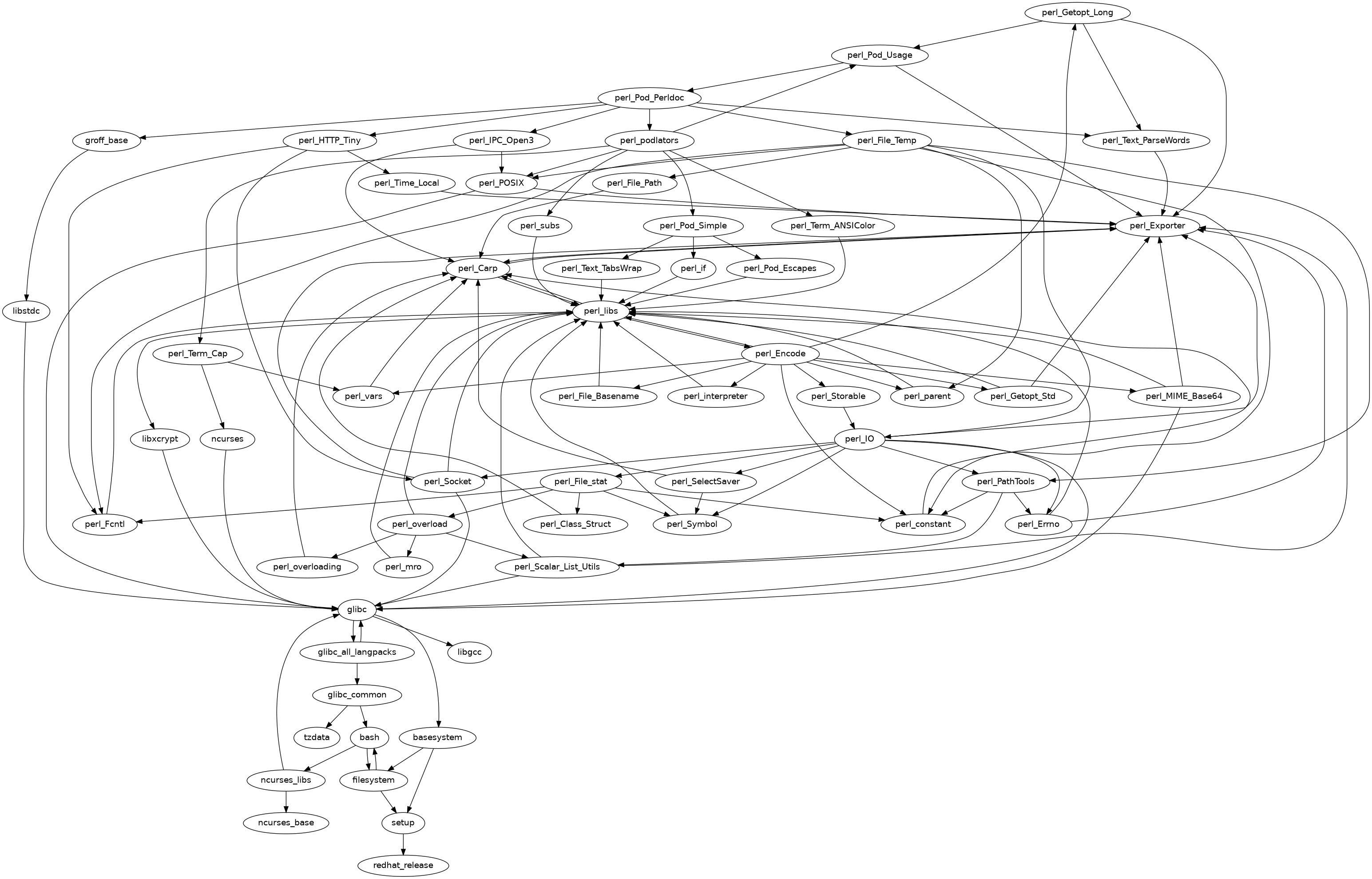
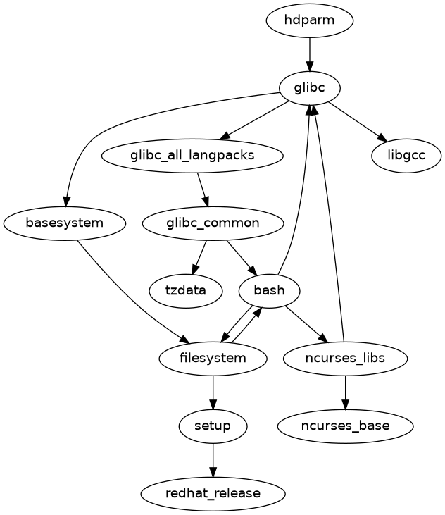
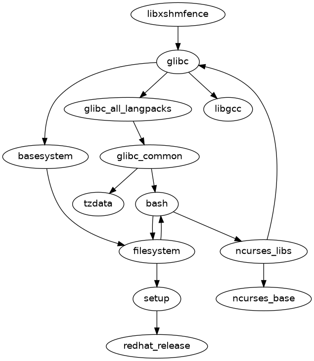
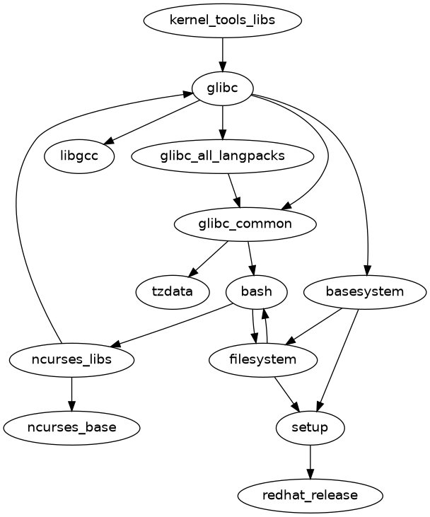
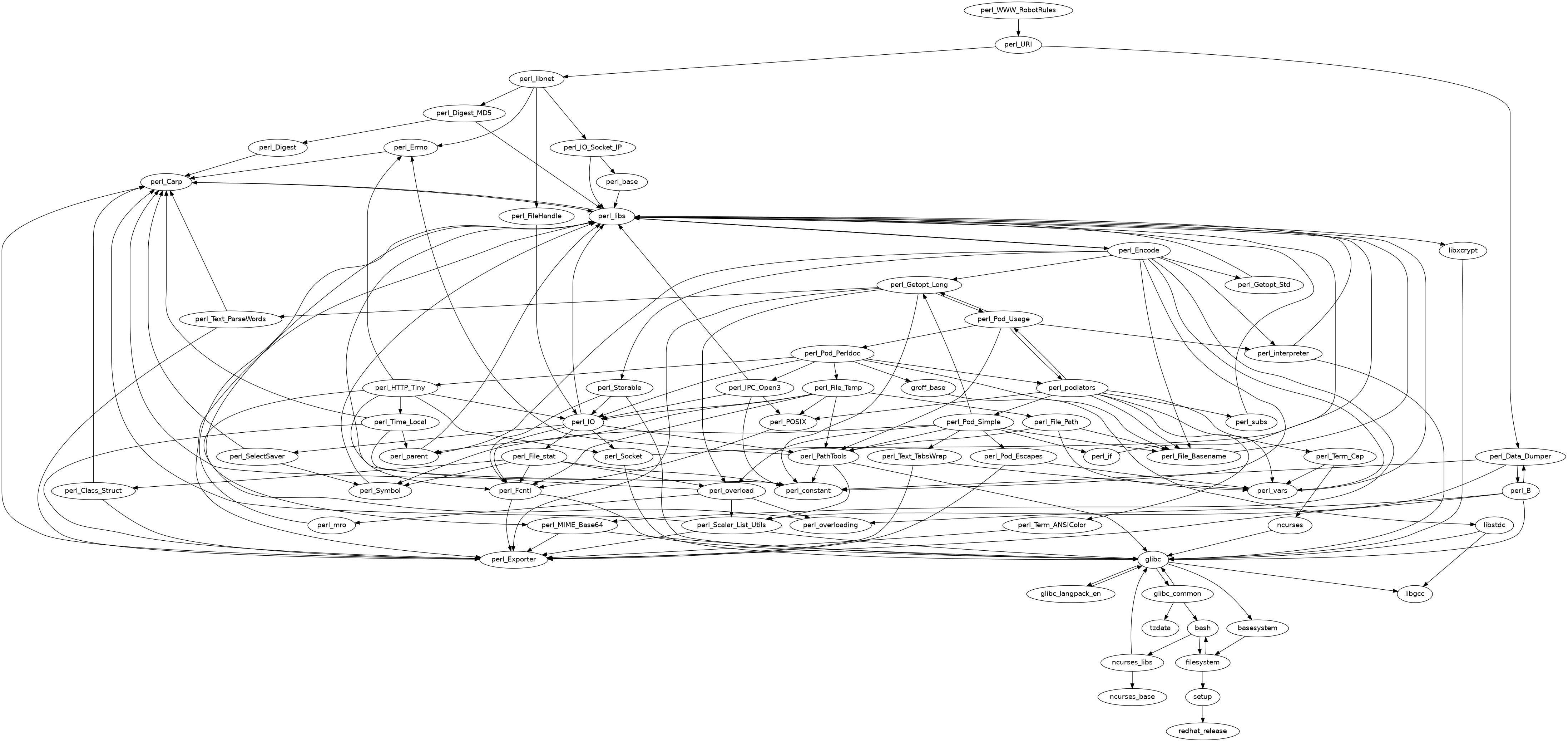
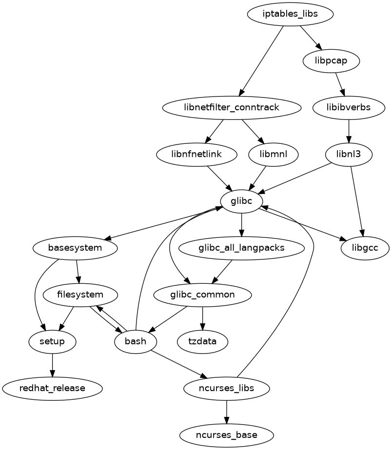
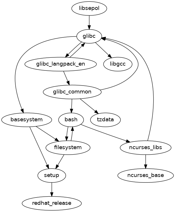
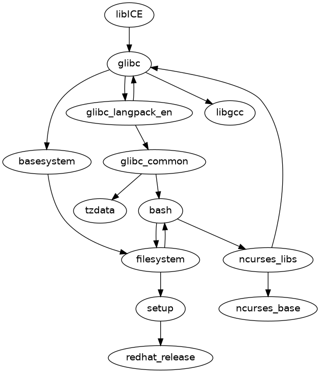
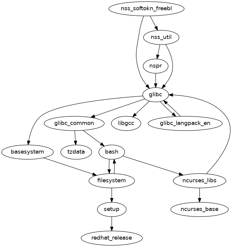
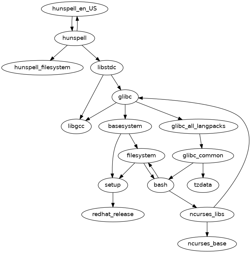
  252. glibc
  253. glibc-all-langpacks
  254. glibc-common
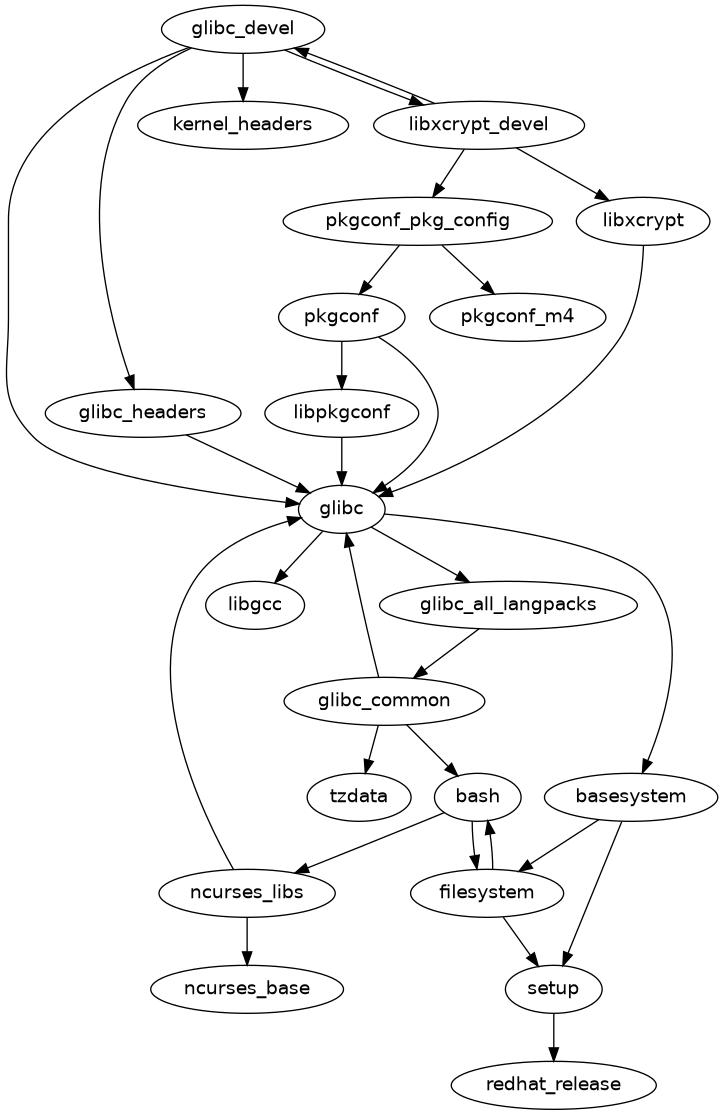
  255. glibc-devel
  256. glibc-gconv-extra
  257. glibc-headers
  258. glibc-langpack-en
  259. glibmm24
  260. glx-utils
  261. gmp
  262. gnome-autoar
  263. gnome-bluetooth
  264. gnome-bluetooth-libs
  265. gnome-calculator
  266. gnome-characters
  267. gnome-classic-session
  268. gnome-color-manager
  269. gnome-control-center
  270. gnome-control-center-filesystem
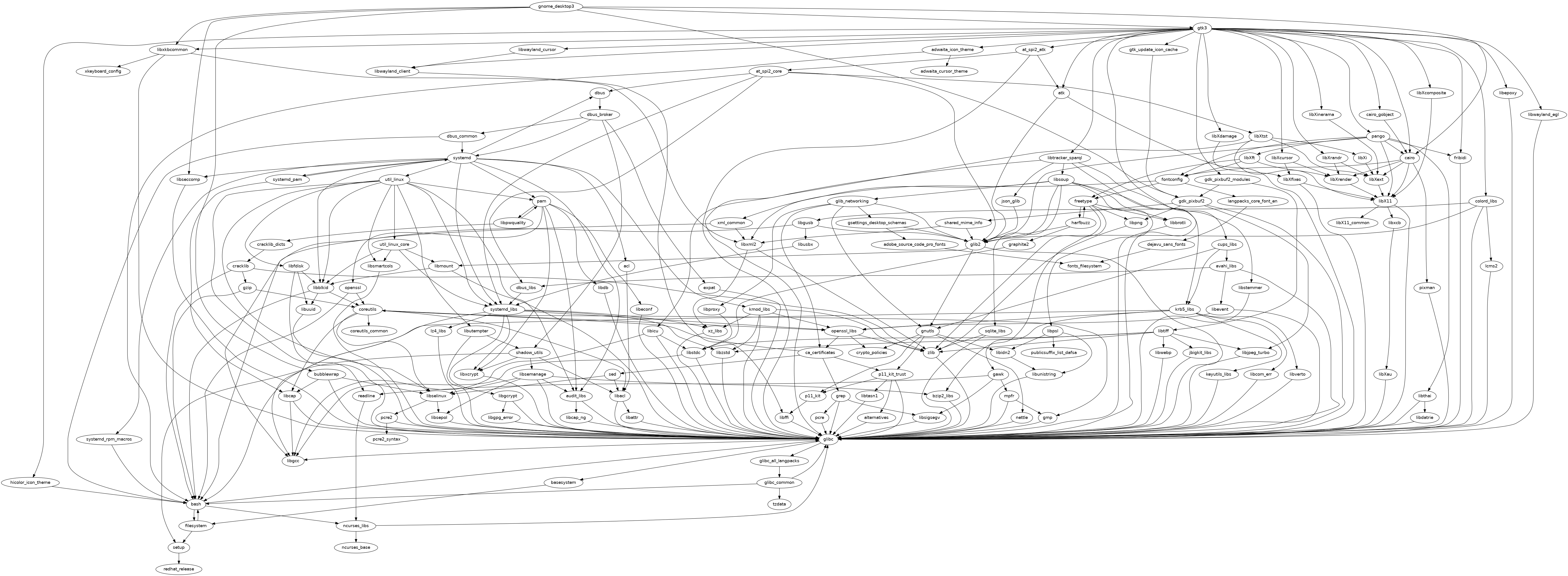
  271. gnome-desktop3
  272. gnome-disk-utility
  273. gnome-font-viewer
  274. gnome-initial-setup
  275. gnome-keyring
  276. gnome-keyring-pam
  277. gnome-logs
  278. gnome-menus
  279. gnome-online-accounts
  280. gnome-remote-desktop
  281. gnome-screenshot
  282. gnome-session
  283. gnome-session-wayland-session
  284. gnome-session-xsession
  285. gnome-settings-daemon
  286. gnome-shell
  287. gnome-shell-extension-apps-menu
  288. gnome-shell-extension-background-logo
  289. gnome-shell-extension-common
  290. gnome-shell-extension-desktop-icons
  291. gnome-shell-extension-launch-new-instance
  292. gnome-shell-extension-places-menu
  293. gnome-shell-extension-window-list
  294. gnome-software
  295. gnome-system-monitor
  296. gnome-terminal
  297. gnome-terminal-nautilus
  298. gnome-tour
  299. gnome-user-docs
  300. gnome-video-effects
  301. gnupg2
  302. gnutls
  303. go-srpm-macros
  304. gobject-introspection
  305. gom
  306. google-droid-sans-fonts
  307. google-noto-cjk-fonts-common
  308. google-noto-emoji-color-fonts
  309. google-noto-fonts-common
  310. google-noto-sans-cjk-ttc-fonts
  311. google-noto-sans-gurmukhi-fonts
  312. google-noto-sans-sinhala-vf-fonts
  313. google-noto-serif-cjk-ttc-fonts
  314. gpgme
  315. gpm-libs
  316. graphene
  317. graphite2
  318. grep
  319. grilo
  320. grilo-plugins
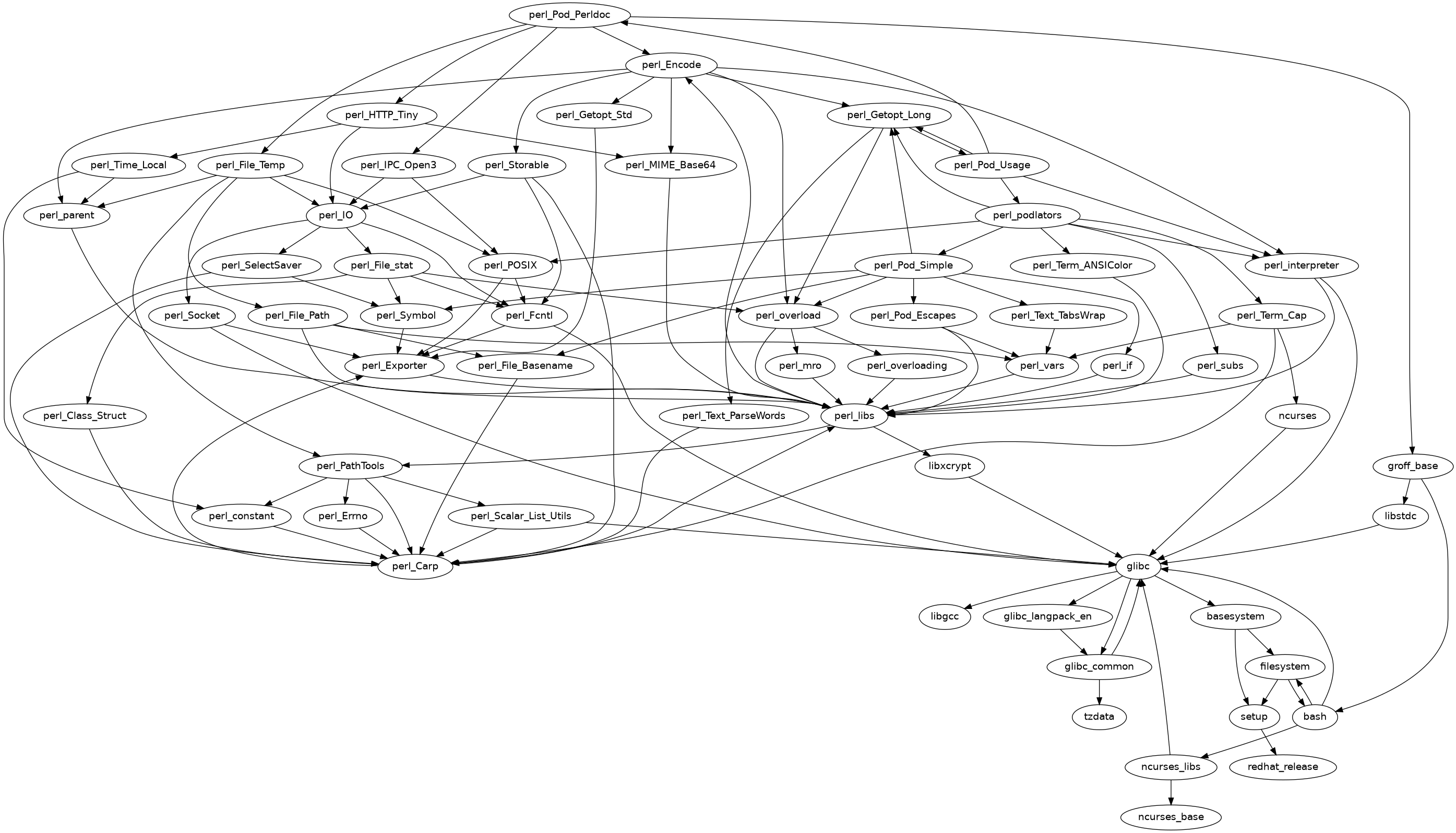
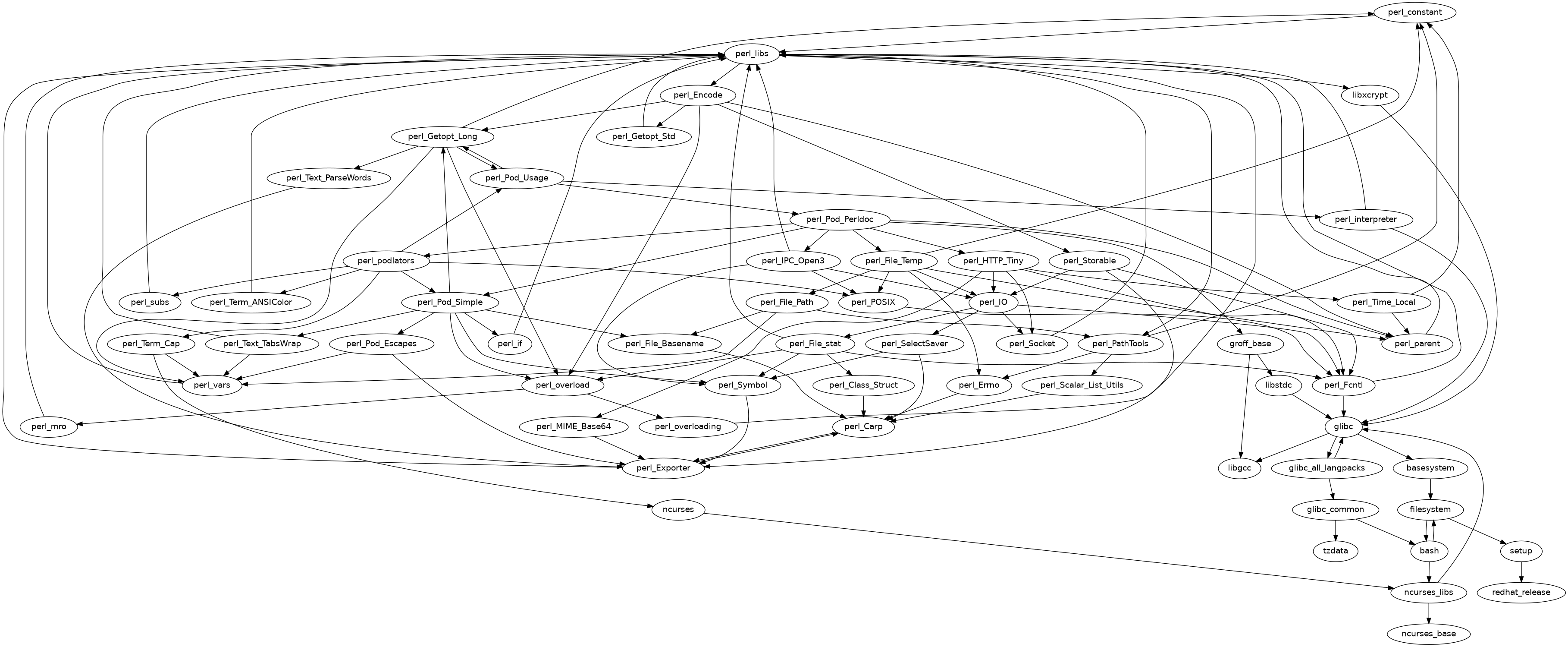
  321. groff-base
  322. grub2-common
  323. grub2-pc
  324. grub2-pc-modules
  325. grub2-tools
  326. grub2-tools-minimal
  327. grubby
  328. gsettings-desktop-schemas
  329. gsm
  330. gsound
  331. gspell
  332. gstreamer1
  333. gstreamer1-plugins-bad-free
  334. gstreamer1-plugins-base
  335. gstreamer1-plugins-good
  336. gstreamer1-plugins-good-gtk
  337. gstreamer1-plugins-ugly-free
  338. gtk-update-icon-cache
  339. gtk3
  340. gtk4
  341. gtkmm30
  342. gtksourceview4
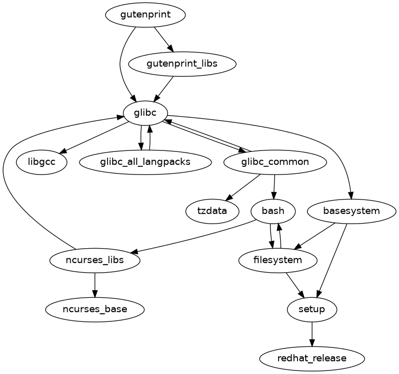
  343. gutenprint
  344. gutenprint-cups
  345. gutenprint-doc
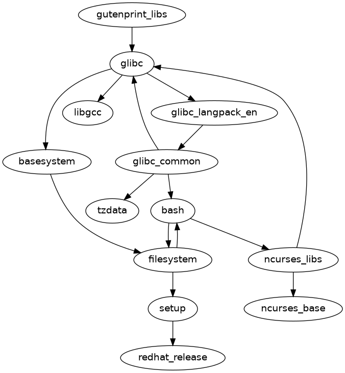
  346. gutenprint-libs
  347. gvfs
  348. gvfs-client
  349. gvfs-fuse
  350. gvfs-goa
  351. gvfs-gphoto2
  352. gvfs-mtp
  353. gvfs-smb
  354. gzip
  355. harfbuzz
  356. harfbuzz-icu
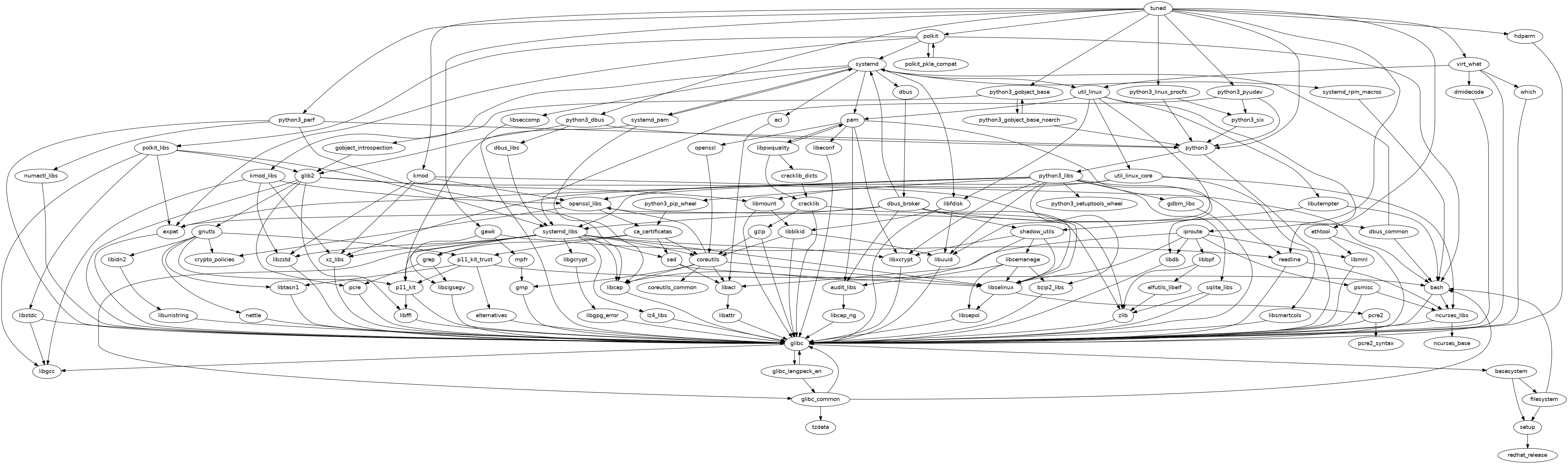
  357. hdparm
  358. hicolor-icon-theme
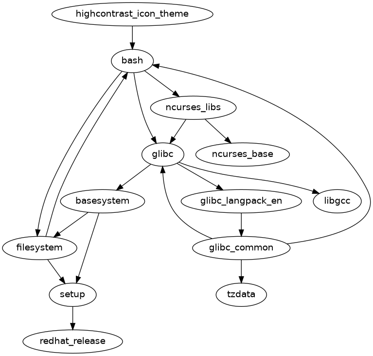
  359. highcontrast-icon-theme
  360. hostname
  361. hplip-common
  362. hplip-libs
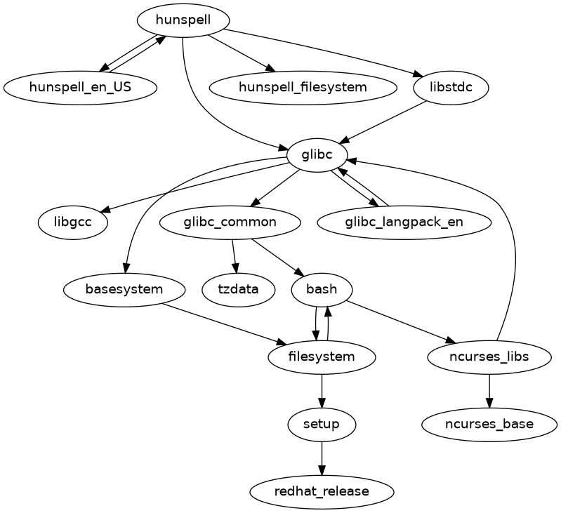
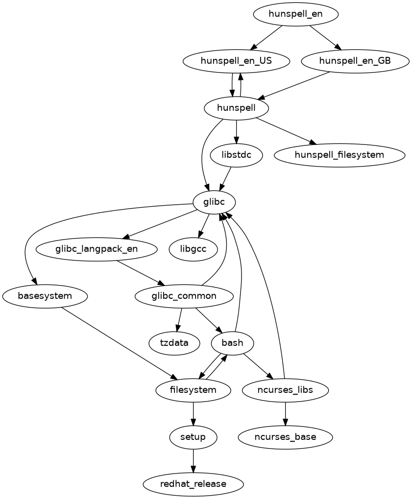
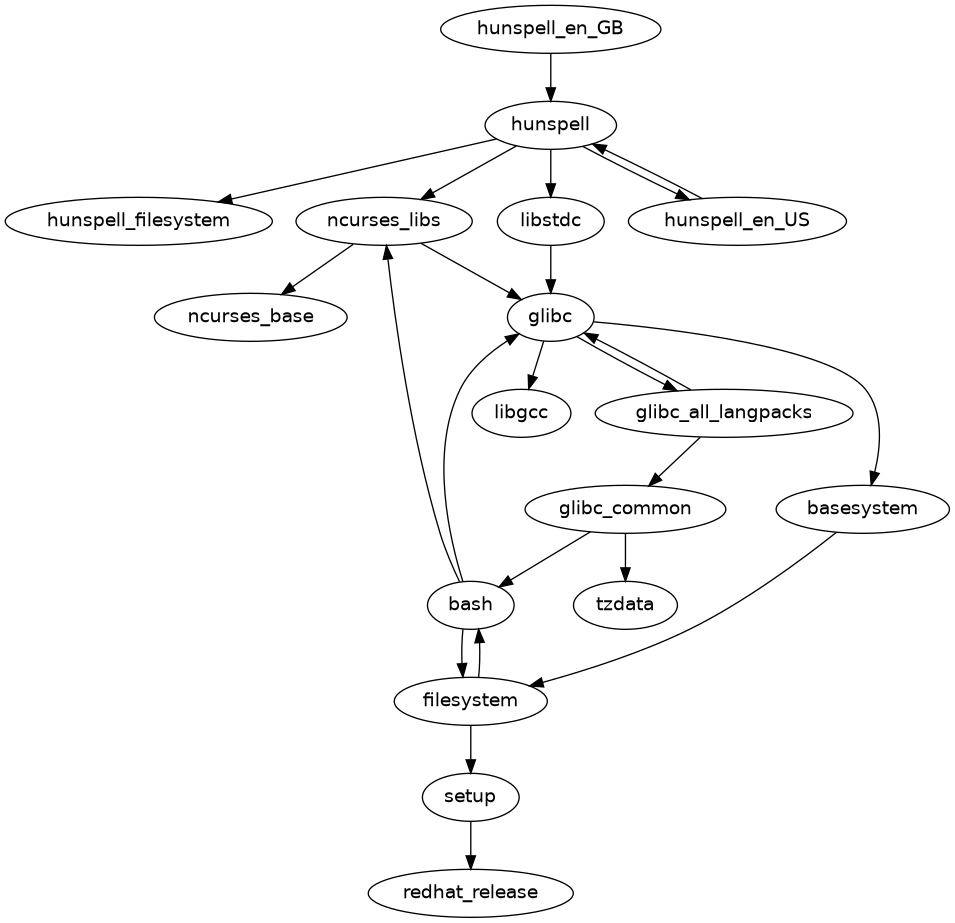
  363. hunspell
  364. hunspell-en
  365. hunspell-en-GB
  366. hunspell-en-US
  367. hunspell-filesystem
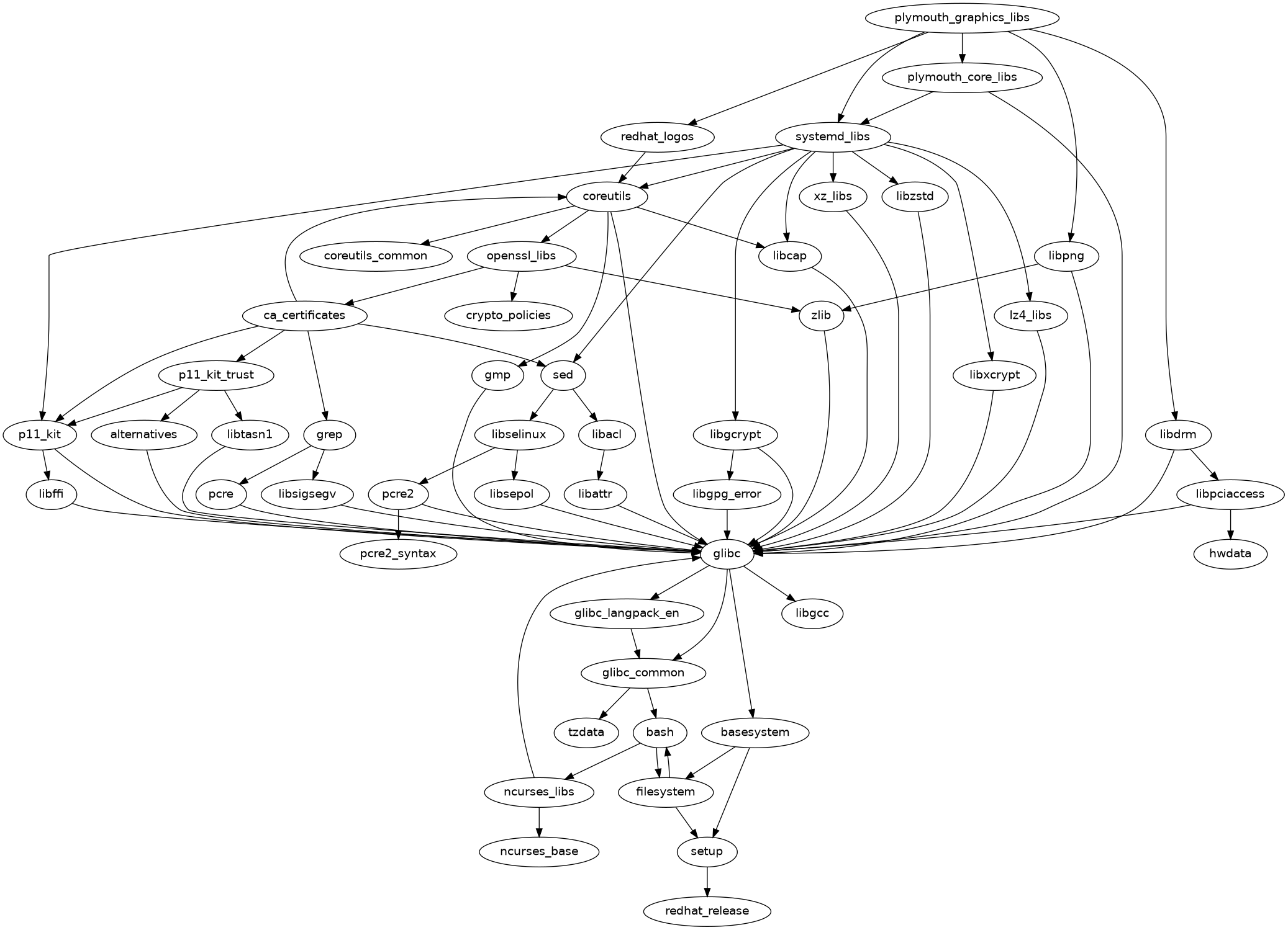
  368. hwdata
  369. hyperv-daemons
  370. hyperv-daemons-license
  371. hypervfcopyd
  372. hypervkvpd
  373. hypervvssd
  374. hyphen
  375. ibus
  376. ibus-gtk3
  377. ibus-libs
  378. ibus-setup
  379. iio-sensor-proxy
  380. ima-evm-utils
  381. info
  382. inih
  383. initscripts-rename-device
  384. initscripts-service
  385. insights-client
  386. iproute
  387. iproute-tc
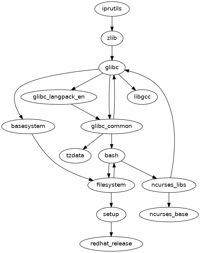
  388. iprutils
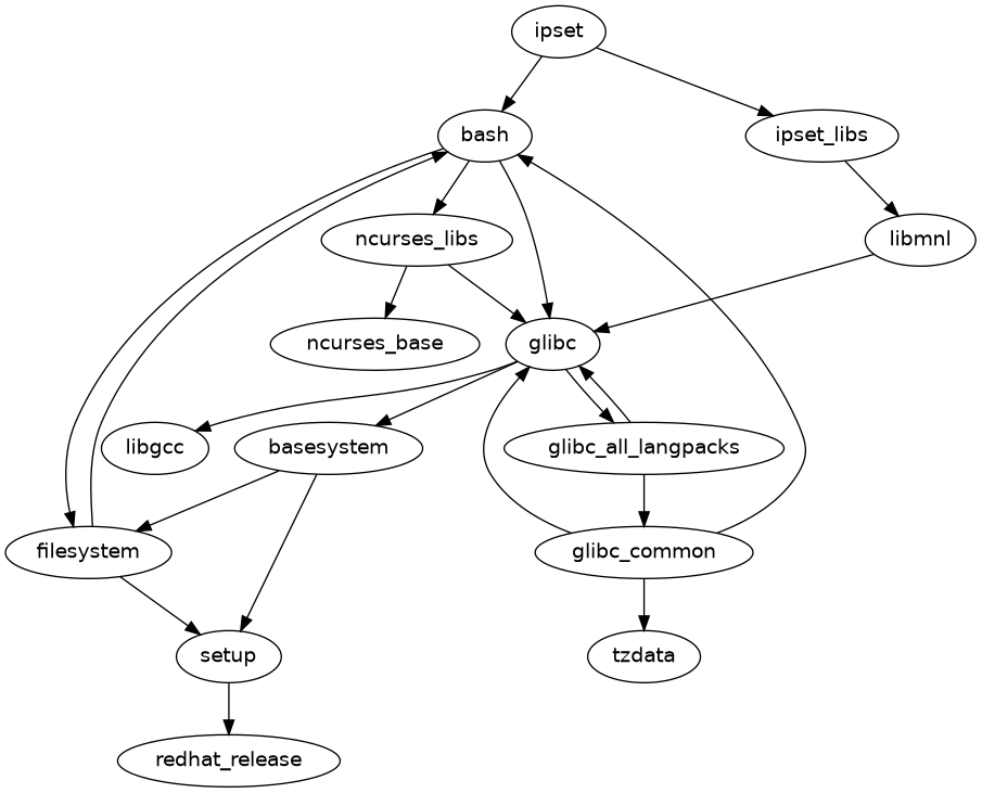
  389. ipset
  390. ipset-libs
  391. iptables-libs
  392. iptables-nft
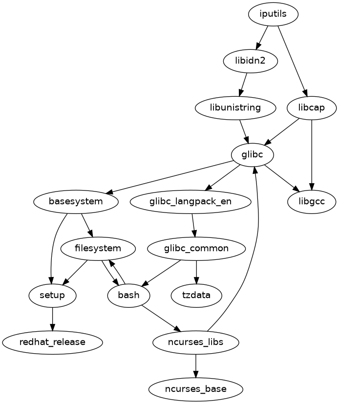
  393. iputils
  394. irqbalance
  395. iscsi-initiator-utils
  396. iscsi-initiator-utils-iscsiuio
  397. isns-utils-libs
  398. iso-codes
  399. itstool
  400. iw
  401. iwl100-firmware
  402. iwl1000-firmware
  403. iwl105-firmware
  404. iwl135-firmware
  405. iwl2000-firmware
  406. iwl2030-firmware
  407. iwl3160-firmware
  408. iwl5000-firmware
  409. iwl5150-firmware
  410. iwl6000g2a-firmware
  411. iwl6000g2b-firmware
  412. iwl6050-firmware
  413. iwl7260-firmware
  414. jansson
  415. jbig2dec-libs
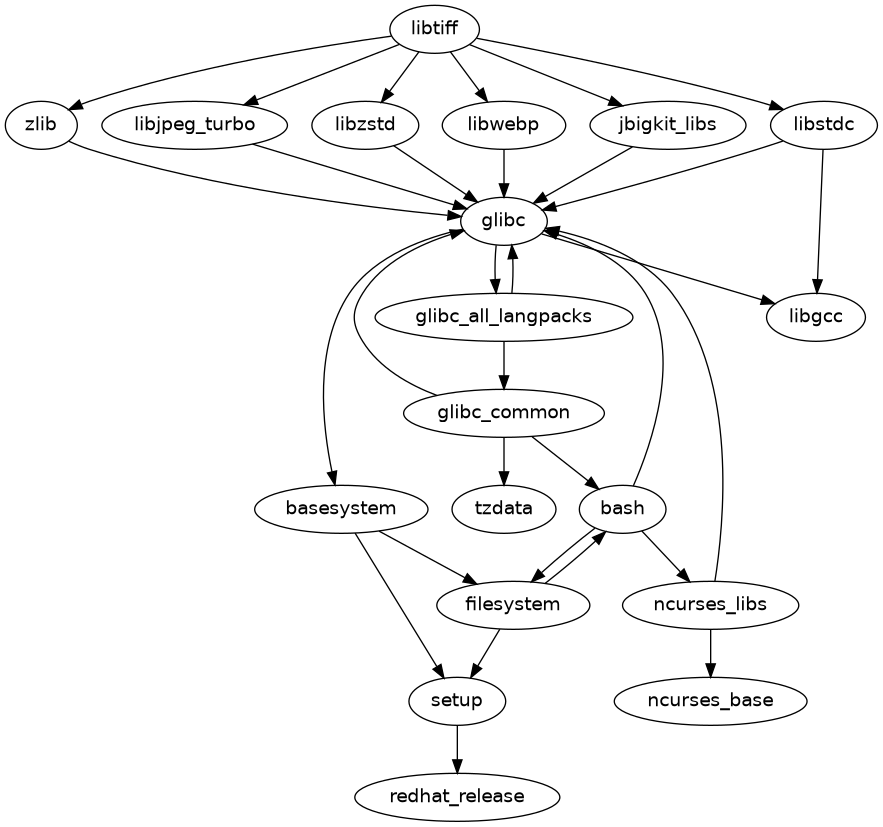
  416. jbigkit-libs
  417. jomolhari-fonts
  418. jose
  419. jq
  420. json-c
  421. json-glib
  422. julietaula-montserrat-fonts
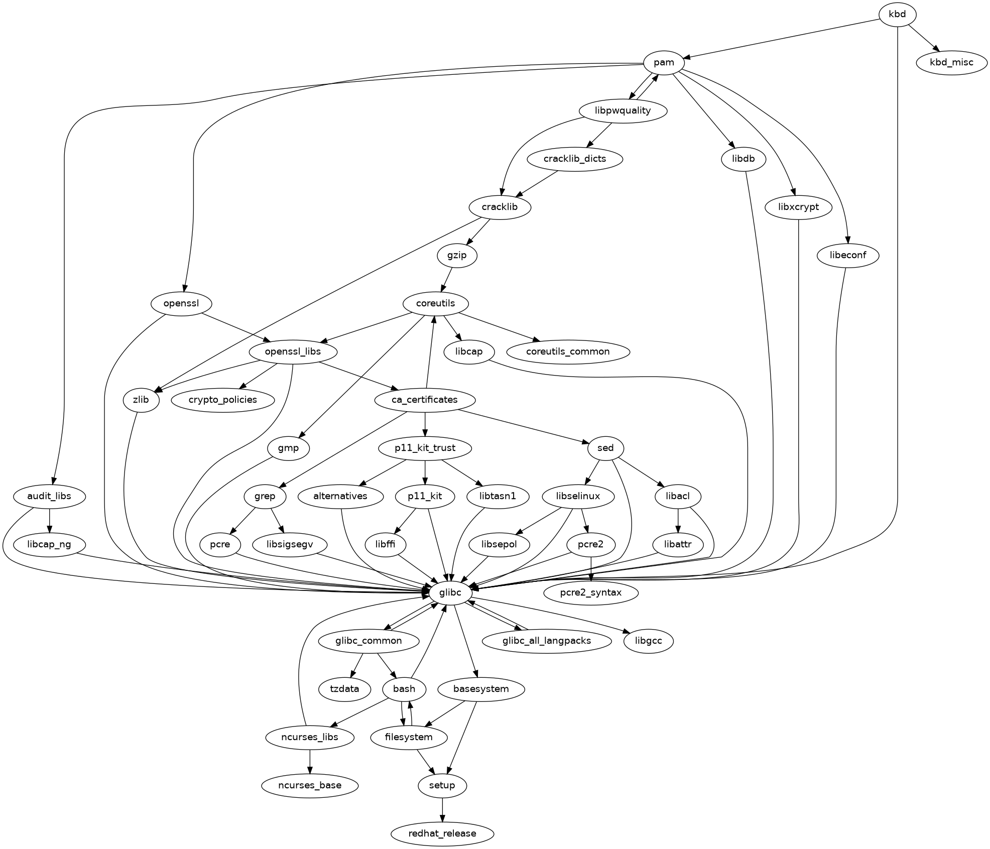
  423. kbd
  424. kbd-misc
  425. kernel
  426. kernel-core
  427. kernel-headers
  428. kernel-modules
  429. kernel-modules-core
  430. kernel-srpm-macros
  431. kernel-tools
  432. kernel-tools-libs
  433. kexec-tools
  434. keyutils-libs
  435. khmer-os-system-fonts
  436. kmod
  437. kmod-kvdo
  438. kmod-libs
  439. kpartx
  440. kpatch
  441. kpatch-dnf
  442. krb5-libs
  443. lame-libs
  444. langpacks-core-en
  445. langpacks-core-font-en
  446. langpacks-en
  447. lcms2
  448. ledmon
  449. less
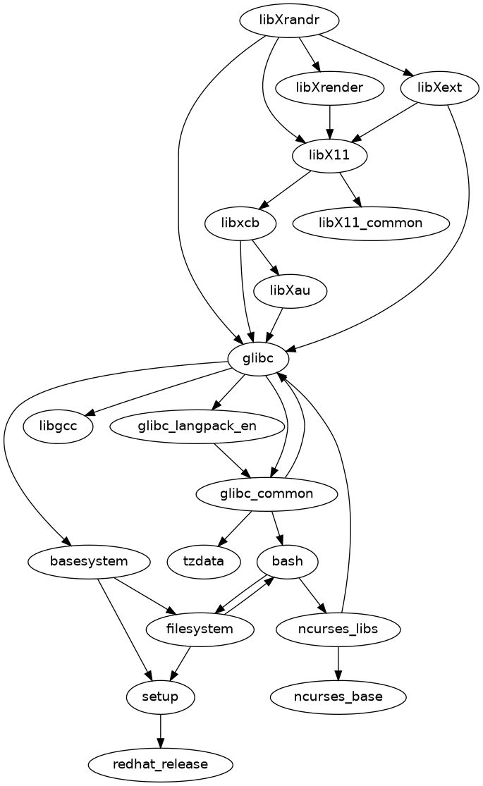
  450. libICE
  451. libSM
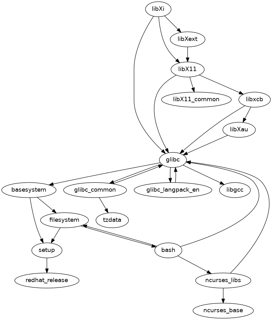
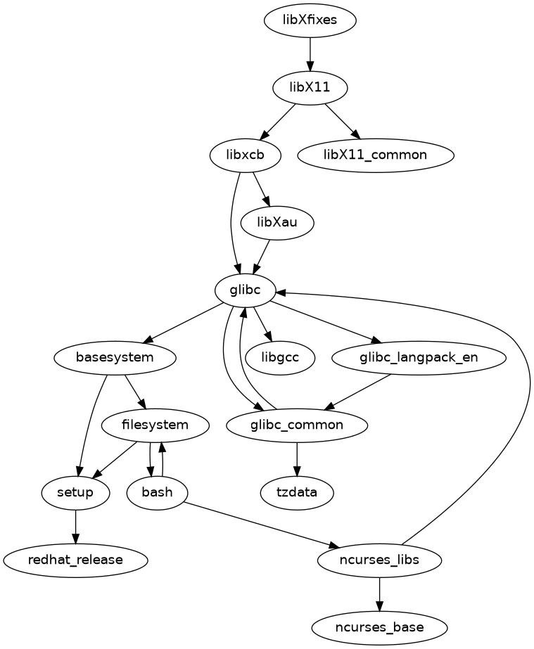
  452. libX11
  453. libX11-common
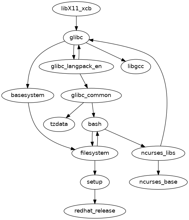
  454. libX11-xcb
  455. libXau
  456. libXcomposite
  457. libXcursor
  458. libXdamage
  459. libXdmcp
  460. libXext
  461. libXfixes
  462. libXfont2
  463. libXft
  464. libXi
  465. libXinerama
  466. libXmu
  467. libXpm
  468. libXrandr
  469. libXrender
  470. libXres
  471. libXt
  472. libXtst
  473. libXv
  474. libXxf86dga
  475. libXxf86vm
  476. liba52
  477. libacl
  478. libaio
  479. libao
  480. libappstream-glib
  481. libarchive
  482. libassuan
  483. libasyncns
  484. libatasmart
  485. libatomic
  486. libattr
  487. libbasicobjects
  488. libblkid
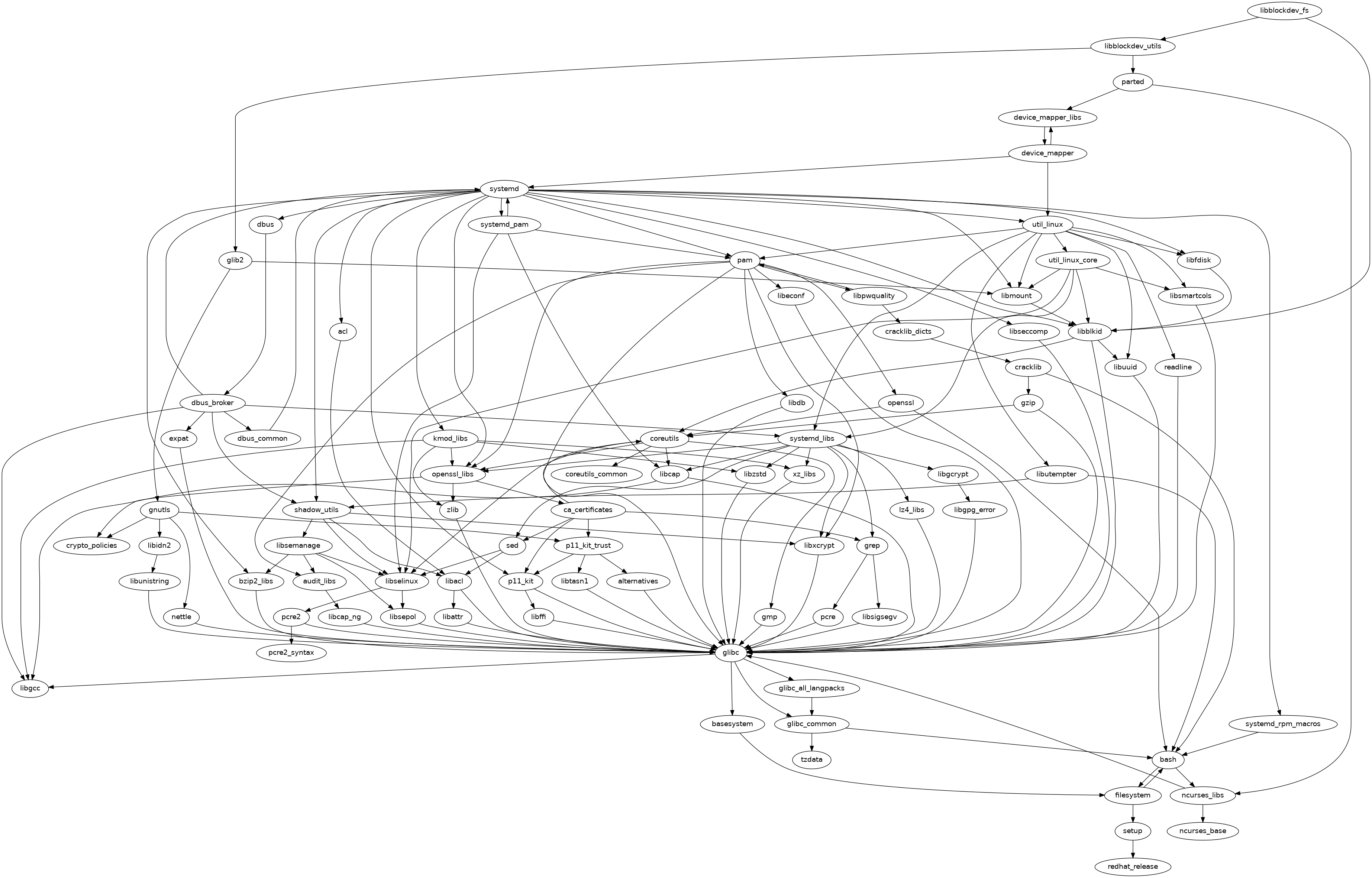
  489. libblockdev
  490. libblockdev-crypto
  491. libblockdev-fs
  492. libblockdev-loop
  493. libblockdev-lvm
  494. libblockdev-mdraid
  495. libblockdev-part
  496. libblockdev-swap
  497. libblockdev-utils
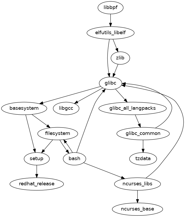
  498. libbpf
  499. libbrotli
  500. libbytesize
  501. libcanberra
  502. libcanberra-gtk3
  503. libcap
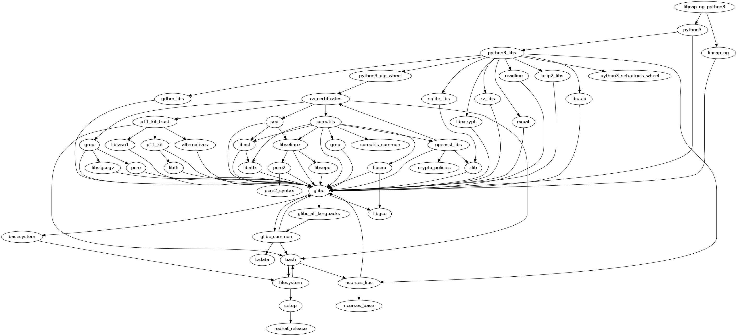
  504. libcap-ng
  505. libcap-ng-python3
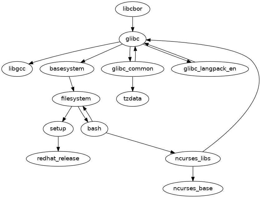
  506. libcbor
  507. libcdio
  508. libcdio-paranoia
  509. libcollection
  510. libcom_err
  511. libcomps
  512. libconfig
  513. libcurl
  514. libdaemon
  515. libdatrie
  516. libdb
  517. libdhash
  518. libdmx
  519. libdnf
  520. libdnf-plugin-subscription-manager
  521. libdrm
  522. libdvdnav
  523. libdvdread
  524. libeconf
  525. libedit
  526. libepoxy
  527. liberation-fonts-common
  528. liberation-mono-fonts
  529. liberation-sans-fonts
  530. liberation-serif-fonts
  531. libertas-sd8787-firmware
  532. libestr
  533. libevdev
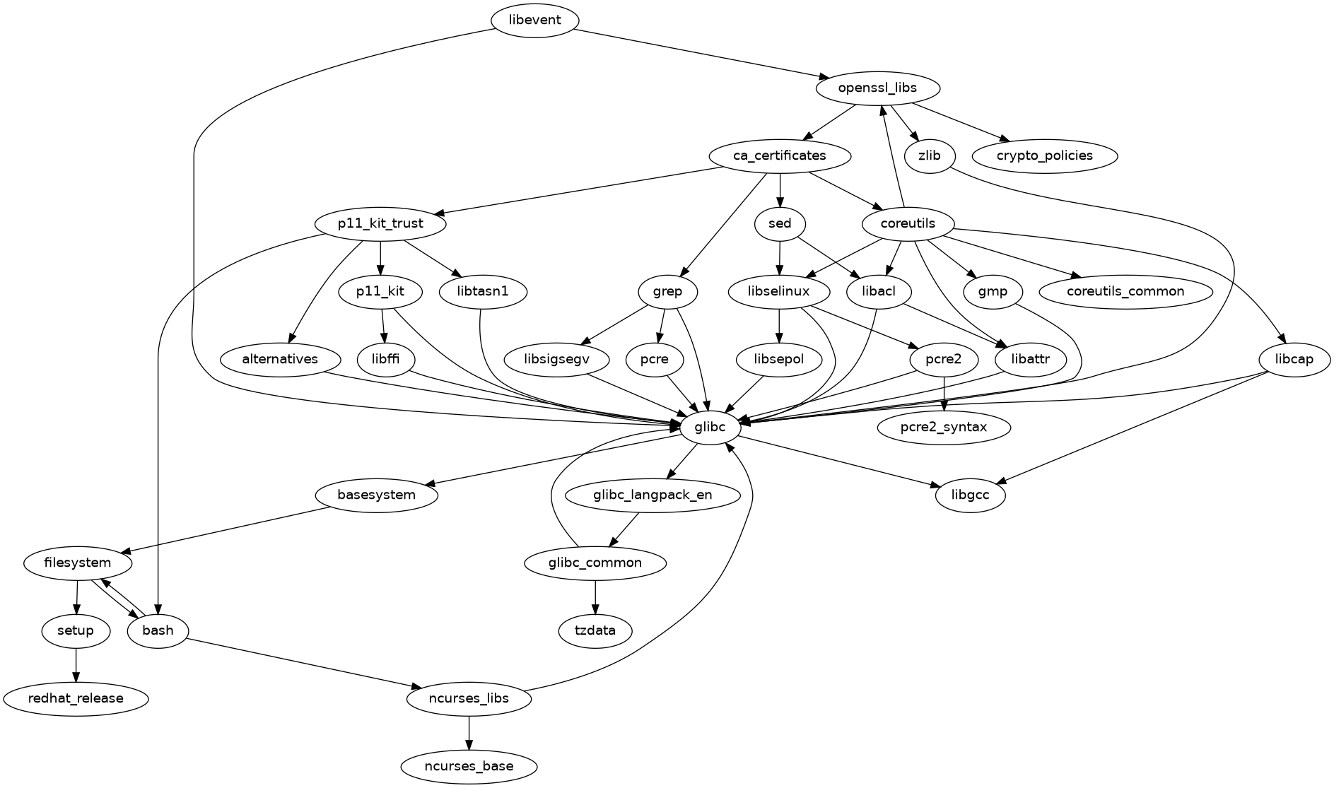
  534. libevent
  535. libexif
  536. libexttextcat
  537. libfastjson
  538. libfdisk
  539. libffi
  540. libfido2
  541. libfontenc
  542. libfprint
  543. libgcab1
  544. libgcc
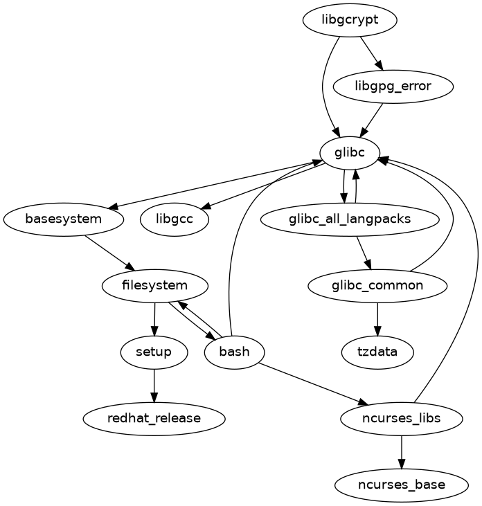
  545. libgcrypt
  546. libgdata
  547. libgee
  548. libgexiv2
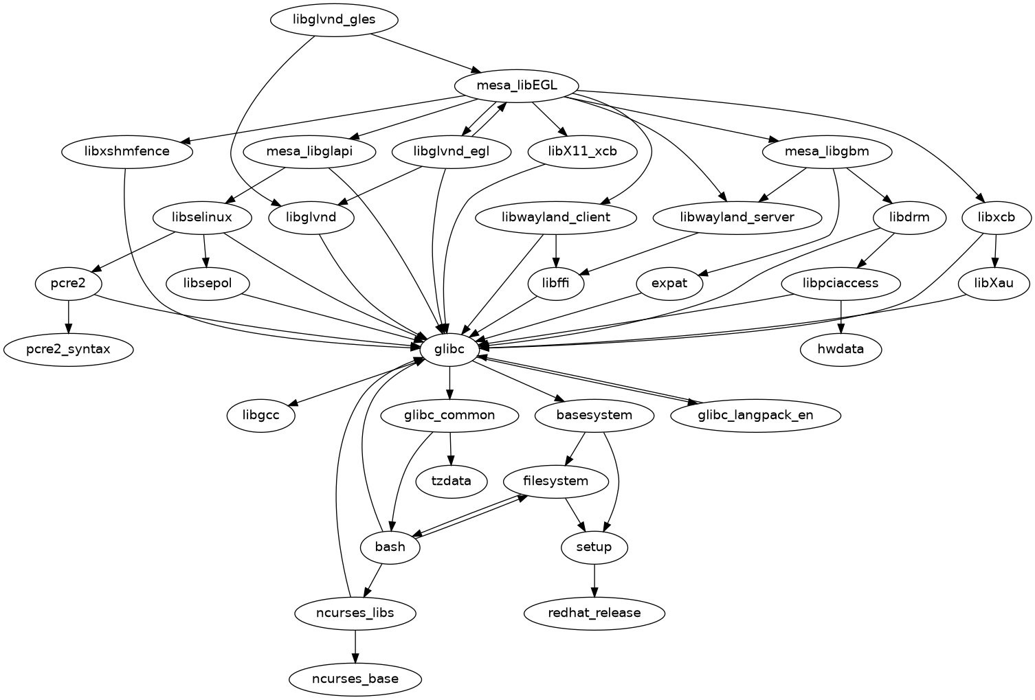
  549. libglvnd
  550. libglvnd-egl
  551. libglvnd-gles
  552. libglvnd-glx
  553. libglvnd-opengl
  554. libgnomekbd
  555. libgomp
  556. libgpg-error
  557. libgphoto2
  558. libgs
  559. libgsf
  560. libgtop2
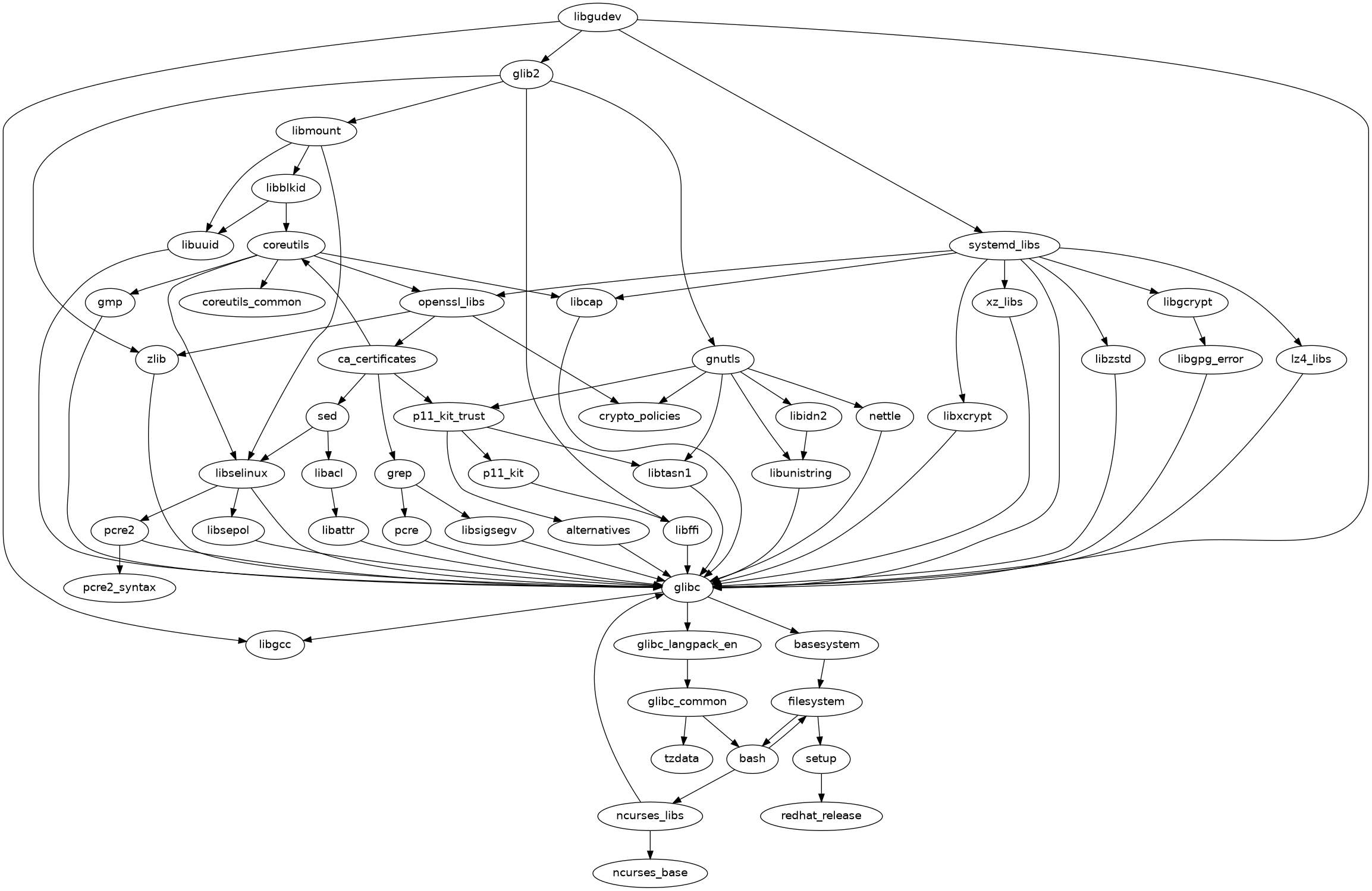
  561. libgudev
  562. libgusb
  563. libgweather
  564. libgxps
  565. libhandy
  566. libibverbs
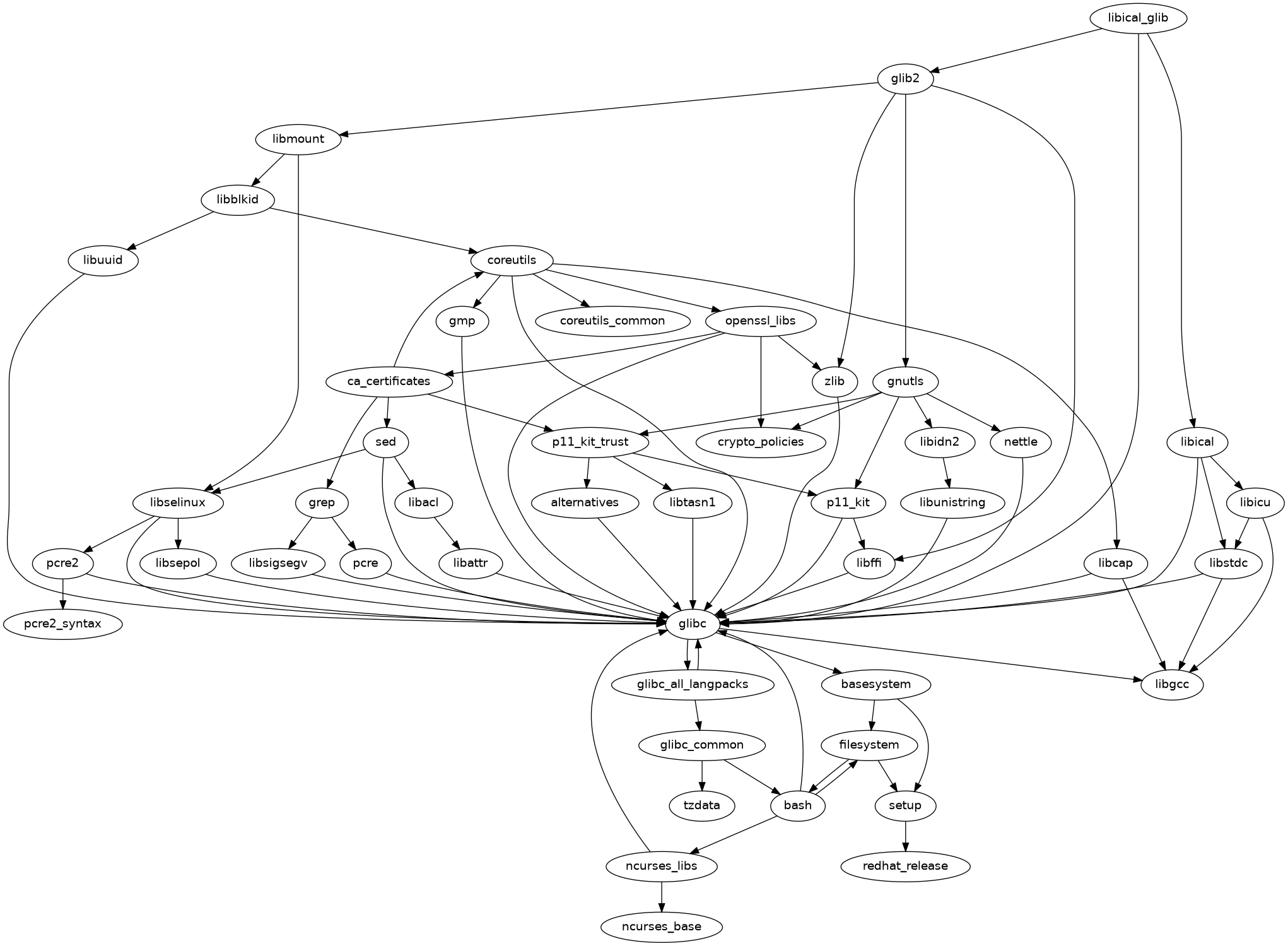
  567. libical
  568. libical-glib
  569. libicu
  570. libidn2
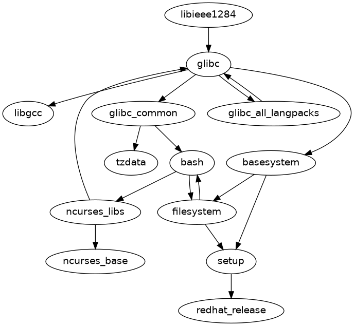
  571. libieee1284
  572. libijs
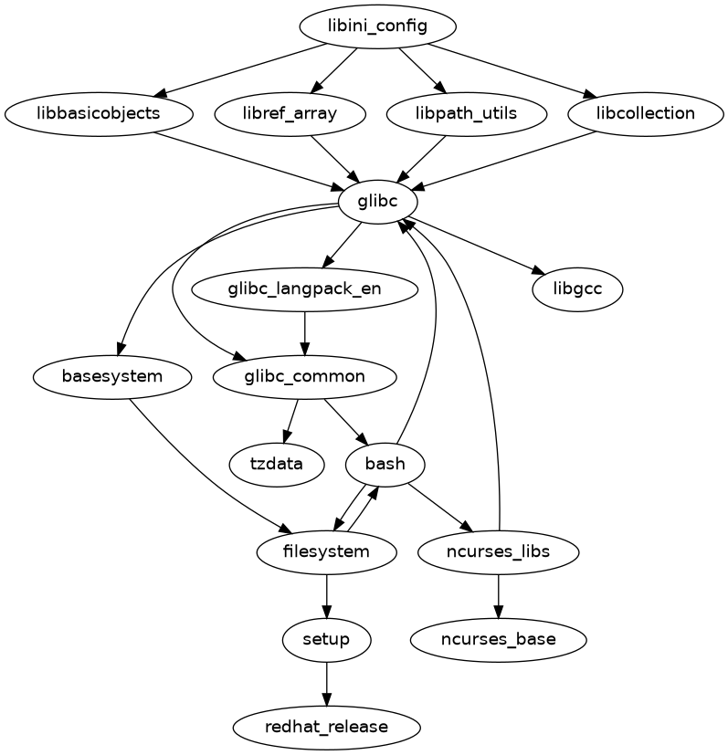
  573. libini_config
  574. libinput
  575. libipa_hbac
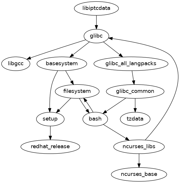
  576. libiptcdata
  577. libjcat
  578. libjose
  579. libjpeg-turbo
  580. libkcapi
  581. libkcapi-hmaccalc
  582. libksba
  583. libldac
  584. libldb
  585. liblouis
  586. libluksmeta
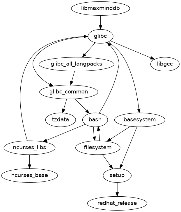
  587. libmaxminddb
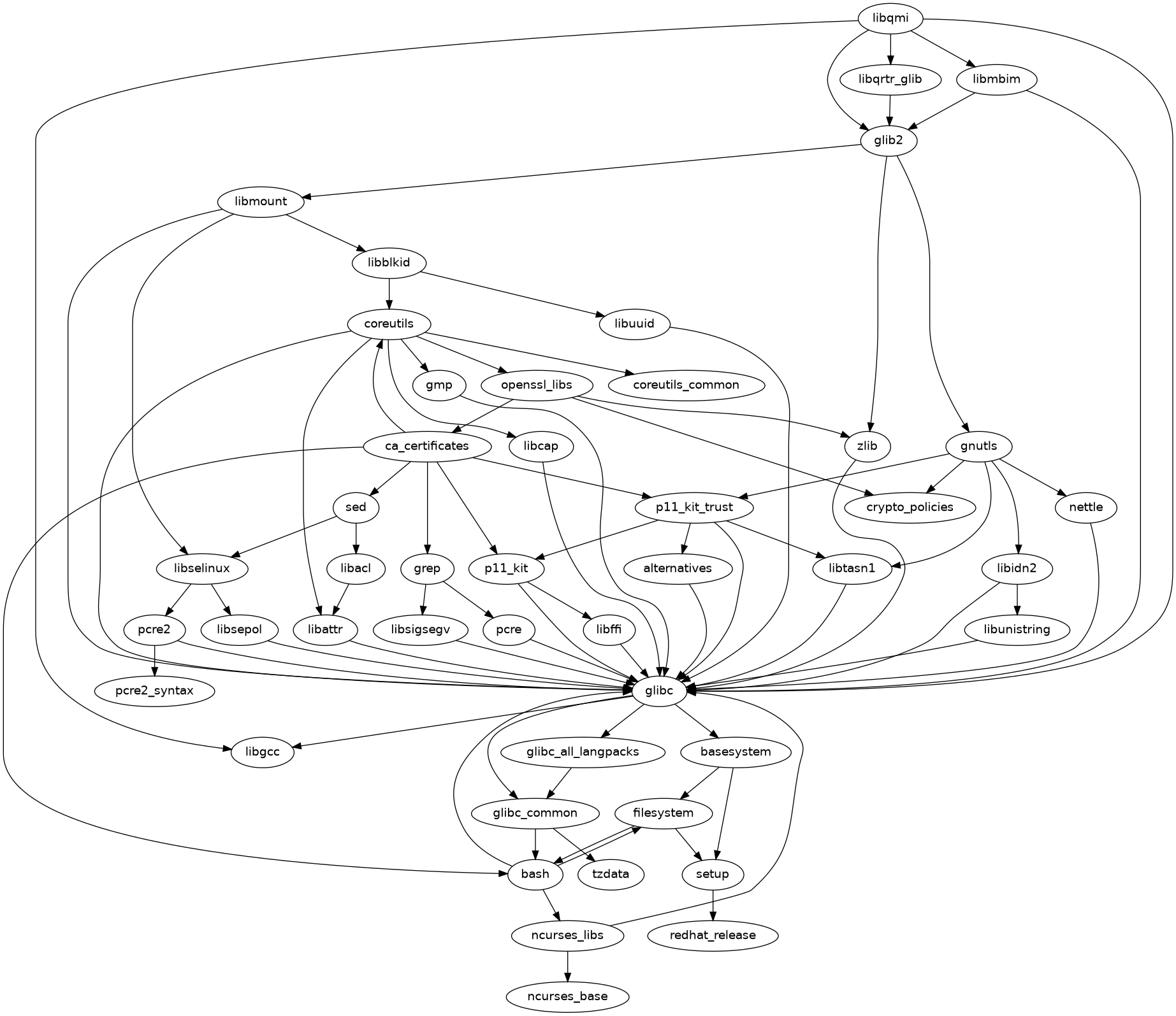
  588. libmbim
  589. libmbim-utils
  590. libmediaart
  591. libmnl
  592. libmodulemd
  593. libmount
  594. libmpc
  595. libmpeg2
  596. libmspack
  597. libmtp
  598. libndp
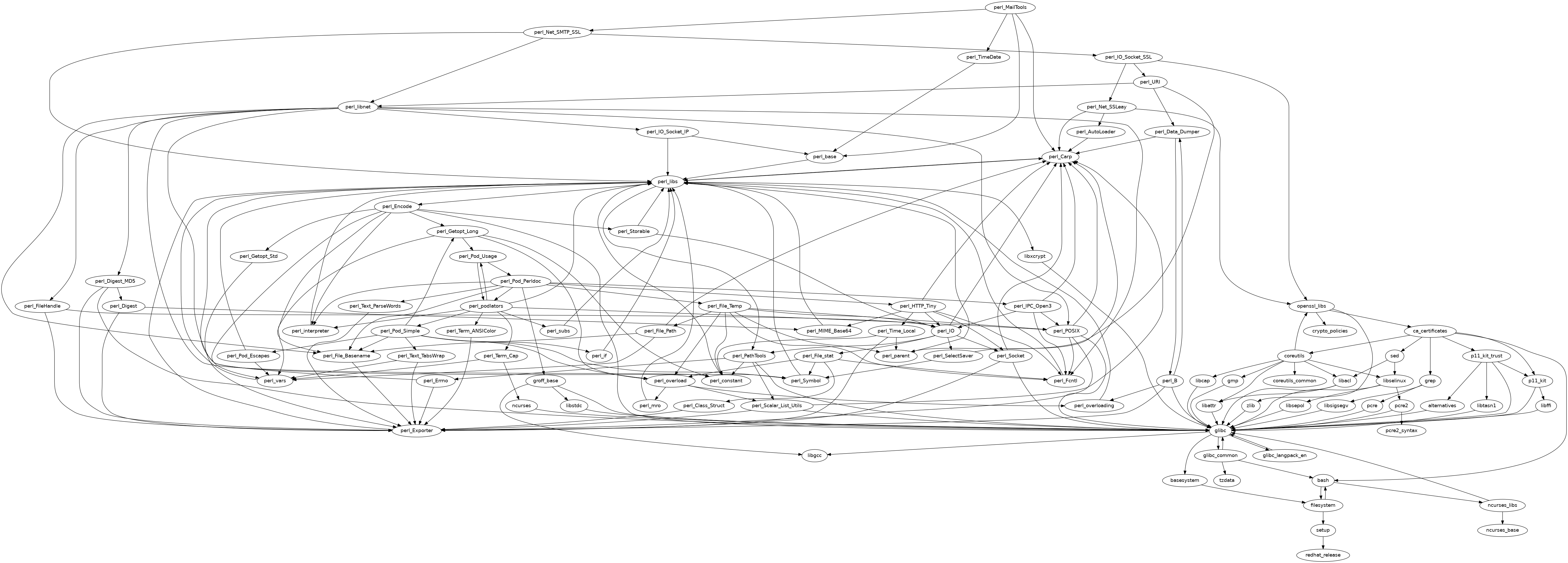
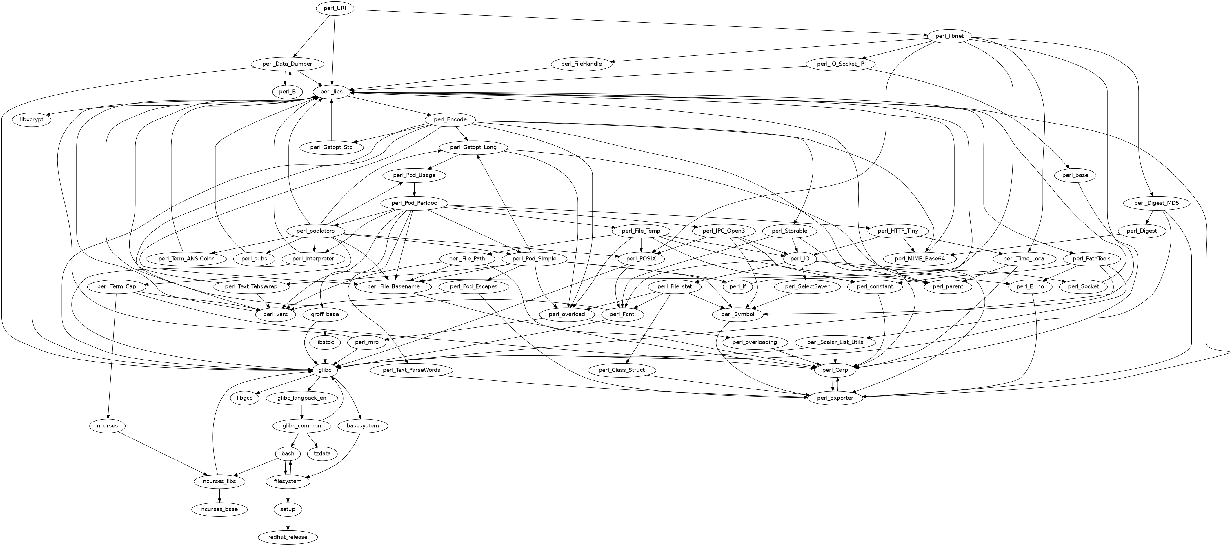
  599. libnet
  600. libnetfilter_conntrack
  601. libnfnetlink
  602. libnftnl
  603. libnghttp2
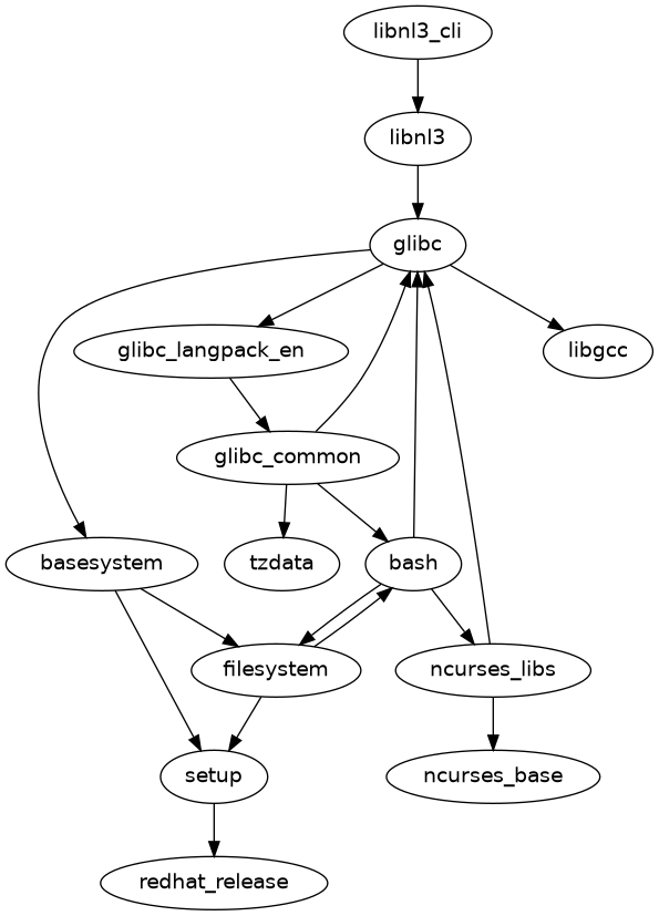
  604. libnl3
  605. libnl3-cli
  606. libnma
  607. libnotify
  608. libnvme
  609. libogg
  610. libosinfo
  611. libpaper
  612. libpath_utils
  613. libpcap
  614. libpciaccess
  615. libpeas
  616. libpeas-gtk
  617. libpeas-loader-python3
  618. libpipeline
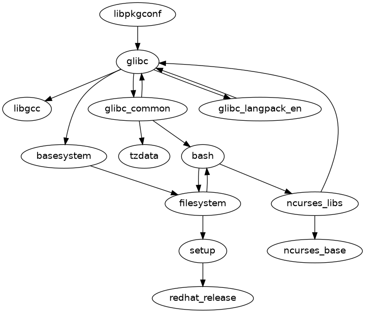
  619. libpkgconf
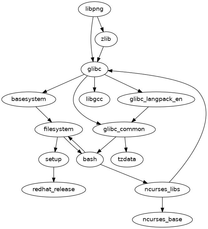
  620. libpng
  621. libproxy
  622. libproxy-webkitgtk4
  623. libpsl
  624. libpwquality
  625. libqmi
  626. libqmi-utils
  627. libqrtr-glib
  628. libref_array
  629. librelp
  630. librepo
  631. libreport-filesystem
  632. librhsm
  633. librsvg2
  634. librsvg2-tools
  635. libsamplerate
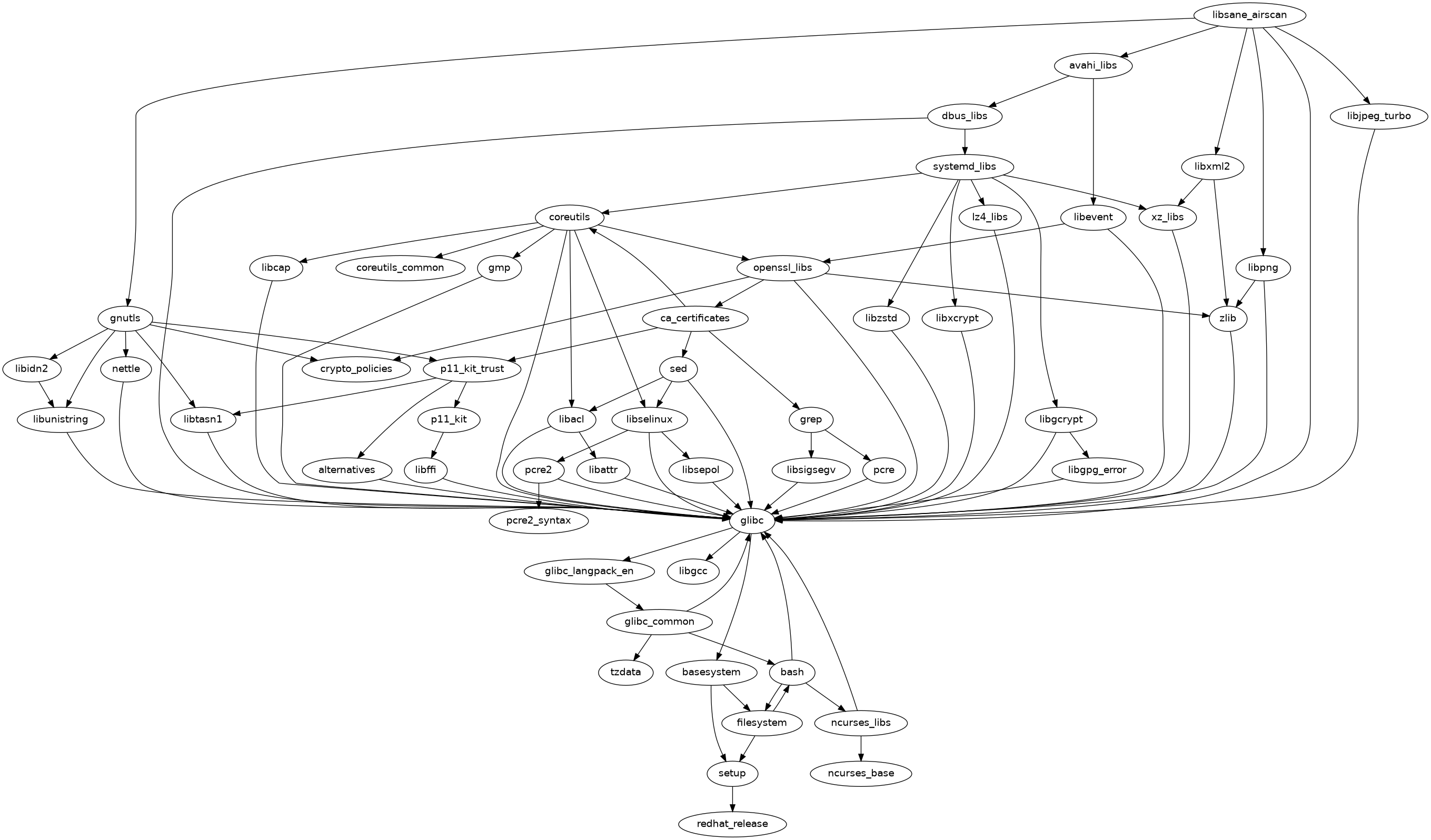
  636. libsane-airscan
  637. libsane-hpaio
  638. libsbc
  639. libseccomp
  640. libsecret
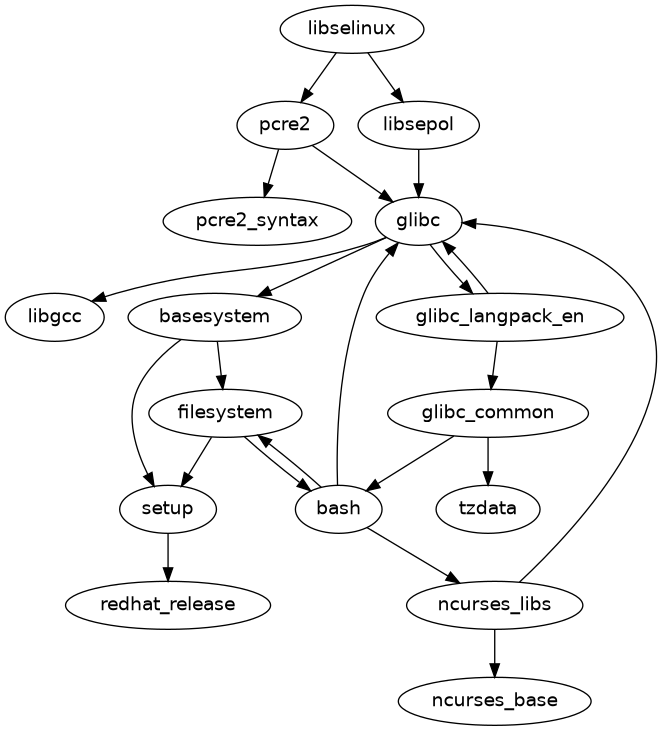
  641. libselinux
  642. libselinux-utils
  643. libsemanage
  644. libsepol
  645. libshout
  646. libsigc++20
  647. libsigsegv
  648. libslirp
  649. libsmartcols
  650. libsmbclient
  651. libsmbios
  652. libsndfile
  653. libsolv
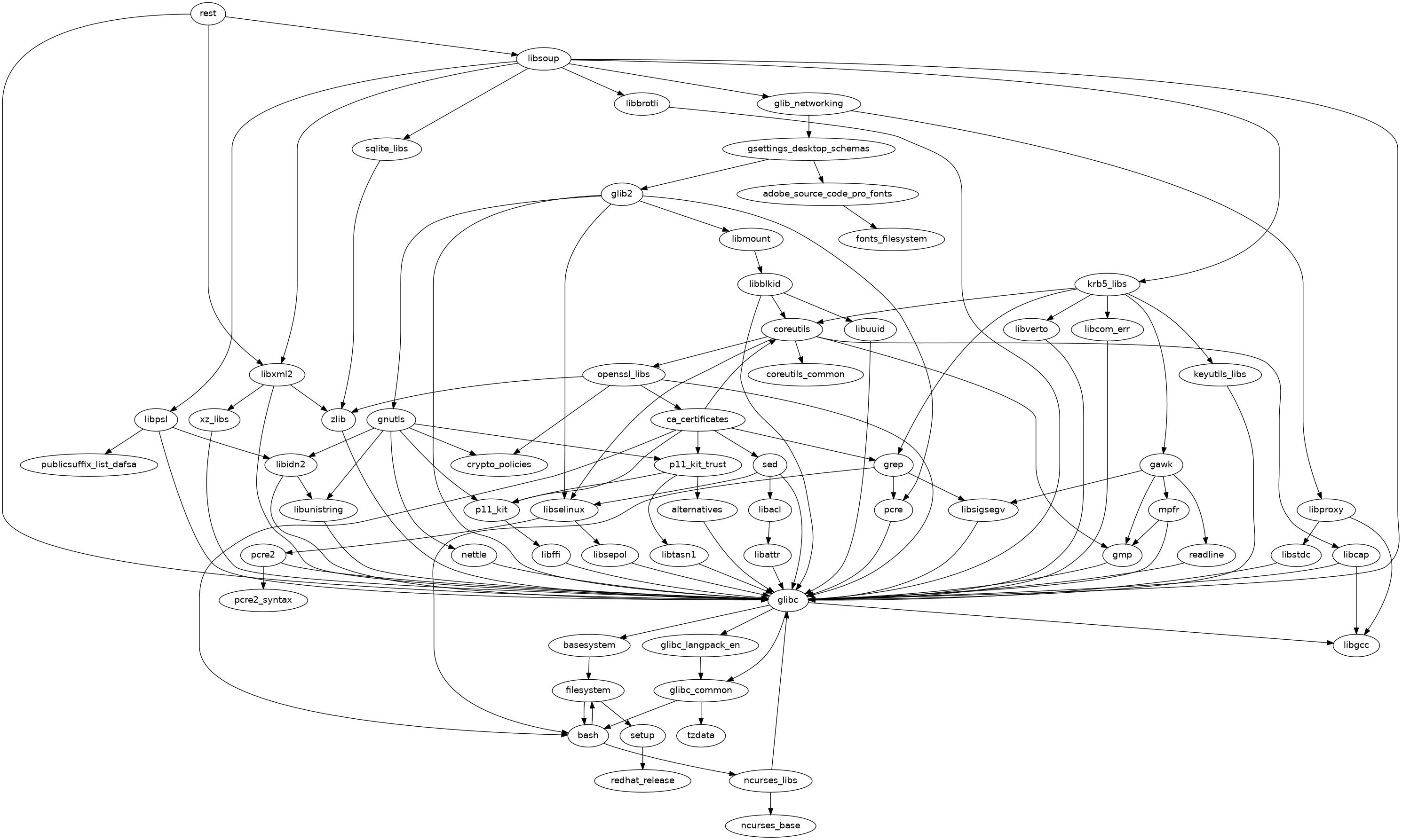
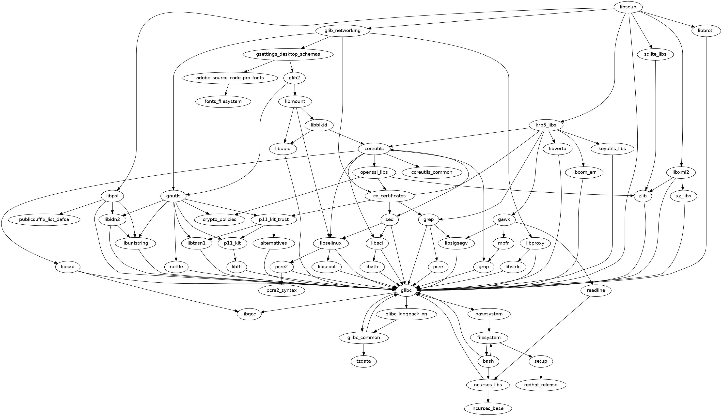
  654. libsoup
  655. libspectre
  656. libsrtp
  657. libss
  658. libssh
  659. libssh-config
  660. libsss_certmap
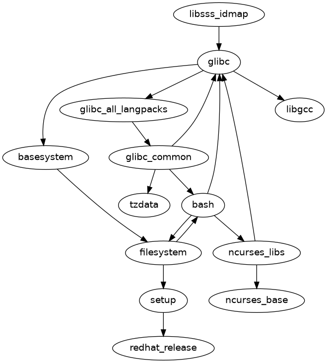
  661. libsss_idmap
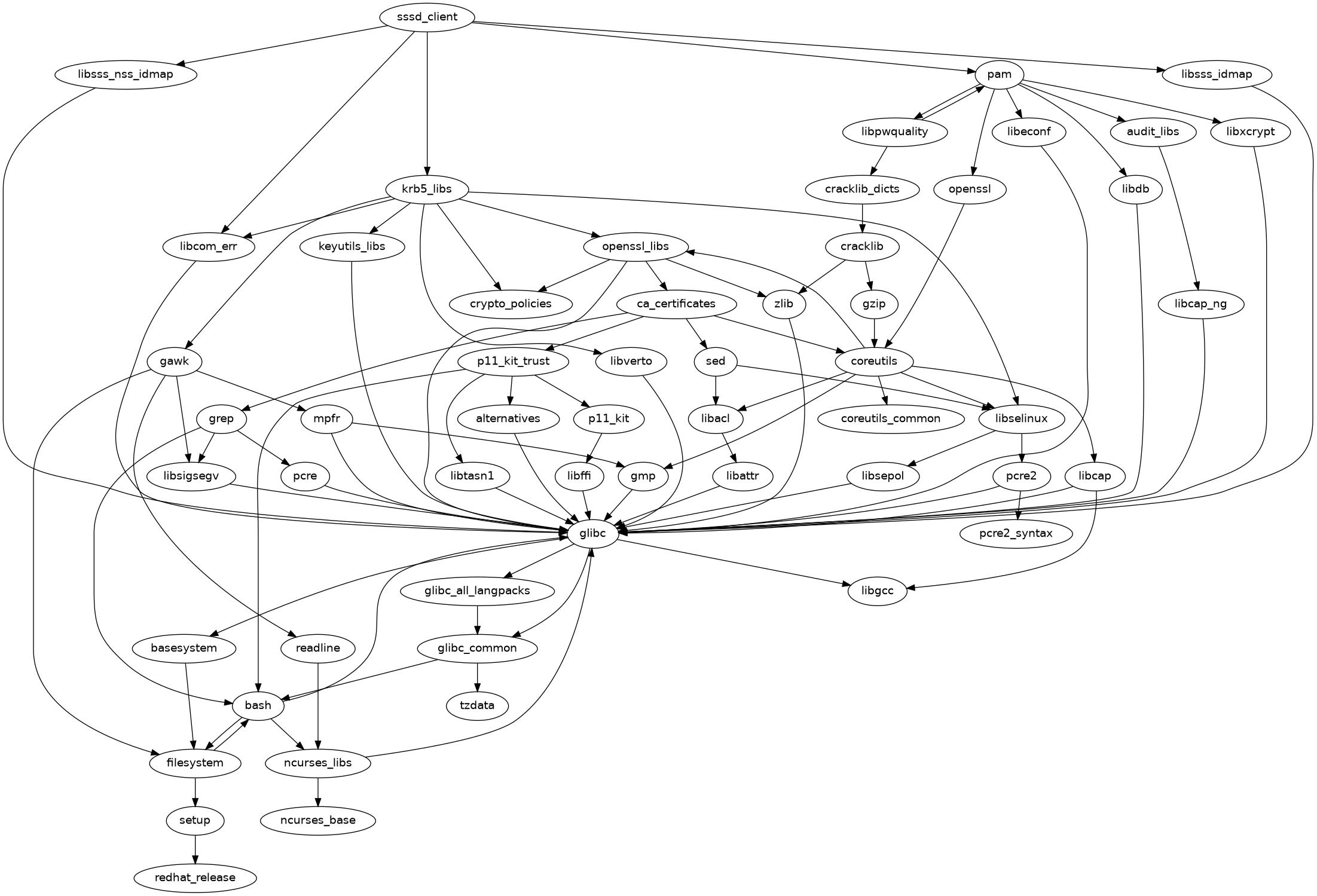
  662. libsss_nss_idmap
  663. libsss_sudo
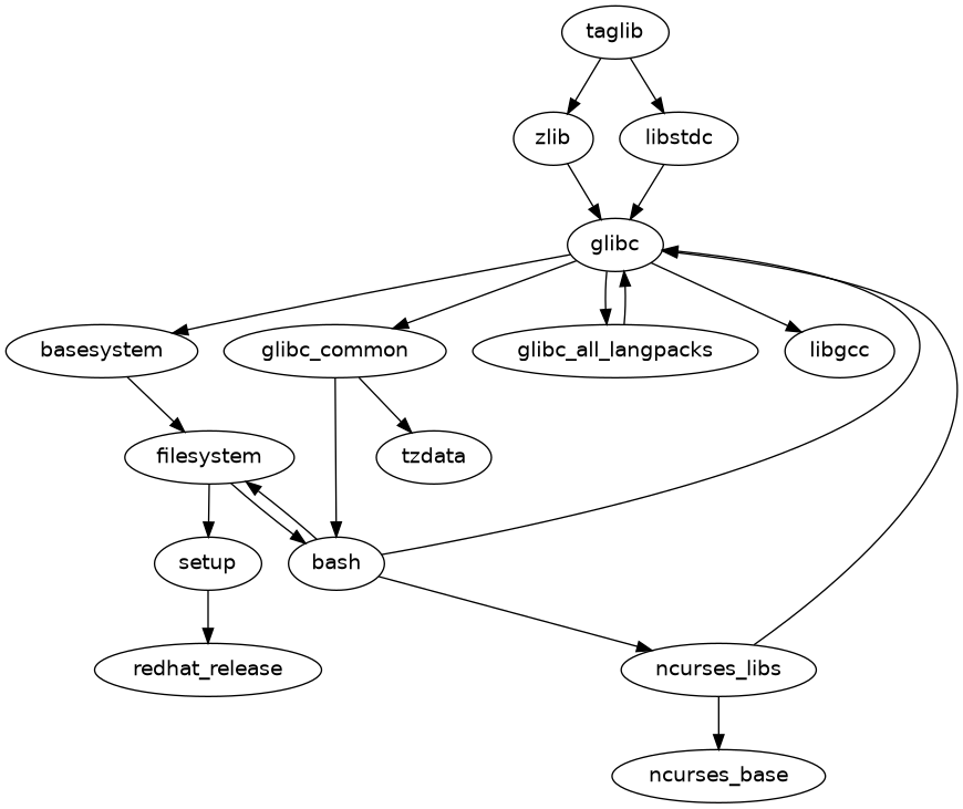
  664. libstdc++
  665. libstemmer
  666. libstoragemgmt
  667. libsysfs
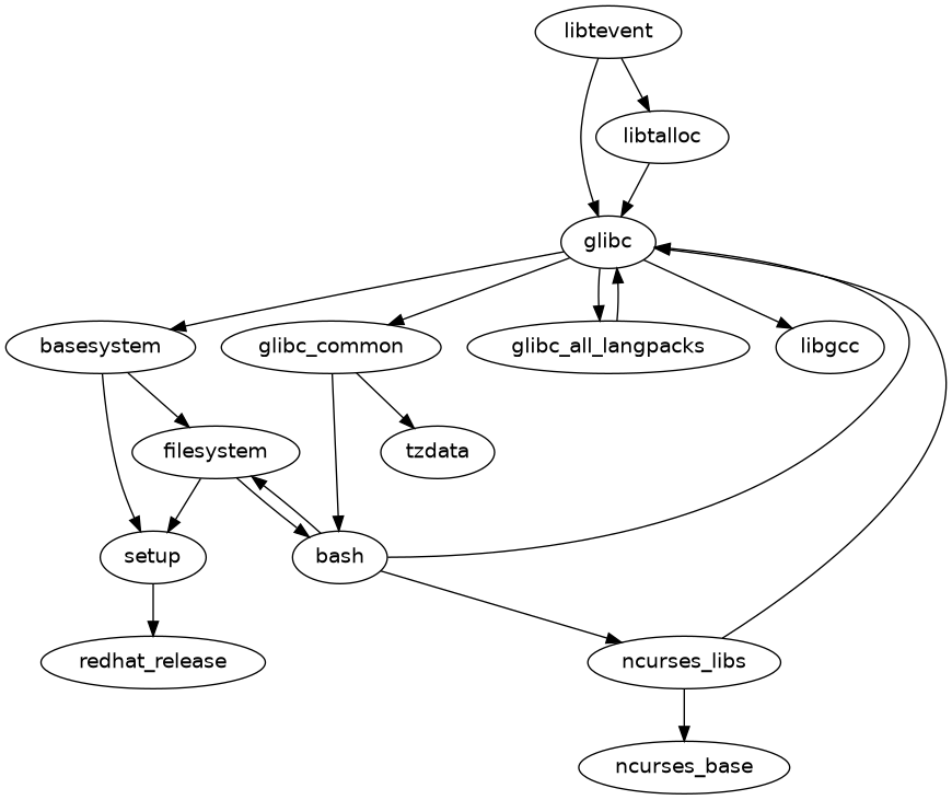
  668. libtalloc
  669. libtasn1
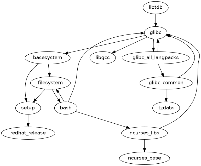
  670. libtdb
  671. libteam
  672. libtevent
  673. libthai
  674. libtheora
  675. libtiff
  676. libtirpc
  677. libtool-ltdl
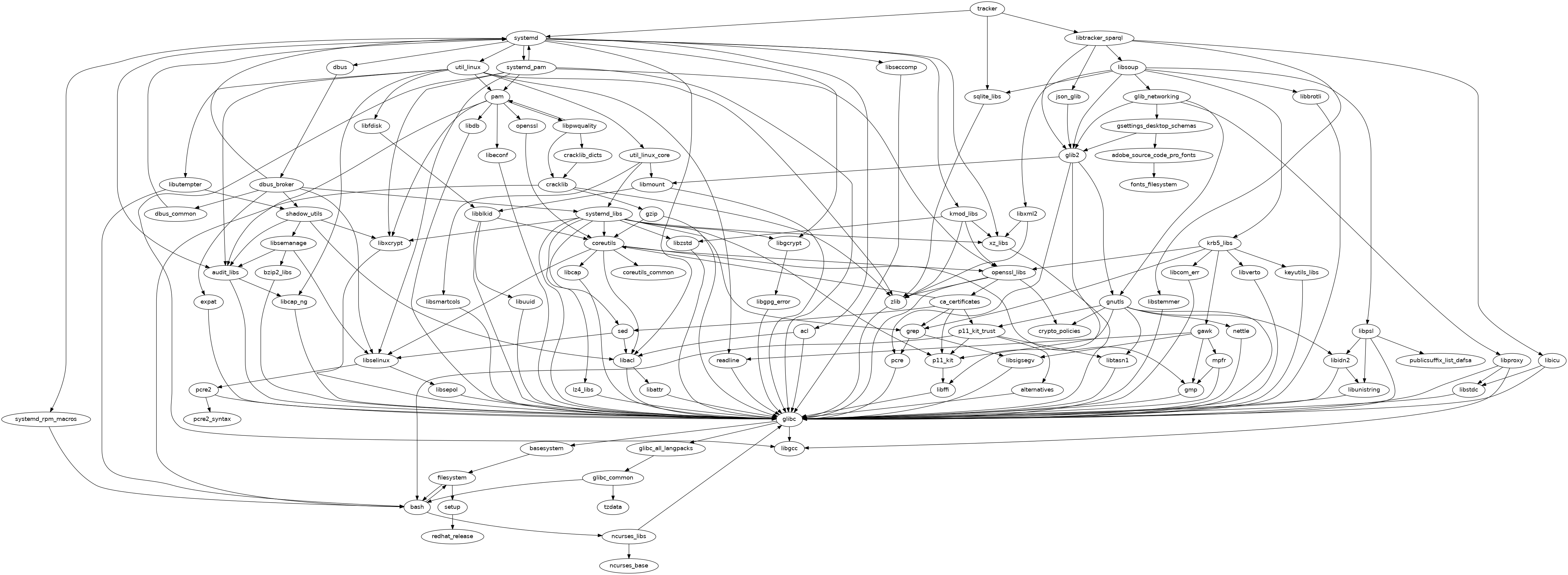
  678. libtracker-sparql
  679. libudisks2
  680. libunistring
  681. libusbx
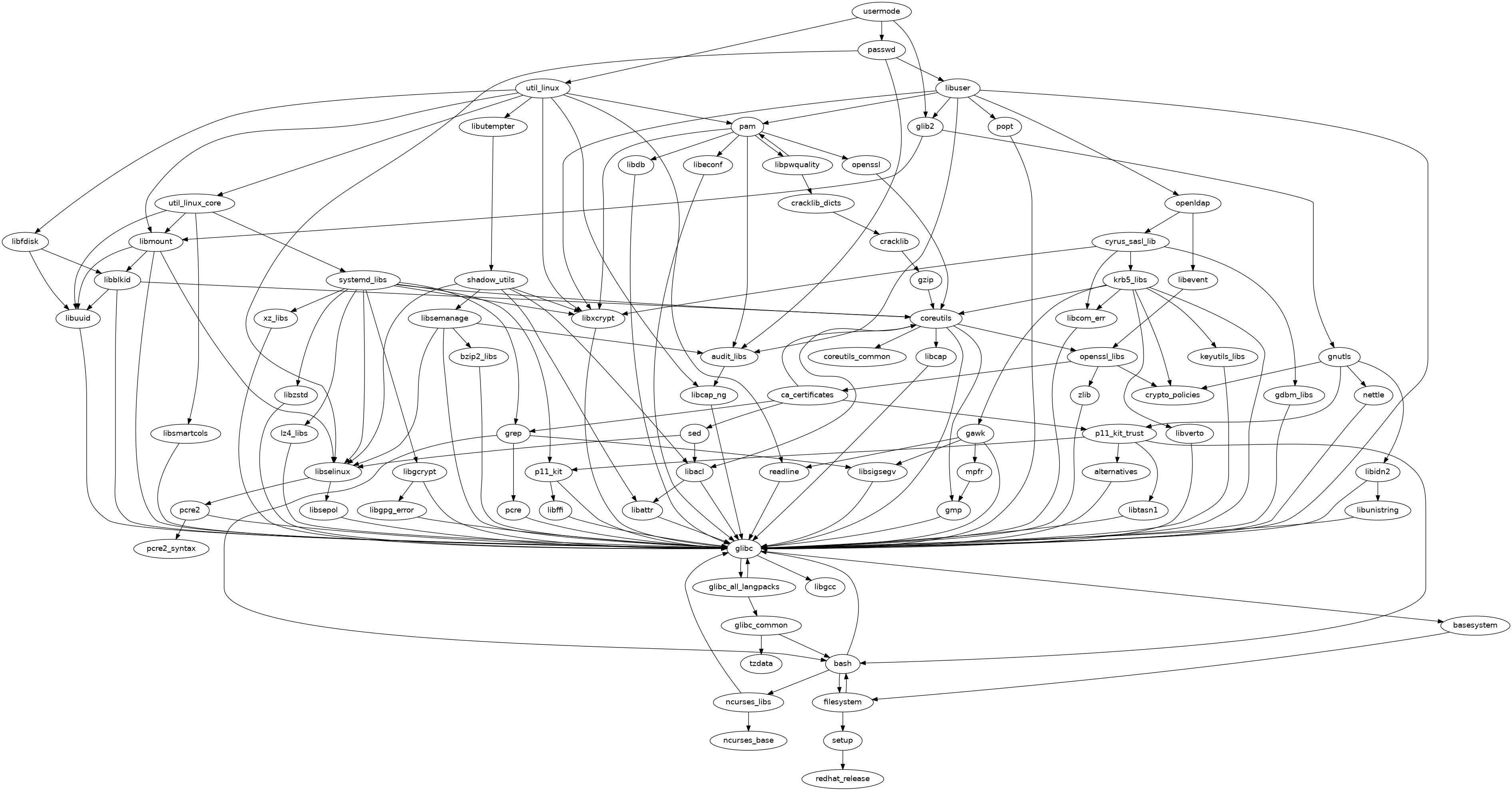
  682. libuser
  683. libutempter
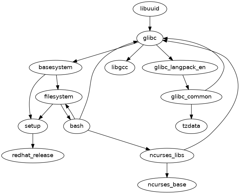
  684. libuuid
  685. libuv
  686. libv4l
  687. libverto
  688. libvisual
  689. libvorbis
  690. libvpx
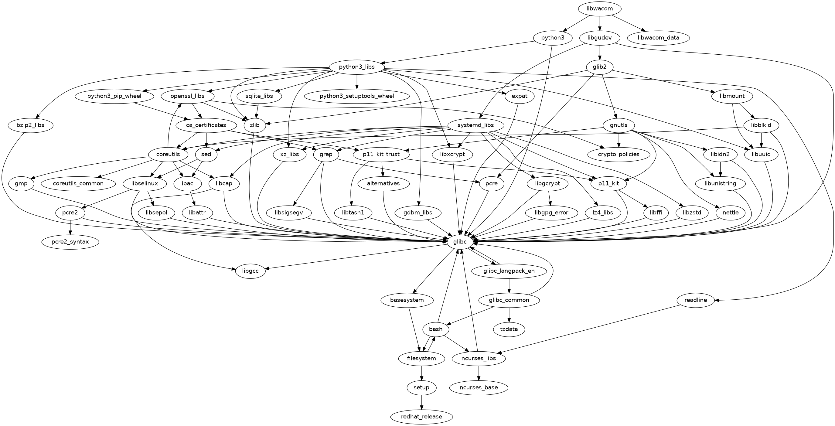
  691. libwacom
  692. libwacom-data
  693. libwayland-client
  694. libwayland-cursor
  695. libwayland-egl
  696. libwayland-server
  697. libwbclient
  698. libwebp
  699. libwnck3
  700. libwpe
  701. libxcb
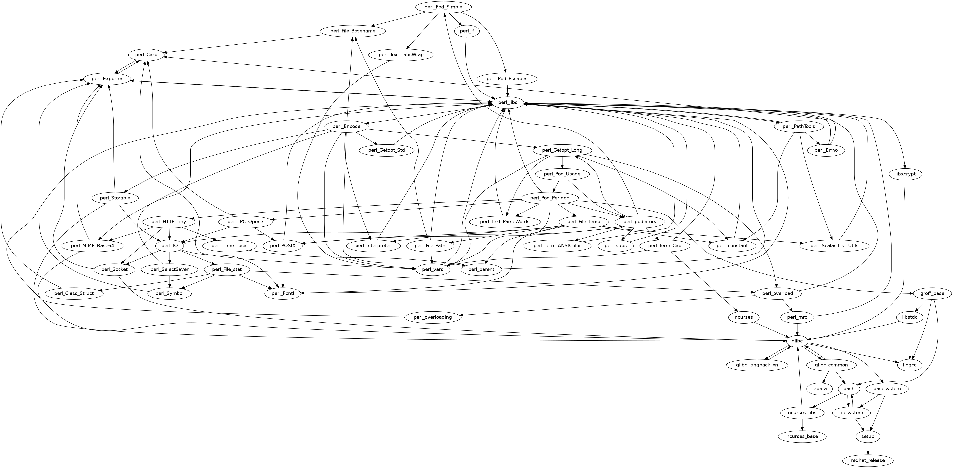
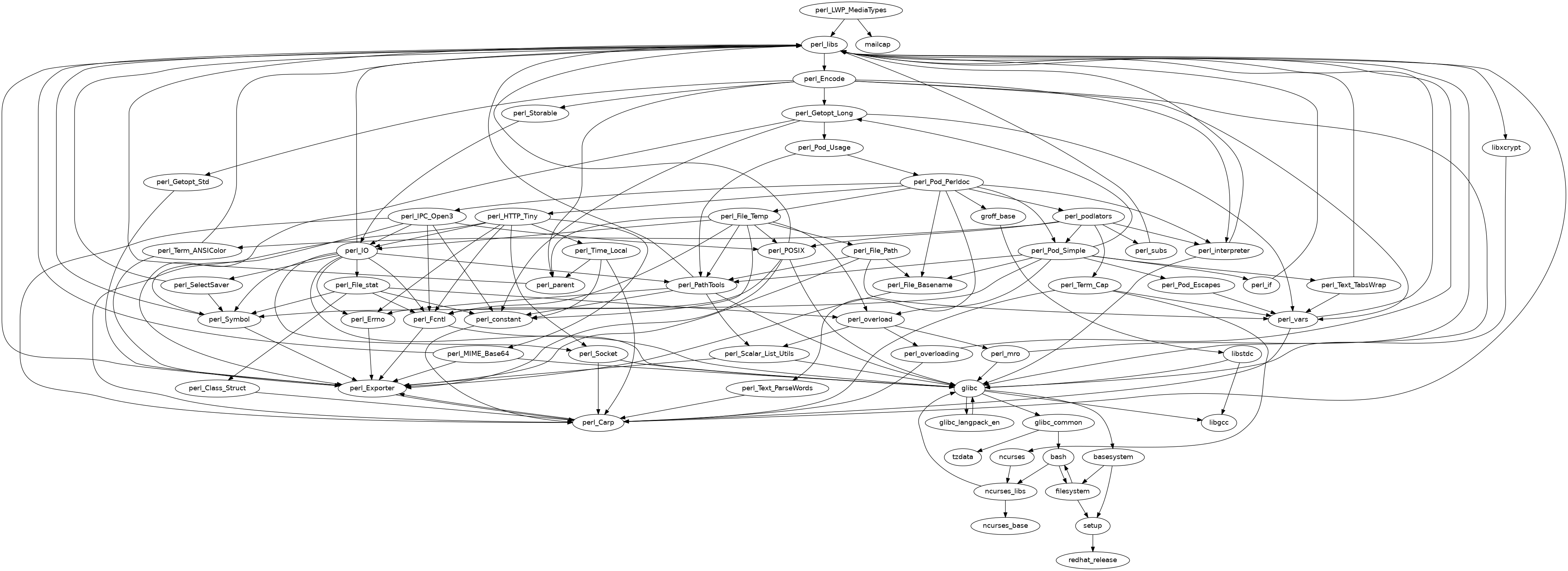
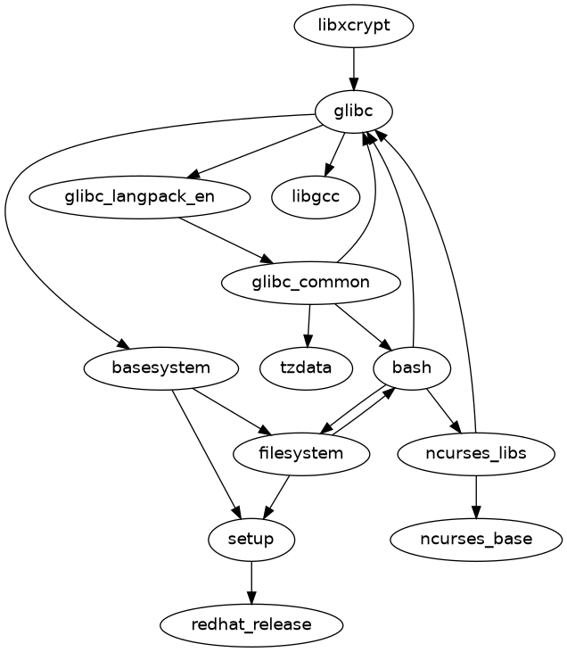
  702. libxcrypt
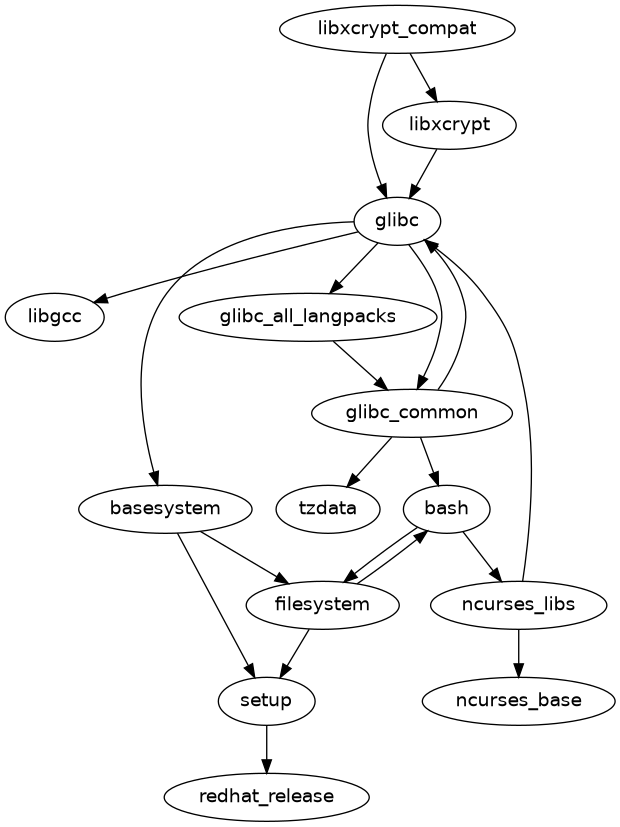
  703. libxcrypt-compat
  704. libxcrypt-devel
  705. libxkbcommon
  706. libxkbcommon-x11
  707. libxkbfile
  708. libxklavier
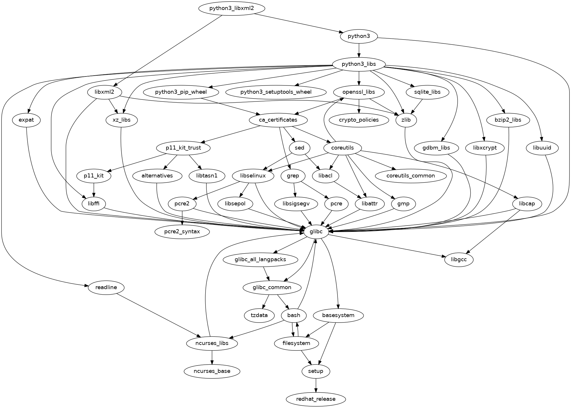
  709. libxml2
  710. libxmlb
  711. libxshmfence
  712. libxslt
  713. libyaml
  714. libzstd
  715. linux-firmware
  716. linux-firmware-whence
  717. llvm-libs
  718. lmdb-libs
  719. lockdev
  720. logrotate
  721. lohit-assamese-fonts
  722. lohit-bengali-fonts
  723. lohit-devanagari-fonts
  724. lohit-gujarati-fonts
  725. lohit-kannada-fonts
  726. lohit-odia-fonts
  727. lohit-tamil-fonts
  728. lohit-telugu-fonts
  729. low-memory-monitor
  730. lshw
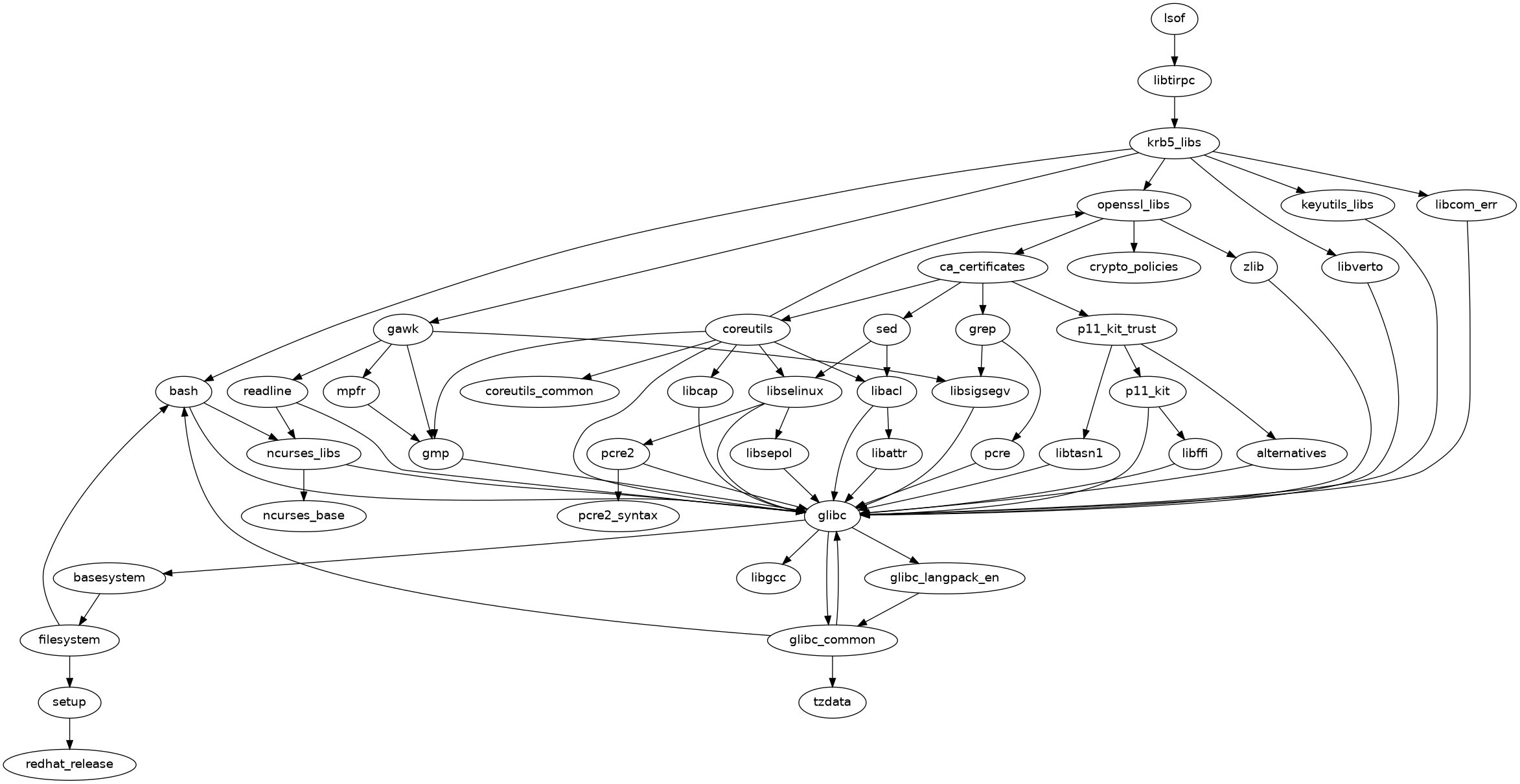
  731. lsof
  732. lsscsi
  733. lua-libs
  734. lua-srpm-macros
  735. luksmeta
  736. lvm2
  737. lvm2-libs
  738. lz4-libs
  739. lzo
  740. mailcap
  741. make
  742. mallard-rng
  743. man-db
  744. man-pages
  745. man-pages-overrides
  746. mcelog
  747. mdadm
  748. mesa-dri-drivers
  749. mesa-filesystem
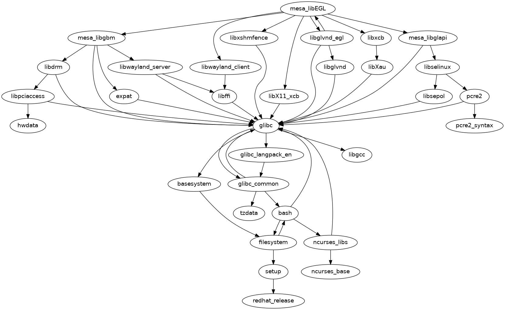
  750. mesa-libEGL
  751. mesa-libGL
  752. mesa-libgbm
  753. mesa-libglapi
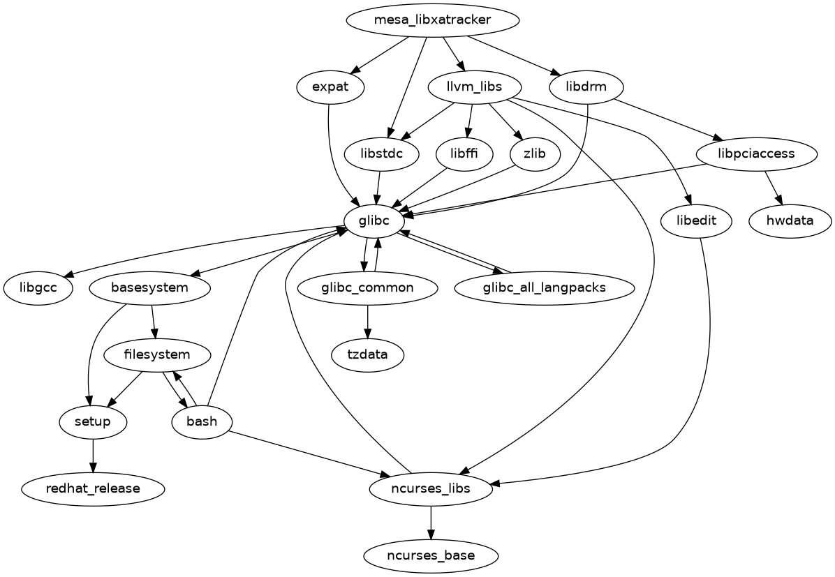
  754. mesa-libxatracker
  755. mesa-vulkan-drivers
  756. microcode_ctl
  757. mlocate
  758. mobile-broadband-provider-info
  759. mozilla-filesystem
  760. mpfr
  761. mpg123-libs
  762. mtdev
  763. mtr
  764. mutter
  765. nano
  766. nautilus
  767. nautilus-extensions
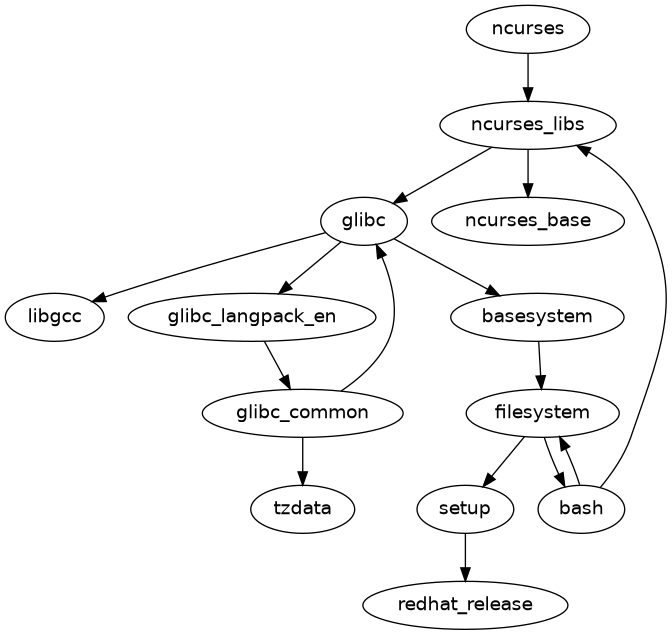
  768. ncurses
  769. ncurses-base
  770. ncurses-libs
  771. net-snmp-libs
  772. net-tools
  773. netavark
  774. netronome-firmware
  775. nettle
  776. newt
  777. nftables
  778. nm-connection-editor
  779. nmap-ncat
  780. npth
  781. nspr
  782. nss
  783. nss-softokn
  784. nss-softokn-freebl
  785. nss-sysinit
  786. nss-util
  787. numactl-libs
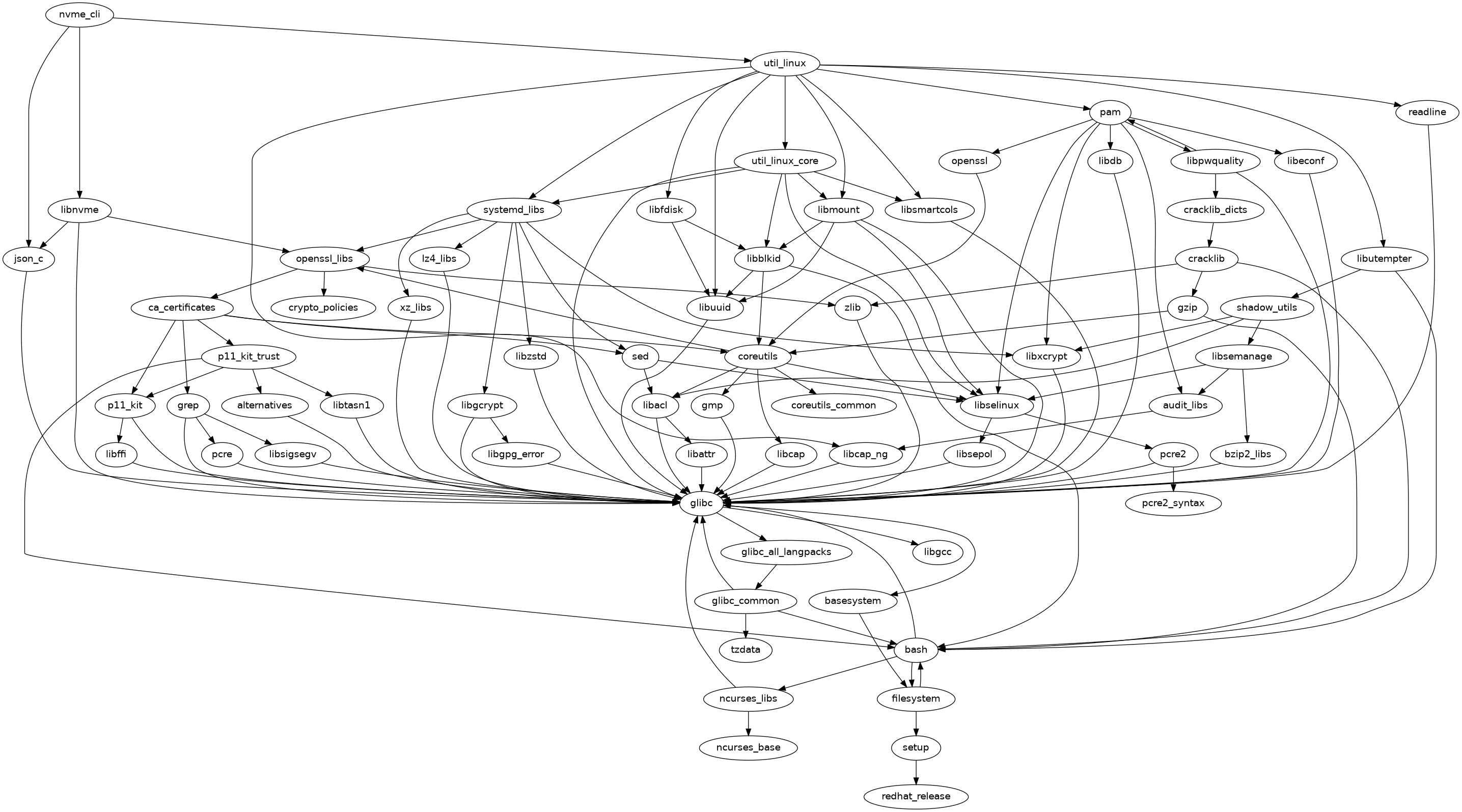
  788. nvme-cli
  789. ocaml-srpm-macros
  790. oniguruma
  791. open-vm-tools
  792. open-vm-tools-desktop
  793. openblas-srpm-macros
  794. openjpeg2
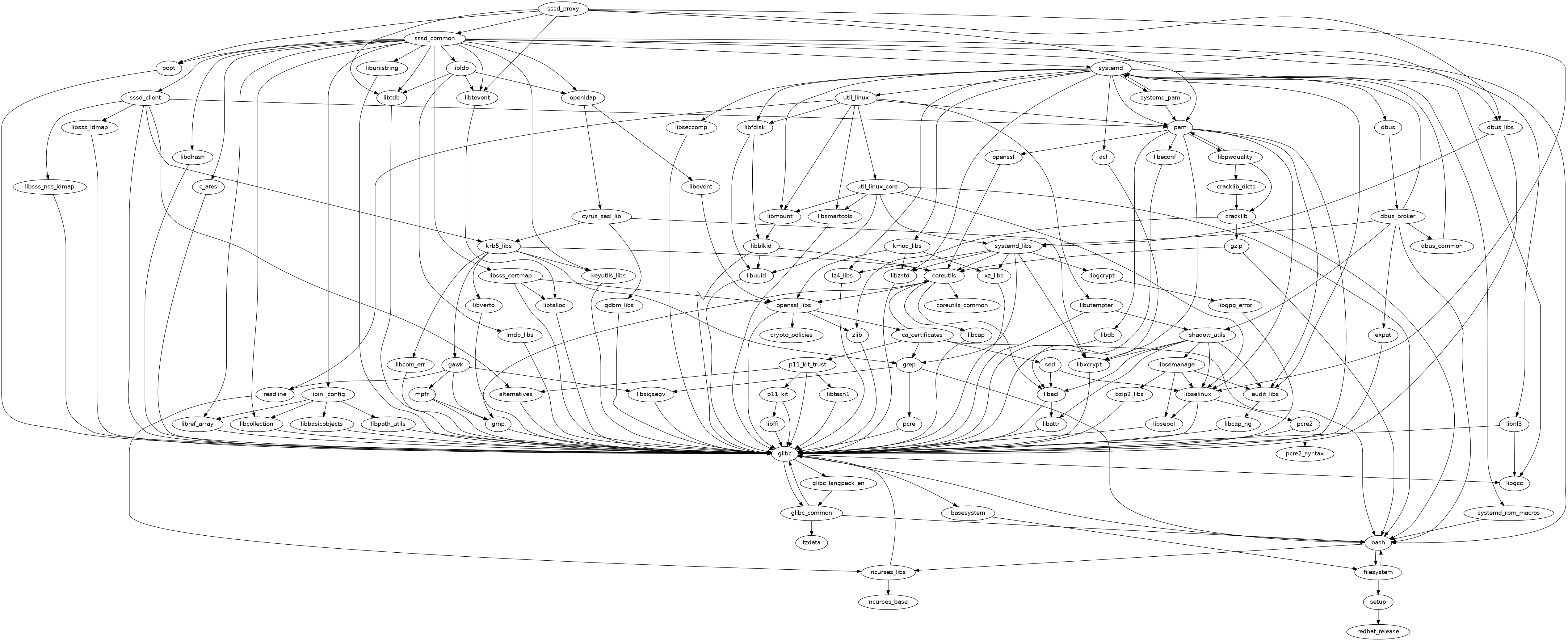
  795. openldap
  796. openldap-compat
  797. openssh
  798. openssh-clients
  799. openssh-server
  800. openssl
  801. openssl-libs
  802. opus
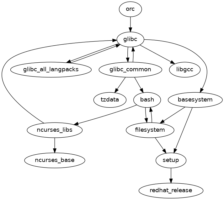
  803. orc
  804. orca
  805. os-prober
  806. osinfo-db
  807. osinfo-db-tools
  808. ostree
  809. ostree-libs
  810. p11-kit
  811. p11-kit-server
  812. p11-kit-trust
  813. paktype-naskh-basic-fonts
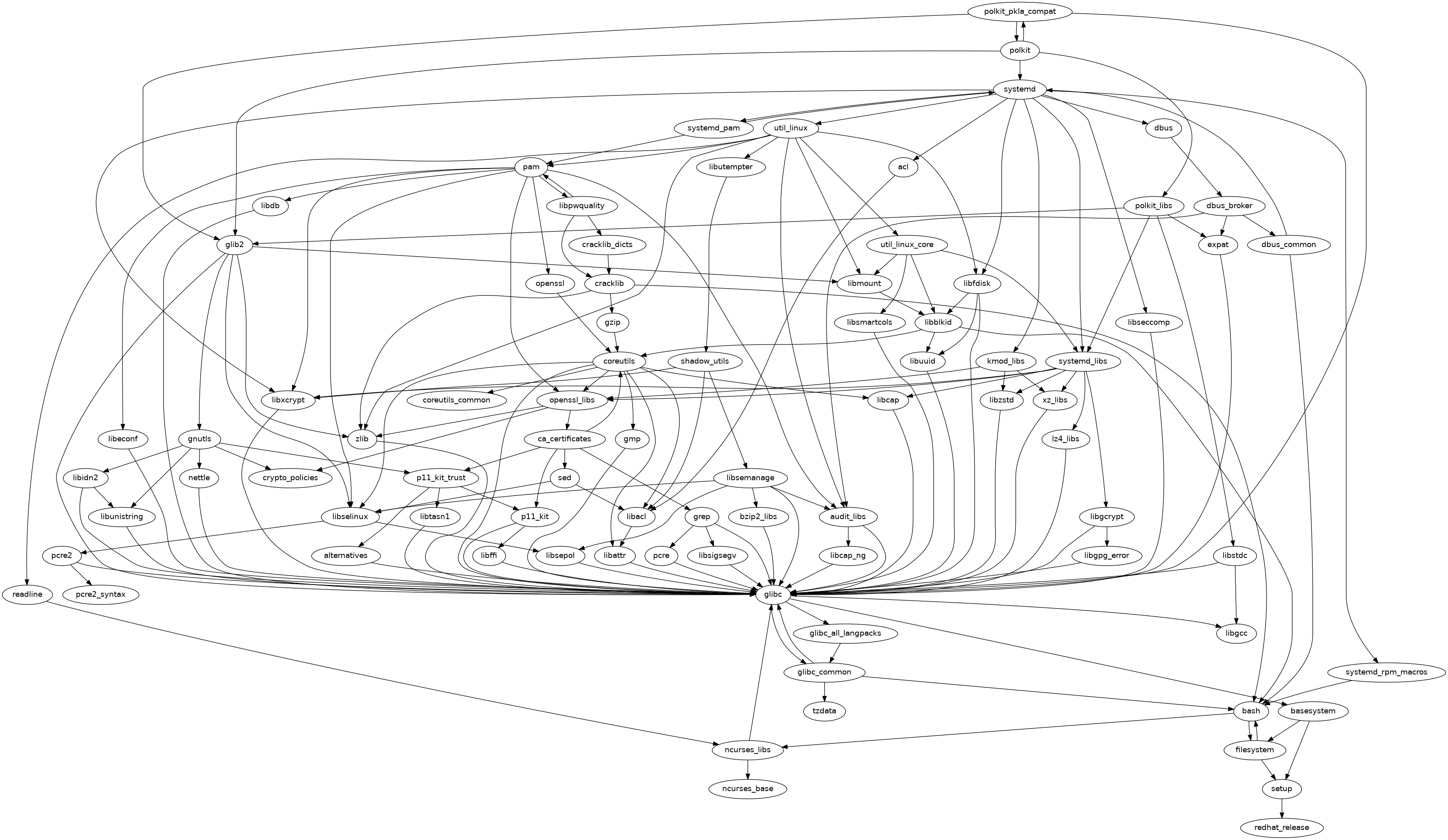
  814. pam
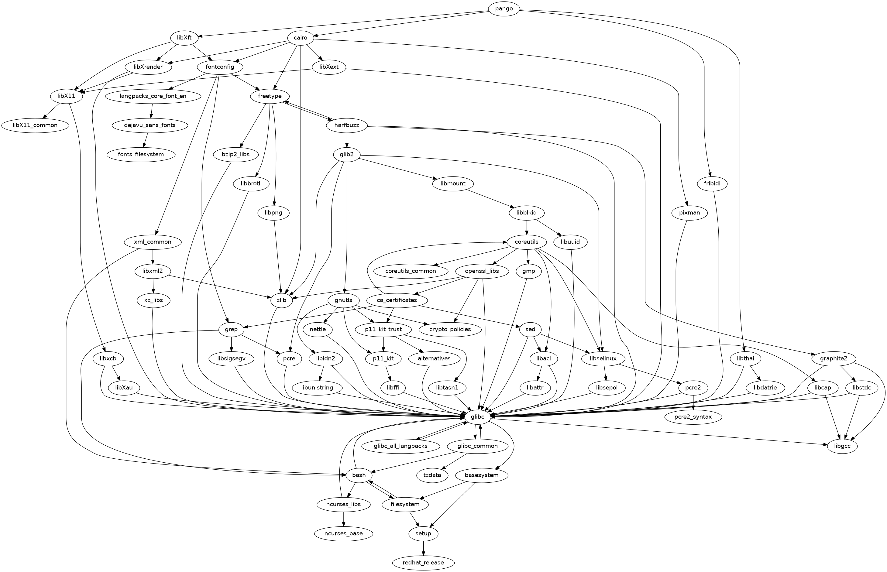
  815. pango
  816. pangomm
  817. paps
  818. parted
  819. passwd
  820. pcaudiolib
  821. pciutils
  822. pciutils-libs
  823. pcre
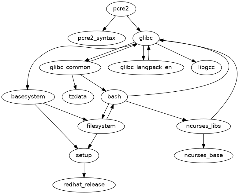
  824. pcre2
  825. pcre2-syntax
  826. pcre2-utf32
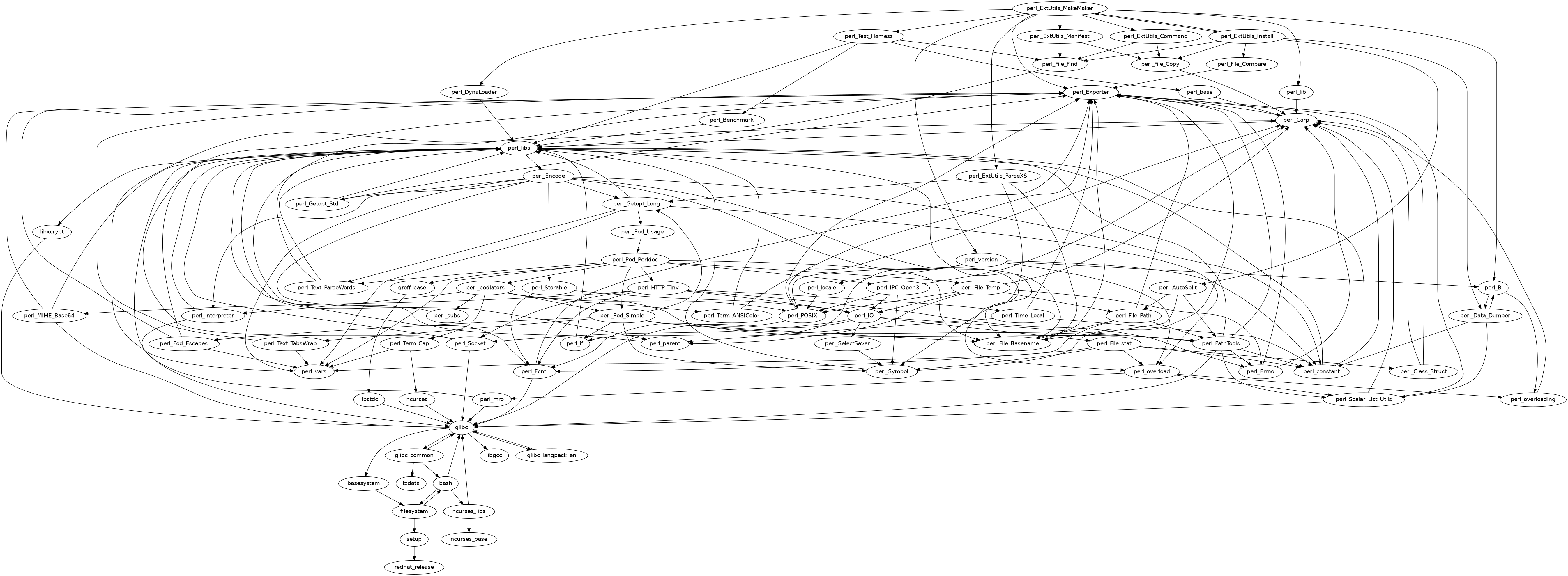
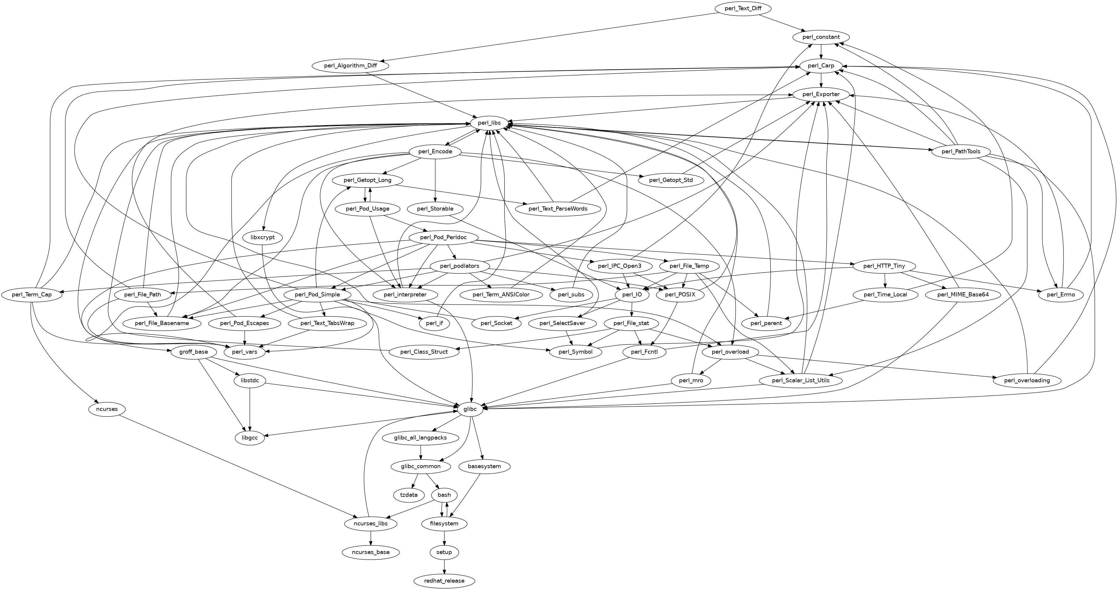
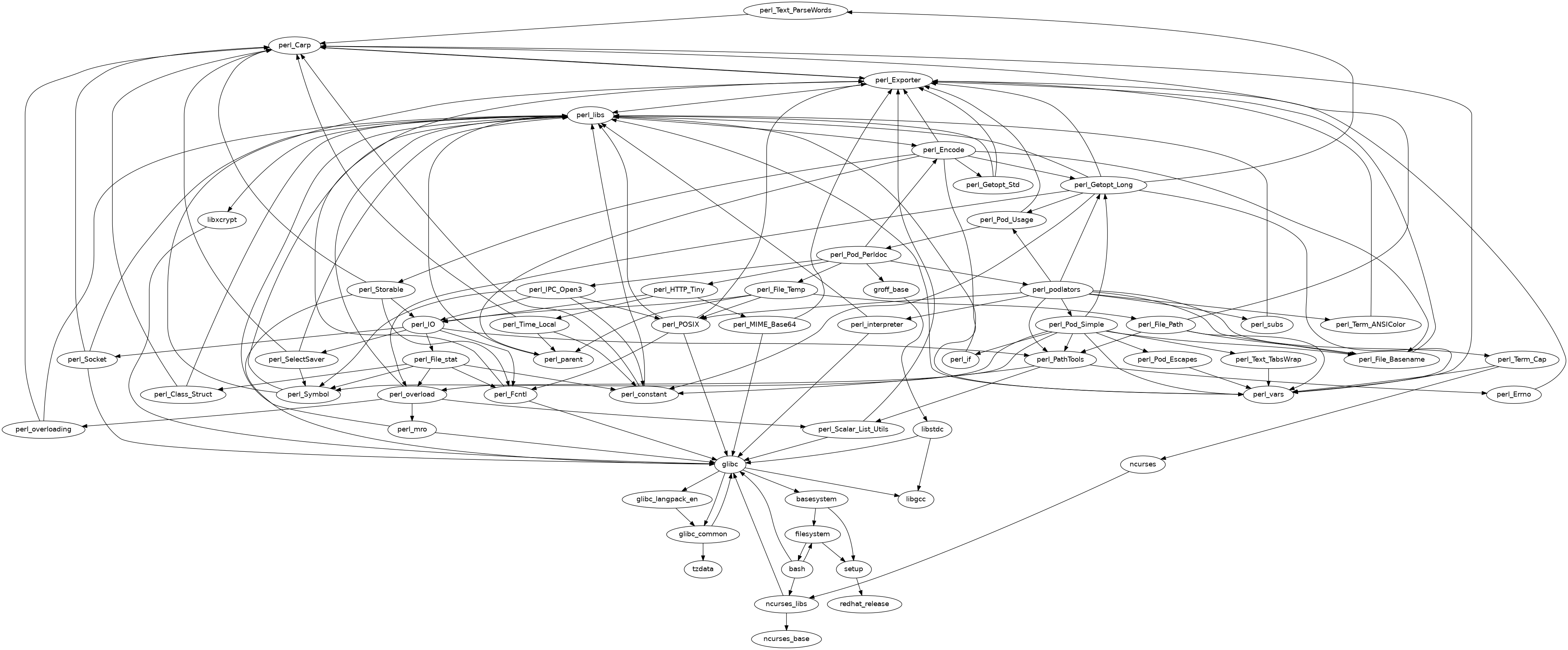
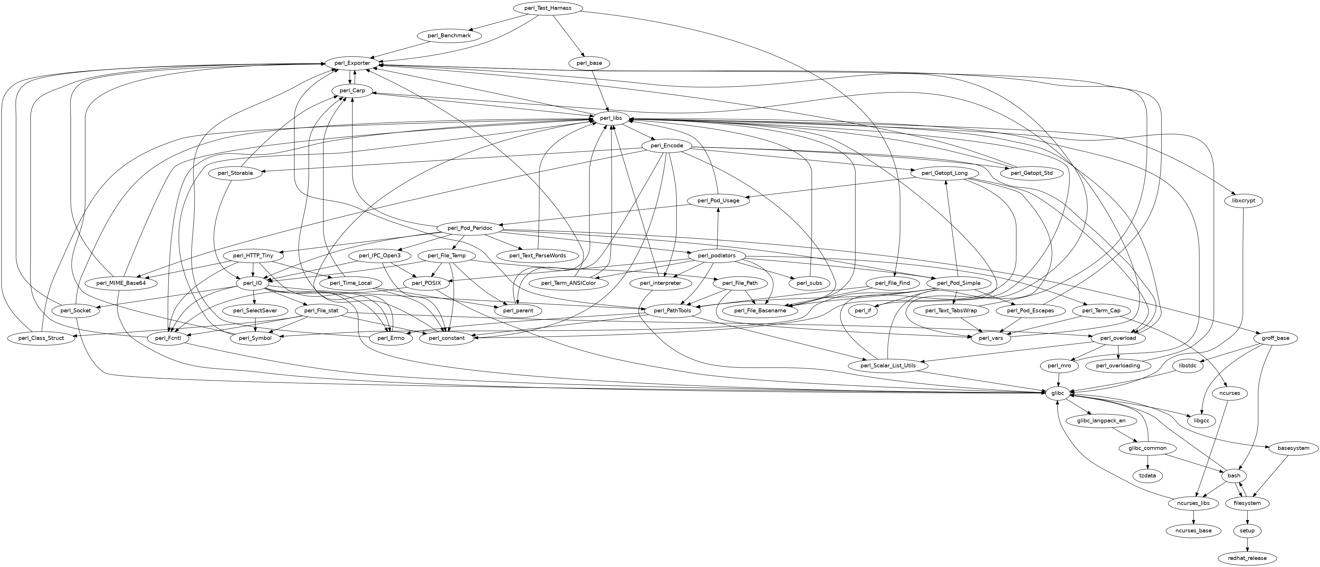
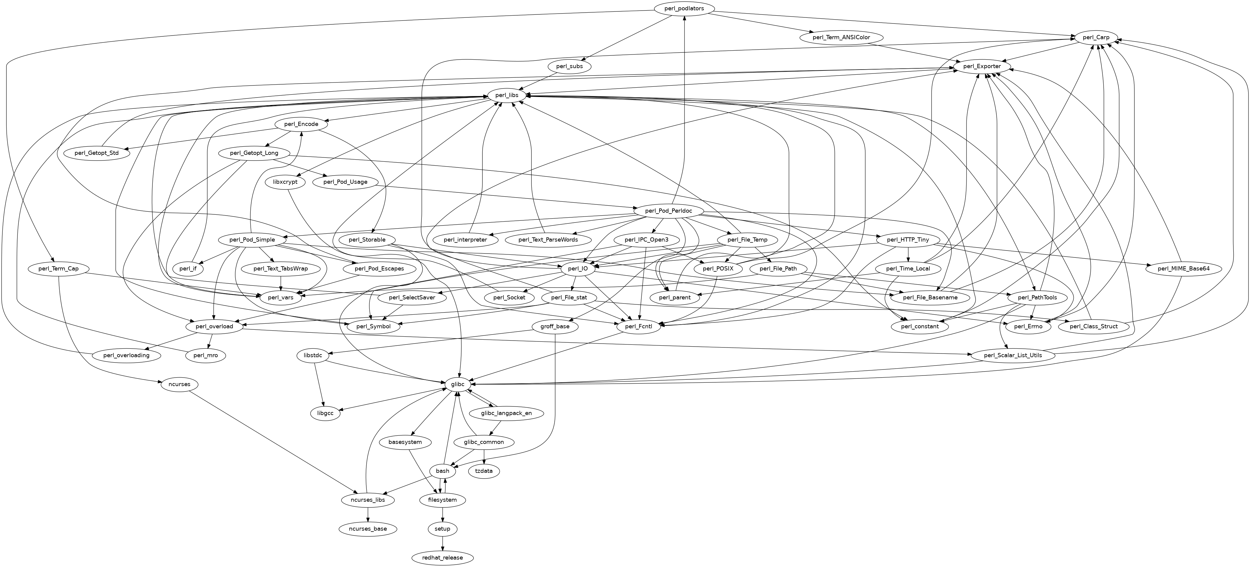
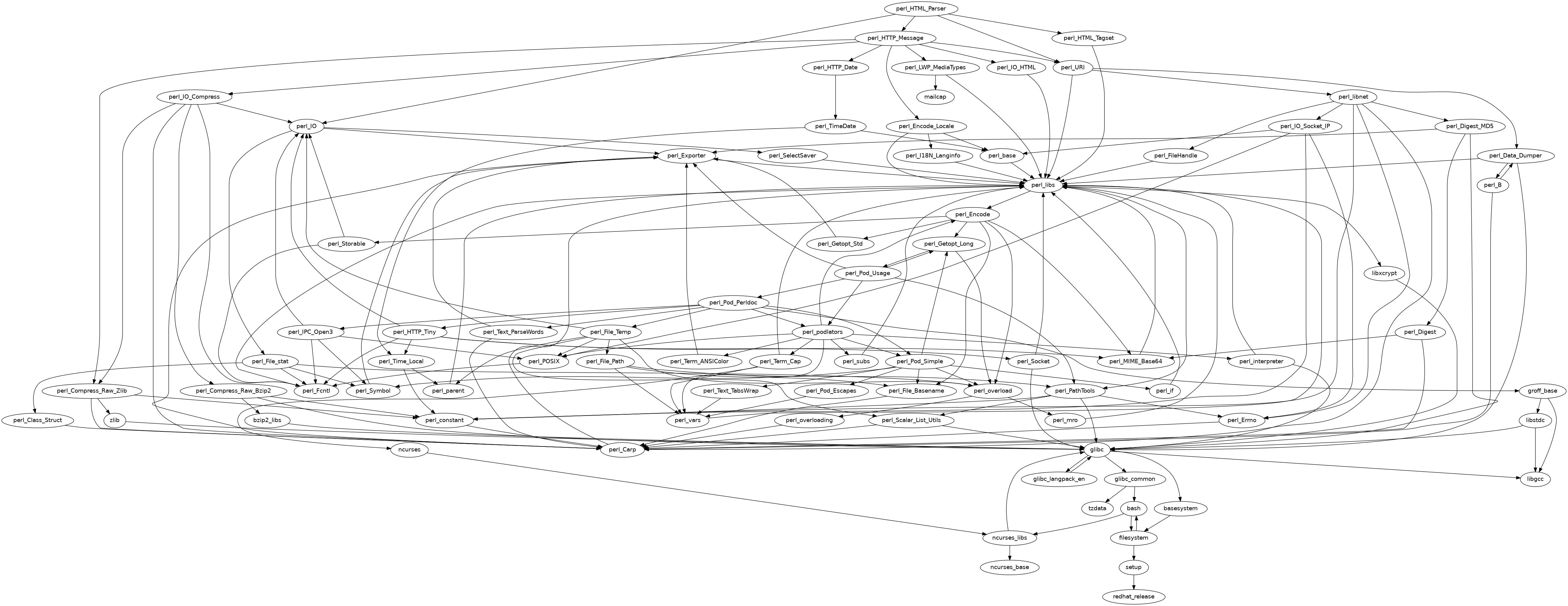
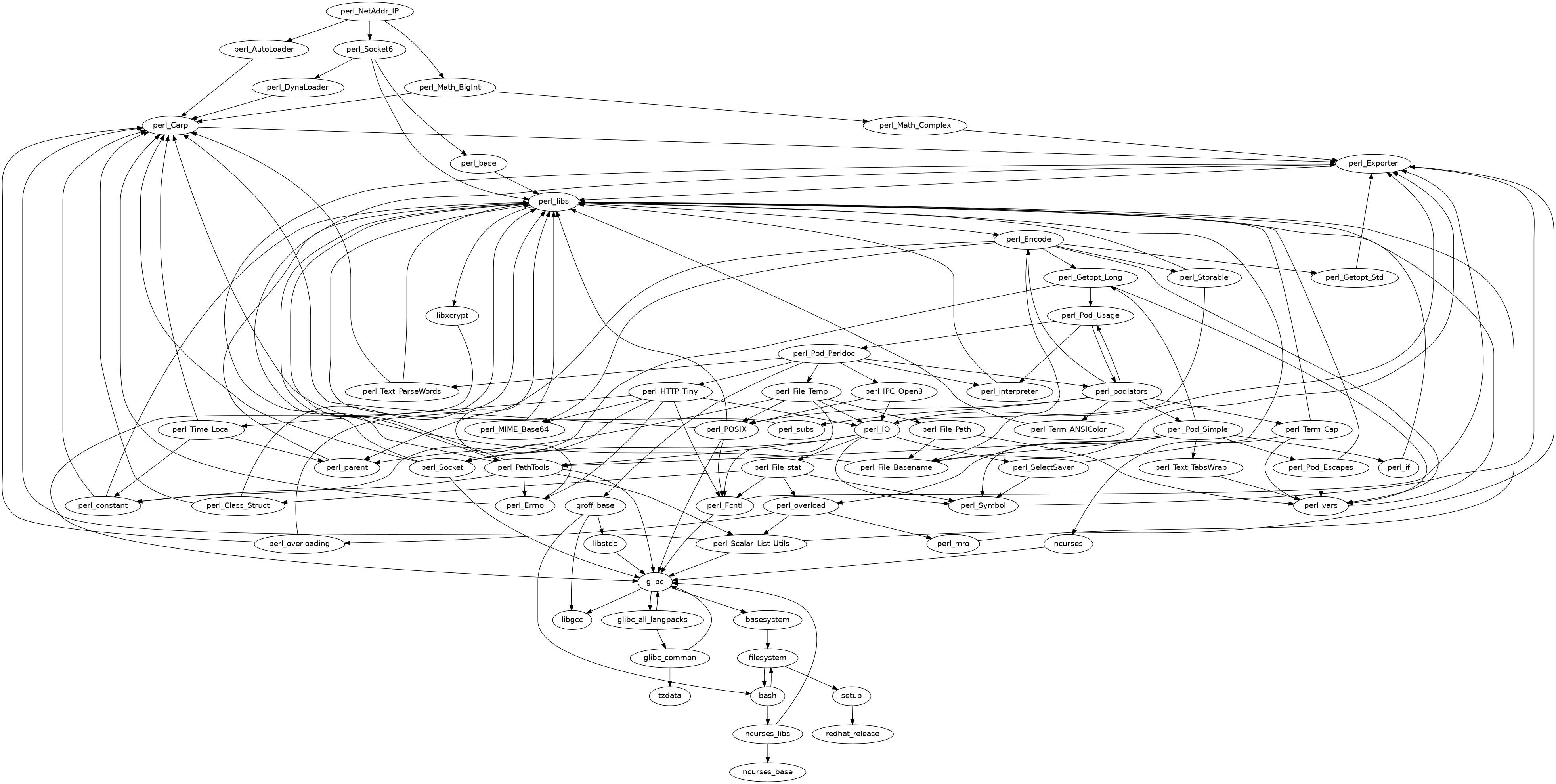
  827. perl-Algorithm-Diff
  828. perl-Archive-Tar
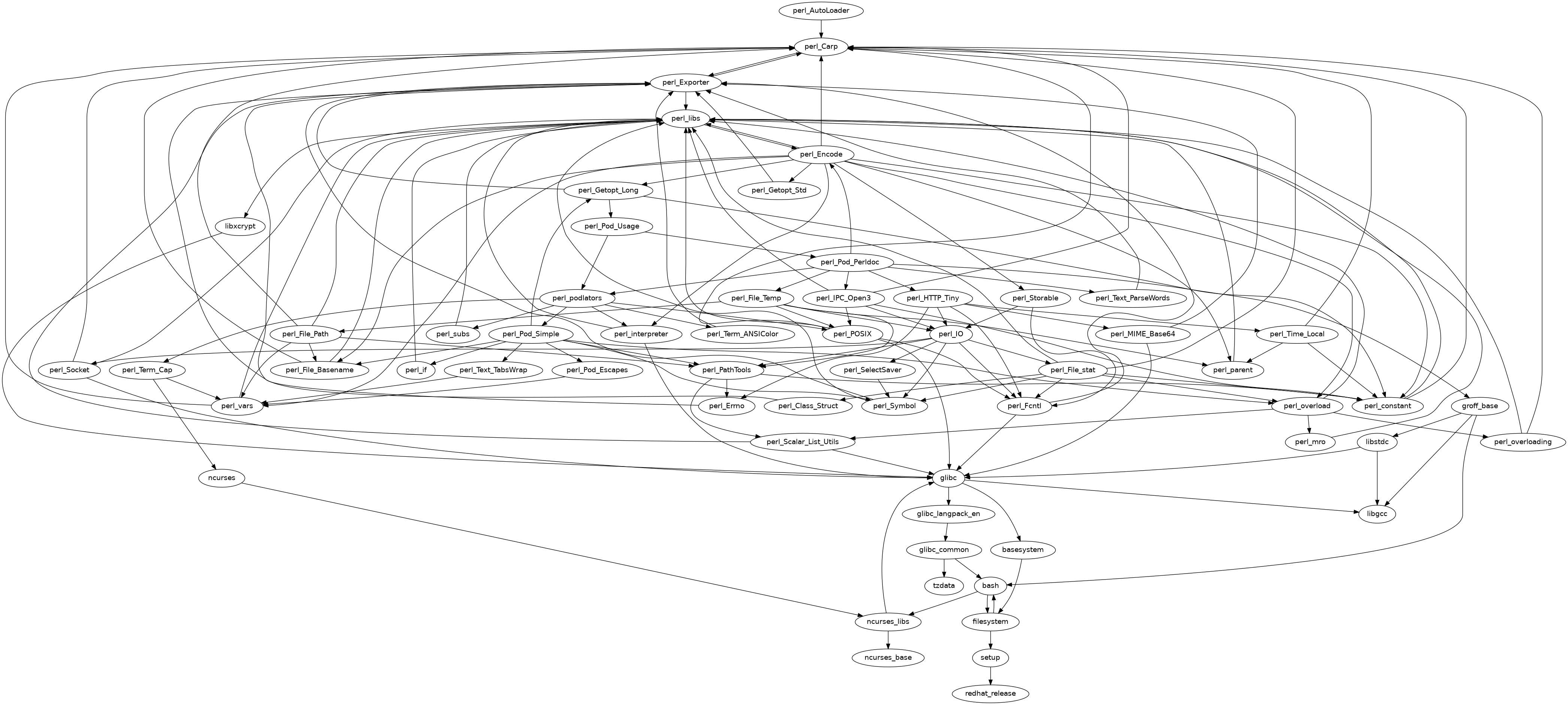
  829. perl-AutoLoader
  830. perl-AutoSplit
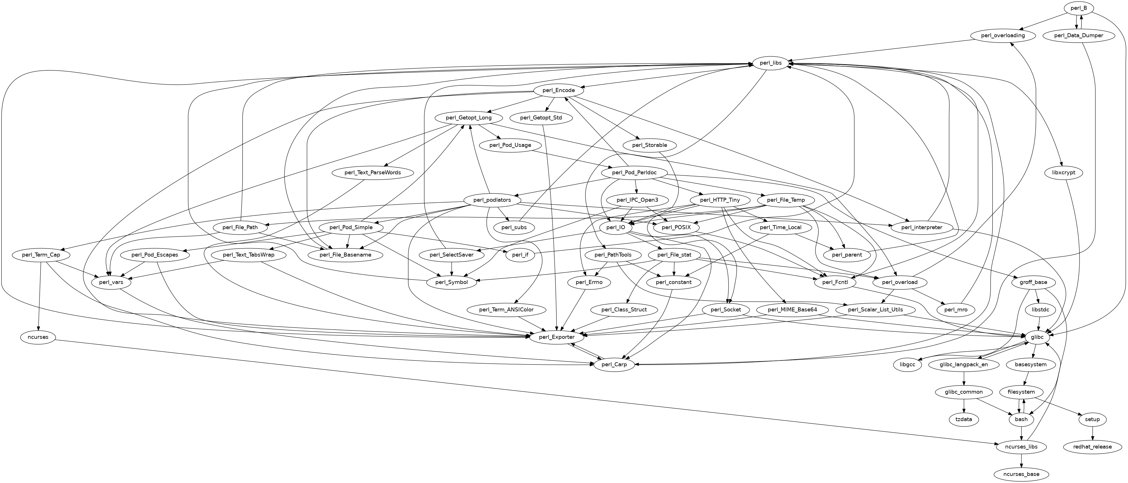
  831. perl-B
  832. perl-BSD-Resource
  833. perl-Benchmark
  834. perl-CPAN-Meta
  835. perl-CPAN-Meta-Requirements
  836. perl-CPAN-Meta-YAML
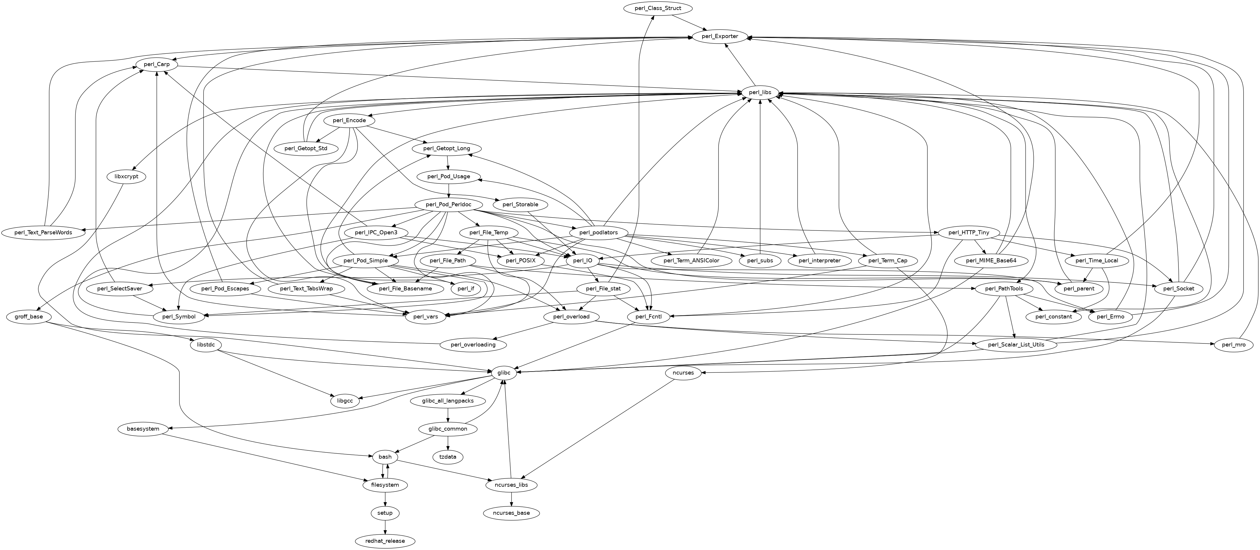
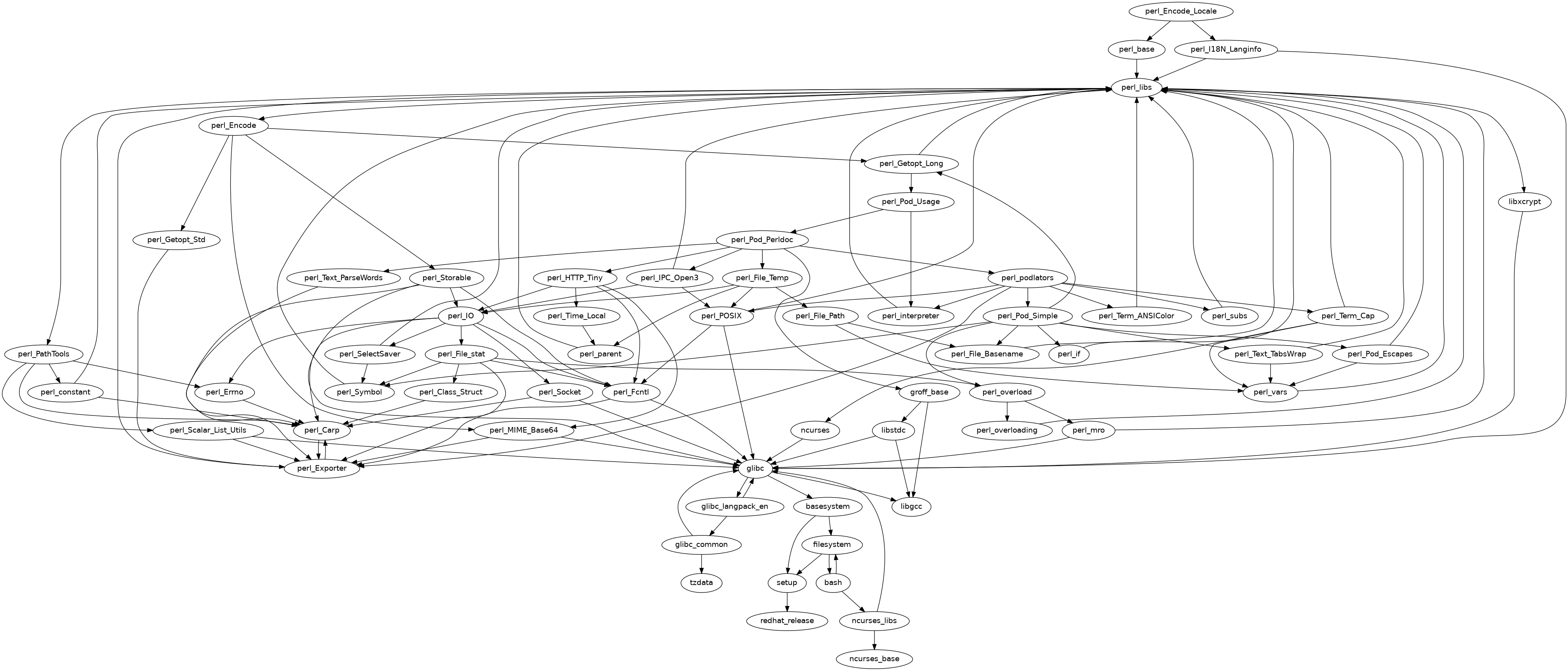
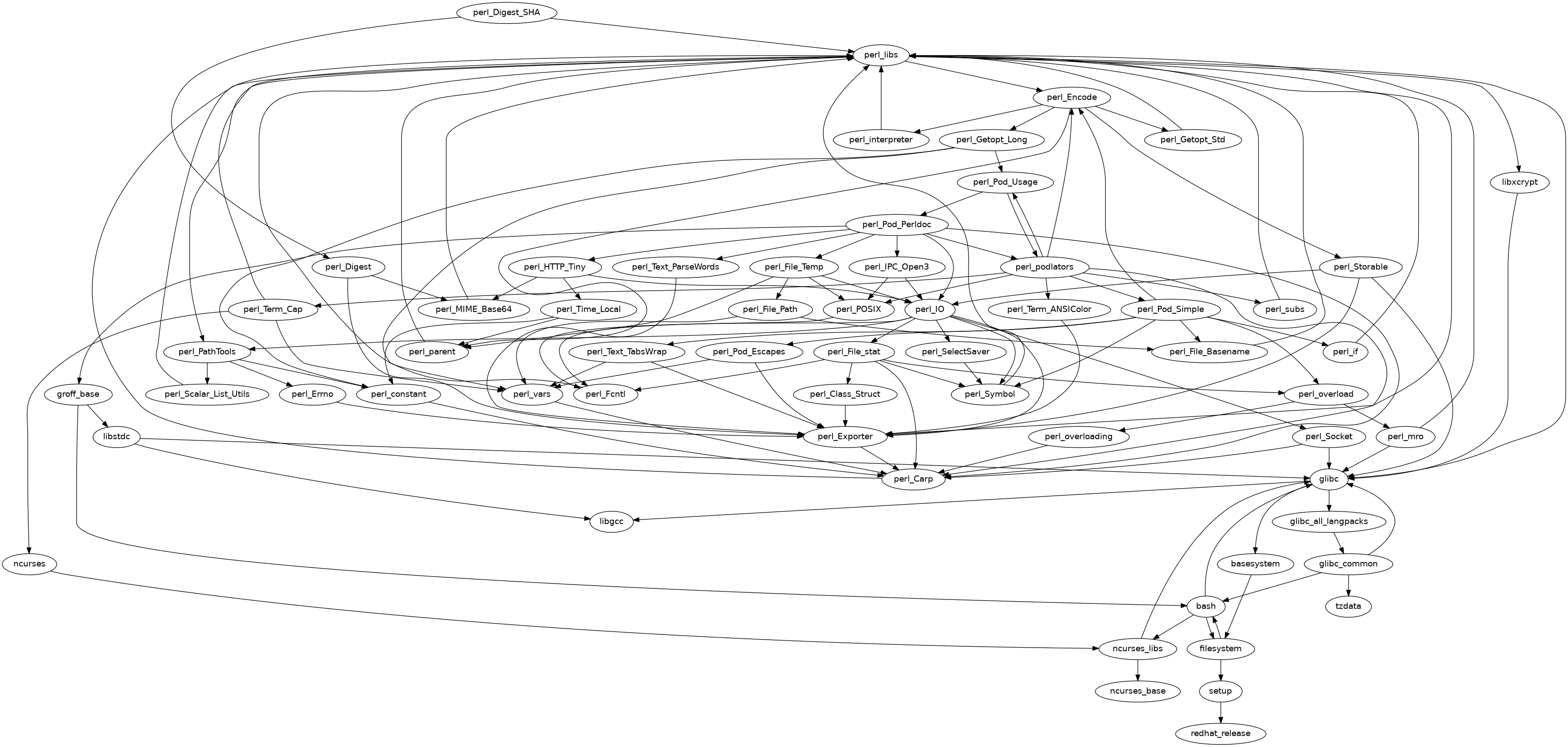
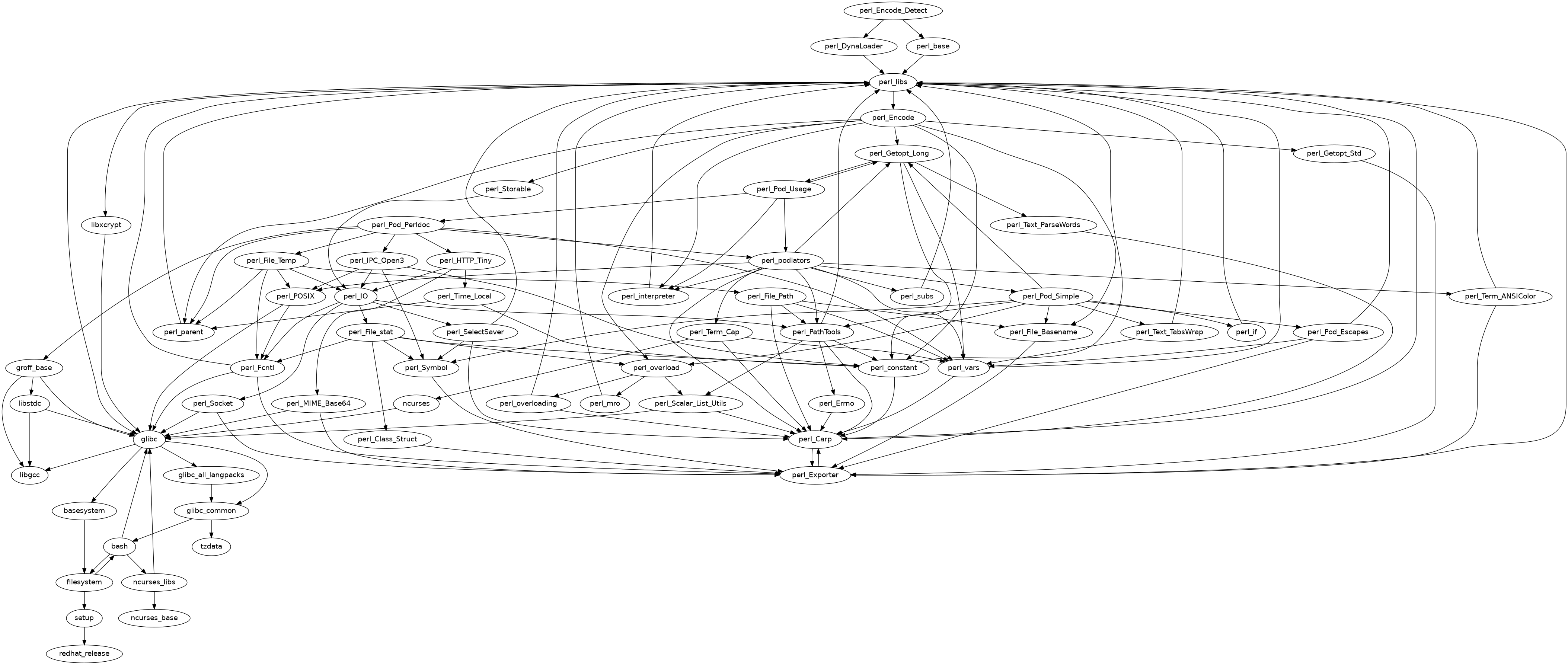
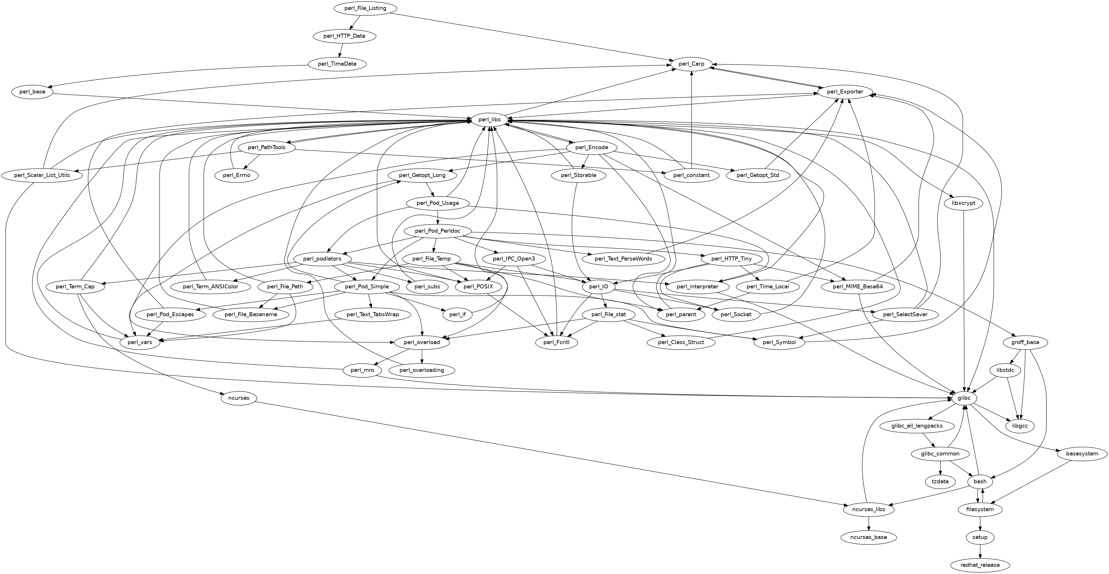
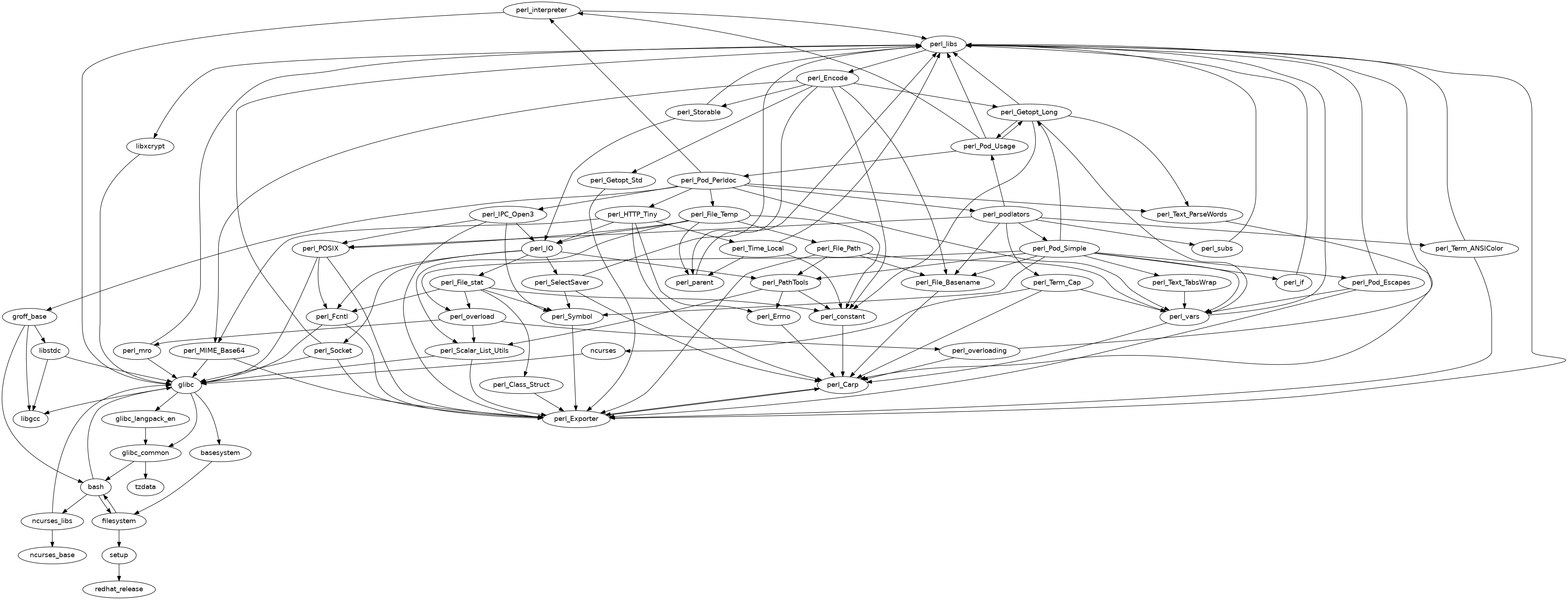
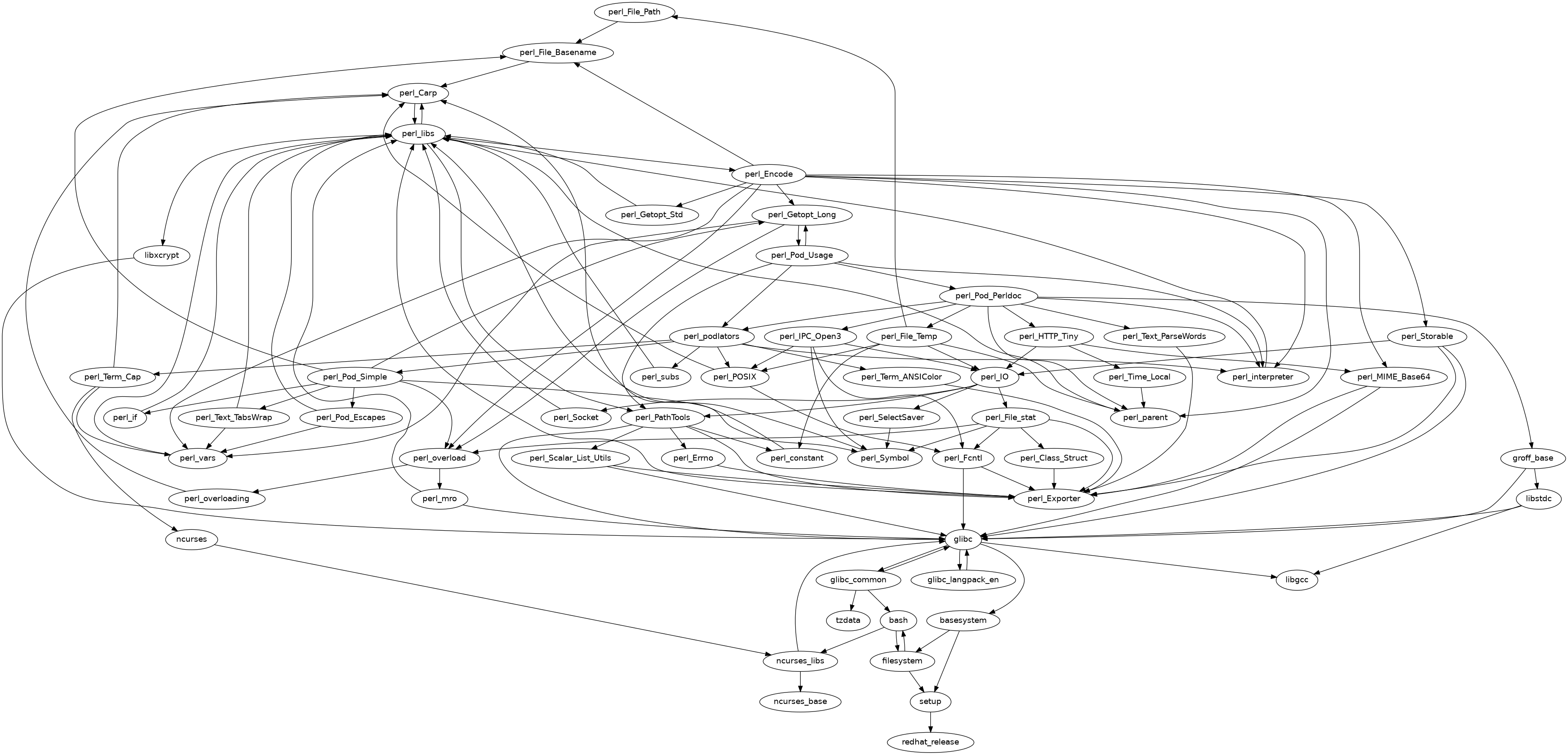
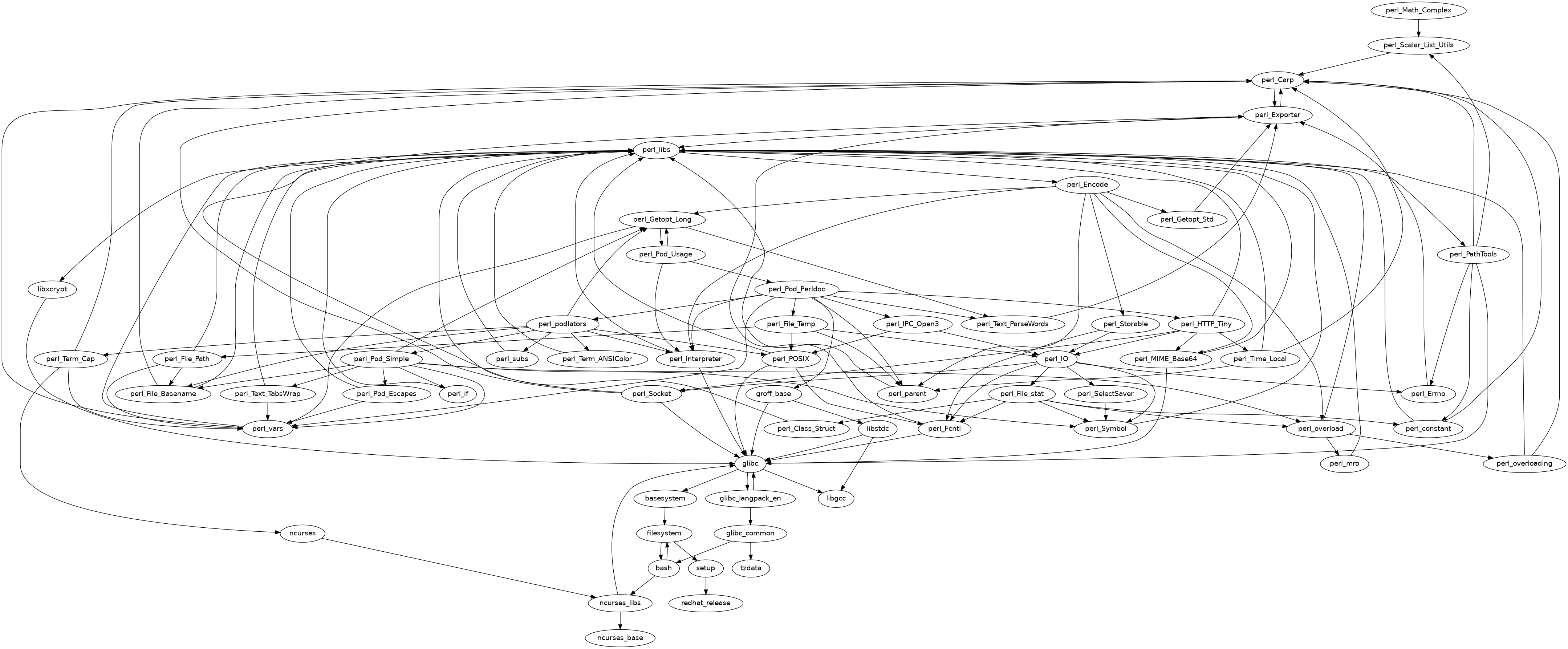
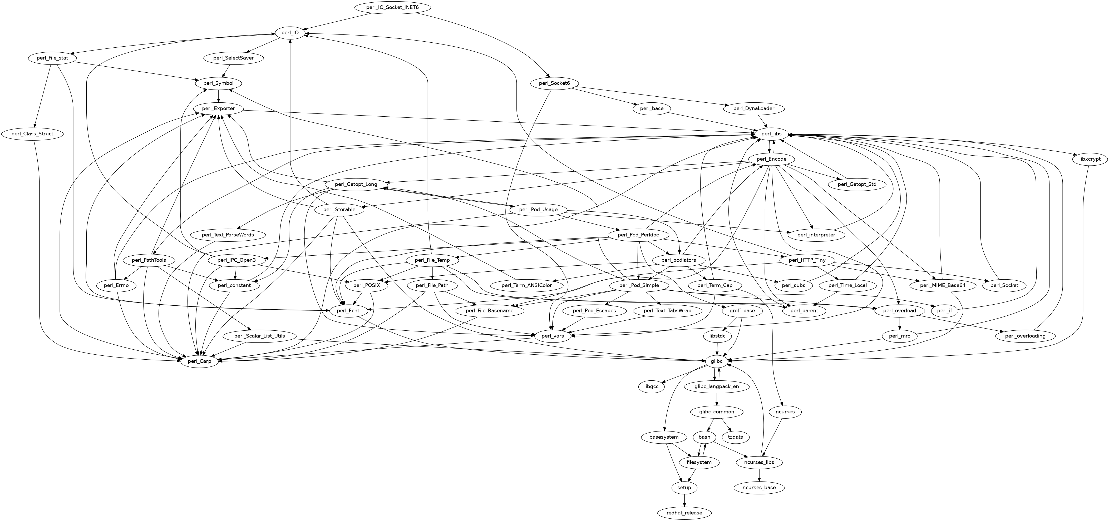
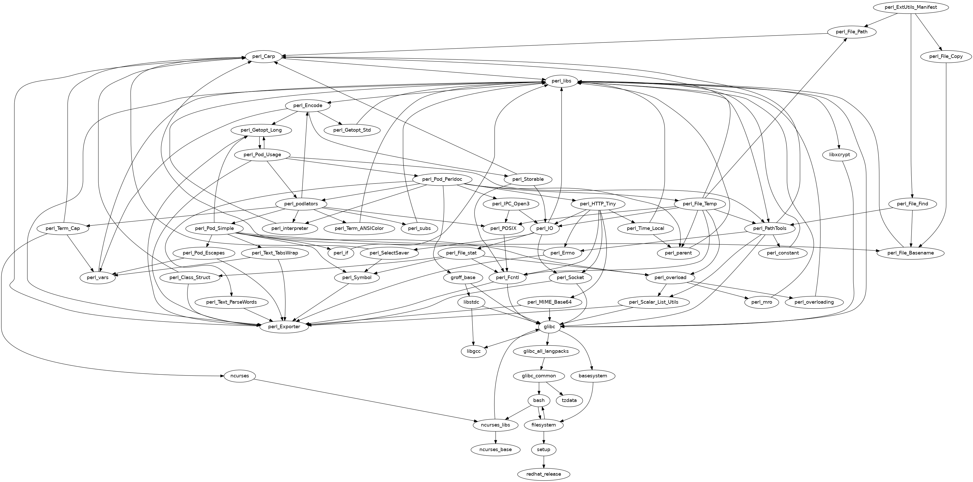
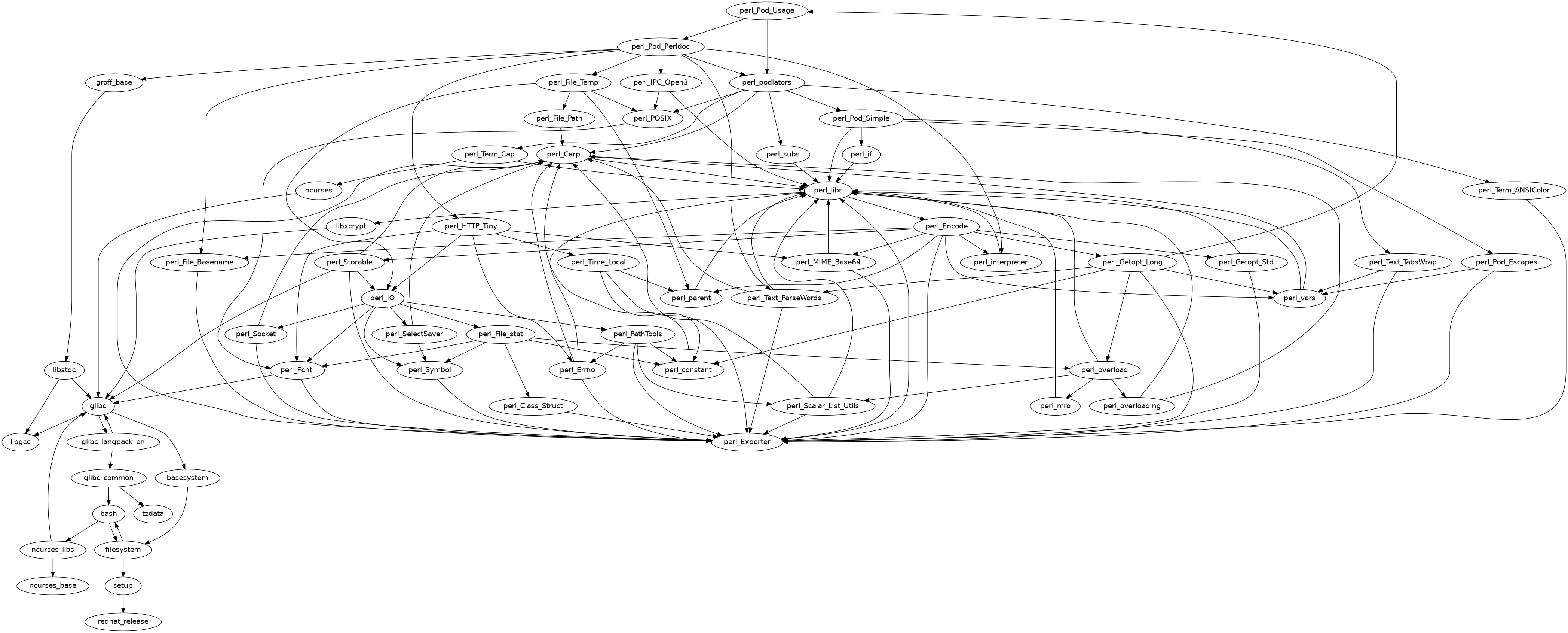
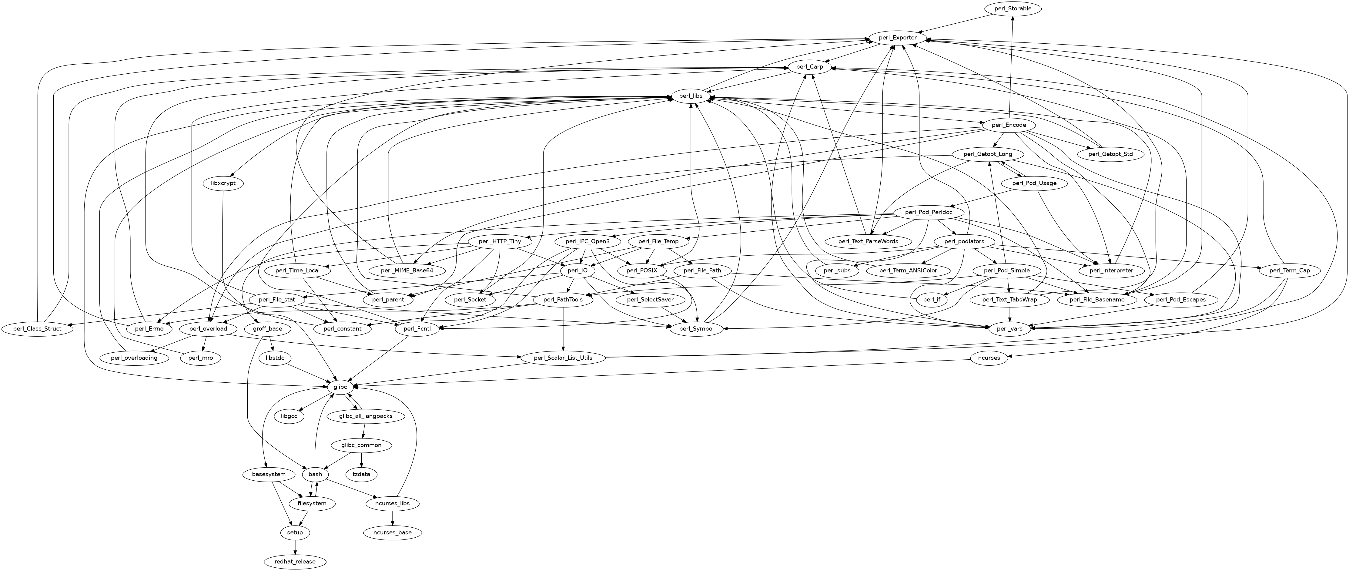
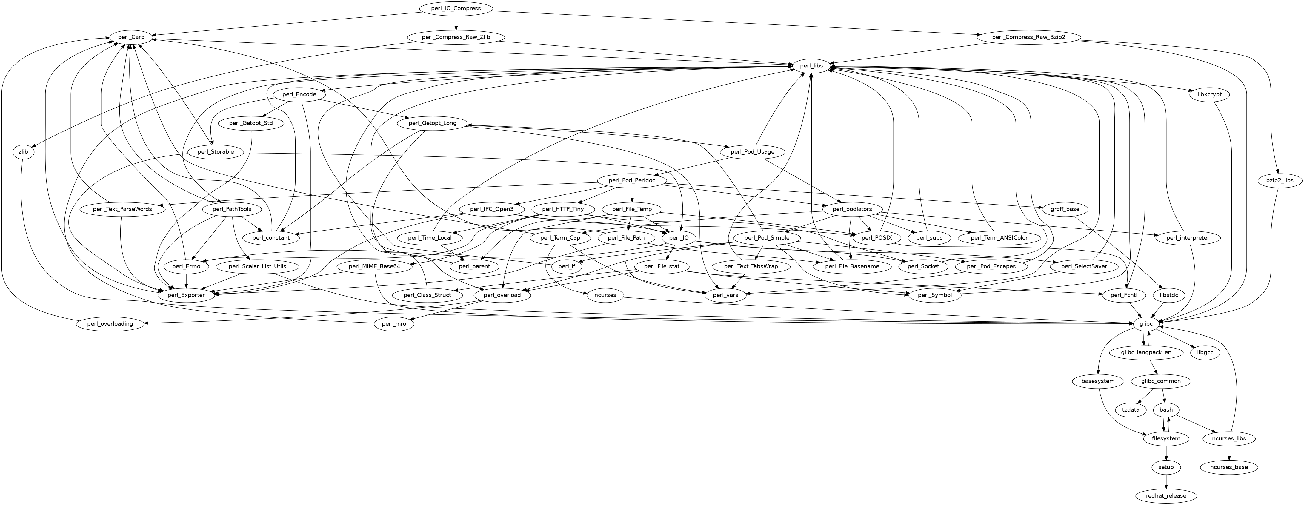
  837. perl-Carp
  838. perl-Class-Struct
  839. perl-Clone
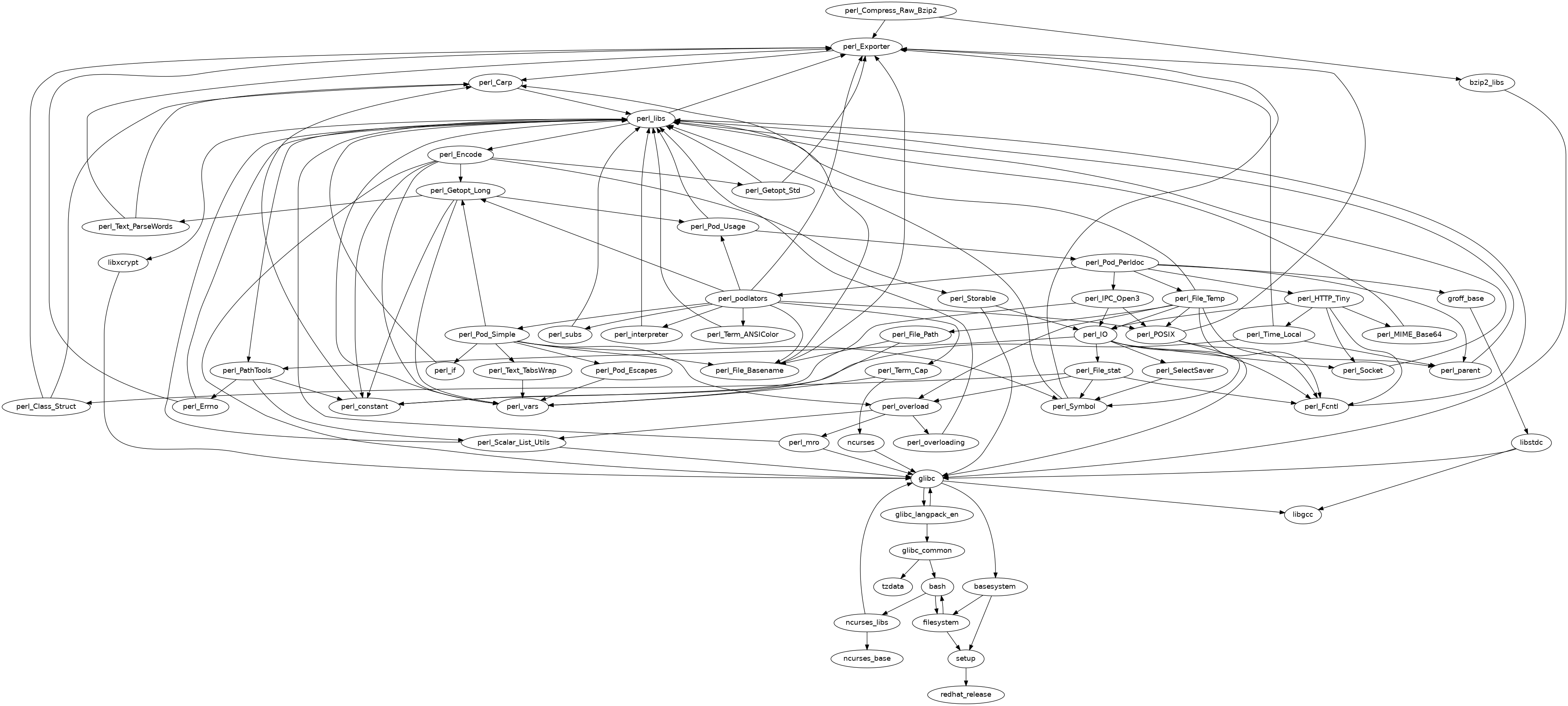
  840. perl-Compress-Raw-Bzip2
  841. perl-Compress-Raw-Lzma
  842. perl-Compress-Raw-Zlib
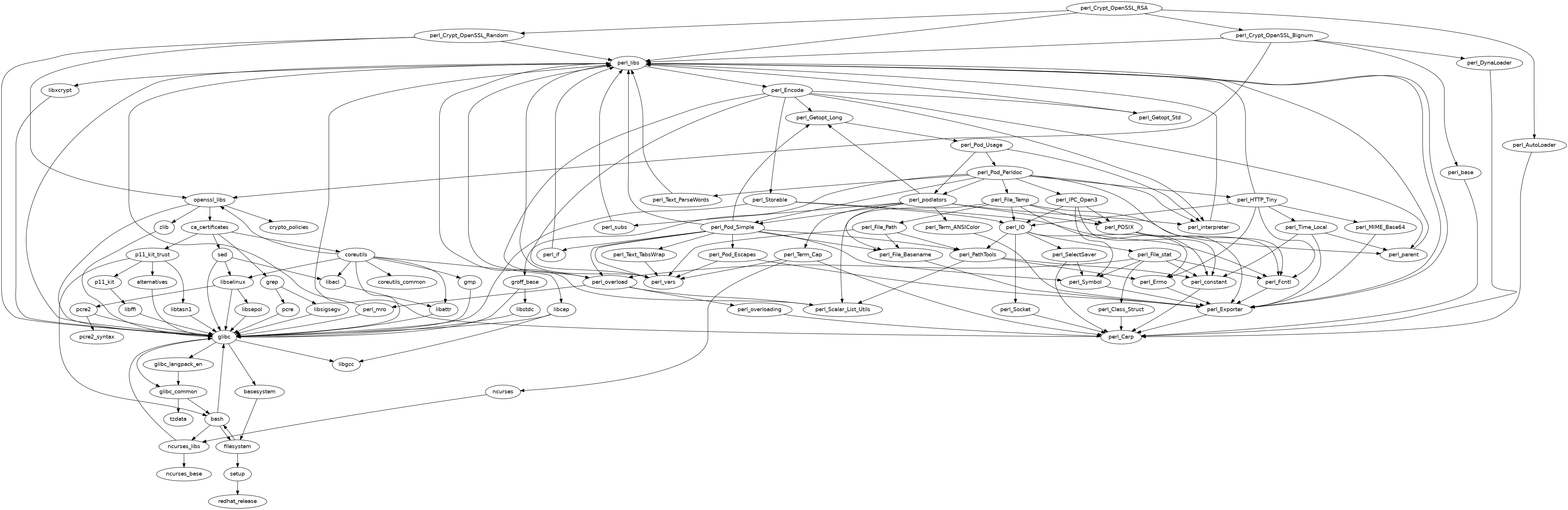
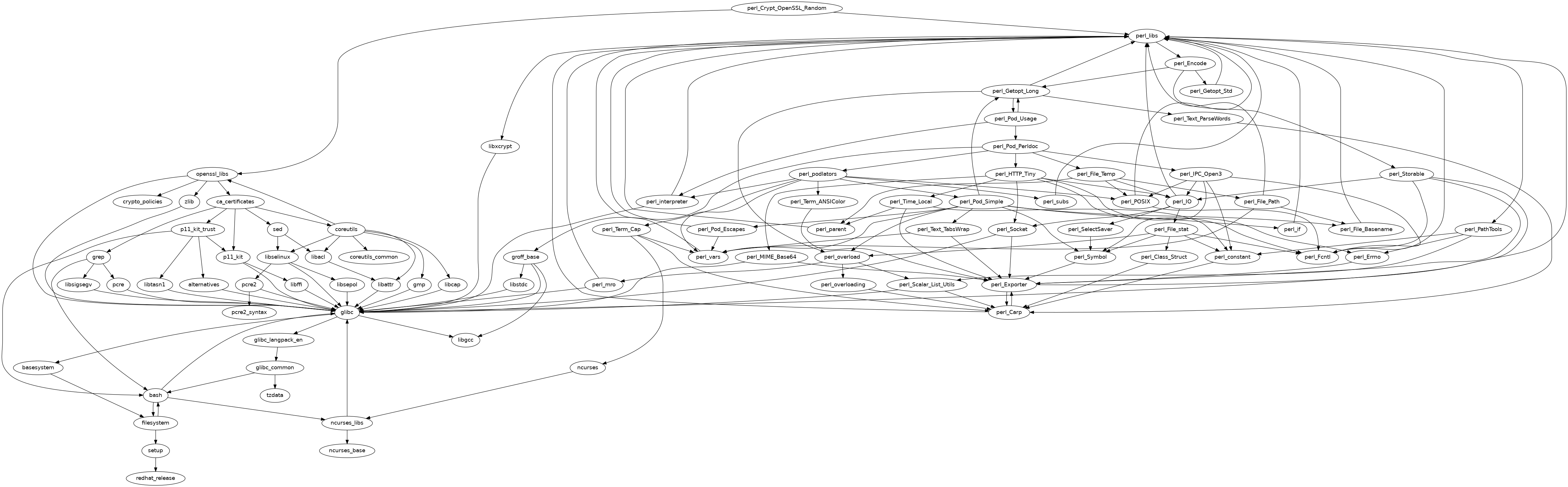
  843. perl-Crypt-OpenSSL-Bignum
  844. perl-Crypt-OpenSSL-RSA
  845. perl-Crypt-OpenSSL-Random
  846. perl-DBD-SQLite
  847. perl-DBI
  848. perl-DB_File
  849. perl-Data-Dump
  850. perl-Data-Dumper
  851. perl-Devel-PPPort
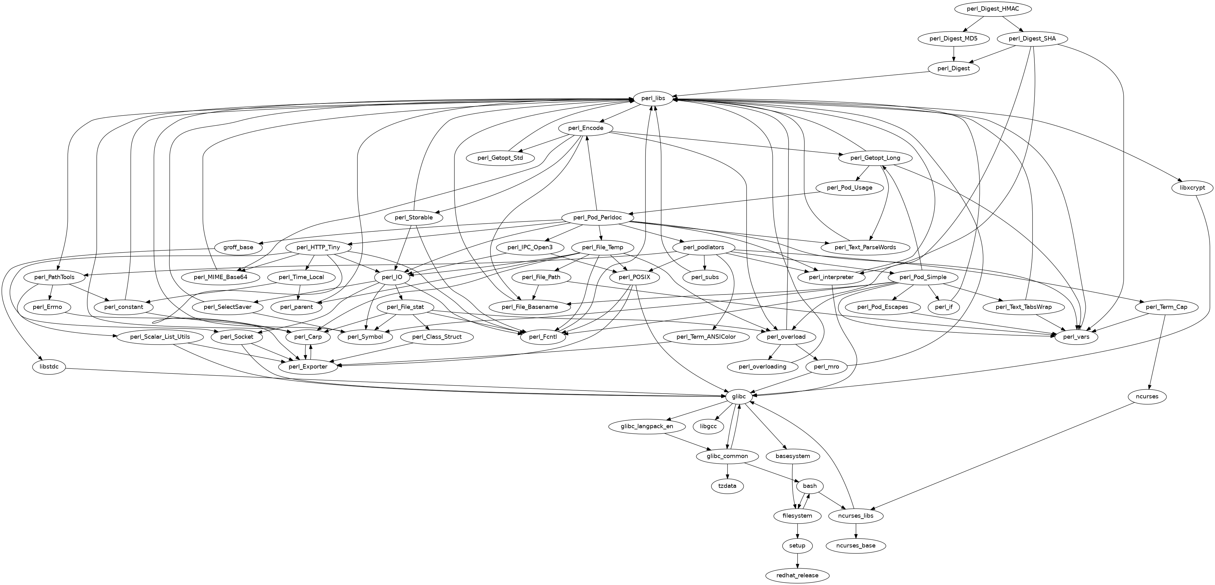
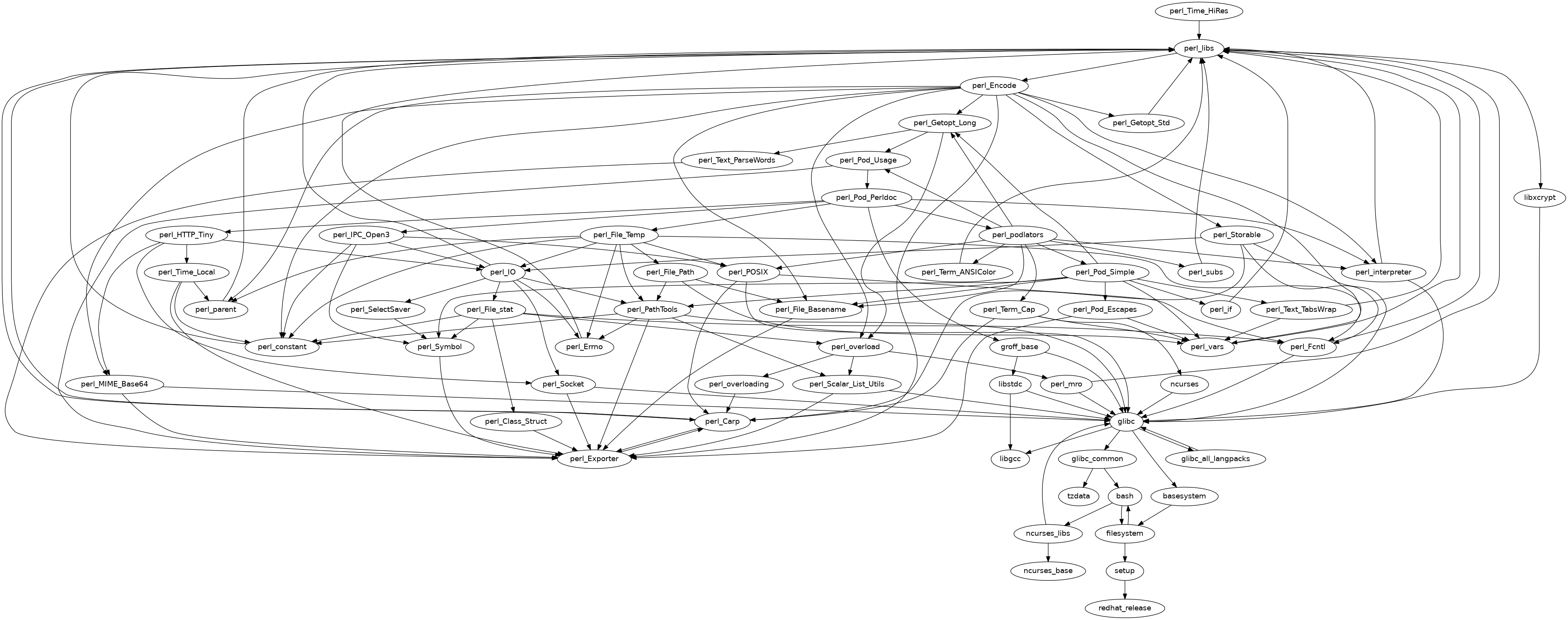
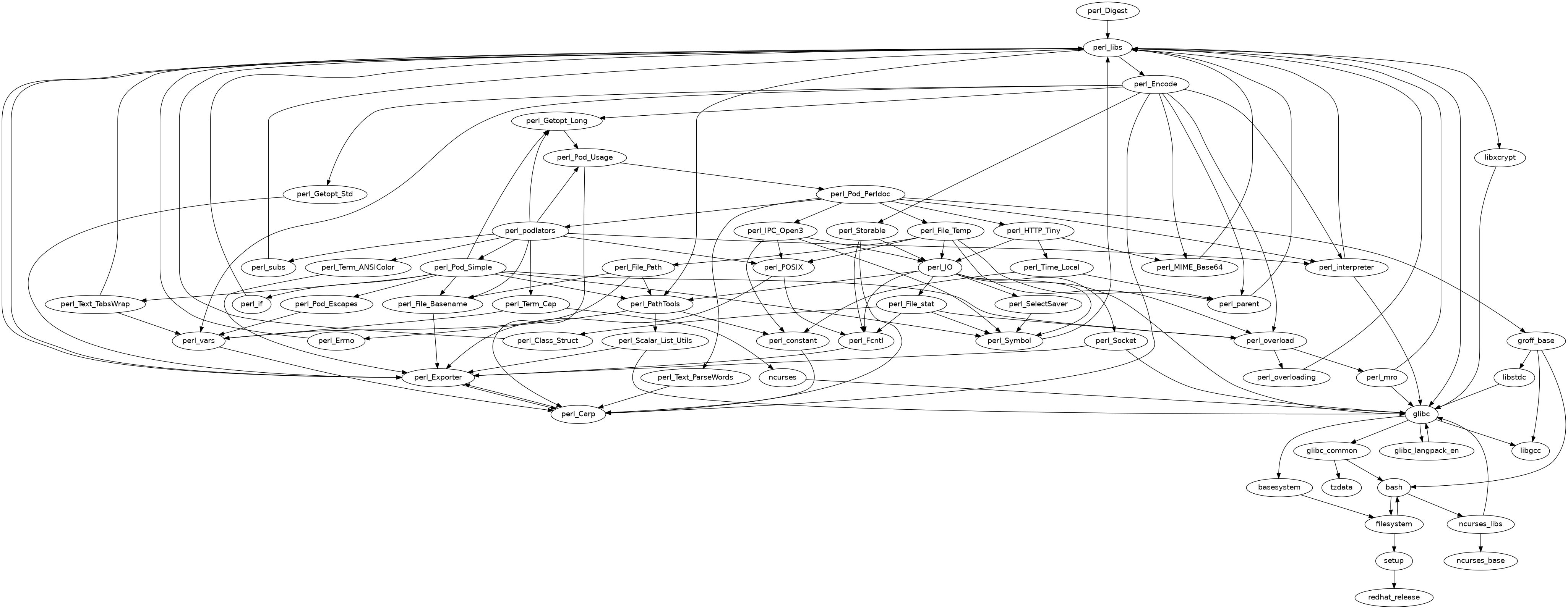
  852. perl-Digest
  853. perl-Digest-HMAC
  854. perl-Digest-MD5
  855. perl-Digest-SHA
  856. perl-DynaLoader
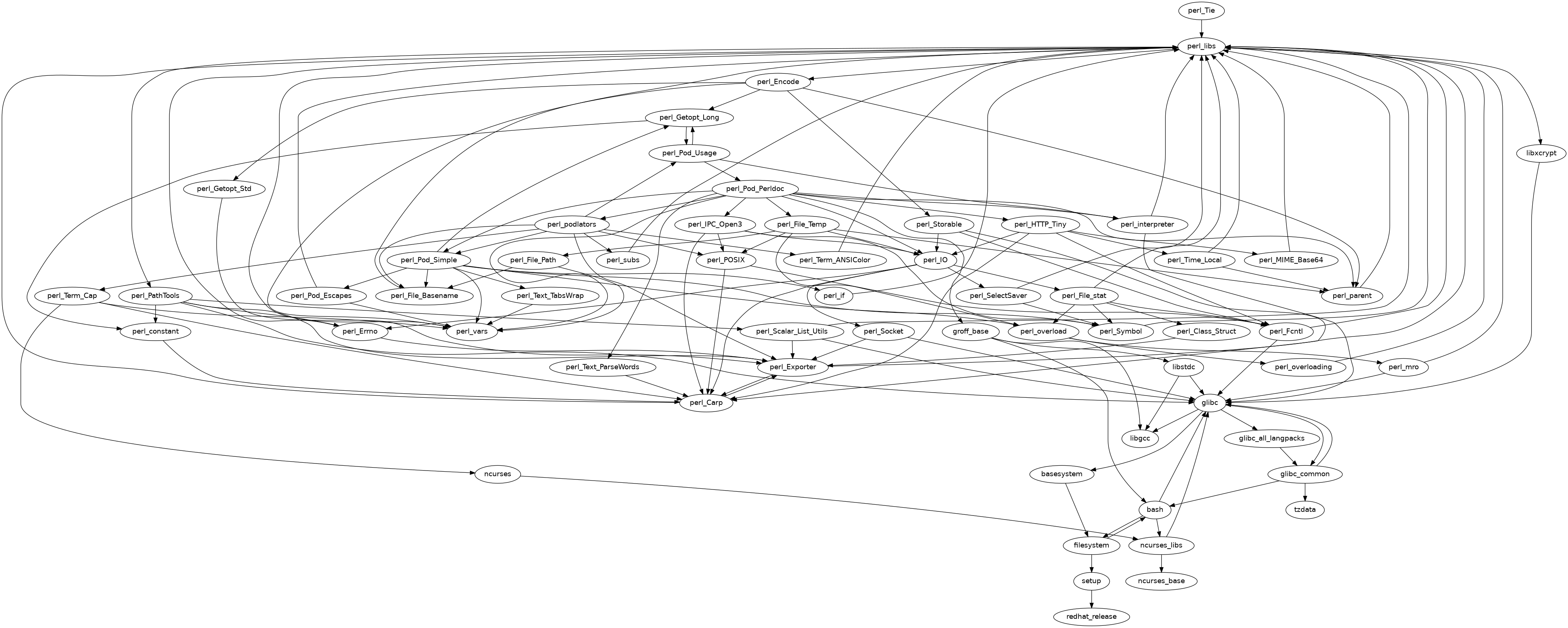
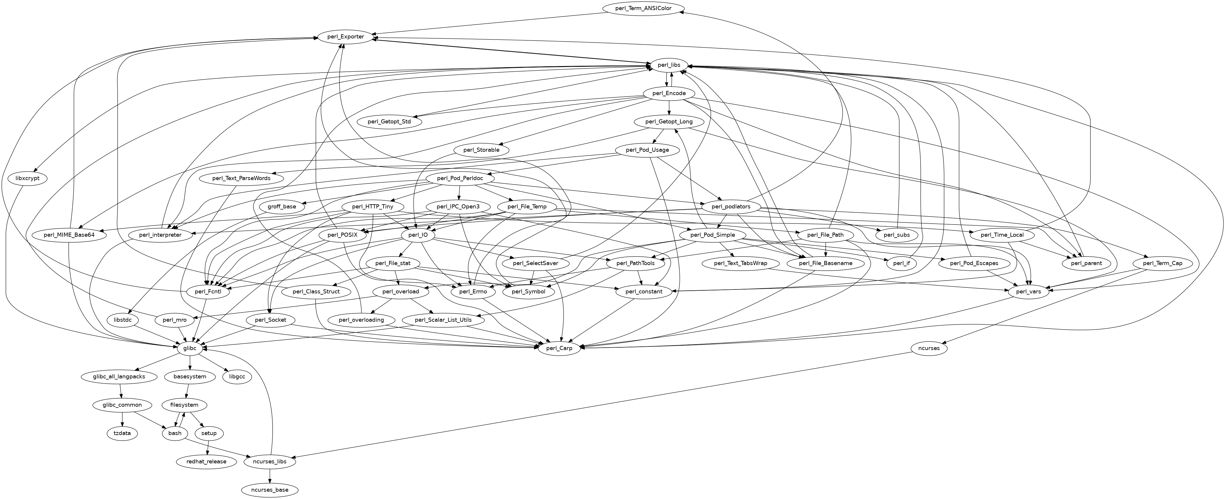
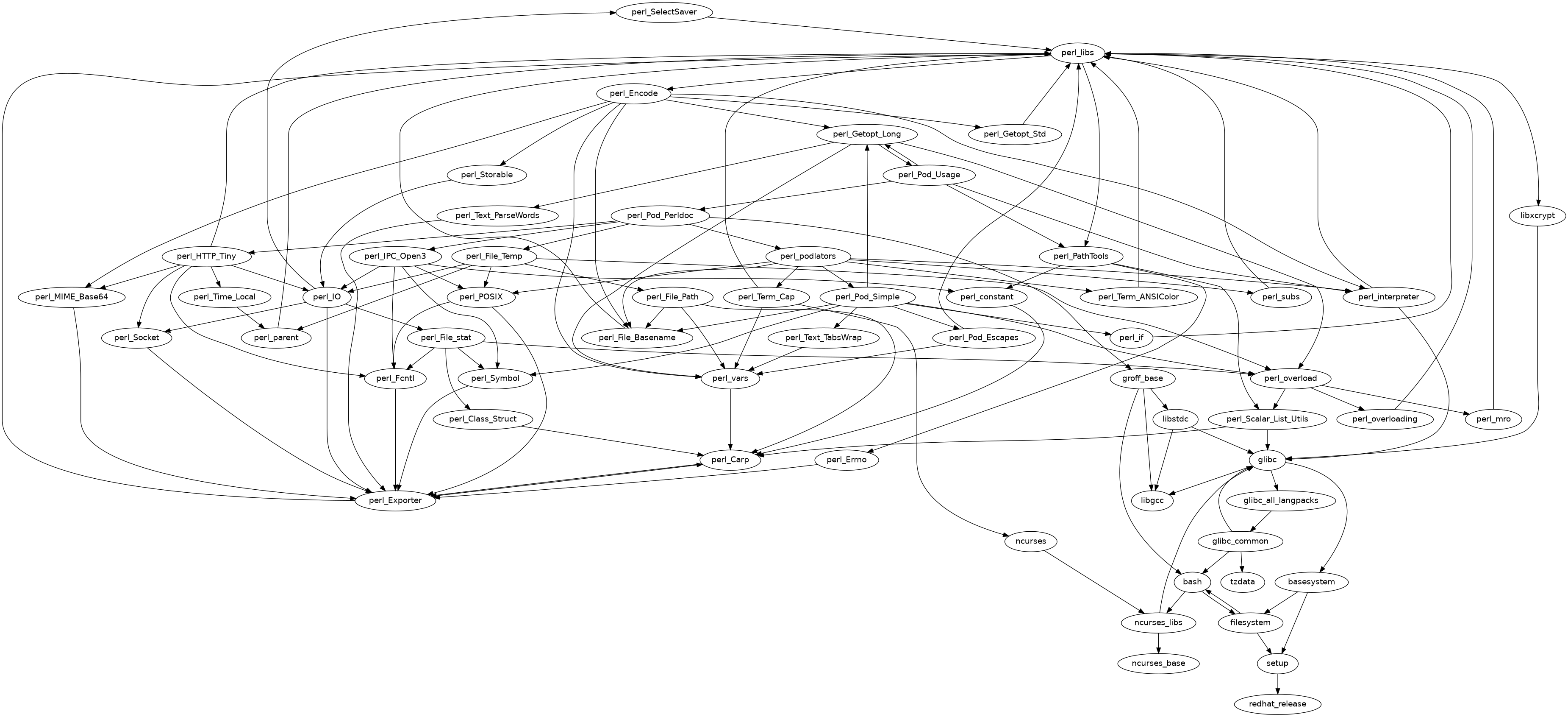
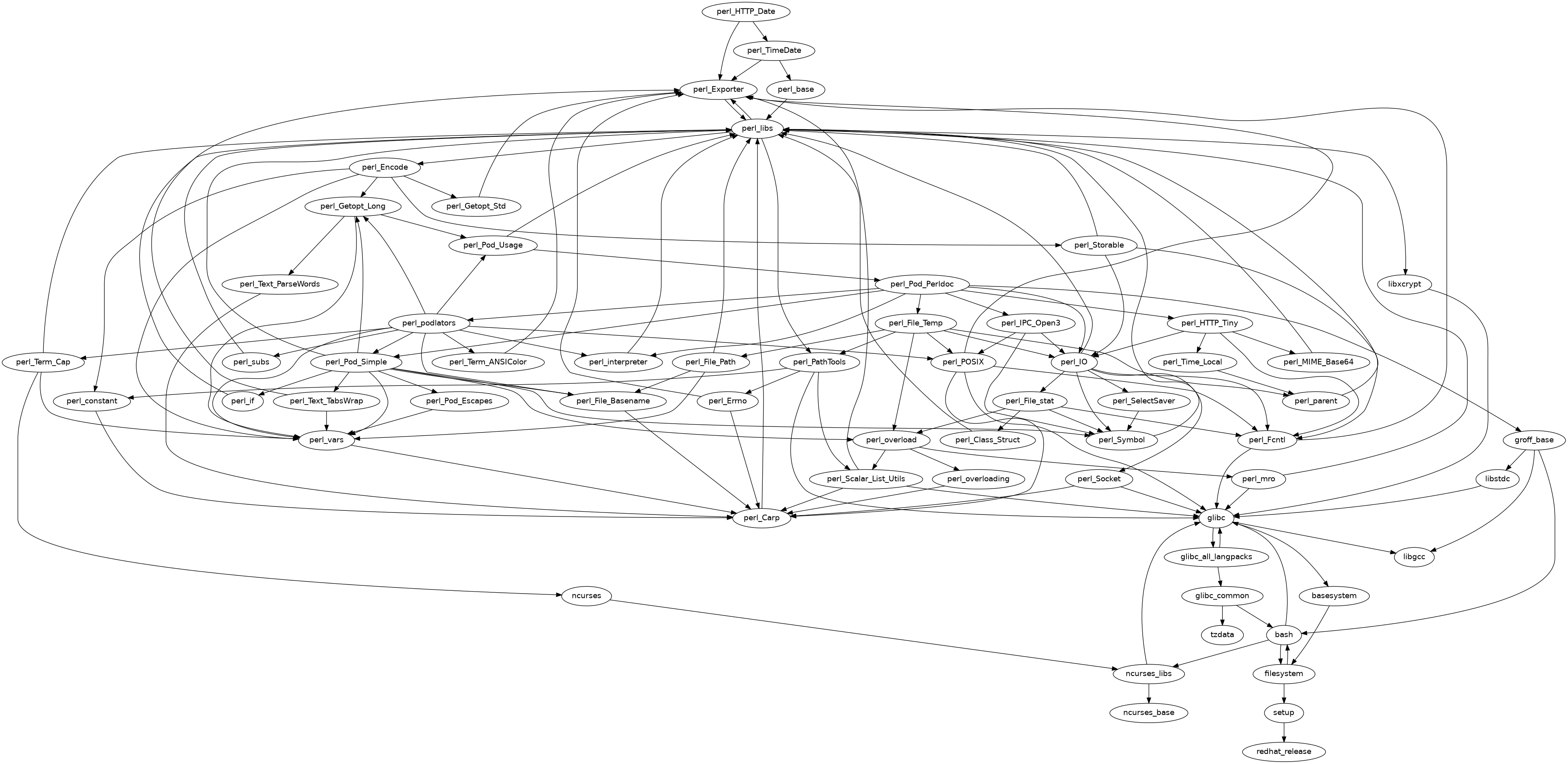
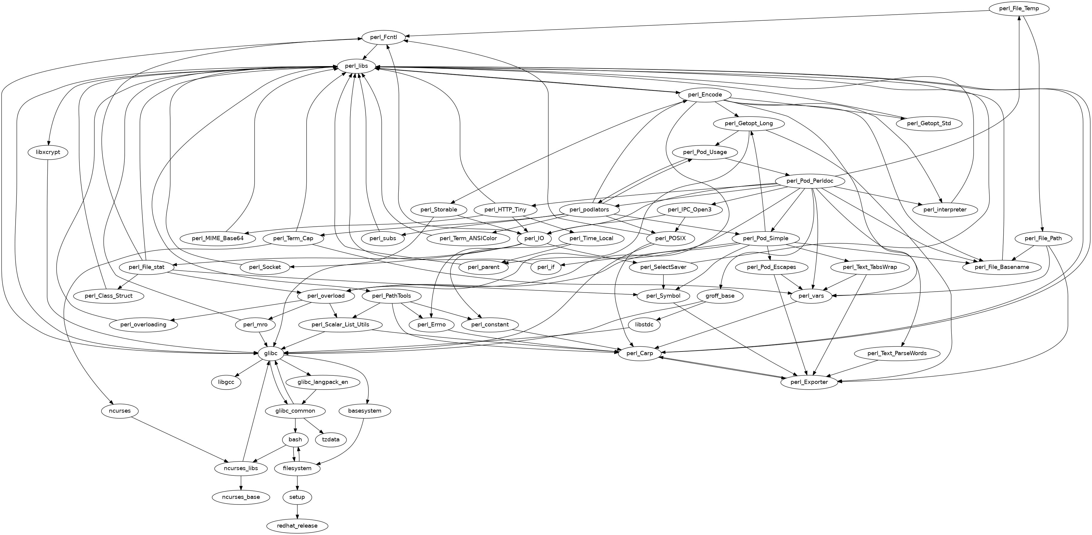
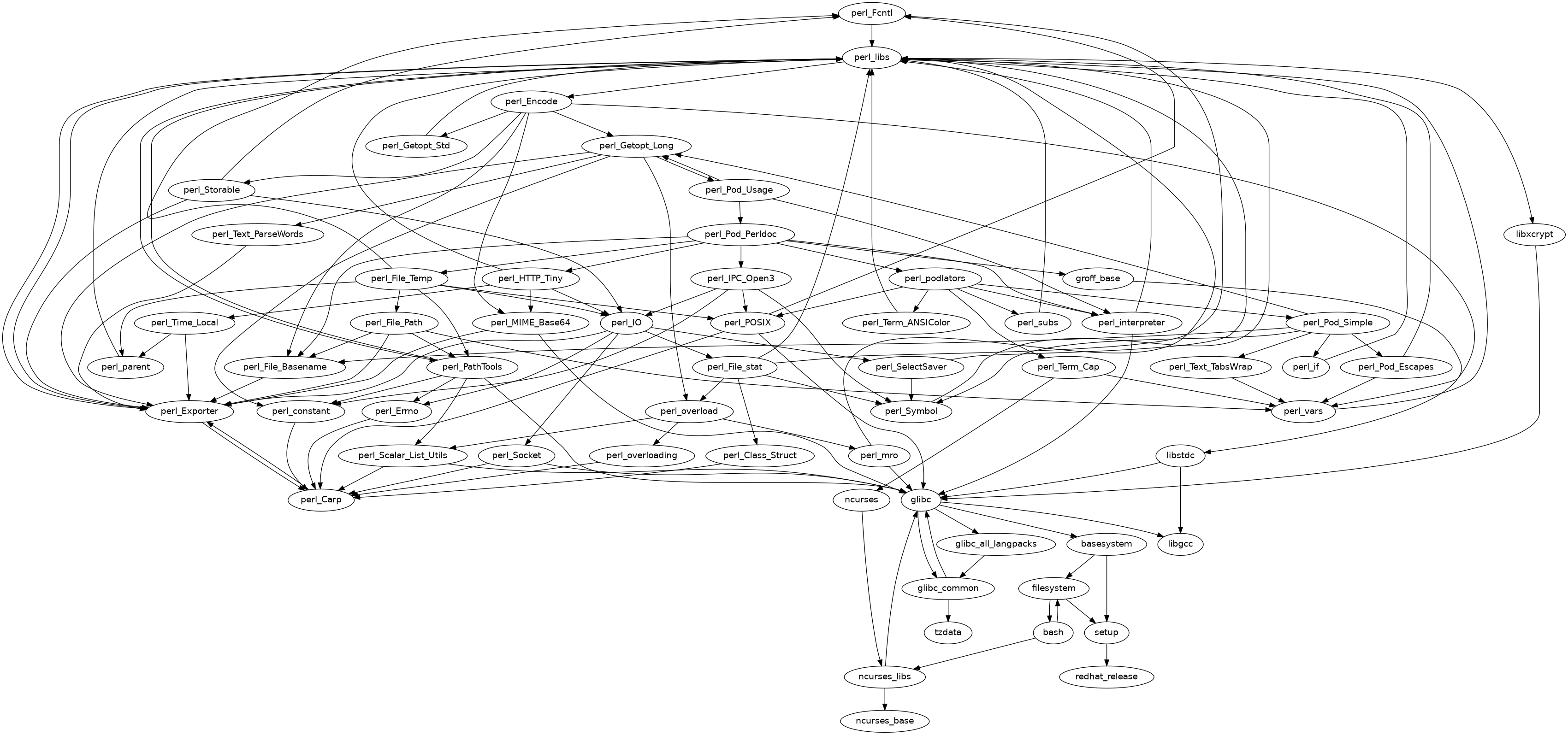
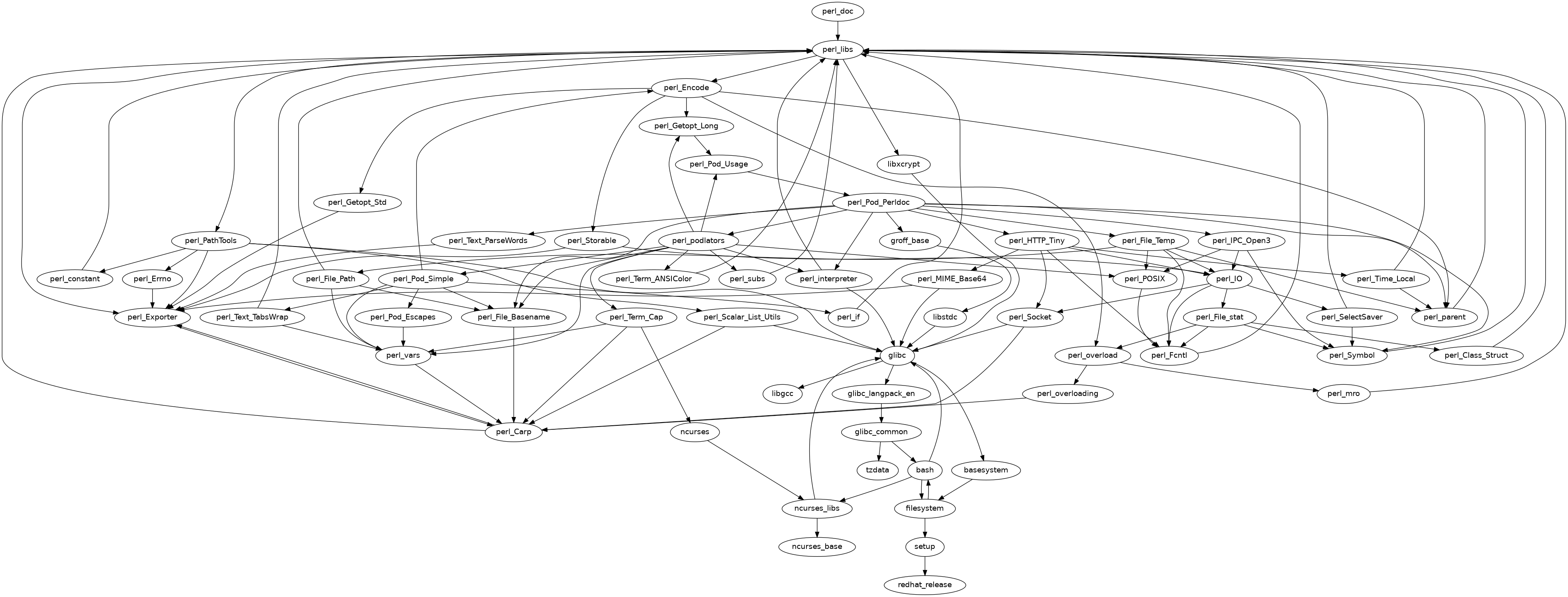
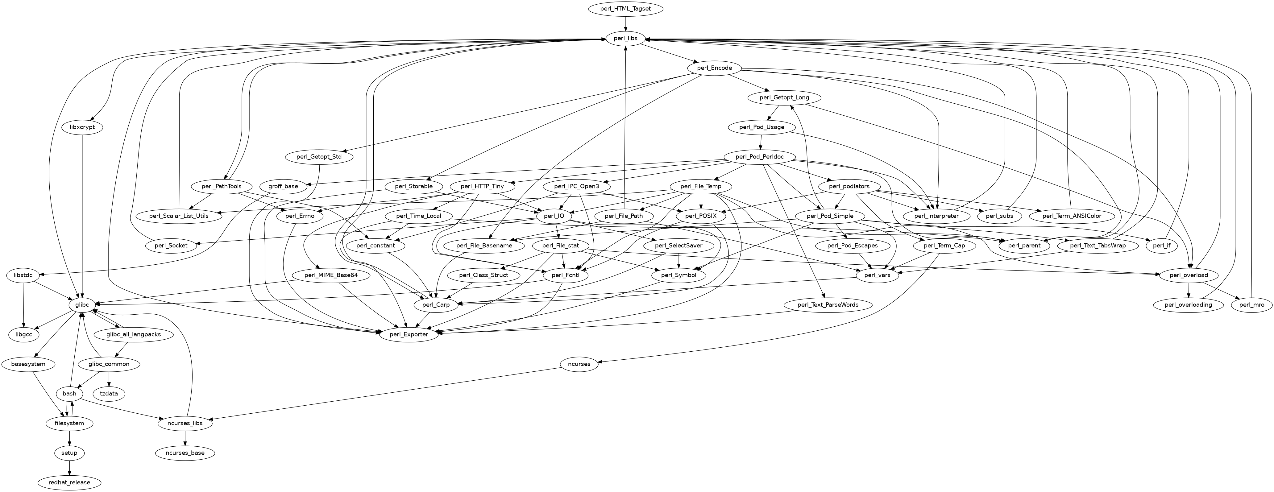
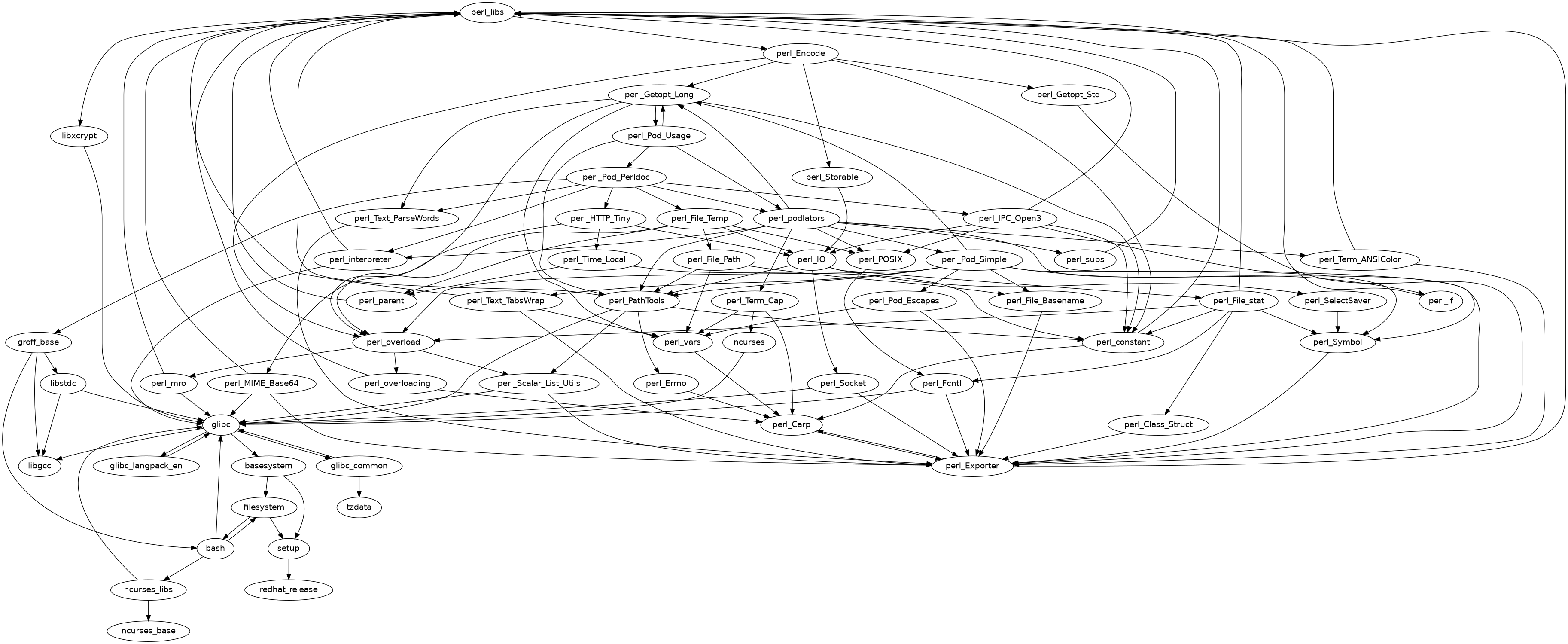
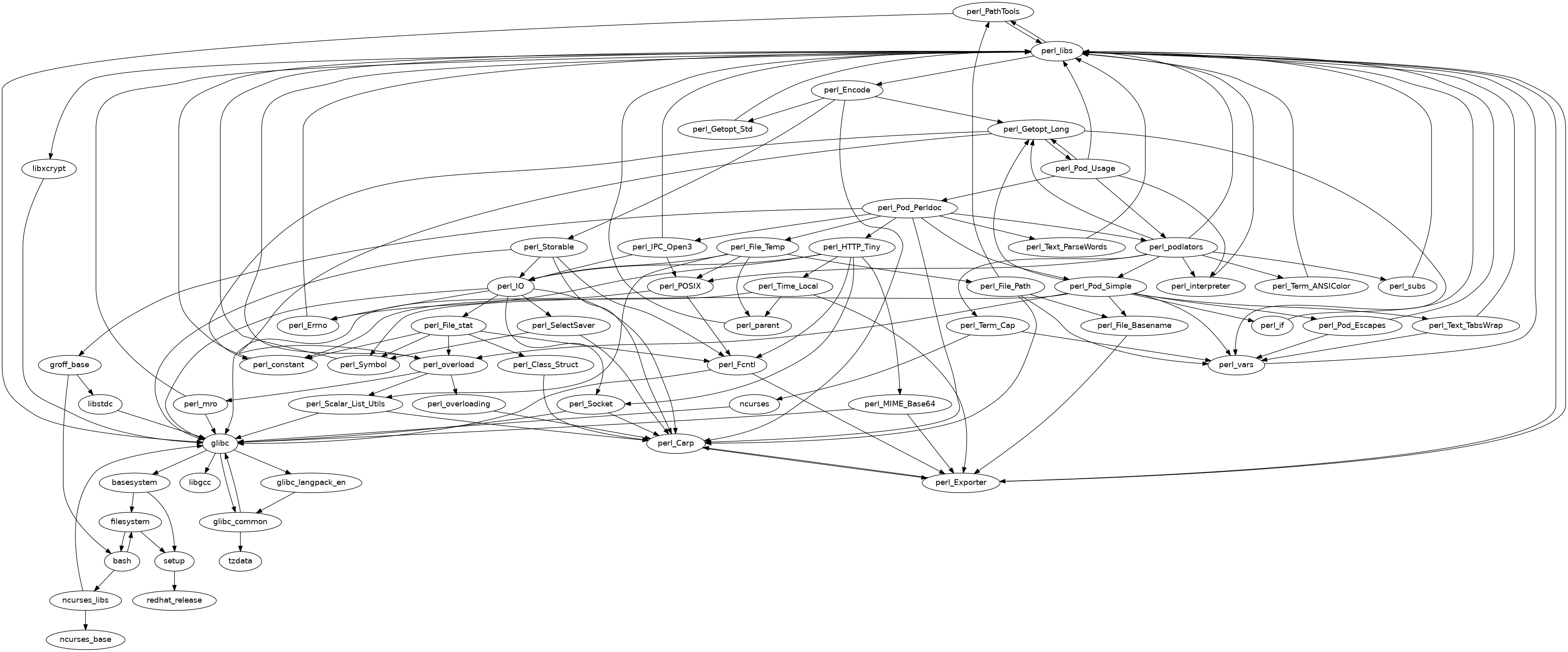
  857. perl-Encode
  858. perl-Encode-Detect
  859. perl-Encode-Locale
  860. perl-Errno
  861. perl-Error
  862. perl-Exporter
  863. perl-ExtUtils-Command
  864. perl-ExtUtils-Constant
  865. perl-ExtUtils-Install
  866. perl-ExtUtils-MakeMaker
  867. perl-ExtUtils-Manifest
  868. perl-ExtUtils-ParseXS
  869. perl-Fcntl
  870. perl-File-Basename
  871. perl-File-Compare
  872. perl-File-Copy
  873. perl-File-Find
  874. perl-File-Listing
  875. perl-File-Path
  876. perl-File-Temp
  877. perl-File-stat
  878. perl-FileHandle
  879. perl-Getopt-Long
  880. perl-Getopt-Std
  881. perl-HTML-Parser
  882. perl-HTML-Tagset
  883. perl-HTTP-Cookies
  884. perl-HTTP-Date
  885. perl-HTTP-Message
  886. perl-HTTP-Negotiate
  887. perl-HTTP-Tiny
  888. perl-I18N-Langinfo
  889. perl-IO
  890. perl-IO-Compress
  891. perl-IO-Compress-Lzma
  892. perl-IO-HTML
  893. perl-IO-Socket-INET6
  894. perl-IO-Socket-IP
  895. perl-IO-Socket-SSL
  896. perl-IO-Zlib
  897. perl-IPC-Open3
  898. perl-JSON
  899. perl-JSON-PP
  900. perl-LWP-MediaTypes
  901. perl-MIME-Base64
  902. perl-Mail-AuthenticationResults
  903. perl-Mail-DKIM
  904. perl-Mail-SPF
  905. perl-MailTools
  906. perl-Math-BigInt
  907. perl-Math-Complex
  908. perl-Mozilla-CA
  909. perl-NDBM_File
  910. perl-NTLM
  911. perl-Net-CIDR-Lite
  912. perl-Net-DNS
  913. perl-Net-HTTP
  914. perl-Net-SMTP-SSL
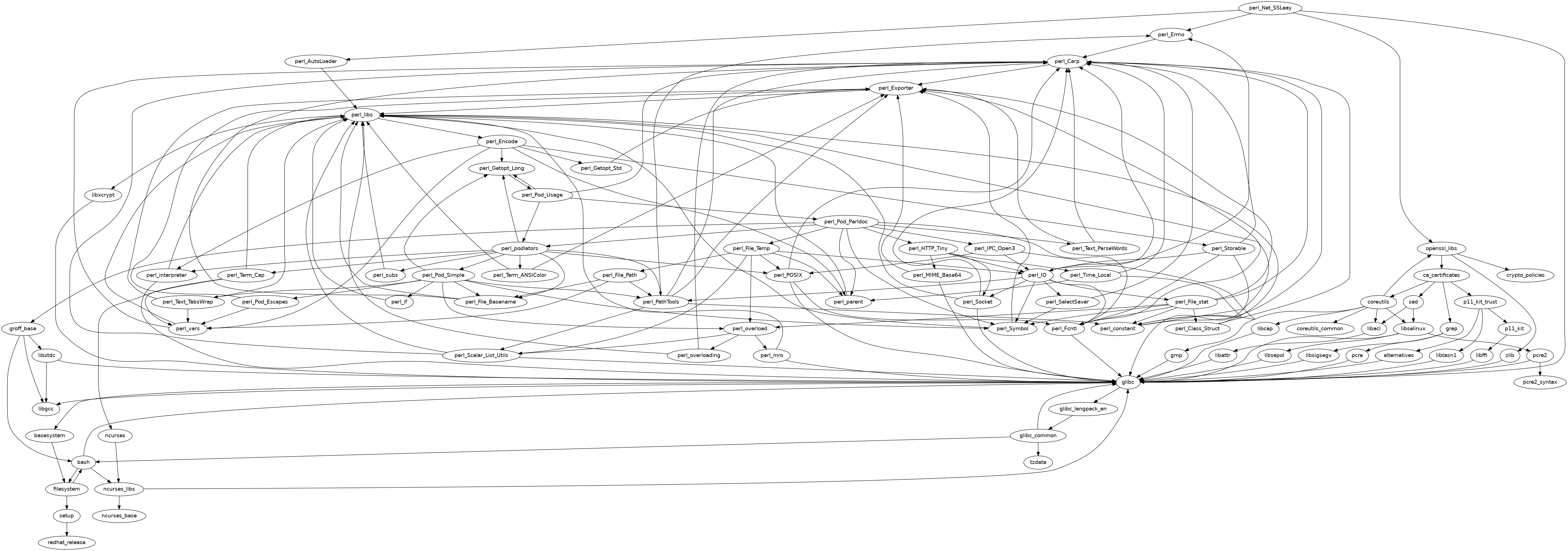
  915. perl-Net-SSLeay
  916. perl-NetAddr-IP
  917. perl-POSIX
  918. perl-PathTools
  919. perl-Pod-Escapes
  920. perl-Pod-Perldoc
  921. perl-Pod-Simple
  922. perl-Pod-Usage
  923. perl-Scalar-List-Utils
  924. perl-SelectSaver
  925. perl-Socket
  926. perl-Socket6
  927. perl-Storable
  928. perl-Symbol
  929. perl-Sys-Hostname
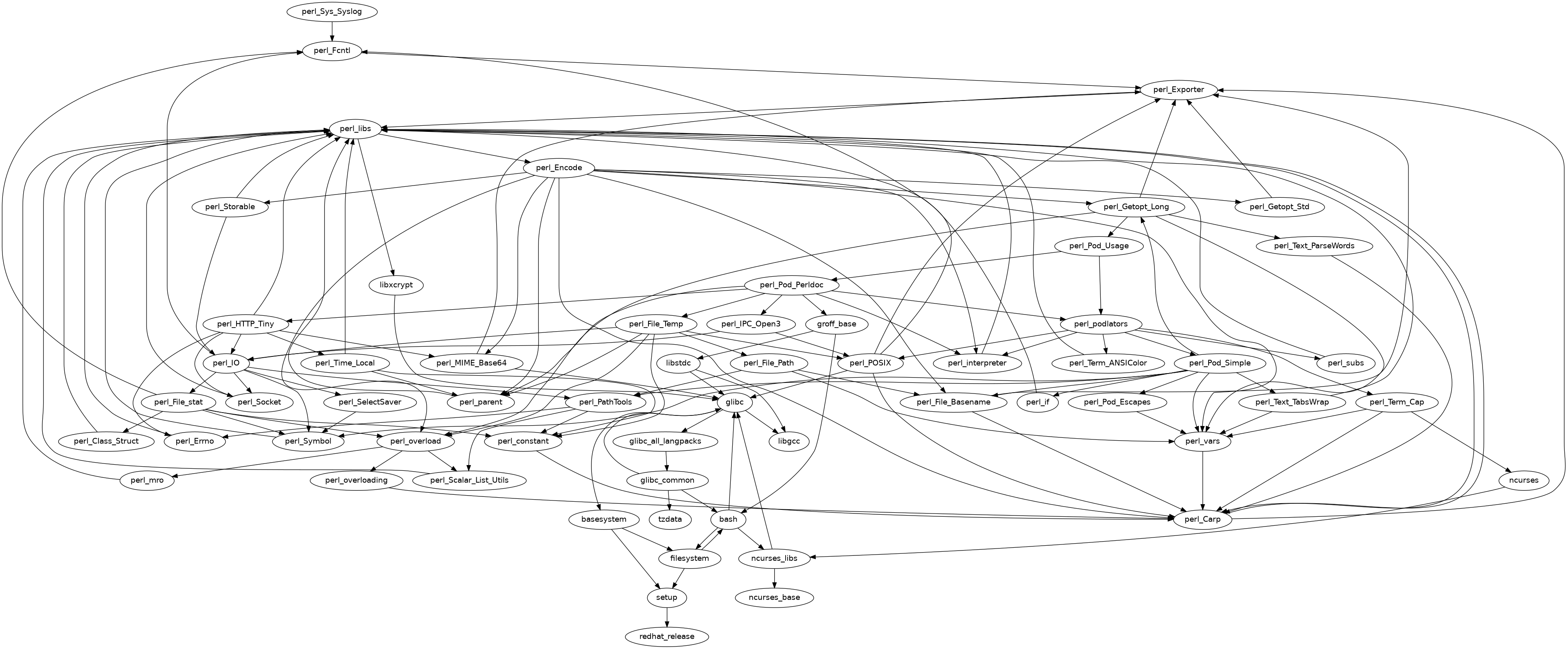
  930. perl-Sys-Syslog
  931. perl-Term-ANSIColor
  932. perl-Term-Cap
  933. perl-Test-Harness
  934. perl-Text-Diff
  935. perl-Text-ParseWords
  936. perl-Text-Tabs+Wrap
  937. perl-Tie
  938. perl-Time-HiRes
  939. perl-Time-Local
  940. perl-TimeDate
  941. perl-Try-Tiny
  942. perl-URI
  943. perl-WWW-RobotRules
  944. perl-base
  945. perl-constant
  946. perl-devel
  947. perl-doc
  948. perl-if
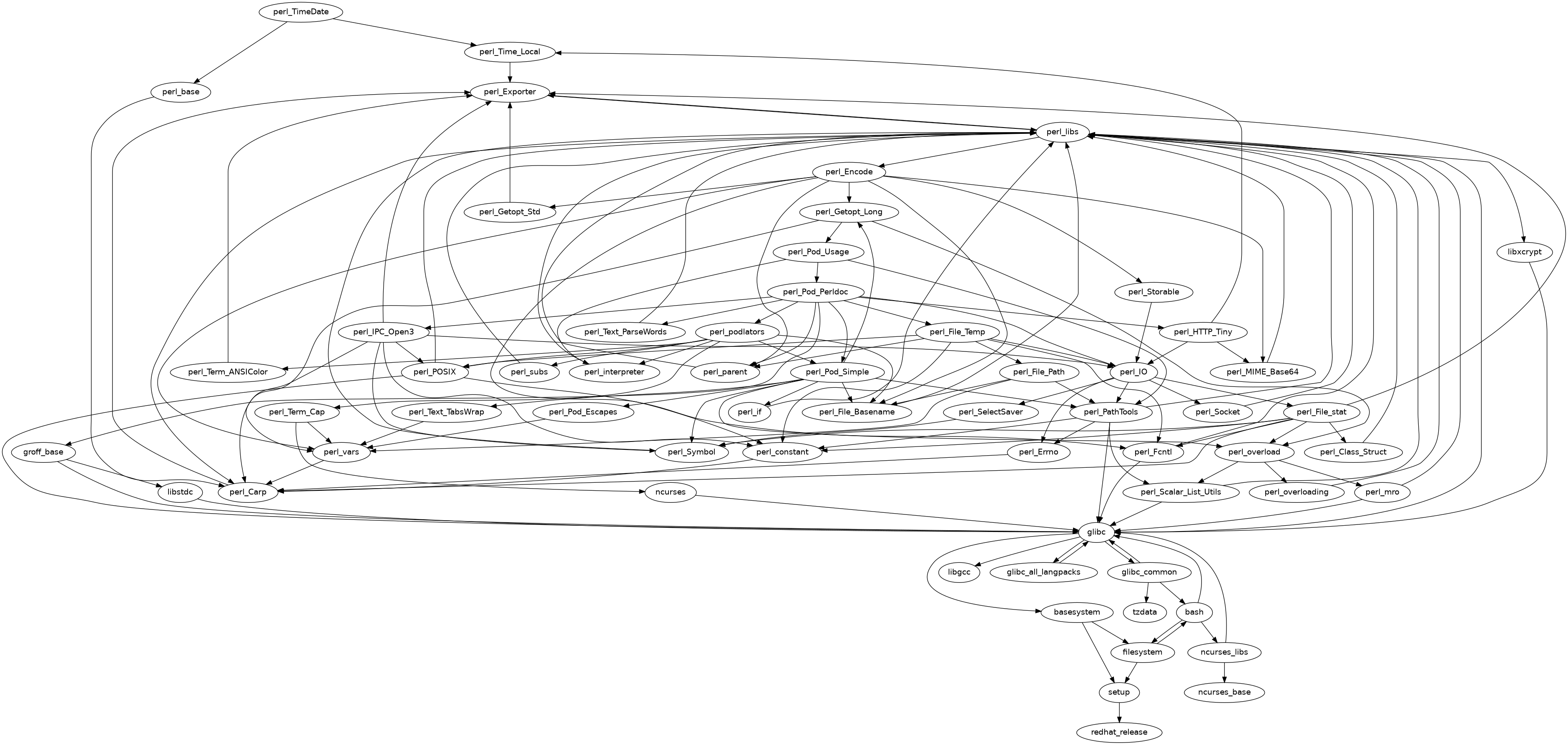
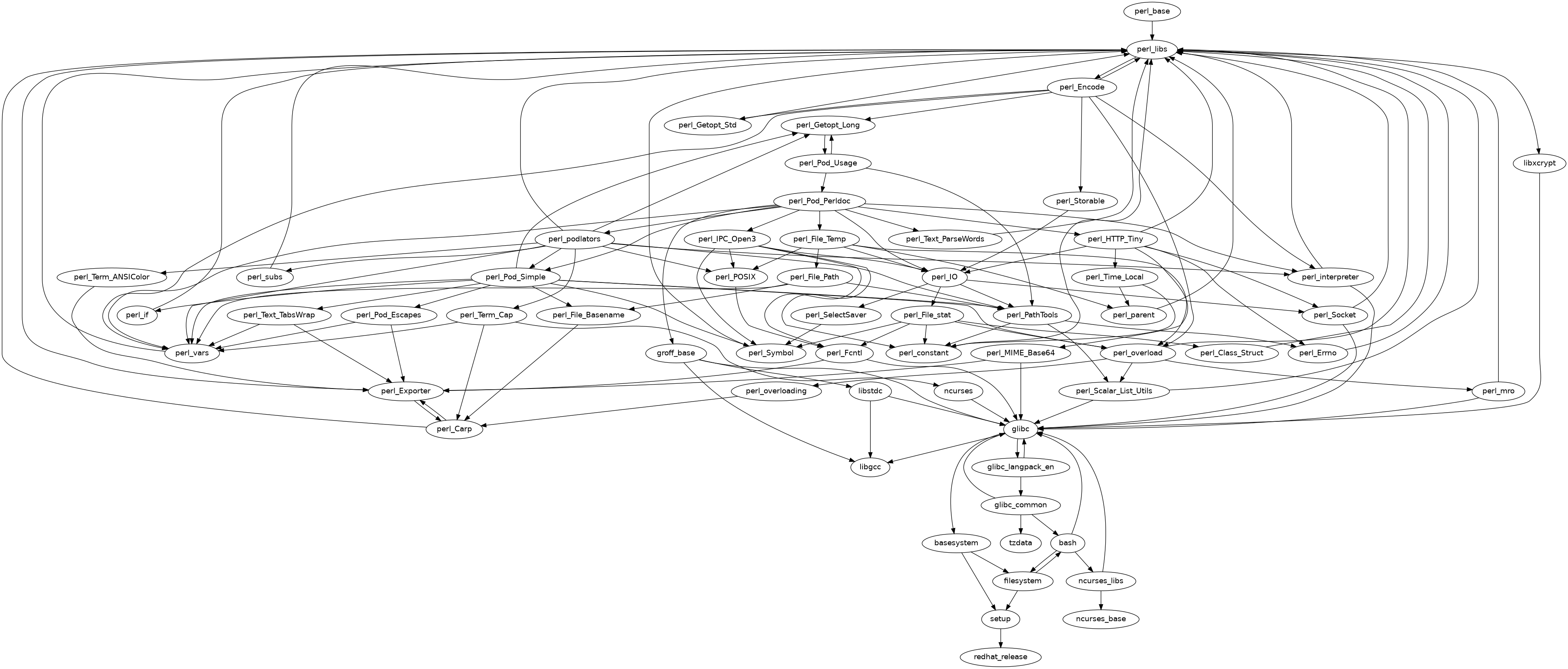
  949. perl-interpreter
  950. perl-lib
  951. perl-libnet
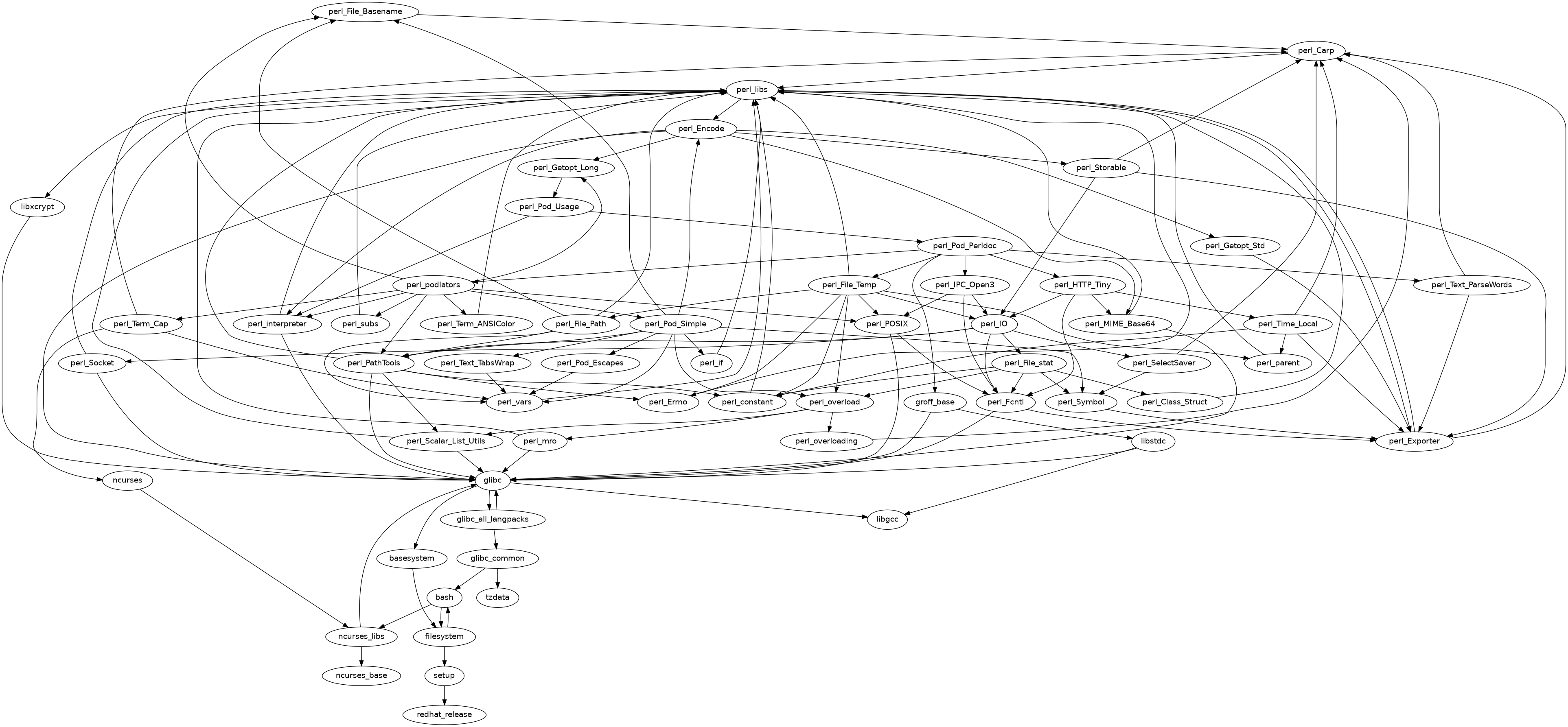
  952. perl-libs
  953. perl-libwww-perl
  954. perl-locale
  955. perl-mro
  956. perl-overload
  957. perl-overloading
  958. perl-parent
  959. perl-podlators
  960. perl-srpm-macros
  961. perl-subs
  962. perl-vars
  963. perl-version
  964. pigz
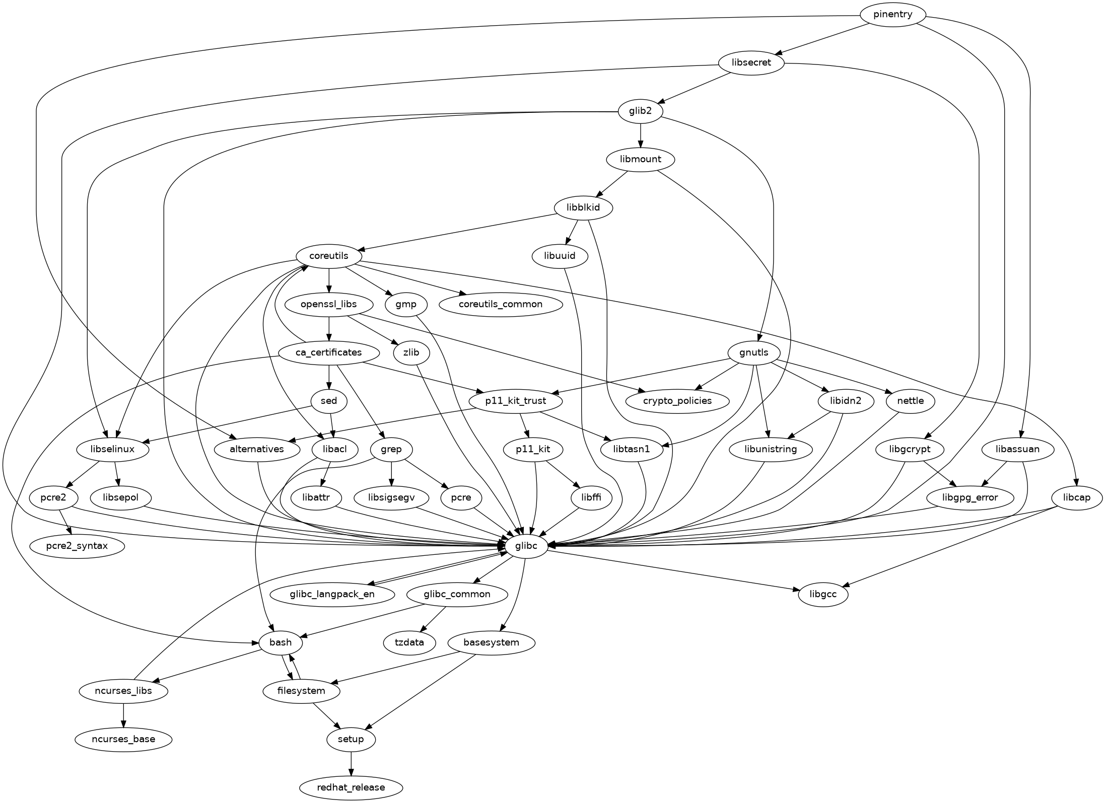
  965. pinentry
  966. pinentry-gnome3
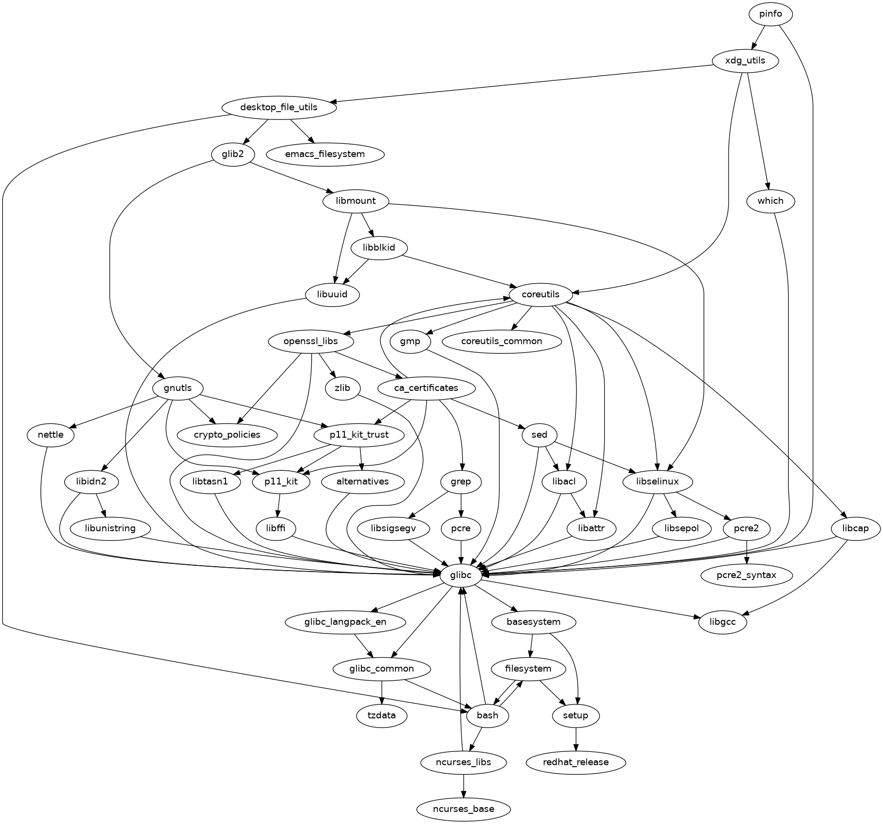
  967. pinfo
  968. pipewire
  969. pipewire-alsa
  970. pipewire-gstreamer
  971. pipewire-jack-audio-connection-kit
  972. pipewire-libs
  973. pipewire-pulseaudio
  974. pipewire-utils
  975. pixman
  976. pkgconf
  977. pkgconf-m4
  978. pkgconf-pkg-config
  979. plymouth
  980. plymouth-core-libs
  981. plymouth-graphics-libs
  982. plymouth-plugin-label
  983. plymouth-plugin-two-step
  984. plymouth-scripts
  985. plymouth-system-theme
  986. plymouth-theme-spinner
  987. pnm2ppa
  988. podman
  989. policycoreutils
  990. policycoreutils-python-utils
  991. polkit
  992. polkit-libs
  993. polkit-pkla-compat
  994. poppler
  995. poppler-cpp
  996. poppler-data
  997. poppler-glib
  998. poppler-utils
  999. popt
  1000. postfix
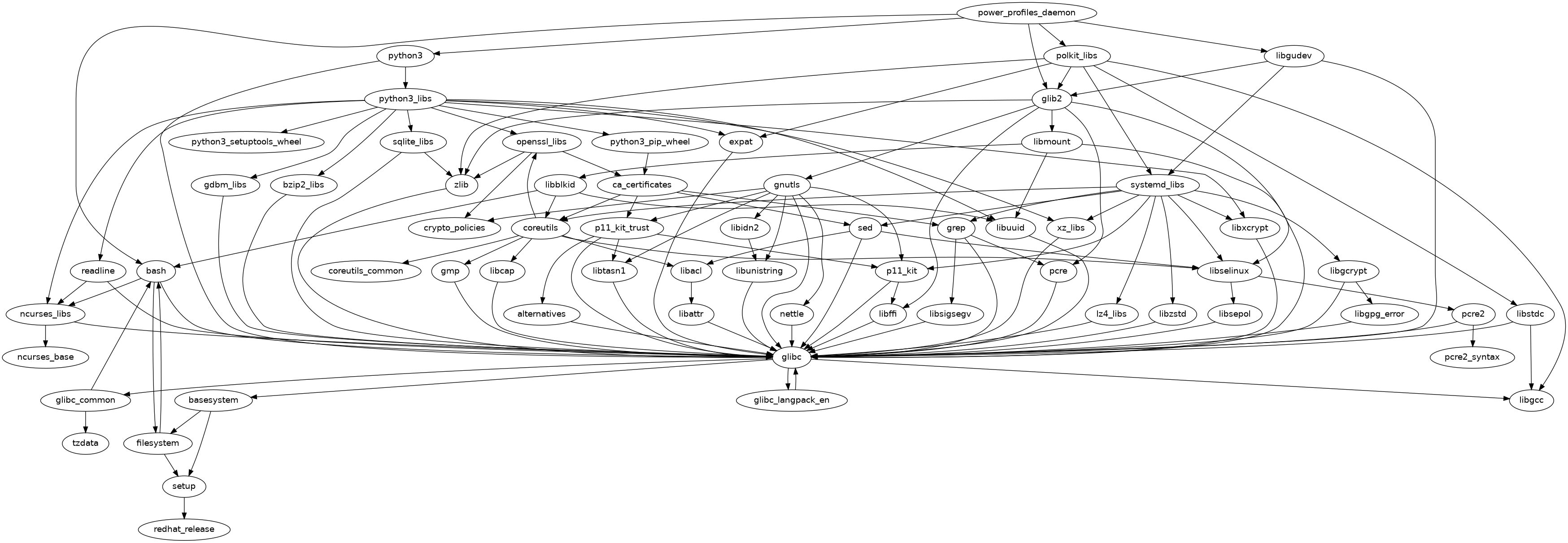
  1001. power-profiles-daemon
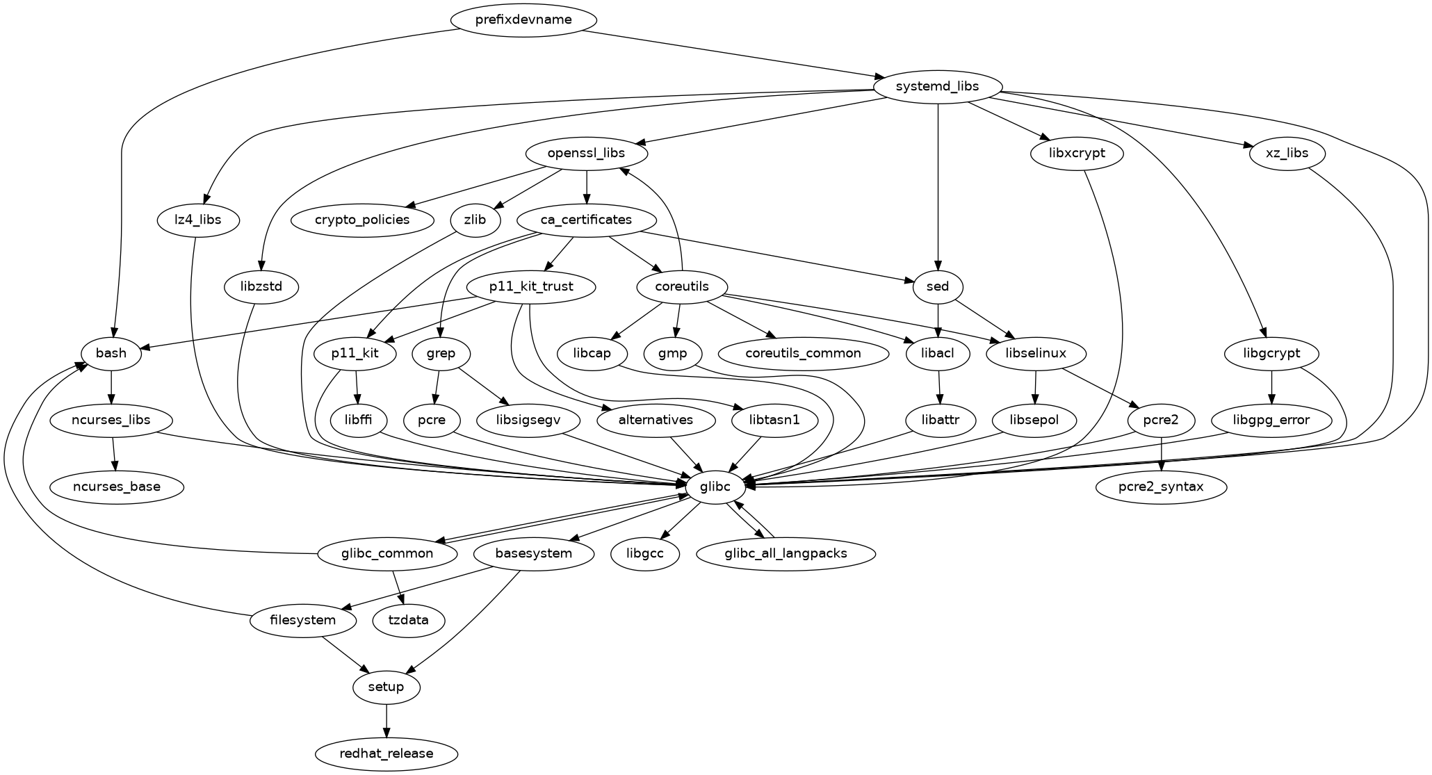
  1002. prefixdevname
  1003. procmail
  1004. procps-ng
  1005. protobuf-c
  1006. psacct
  1007. psmisc
  1008. pt-sans-fonts
  1009. publicsuffix-list-dafsa
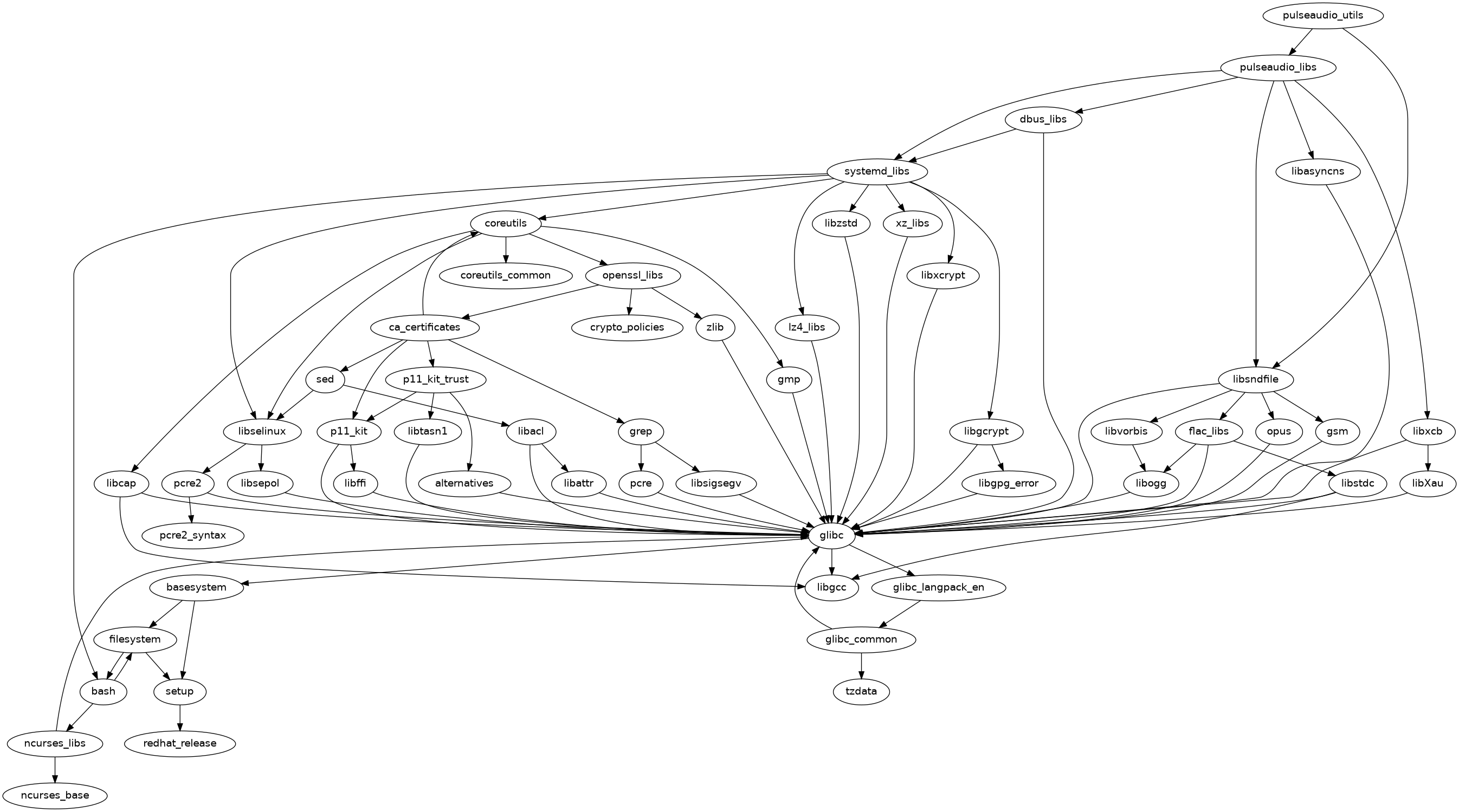
  1010. pulseaudio-libs
  1011. pulseaudio-libs-glib2
  1012. pulseaudio-utils
  1013. pyproject-srpm-macros
  1014. python-srpm-macros
  1015. python-unversioned-command
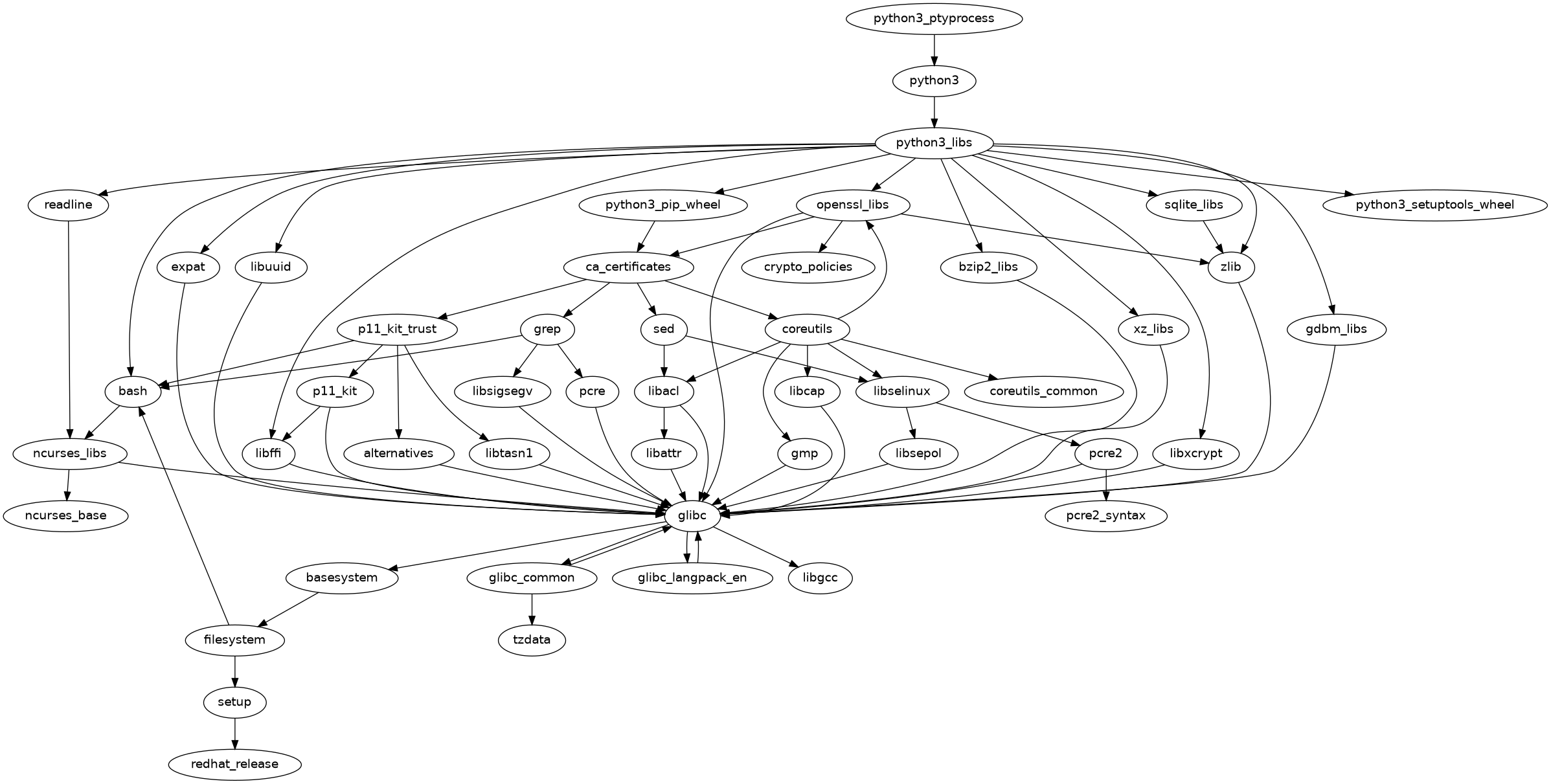
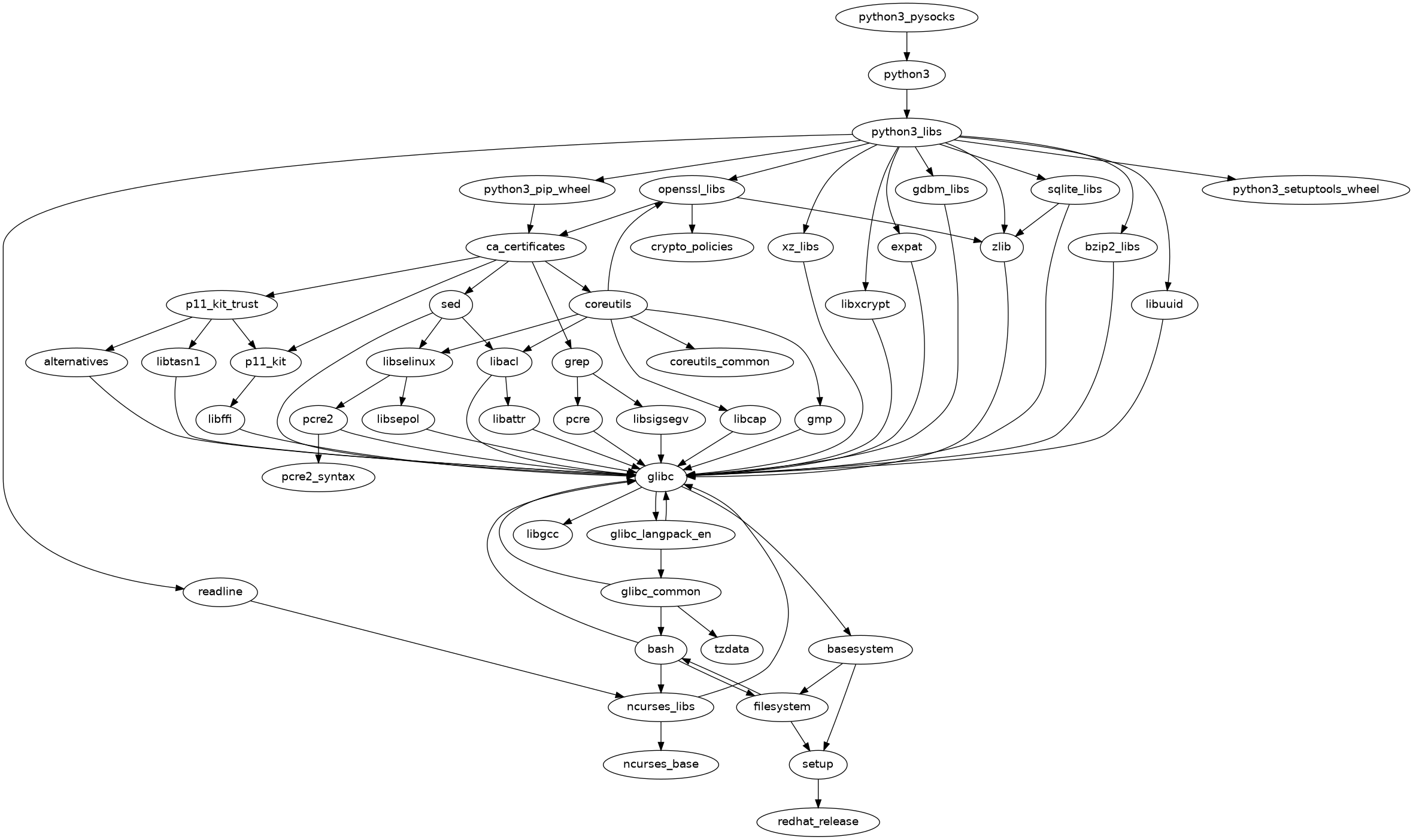
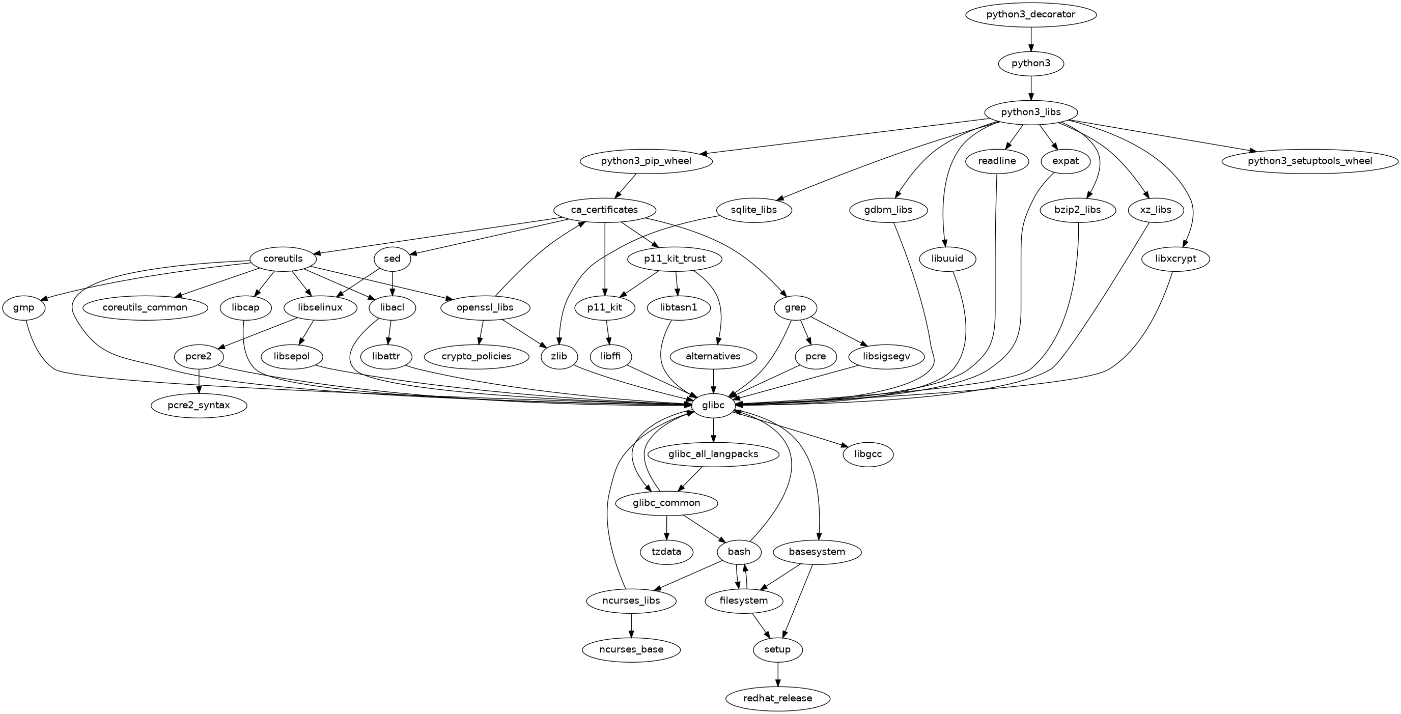
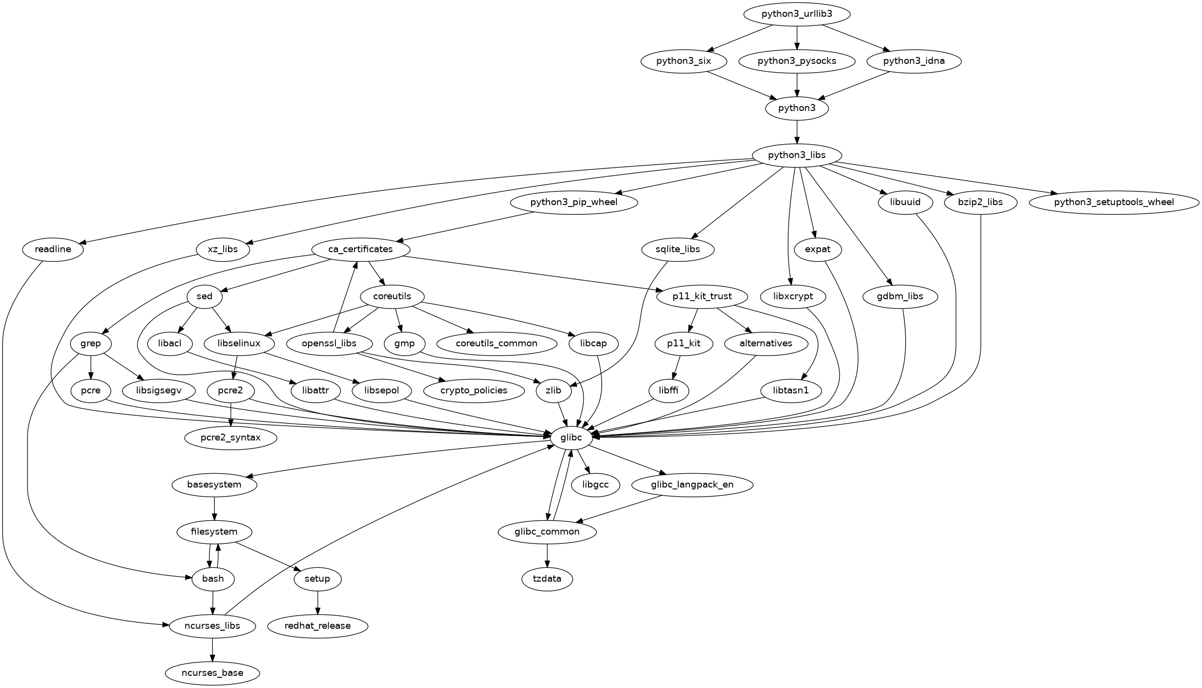
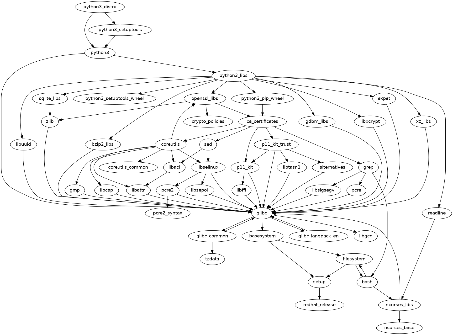
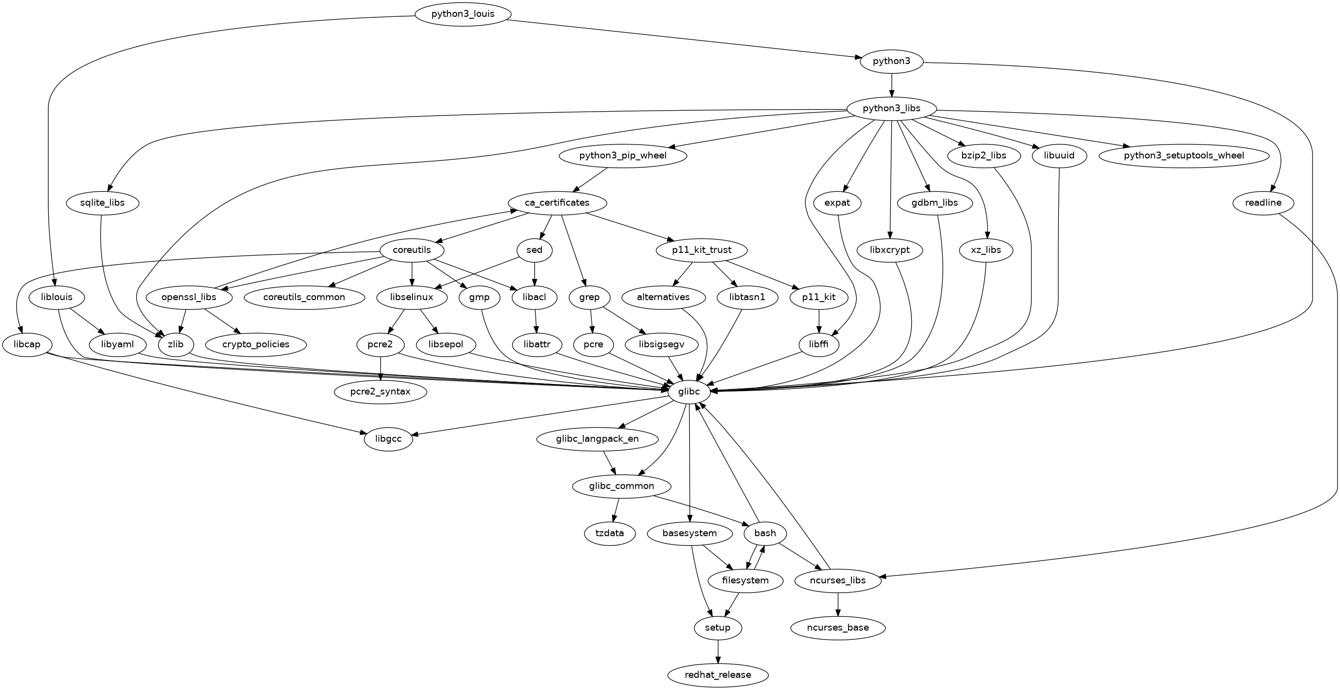
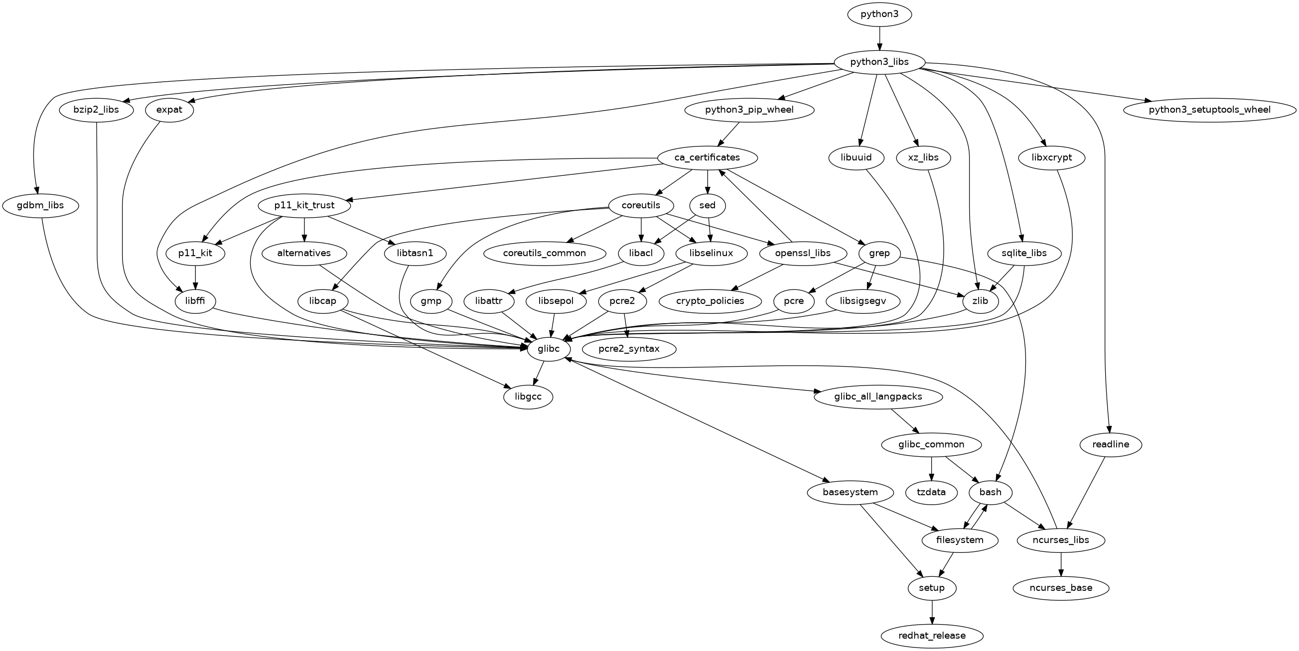
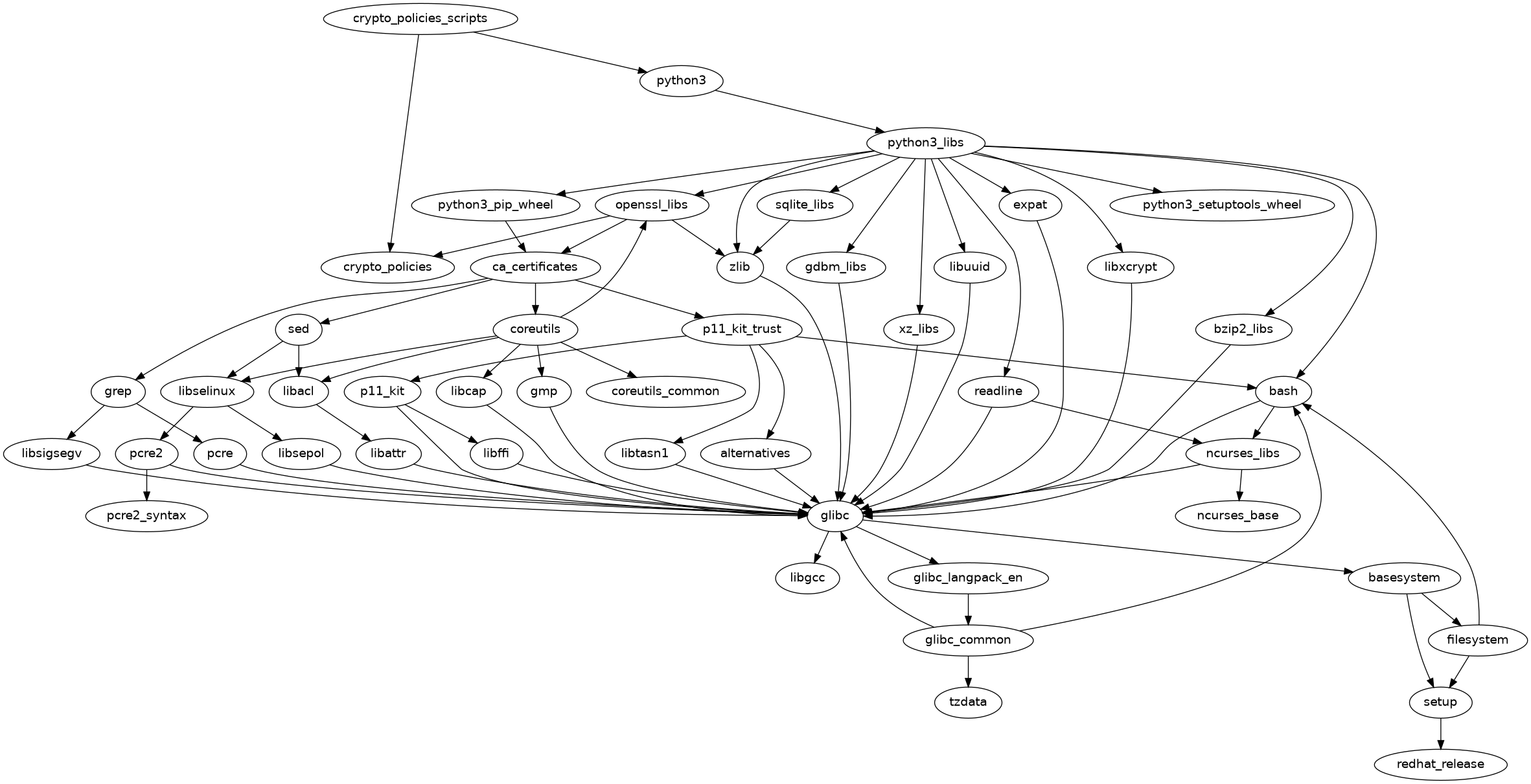
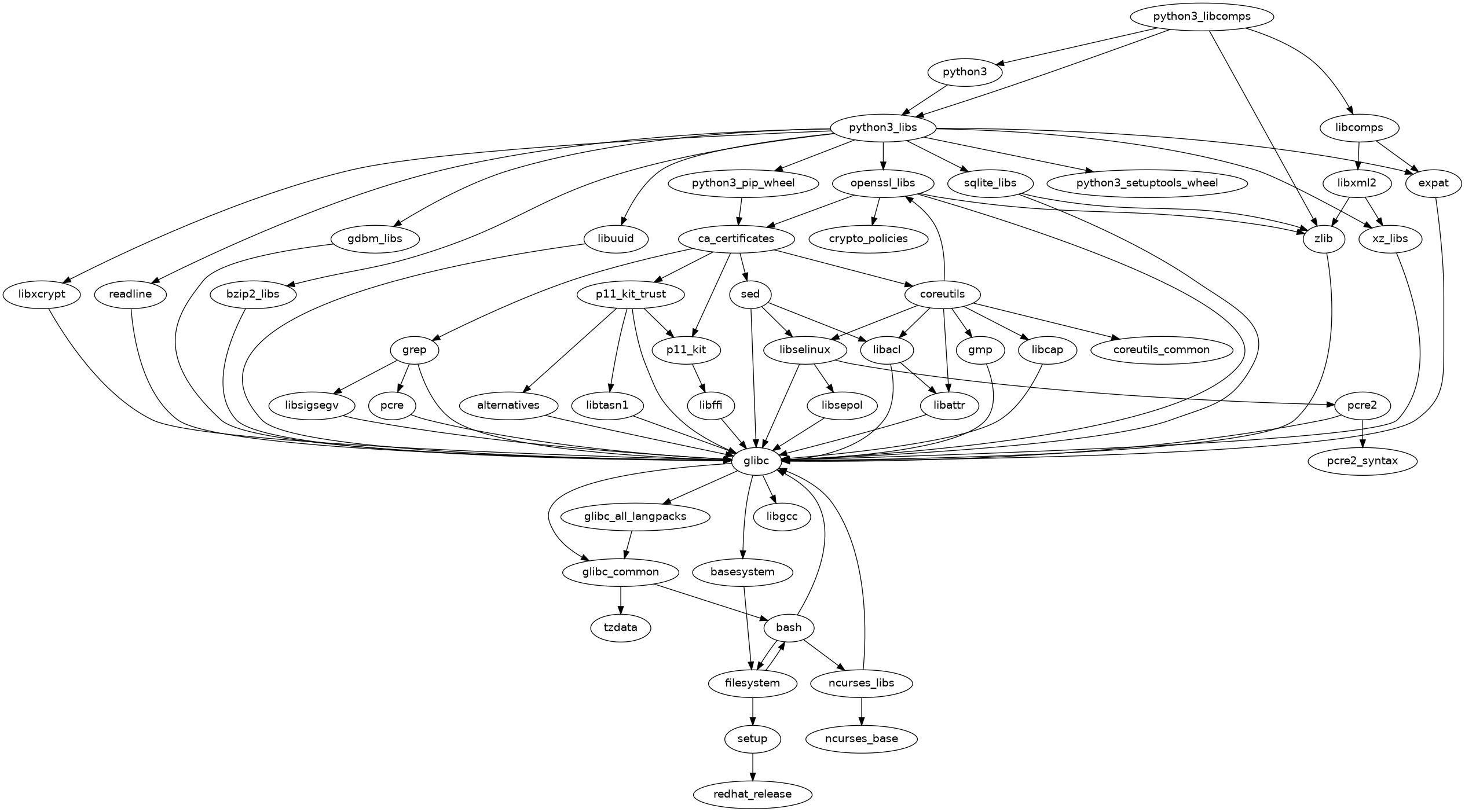
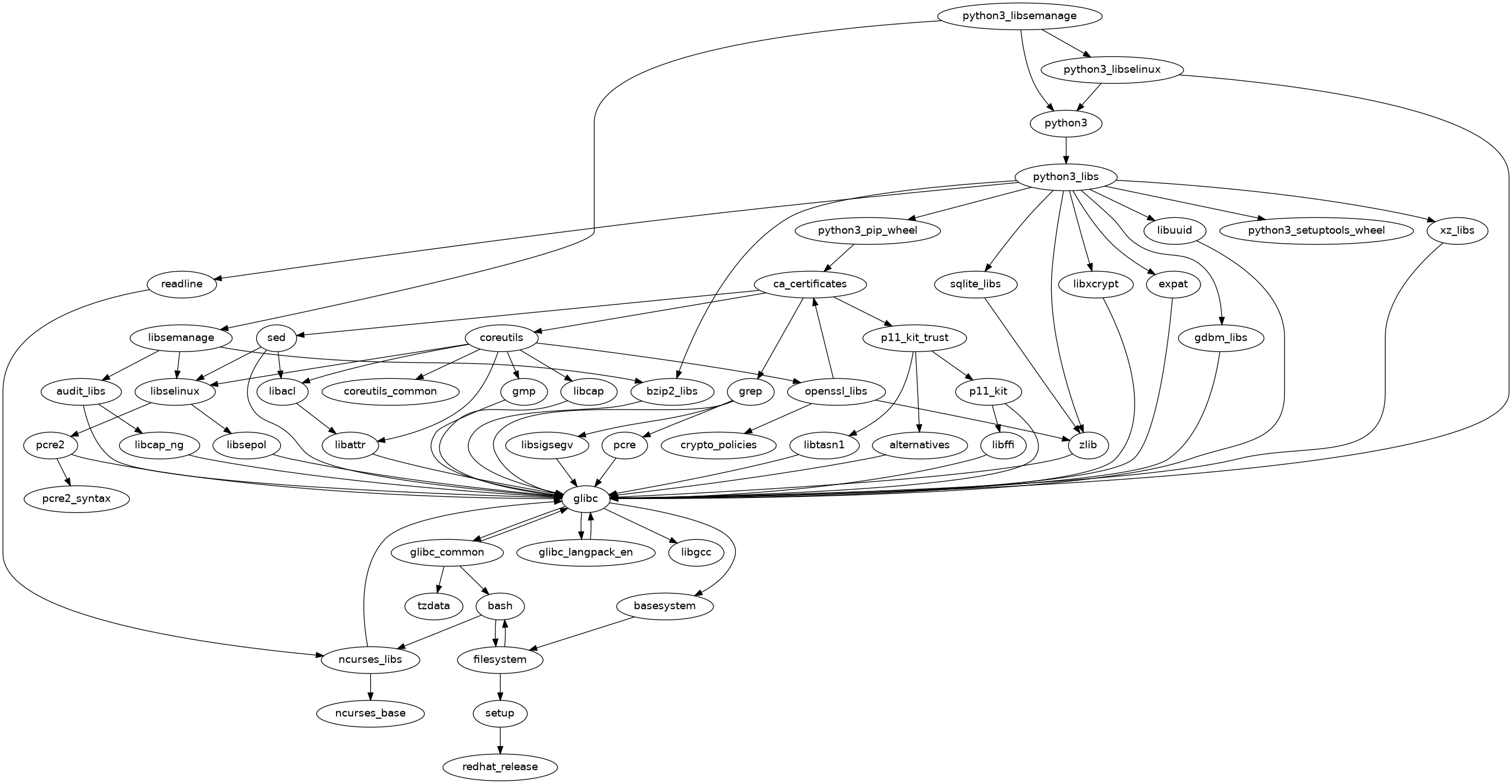
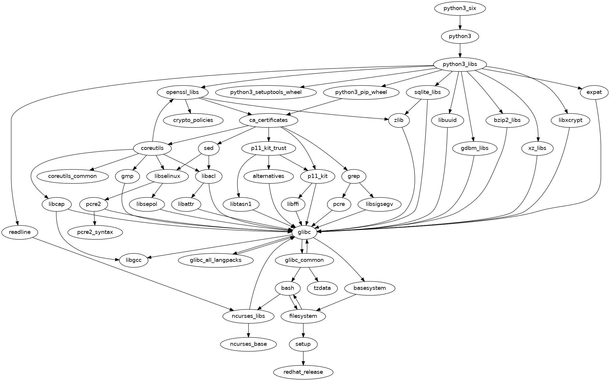
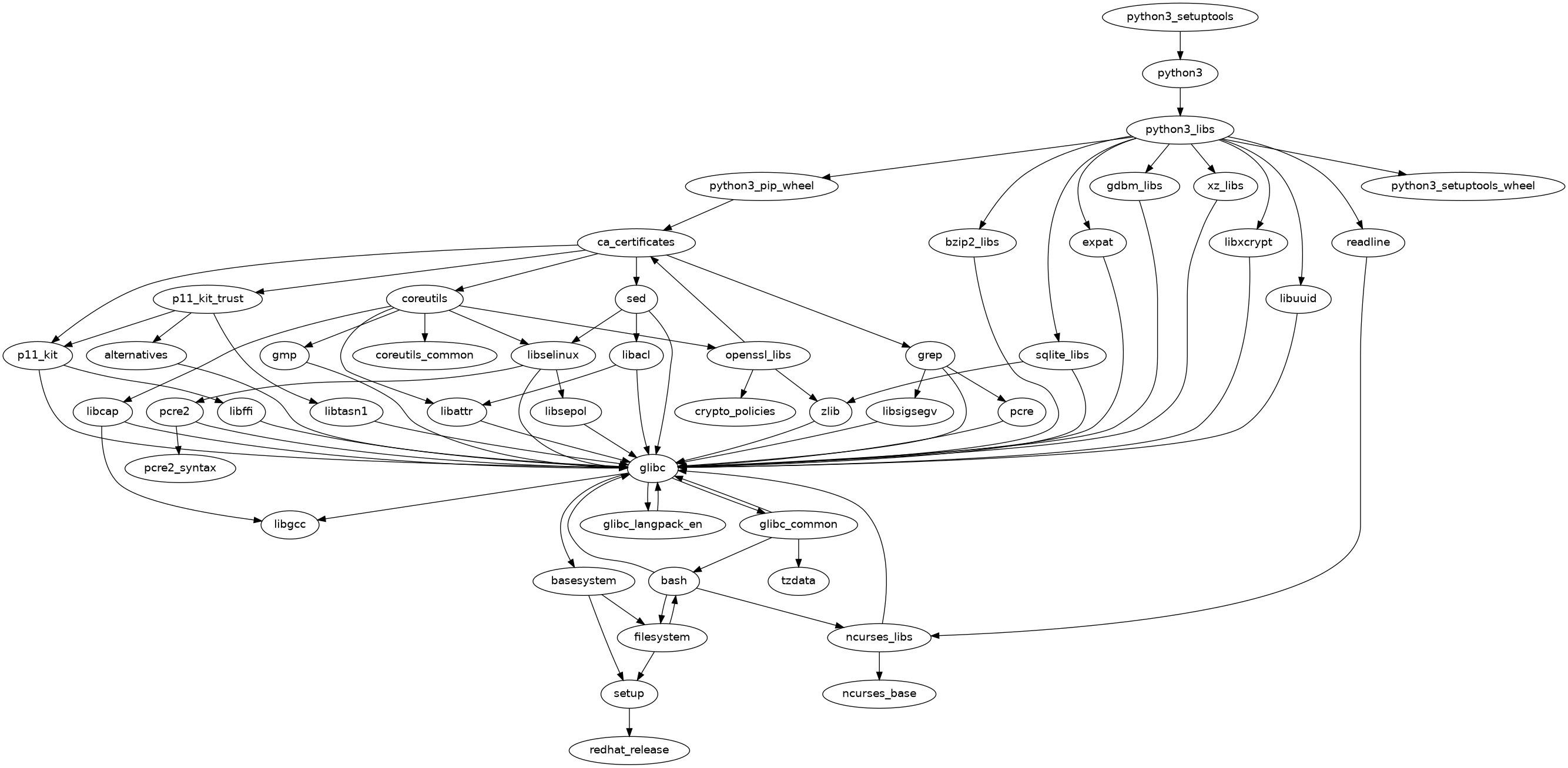
  1016. python3
  1017. python3-audit
  1018. python3-brlapi
  1019. python3-cairo
  1020. python3-chardet
  1021. python3-cloud-what
  1022. python3-cups
  1023. python3-dasbus
  1024. python3-dateutil
  1025. python3-dbus
  1026. python3-decorator
  1027. python3-distro
  1028. python3-dnf
  1029. python3-dnf-plugins-core
  1030. python3-ethtool
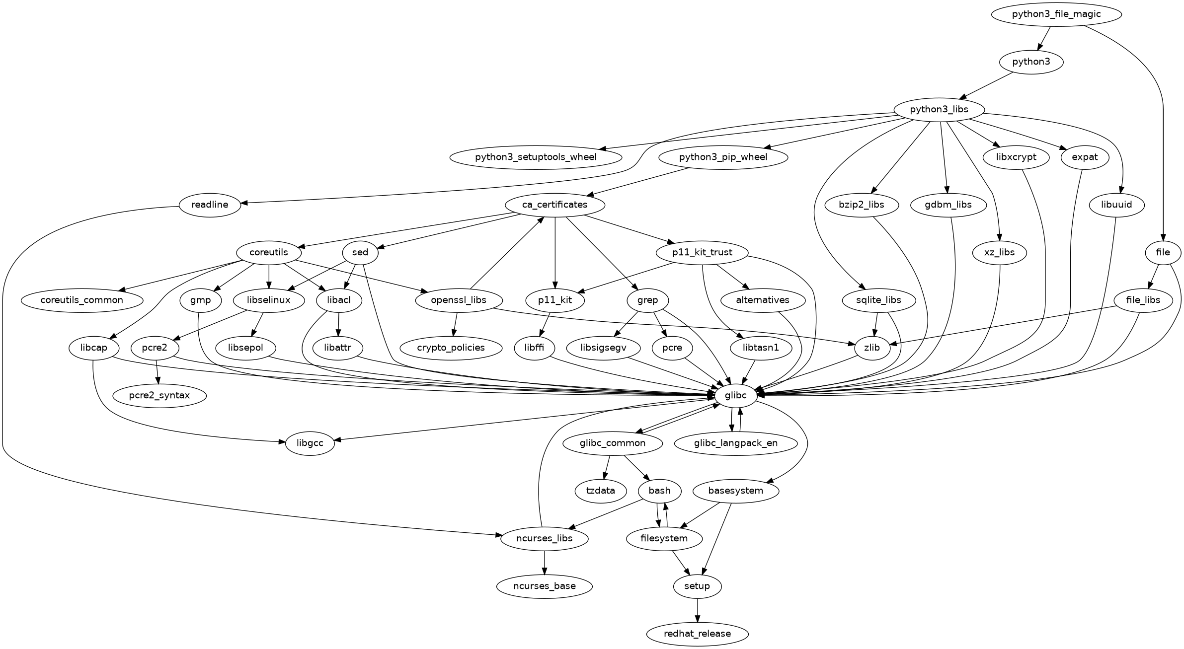
  1031. python3-file-magic
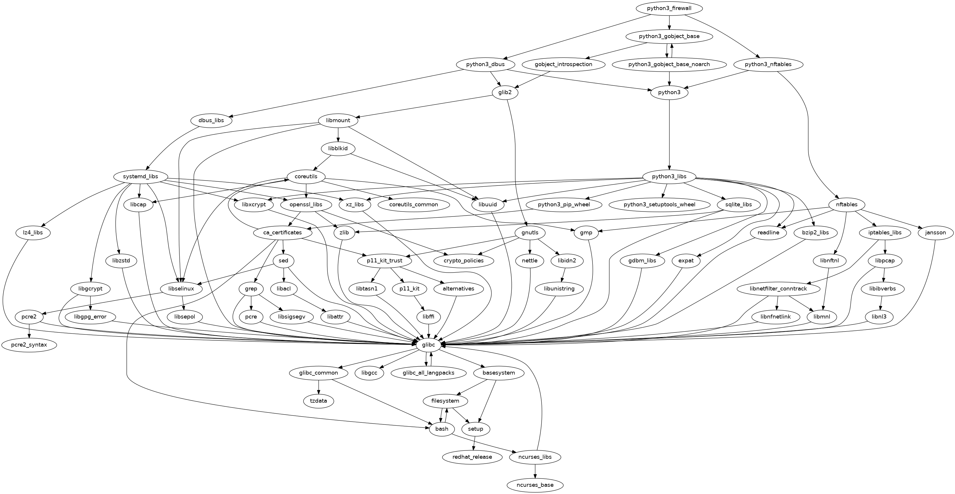
  1032. python3-firewall
  1033. python3-gobject
  1034. python3-gobject-base
  1035. python3-gobject-base-noarch
  1036. python3-gpg
  1037. python3-hawkey
  1038. python3-idna
  1039. python3-iniparse
  1040. python3-inotify
  1041. python3-libcomps
  1042. python3-libdnf
  1043. python3-librepo
  1044. python3-libs
  1045. python3-libselinux
  1046. python3-libsemanage
  1047. python3-libstoragemgmt
  1048. python3-libxml2
  1049. python3-linux-procfs
  1050. python3-louis
  1051. python3-lxml
  1052. python3-nftables
  1053. python3-perf
  1054. python3-pexpect
  1055. python3-pip-wheel
  1056. python3-policycoreutils
  1057. python3-psutil
  1058. python3-ptyprocess
  1059. python3-pyatspi
  1060. python3-pycurl
  1061. python3-pyparsing
  1062. python3-pysocks
  1063. python3-pyudev
  1064. python3-pyyaml
  1065. python3-requests
  1066. python3-rpm
  1067. python3-setools
  1068. python3-setuptools
  1069. python3-setuptools-wheel
  1070. python3-six
  1071. python3-speechd
  1072. python3-subscription-manager-rhsm
  1073. python3-systemd
  1074. python3-tracer
  1075. python3-urllib3
  1076. qemu-guest-agent
  1077. qpdf-libs
  1078. qt5-srpm-macros
  1079. quota
  1080. quota-nls
  1081. rasdaemon
  1082. readline
  1083. realmd
  1084. redhat-backgrounds
  1085. redhat-indexhtml
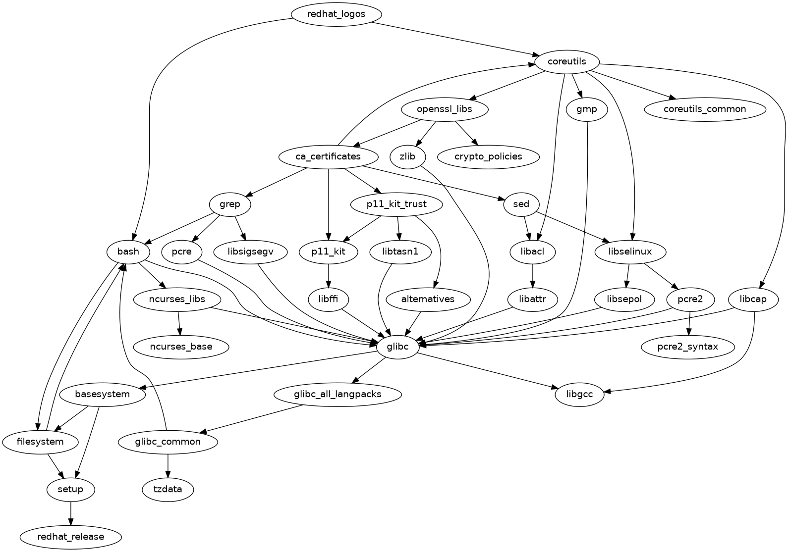
  1086. redhat-logos
  1087. redhat-release
  1088. redhat-release-eula
  1089. redhat-rpm-config
  1090. rest
  1091. rhc
  1092. rhsm-icons
  1093. rootfiles
  1094. rpm
  1095. rpm-build-libs
  1096. rpm-libs
  1097. rpm-plugin-audit
  1098. rpm-plugin-selinux
  1099. rpm-plugin-systemd-inhibit
  1100. rpm-sign-libs
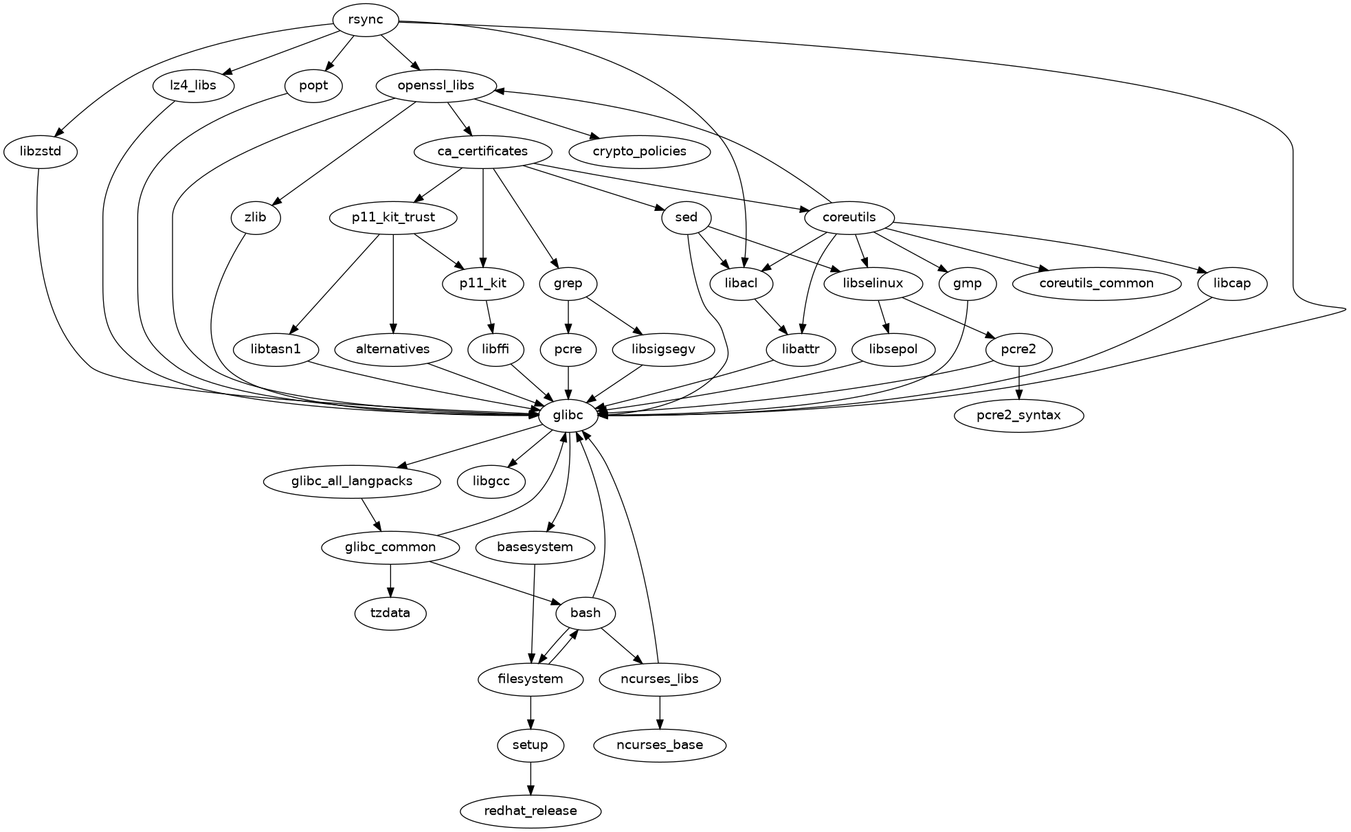
  1101. rsync
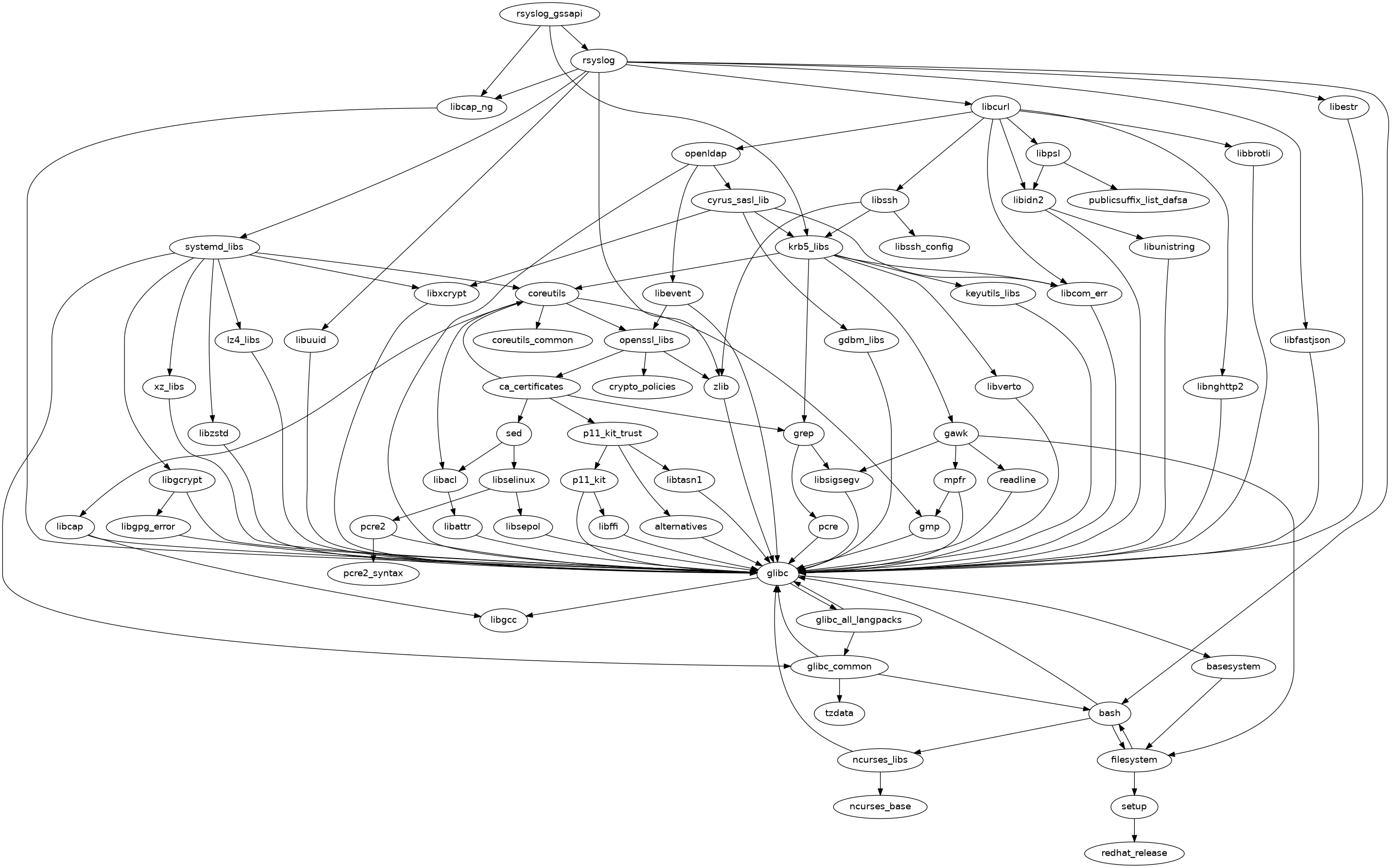
  1102. rsyslog
  1103. rsyslog-gnutls
  1104. rsyslog-gssapi
  1105. rsyslog-logrotate
  1106. rsyslog-relp
  1107. rtkit
  1108. rust-srpm-macros
  1109. samba-client-libs
  1110. samba-common
  1111. samba-common-libs
  1112. sane-airscan
  1113. sane-backends
  1114. sane-backends-drivers-cameras
  1115. sane-backends-drivers-scanners
  1116. sane-backends-libs
  1117. sed
  1118. selinux-policy
  1119. selinux-policy-targeted
  1120. setroubleshoot-plugins
  1121. setroubleshoot-server
  1122. setup
  1123. setxkbmap
  1124. sg3_utils
  1125. sg3_utils-libs
  1126. shadow-utils
  1127. shadow-utils-subid
  1128. shared-mime-info
  1129. sil-abyssinica-fonts
  1130. sil-nuosu-fonts
  1131. sil-padauk-fonts
  1132. slang
  1133. slirp4netns
  1134. smartmontools
  1135. smc-meera-fonts
  1136. snappy
  1137. sos
  1138. sound-theme-freedesktop
  1139. soundtouch
  1140. spamassassin
  1141. speech-dispatcher
  1142. speech-dispatcher-espeak-ng
  1143. speex
  1144. spice-vdagent
  1145. sqlite-libs
  1146. squashfs-tools
  1147. sscg
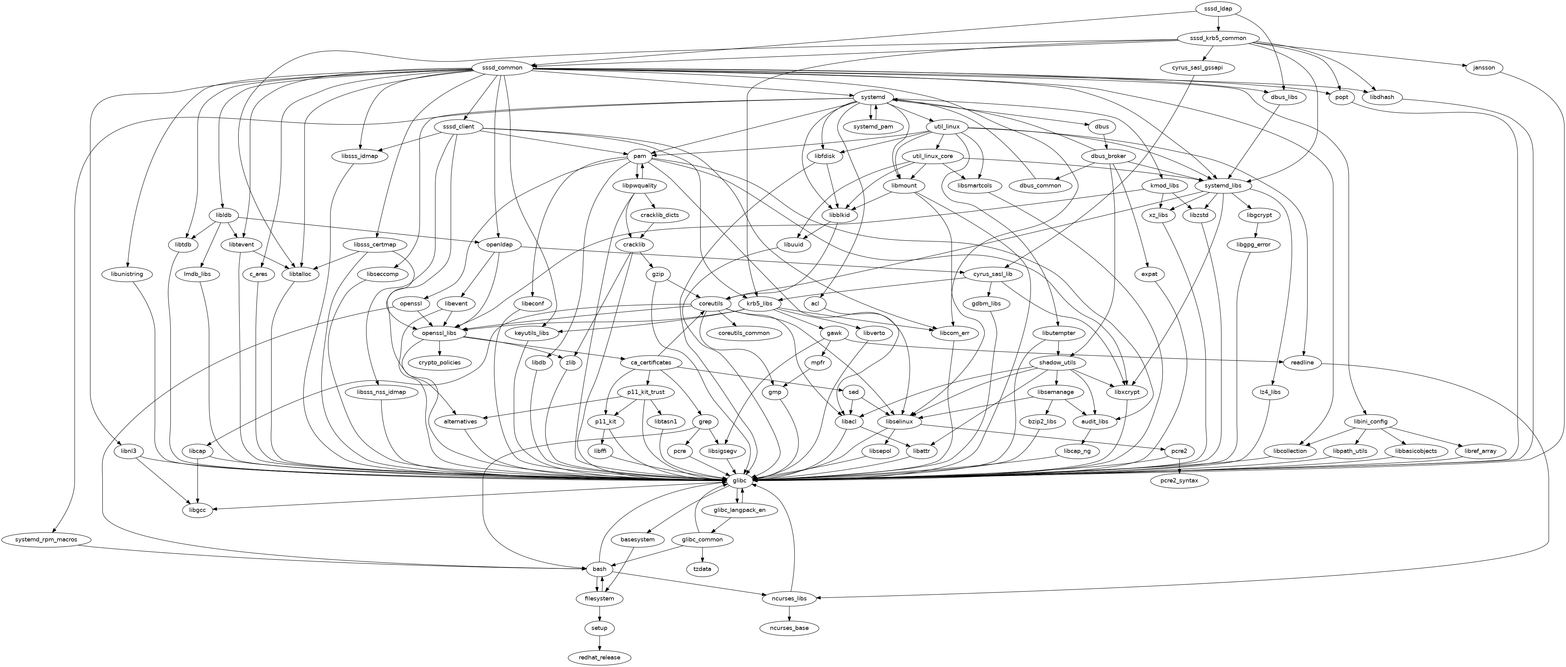
  1148. sssd
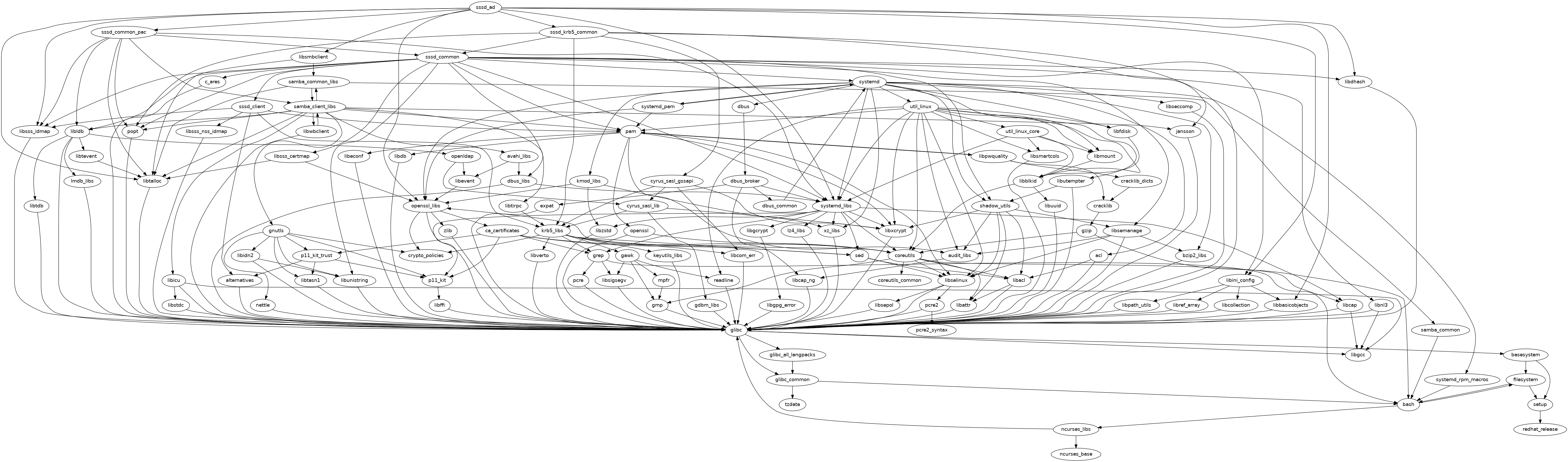
  1149. sssd-ad
  1150. sssd-client
  1151. sssd-common
  1152. sssd-common-pac
  1153. sssd-ipa
  1154. sssd-kcm
  1155. sssd-krb5
  1156. sssd-krb5-common
  1157. sssd-ldap
  1158. sssd-proxy
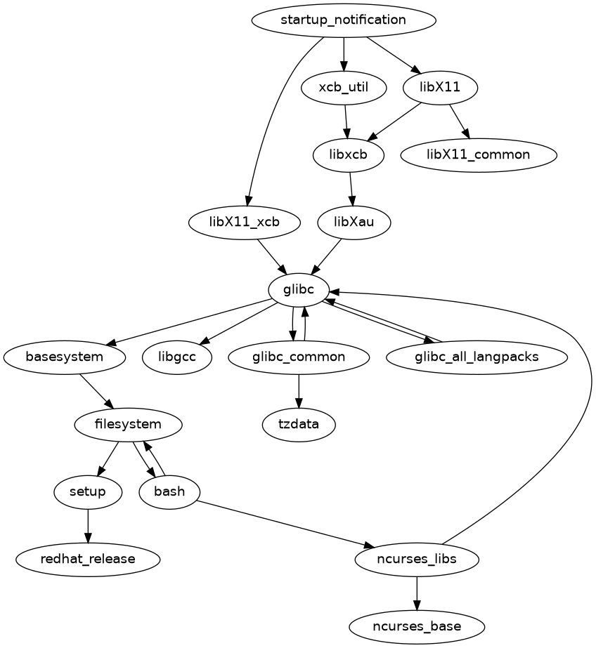
  1159. startup-notification
  1160. stix-fonts
  1161. strace
  1162. subscription-manager
  1163. subscription-manager-cockpit
  1164. subscription-manager-rhsm-certificates
  1165. sudo
  1166. sushi
  1167. switcheroo-control
  1168. symlinks
  1169. system-config-printer-libs
  1170. system-config-printer-udev
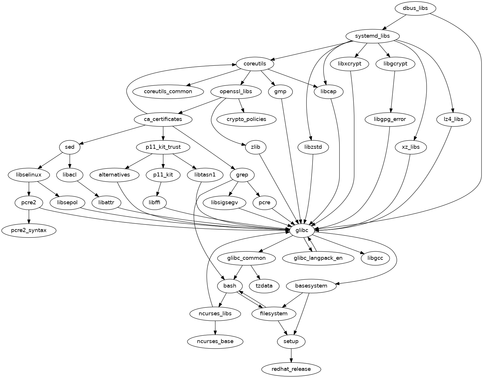
  1171. systemd
  1172. systemd-libs
  1173. systemd-pam
  1174. systemd-rpm-macros
  1175. systemd-udev
  1176. systemtap-sdt-devel
  1177. taglib
  1178. tar
  1179. tcl
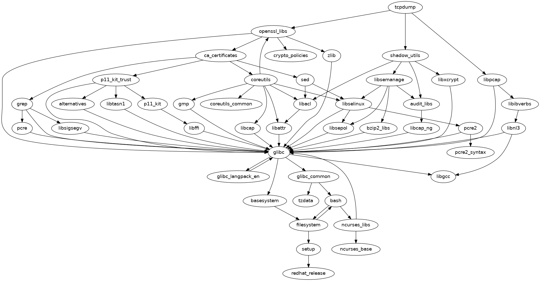
  1180. tcpdump
  1181. teamd
  1182. texlive-lib
  1183. thai-scalable-fonts-common
  1184. thai-scalable-waree-fonts
  1185. time
  1186. totem
  1187. totem-pl-parser
  1188. totem-video-thumbnailer
  1189. tpm2-tools
  1190. tpm2-tss
  1191. tracer-common
  1192. tracker
  1193. tracker-miners
  1194. tree
  1195. tuned
  1196. twolame-libs
  1197. tzdata
  1198. udisks2
  1199. udisks2-iscsi
  1200. udisks2-lvm2
  1201. unzip
  1202. upower
  1203. urw-base35-bookman-fonts
  1204. urw-base35-c059-fonts
  1205. urw-base35-d050000l-fonts
  1206. urw-base35-fonts
  1207. urw-base35-fonts-common
  1208. urw-base35-gothic-fonts
  1209. urw-base35-nimbus-mono-ps-fonts
  1210. urw-base35-nimbus-roman-fonts
  1211. urw-base35-nimbus-sans-fonts
  1212. urw-base35-p052-fonts
  1213. urw-base35-standard-symbols-ps-fonts
  1214. urw-base35-z003-fonts
  1215. usb_modeswitch
  1216. usb_modeswitch-data
  1217. usbutils
  1218. usermode
  1219. userspace-rcu
  1220. util-linux
  1221. util-linux-core
  1222. util-linux-user
  1223. vdo
  1224. vim-common
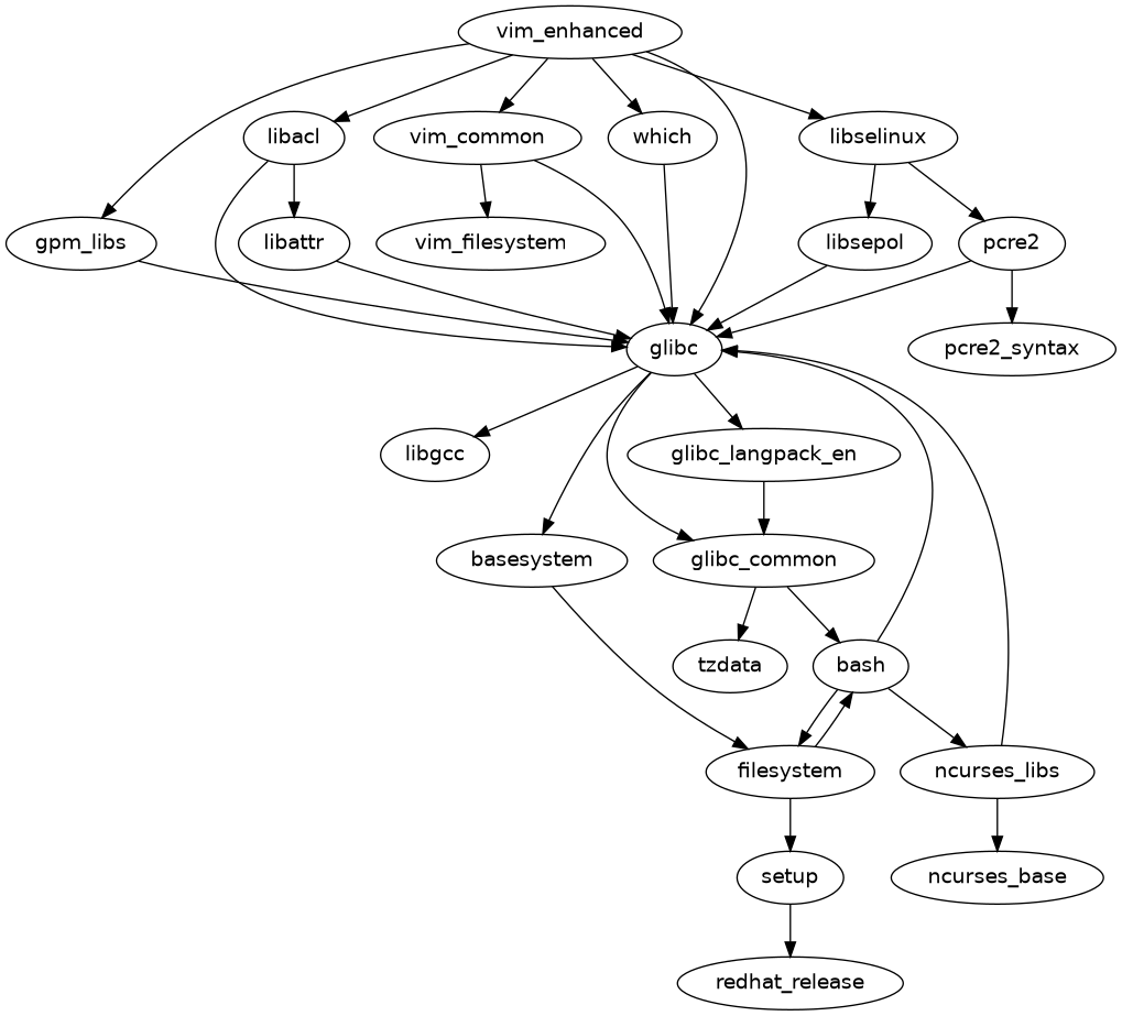
  1225. vim-enhanced
  1226. vim-filesystem
  1227. vim-minimal
  1228. virt-what
  1229. volume_key-libs
  1230. vte-profile
  1231. vte291
  1232. vulkan-loader
  1233. wavpack
  1234. webkit2gtk3
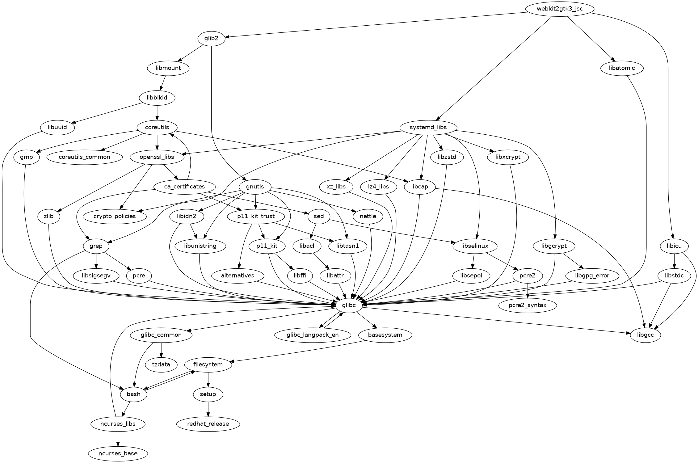
  1235. webkit2gtk3-jsc
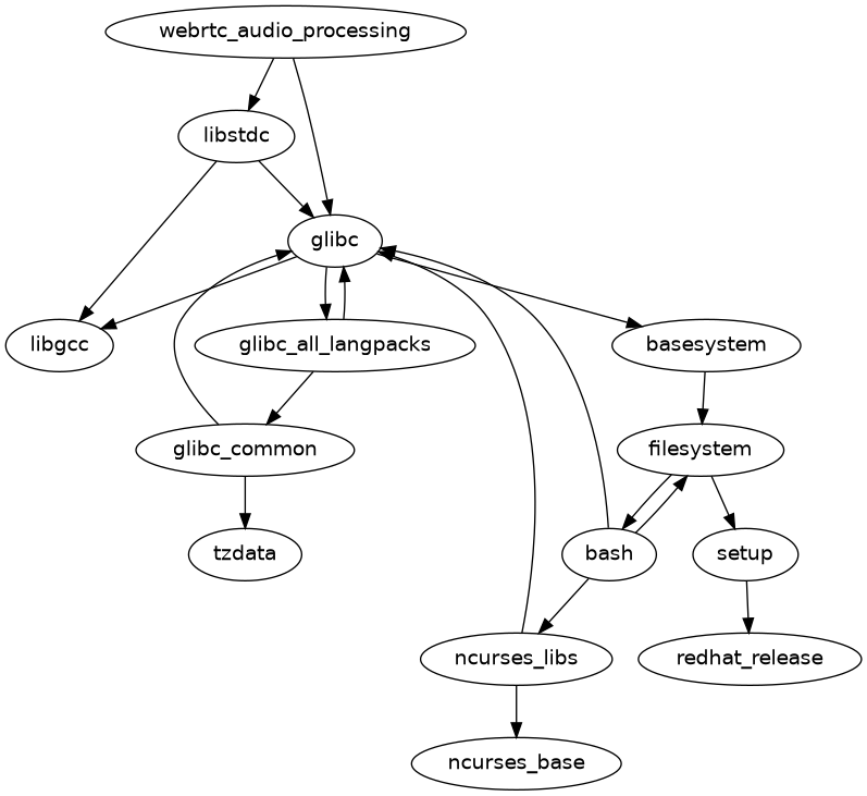
  1236. webrtc-audio-processing
  1237. wget
  1238. which
  1239. wireless-regdb
  1240. wireplumber
  1241. wireplumber-libs
  1242. woff2
  1243. words
  1244. wpa_supplicant
  1245. wpebackend-fdo
  1246. xcb-util
  1247. xdg-dbus-proxy
  1248. xdg-desktop-portal
  1249. xdg-desktop-portal-gnome
  1250. xdg-desktop-portal-gtk
  1251. xdg-user-dirs
  1252. xdg-user-dirs-gtk
  1253. xdg-utils
  1254. xfsdump
  1255. xfsprogs
  1256. xkbcomp
  1257. xkeyboard-config
  1258. xml-common
  1259. xmlsec1
  1260. xmlsec1-openssl
  1261. xorg-x11-drv-evdev
  1262. xorg-x11-drv-fbdev
  1263. xorg-x11-drv-libinput
  1264. xorg-x11-drv-vmware
  1265. xorg-x11-drv-wacom
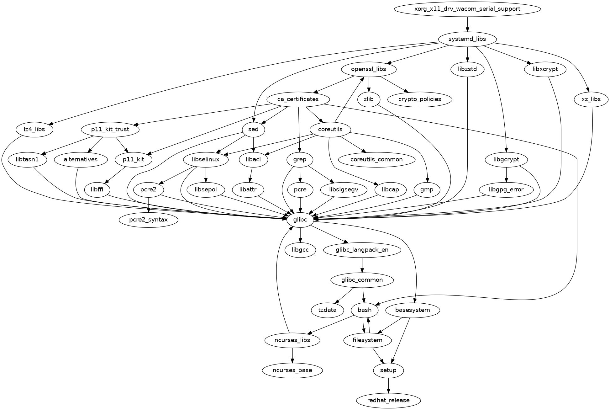
  1266. xorg-x11-drv-wacom-serial-support
  1267. xorg-x11-server-Xorg
  1268. xorg-x11-server-Xwayland
  1269. xorg-x11-server-common
  1270. xorg-x11-server-utils
  1271. xorg-x11-utils
  1272. xorg-x11-xauth
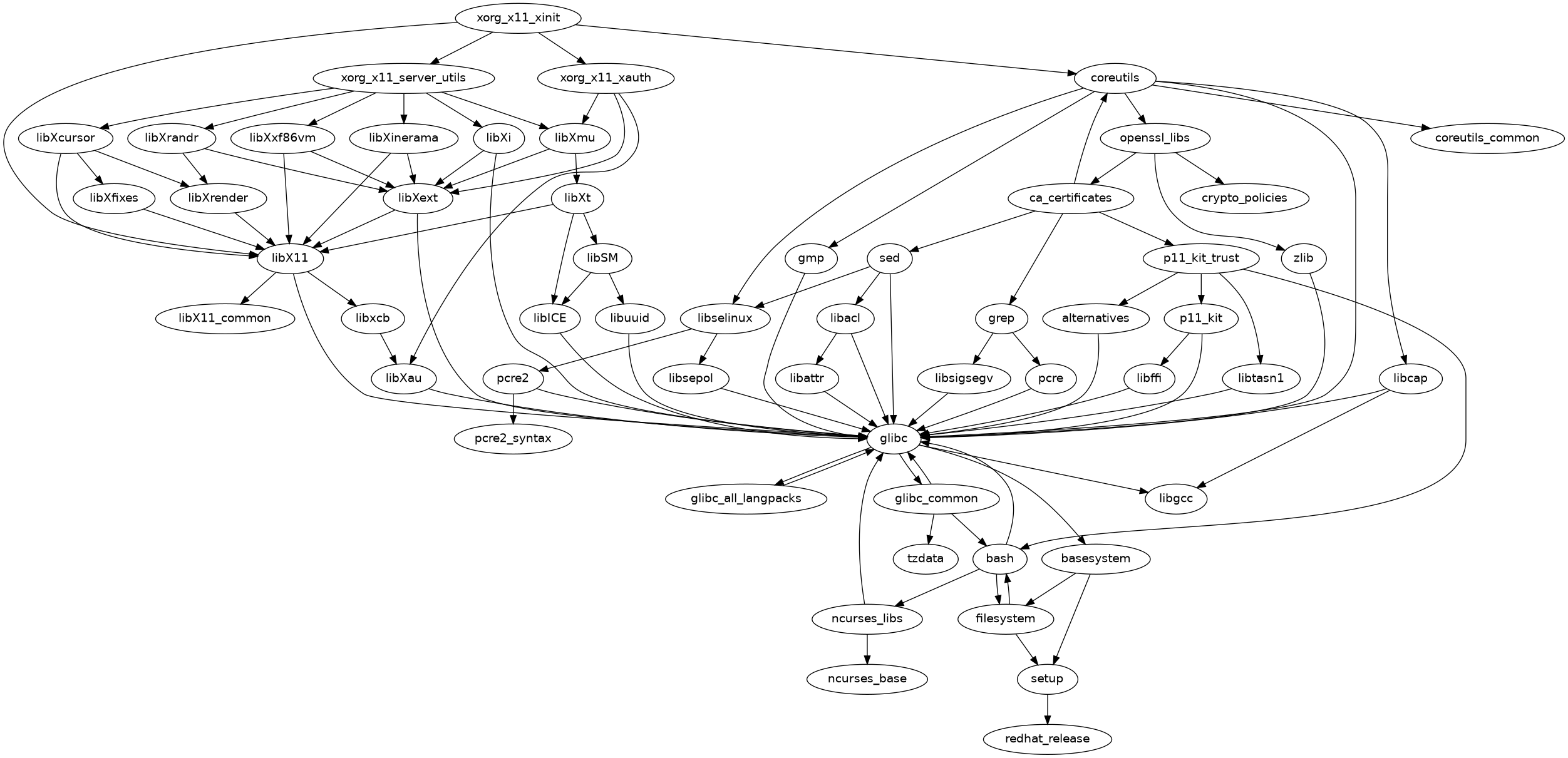
  1273. xorg-x11-xinit
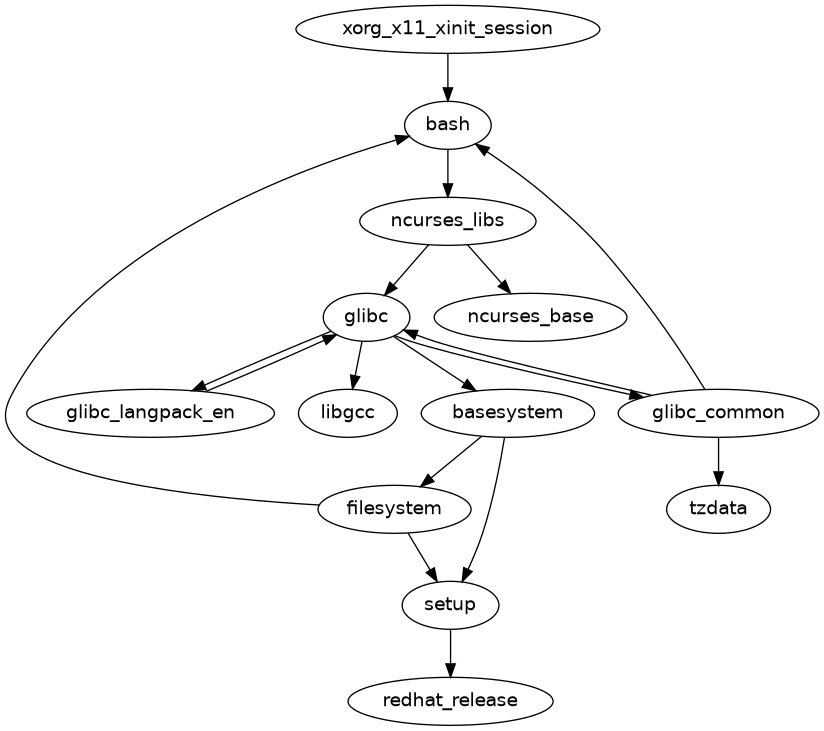
  1274. xorg-x11-xinit-session
  1275. xz
  1276. xz-libs
  1277. yajl
  1278. yelp
  1279. yelp-libs
  1280. yelp-tools
  1281. yelp-xsl
  1282. yum
  1283. zenity
  1284. zip
  1285. zlib